Sign in to use this feature.

Years

Between: -

Subjects

remove_circle_outline
remove_circle_outline
remove_circle_outline
remove_circle_outline

Journals

Article Types

Countries / Regions

Search Results (21)

Search Parameters:
Keywords = cardiac myosin-α 334–352

Order results
Result details
Results per page
Select all
Export citation of selected articles as:
21 pages, 4216 KB  
Article
Bulk RNAseq Analysis of Cardiac Myosin-Specific CD4+ and CD8+ T Cells Reveals Distinct Transcriptomic Profiles Between Myocarditis-Resistant and Susceptible Mice
by Shraddha Singh, Meghna Sur, Kiruthiga Mone, Celia Wafa Ayad, Chandirasegran Massilamany, Arunakumar Gangaplara and Jay Reddy
Biomedicines 2025, 13(11), 2725; https://doi.org/10.3390/biomedicines13112725 - 6 Nov 2025
Viewed by 753
Abstract
Background: We recently generated T cell receptor (TCR) transgenic (Tg) mice specific to cardiac myosin heavy chain-α (Myhc-α 334–352) on both myocarditis-resistant (C57BL/6) and susceptible (A/J) genetic backgrounds. We noted that the antigen-specific TCRs were expressed in CD4+ and CD8+ [...] Read more.
Background: We recently generated T cell receptor (TCR) transgenic (Tg) mice specific to cardiac myosin heavy chain-α (Myhc-α 334–352) on both myocarditis-resistant (C57BL/6) and susceptible (A/J) genetic backgrounds. We noted that the antigen-specific TCRs were expressed in CD4+ and CD8+ T cells in both strains, but their responses differed. While the T cells from naïve Tg C57BL/6 mice do not respond to Myhc-α 334–352, whereas those from A/J mice spontaneously respond to the antigen, suggesting their underlying molecular mechanisms might differ. Methods: To investigate the mechanisms of differences in the antigen-responsiveness between the Tg C57BL/6 and A/J mice, we performed bulk RNA sequencing on CD4⁺ and CD8⁺ T cells sorted by flow cytometry. Differentially expressed genes, Gene Ontology (GO), and Kyoto Encyclopedia of Genes and Genomes (KEGG) pathways, gene set enrichment analysis (GSEA) of GO and KEGG, and transcription factor (TF) network analyses were performed to identify pathways and regulators of immune responses. Results: First, the principal component analysis of the transcriptomic profiles distinguished CD4+ from CD8+ T cells, which also differed between the two strains. Second, the differentially expressed cytokine and cytotoxicity genes revealed similar patterns between CD4+ and CD8+ T cells. Importantly, KEGG enrichment analysis revealed downregulated pathways in both CD4+ and CD8+ T cells that are associated with viral myocarditis, and various autoimmune conditions in C57BL/6 as compared to A/J mice. Similarly, the GSEA of GO revealed negative regulation of heart contraction and positive regulation of cardiac muscle hypertrophy processes were negatively enriched in CD4+ T cells of C57BL/6 mice. Finally, by generating the transcription factor (TF) networks, 22 TFs were found common to both CD4+ and CD8+ T cells, whereas eight TFs were unique to CD4+ or CD8+ T cells that have a role in T cell activation, tolerance, and T regulatory cells. Conclusions: Our data provide new insights into the transcriptomic profiles that may contribute to the genetic resistance mechanisms for developing cardiac autoimmunity. Full article
(This article belongs to the Special Issue Immunogenetic Regulations for Disease Prognosis)
Show Figures

Figure 1

12 pages, 3022 KB  
Article
MYH6 Variants Are Associated with Atrial Dysfunction in Neonates with Hypoplastic Left Heart Syndrome
by Melissa Quintanilla Anfinson, Sara Creighton, Pippa M. Simpson, Jeanne M. James, Phoebe Lim, Peter C. Frommelt, Aoy Tomita-Mitchell and Michael E. Mitchell
Genes 2024, 15(11), 1449; https://doi.org/10.3390/genes15111449 - 10 Nov 2024
Cited by 6 | Viewed by 2068
Abstract
Background: MYH6 variants are the most well-known genetic risk factor (10%) for hypoplastic left heart syndrome (HLHS) and are associated with decreased cardiac transplant-free survival. MYH6 encodes for α-myosin heavy chain (α-MHC), a contractile protein expressed in the neonatal atria. We therefore [...] Read more.
Background: MYH6 variants are the most well-known genetic risk factor (10%) for hypoplastic left heart syndrome (HLHS) and are associated with decreased cardiac transplant-free survival. MYH6 encodes for α-myosin heavy chain (α-MHC), a contractile protein expressed in the neonatal atria. We therefore assessed atrial function in HLHS patients with MYH6 variants. Methods: We performed a retrospective, blinded assessment of pre-stage I atrial function using 2D speckle-tracking echocardiography (2D-STE). Variant carriers were control-matched based on AV valve anatomy, sex, and birth year. Studies were obtained postnatally from awake patients prior to surgical intervention. Right atrial (RA) and right ventricular (RV) strain and strain rate (SR) were measured from the apical four-chamber view. Results: A total of 19 HLHS patients with MYH6 variants had echocardiograms available; 18 were matched to two controls each, and one had a single control. RA active strain (ASct) was decreased in variant carriers (−1.41%, IQR −2.13, −0.25) vs. controls (−3.53%, IQR −5.53, −1.28; p = 0.008). No significant differences were identified in RV strain between the groups. RA reservoir strain (ASr) and conduit strain (AScd) positively correlated with heart rate (HR) in MYH6 variant carriers only (ASr R = 0.499, p = 0.029; AScd R = 0.469, p = 0.043). RV global longitudinal strain (GLS) as well as RV systolic strain (VSs) and strain rate (VSRs) correlated with HR in controls only (GLS R = 0.325, p = 0.050; VSs R = 0.419, p = 0.010; VSRs R = 0.410, p = 0.012). Conclusions: We identified functional consequences associated with MYH6 variants, a known risk factor for poor outcomes in HLHS. MYH6 variant carriers exhibit impaired RA contractility despite there being no differences in RV function between variant carriers and controls. MYH6 variants are also associated with an ineffective RA reservoir and conduit function at high heart rates, despite preserved RV diastolic function. RA dysfunction and reduced atrial “kick” may therefore be a significant contributor to RV failure and worse clinical outcomes in HLHS patients with MYH6 variants. Full article
(This article belongs to the Special Issue Genetics, Genomics and Precision Medicine in Heart Diseases)
Show Figures

Figure 1

17 pages, 2921 KB  
Article
Assessing the Anti-Inflammatory and Antioxidant Activity of Mangiferin in Murine Model for Myocarditis: Perspectives and Challenges
by Alexandra Popa, Lia-Oxana Usatiuc, Iuliu Calin Scurtu, Raluca Murariu, Alexandra Cofaru, Romelia Pop, Flaviu Alexandru Tabaran, Luciana Madalina Gherman, Dan Valean, Alexandru Cristian Bolundut, Rares Ilie Orzan, Ximena Maria Muresan, Andreea Georgiana Morohoschi, Sanda Andrei, Cecilia Lazea and Lucia Agoston-Coldea
Int. J. Mol. Sci. 2024, 25(18), 9970; https://doi.org/10.3390/ijms25189970 - 16 Sep 2024
Cited by 4 | Viewed by 2583
Abstract
Myocarditis is a major cause of heart failure and death, particularly in young individuals. Current treatments are mainly symptomatic, but emerging therapies focus on targeting inflammation and fibrosis pathways. Natural bioactive compounds like flavonoids and phenolic acids show promising anti-inflammatory and antioxidant properties. [...] Read more.
Myocarditis is a major cause of heart failure and death, particularly in young individuals. Current treatments are mainly symptomatic, but emerging therapies focus on targeting inflammation and fibrosis pathways. Natural bioactive compounds like flavonoids and phenolic acids show promising anti-inflammatory and antioxidant properties. Corticosteroids are frequently employed in the treatment of autoimmune myocarditis and appear to lower mortality rates compared to conventional therapies for heart failure. This study aims to explore the effects of Mangiferin on pro-inflammatory cytokine levels, nitro-oxidative stress markers, histopathological alterations, and cardiac function in experimental myosin-induced autoimmune myocarditis. The effects were compared to Prednisone, used as a reference anti-inflammatory compound, and Trolox, used as a reference antioxidant. The study involved 30 male Wistar–Bratislava rats, which were randomly divided into five groups: a negative control group (C−), a positive control group with induced myocarditis using a porcine myosin solution (C+), three groups with induced myocarditis receiving Mangiferin (M), Prednisone (P), or Trolox (T) as treatment. Cardiac function was evaluated using echocardiography. Biochemical measurements of nitro-oxidative stress and inflammatory markers were conducted. Finally, histopathological changes were assessed. At echocardiography, the evaluation of the untreated myocarditis group showed a trend toward decreased left ventricular ejection fraction (LVEF) but was not statistically significant, while all treated groups showed some improvement in LVEF and left ventricular fraction shortening (LVFS). Significant changes were seen in the Mangiferin group, with lower end-diastolic left ventricular posterior wall (LVPWd) by day 21 compared to the Trolox group (p < 0.001). In the first week of the experiment, levels of interleukins (IL)-1β, IL-6, and tumour necrosis factor (TNF)-α were significantly higher in the myosin group compared to the negative control group (p < 0.001, p < 0.001, p < 0.01), indicating the progression of inflammation in this group. Treatment with Mangiferin, Prednisone, and Trolox caused a significant reduction in IL-1β compared to the positive control group (p < 0.001). Notably, Mangiferin resulted in a superior reduction in IL-1β compared to Prednisone (p < 0.05) and Trolox (p < 0.05). Furthermore, Mangiferin treatment led to a statistically significant increase in total oxidative capacity (TAC) (p < 0.001) and a significant reduction in nitric oxide (NOx) levels (p < 0.001) compared to the negative control group. Furthermore, when compared to the Prednisone-treated group, Mangiferin significantly reduced NOx levels (p < 0.001) and increased TAC levels (p < 0.001). Mangiferin treatment significantly lowered creatine kinase (CK) and aspartate aminotransferase (AST) levels on day 7 (p < 0.001 and p < 0.01, respectively) and reduced CK levels on day 21 (p < 0.01) compared to the untreated group. In the nontreated group, the histological findings at the end of the experiment were consistent with myocarditis. In the group treated with Mangiferin, only one case exhibited mild inflammatory infiltrates, represented by mononucleated leukocytes admixed with few neutrophils, with the severity graded as mild. Statistically significant correlations between the grades (0 vs. 1–2) and the study groups have been highlighted (p < 0.005). This study demonstrated Mangiferin’s cardioprotective effects in autoimmune myocarditis, showing reduced oxidative stress and inflammation. Mangiferin appears promising as a treatment for acute myocarditis, but further research is needed to compare its efficacy with other treatments like Trolox and Prednisone. Full article
(This article belongs to the Special Issue Bioactive Compounds in the Prevention of Chronic Diseases)
Show Figures

Figure 1

26 pages, 11072 KB  
Article
Exploring the Potential Effects of Cryopreservation on the Biological Characteristics and Cardiomyogenic Differentiation of Rat Adipose-Derived Mesenchymal Stem Cells
by Ahmed Farag, Sai Koung Ngeun, Masahiro Kaneda, Mohamed Aboubakr, Asmaa Elhaieg, Hanan Hendawy and Ryou Tanaka
Int. J. Mol. Sci. 2024, 25(18), 9908; https://doi.org/10.3390/ijms25189908 - 13 Sep 2024
Cited by 7 | Viewed by 3608
Abstract
Cryopreservation is essential for the broad clinical application of mesenchymal stem cells (MSCs), yet its impact on their cellular characteristics and cardiomyogenic differentiation potential remains a critical concern in translational medicine. This study aimed to evaluate the effects of cryopreservation on the biological [...] Read more.
Cryopreservation is essential for the broad clinical application of mesenchymal stem cells (MSCs), yet its impact on their cellular characteristics and cardiomyogenic differentiation potential remains a critical concern in translational medicine. This study aimed to evaluate the effects of cryopreservation on the biological properties and cardiomyogenic capacity of rat adipose-derived MSCs (AD-MSCs). We examined their cellular morphology, surface marker expression (CD29, CD90, CD45), trilineage differentiation potential (adipogenic, osteogenic, chondrogenic), and gene expression profiles for the pluripotency marker REX1 and immunomodulatory markers TGFβ1 and IL-6. After inducing cardiomyocyte differentiation, we assessed cardiac-specific gene expressions (Troponin I, MEF2c, GSK-3β) using quantitative RT-qPCR, along with live/dead cell staining and immunofluorescence for cardiac-specific proteins (Troponin T, α-actinin, Myosin Heavy Chain). Cryopreserved AD-MSCs preserved their morphology, surface markers, and differentiation potential, but exhibited a reduced expression of REX1, TGFβ1, and IL-6. Additionally, cryopreservation diminished cardiomyogenic differentiation, as indicated by the lower levels of Troponin I, MEF2c, and GSK-3β seen compared to non-cryopreserved cells. Despite this, high cell viability (>90%) and maintained cardiac protein expression were observed post-cryopreservation. These findings highlight the necessity of optimizing cryopreservation protocols to ensure the full therapeutic potential of AD-MSCs, particularly in applications related to cardiac regenerative medicine. Full article
Show Figures

Figure 1

21 pages, 5476 KB  
Article
Protein Kinase D Plays a Crucial Role in Maintaining Cardiac Homeostasis by Regulating Post-Translational Modifications of Myofilament Proteins
by Melissa Herwig, Merima Begovic, Heidi Budde, Simin Delalat, Saltanat Zhazykbayeva, Marcel Sieme, Luca Schneider, Kornelia Jaquet, Andreas Mügge, Ibrahim Akin, Ibrahim El-Battrawy, Jens Fielitz and Nazha Hamdani
Int. J. Mol. Sci. 2024, 25(5), 2790; https://doi.org/10.3390/ijms25052790 - 28 Feb 2024
Cited by 4 | Viewed by 3172
Abstract
Protein kinase D (PKD) enzymes play important roles in regulating myocardial contraction, hypertrophy, and remodeling. One of the proteins phosphorylated by PKD is titin, which is involved in myofilament function. In this study, we aimed to investigate the role of PKD in cardiomyocyte [...] Read more.
Protein kinase D (PKD) enzymes play important roles in regulating myocardial contraction, hypertrophy, and remodeling. One of the proteins phosphorylated by PKD is titin, which is involved in myofilament function. In this study, we aimed to investigate the role of PKD in cardiomyocyte function under conditions of oxidative stress. To do this, we used mice with a cardiomyocyte-specific knock-out of Prkd1, which encodes PKD1 (Prkd1loxP/loxP; αMHC-Cre; PKD1 cKO), as well as wild type littermate controls (Prkd1loxP/loxP; WT). We isolated permeabilized cardiomyocytes from PKD1 cKO mice and found that they exhibited increased passive stiffness (Fpassive), which was associated with increased oxidation of titin, but showed no change in titin ubiquitination. Additionally, the PKD1 cKO mice showed increased myofilament calcium (Ca2+) sensitivity (pCa50) and reduced maximum Ca2+-activated tension. These changes were accompanied by increased oxidation and reduced phosphorylation of the small myofilament protein cardiac myosin binding protein C (cMyBPC), as well as altered phosphorylation levels at different phosphosites in troponin I (TnI). The increased Fpassive and pCa50, and the reduced maximum Ca2+-activated tension were reversed when we treated the isolated permeabilized cardiomyocytes with reduced glutathione (GSH). This indicated that myofilament protein oxidation contributes to cardiomyocyte dysfunction. Furthermore, the PKD1 cKO mice exhibited increased oxidative stress and increased expression of pro-inflammatory markers interleukin (IL)-6, IL-18, and tumor necrosis factor alpha (TNF-α). Both oxidative stress and inflammation contributed to an increase in microtubule-associated protein 1 light chain 3 (LC3)-II levels and heat shock response by inhibiting the mammalian target of rapamycin (mTOR) in the PKD1 cKO mouse myocytes. These findings revealed a previously unknown role for PKD1 in regulating diastolic passive properties, myofilament Ca2+ sensitivity, and maximum Ca2+-activated tension under conditions of oxidative stress. Finally, we emphasized the importance of PKD1 in maintaining the balance of oxidative stress and inflammation in the context of autophagy, as well as cardiomyocyte function. Full article
(This article belongs to the Special Issue Cellular and Molecular Biology of Heart Diseases 2.0)
Show Figures

Graphical abstract

20 pages, 10992 KB  
Article
Investigation into Cardiac Myhc-α 334–352-Specific TCR Transgenic Mice Reveals a Role for Cytotoxic CD4 T Cells in the Development of Cardiac Autoimmunity
by Meghna Sur, Mahima T. Rasquinha, Kiruthiga Mone, Chandirasegaran Massilamany, Ninaad Lasrado, Channabasavaiah Gurumurthy, Raymond A. Sobel and Jay Reddy
Cells 2024, 13(3), 234; https://doi.org/10.3390/cells13030234 - 26 Jan 2024
Cited by 6 | Viewed by 3570
Abstract
Myocarditis is one of the major causes of heart failure in children and young adults and can lead to dilated cardiomyopathy. Lymphocytic myocarditis could result from autoreactive CD4+ and CD8+ T cells, but defining antigen specificity in disease pathogenesis is challenging. [...] Read more.
Myocarditis is one of the major causes of heart failure in children and young adults and can lead to dilated cardiomyopathy. Lymphocytic myocarditis could result from autoreactive CD4+ and CD8+ T cells, but defining antigen specificity in disease pathogenesis is challenging. To address this issue, we generated T cell receptor (TCR) transgenic (Tg) C57BL/6J mice specific to cardiac myosin heavy chain (Myhc)-α 334–352 and found that Myhc-α-specific TCRs were expressed in both CD4+ and CD8+ T cells. To investigate if the phenotype is more pronounced in a myocarditis-susceptible genetic background, we backcrossed with A/J mice. At the fourth generation of backcrossing, we observed that Tg T cells from naïve mice responded to Myhc-α 334–352, as evaluated by proliferation assay and carboxyfluorescein succinimidyl ester staining. The T cell responses included significant production of mainly pro-inflammatory cytokines, namely interferon (IFN)-γ, interleukin-17, and granulocyte macrophage-colony stimulating factor. While the naïve Tg mice had isolated myocardial lesions, immunization with Myhc-α 334–352 led to mild myocarditis, suggesting that further backcrossing to increase the percentage of A/J genome close to 99.99% might show a more severe disease phenotype. Further investigations led us to note that CD4+ T cells displayed the phenotype of cytotoxic T cells (CTLs) akin to those of conventional CD8+ CTLs, as determined by the expression of CD107a, IFN-γ, granzyme B natural killer cell receptor (NKG)2A, NKG2D, cytotoxic and regulatory T cell molecules, and eomesodermin. Taken together, the transgenic system described in this report may be a helpful tool to distinguish the roles of cytotoxic cardiac antigen-specific CD4+ T cells vs. those of CD8+ T cells in the pathogenesis of myocarditis. Full article
(This article belongs to the Special Issue Inflammation in Target Organs)
Show Figures

Figure 1

19 pages, 4402 KB  
Article
Transgenic Mice Expressing Functional TCRs Specific to Cardiac Myhc-α 334–352 on Both CD4 and CD8 T Cells Are Resistant to the Development of Myocarditis on C57BL/6 Genetic Background
by Meghna Sur, Mahima T. Rasquinha, Rajkumar Arumugam, Chandirasegaran Massilamany, Arunkumar Gangaplara, Kiruthiga Mone, Ninaad Lasrado, Bharathi Yalaka, Aakash Doiphode, Channabasavaiah Gurumurthy, David Steffen and Jay Reddy
Cells 2023, 12(19), 2346; https://doi.org/10.3390/cells12192346 - 25 Sep 2023
Cited by 4 | Viewed by 4370
Abstract
Myocarditis is a predominant cause of congestive heart failure and sudden death in children and young adolescents that can lead to dilated cardiomyopathy. Lymphocytic myocarditis mediated by T cells can result from the recognition of cardiac antigens that may involve CD4 or CD8 [...] Read more.
Myocarditis is a predominant cause of congestive heart failure and sudden death in children and young adolescents that can lead to dilated cardiomyopathy. Lymphocytic myocarditis mediated by T cells can result from the recognition of cardiac antigens that may involve CD4 or CD8 T cells or both. In this report, we describe the generation of T cell receptor (TCR) transgenic mice on a C57BL/6 genetic background specific to cardiac myosin heavy chain (Myhc)-α 334–352 and make the following observations: First, we verified that Myhc-α 334–352 was immunogenic in wild-type C57BL/6 mice and induced antigen-specific CD4 T cell responses despite being a poor binder of IAb; however, the immunized animals developed only mild myocarditis. Second, TCRs specific to Myhc-α 334–352 in transgenic mice were expressed in both CD4 and CD8 T cells, suggesting that the expression of epitope-specific TCR is common to both cell types. Third, although T cells from naïve transgenic mice did not respond to Myhc-α 334–352, both CD4 and CD8 T cells from animals immunized with Myhc-α 334–352 responded to the peptide, indicating that antigen priming is necessary to break tolerance. Fourth, although the transgenic T cells could produce significant amounts of interferon-γ and interleukin-17, the immunized animals developed only mild disease, indicating that other soluble factors might be necessary for developing severe myocarditis. Alternatively, the C57BL/6 genetic background might be a major contributing factor for resistance to the development of myocarditis. Taken together, our model permits the determination of the roles of both CD4 and CD8 T cells to understand the disease-resistance mechanisms of myocarditis in a single transgenic system antigen-specifically. Full article
Show Figures

Figure 1

16 pages, 1823 KB  
Article
Modulation of TLR4/NFκB Pathways in Autoimmune Myocarditis
by Livia Interdonato, Daniela Impellizzeri, Ramona D’Amico, Marika Cordaro, Rosalba Siracusa, Melissa D’Agostino, Tiziana Genovese, Enrico Gugliandolo, Rosalia Crupi, Roberta Fusco, Salvatore Cuzzocrea and Rosanna Di Paola
Antioxidants 2023, 12(8), 1507; https://doi.org/10.3390/antiox12081507 - 27 Jul 2023
Cited by 7 | Viewed by 2835
Abstract
Myocarditis is an inflammatory and oxidative disorder characterized by immune cell recruitment in the damaged tissue and organ dysfunction. In this paper, we evaluated the molecular pathways involved in myocarditis using a natural compound, Coriolus versicolor, in an experimental model of autoimmune [...] Read more.
Myocarditis is an inflammatory and oxidative disorder characterized by immune cell recruitment in the damaged tissue and organ dysfunction. In this paper, we evaluated the molecular pathways involved in myocarditis using a natural compound, Coriolus versicolor, in an experimental model of autoimmune myocarditis (EAM). Animals were immunized with an emulsion of pig cardiac myosin and complete Freund’s adjuvant supplemented with mycobacterium tuberculosis; thereafter, Coriolus versicolor (200 mg/Kg) was orally administered for 21 days. At the end of the experiment, blood pressure and heart rate measurements were recorded and the body and heart weights as well. From the molecular point of view, the Coriolus versicolor administration reduced the activation of the TLR4/NF-κB pathway and the levels of pro-inflammatory cytokines (INF-γ, TNF-α, IL-6, IL-17, and IL-2) and restored the levels of anti-inflammatory cytokines (IL-10). These anti-inflammatory effects were accompanied with a reduced lipid peroxidation and nitrite levels and restored the antioxidant enzyme activities (SOD and CAT) and GSH levels. Additionally, it reduced the histological injury and the immune cell recruitment (CD4+ and CD68+ cells). Moreover, we observed an antiapoptotic activity in both intrinsic (Fas/FasL/caspase-3) and extrinsic (Bax/Bcl-2) pathways. Overall, our data showed that Coriolus versicolor administration modulates the TLR4/NF-κB signaling in EAM. Full article
Show Figures

Graphical abstract

24 pages, 6430 KB  
Article
Cardiac-Specific Expression of Cre Recombinase Leads to Age-Related Cardiac Dysfunction Associated with Tumor-like Growth of Atrial Cardiomyocyte and Ventricular Fibrosis and Ferroptosis
by Zhongguang Li, Qinchun Duan, Ying Cui, Odell D. Jones, Danyang Shao, Jianfei Zhang, Yuru Gao, Xixi Cao, Shulin Wang, Jiali Li, Xinjuan Lei, Wei Zhang, Liyang Wang, Xin Zhou, Mengmeng Xu, Yingli Liu, Jianjie Ma and Xuehong Xu
Int. J. Mol. Sci. 2023, 24(4), 3094; https://doi.org/10.3390/ijms24043094 - 4 Feb 2023
Cited by 13 | Viewed by 5578
Abstract
Transgenic expression of Cre recombinase driven by a specific promoter is normally used to conditionally knockout a gene in a tissue- or cell-type-specific manner. In αMHC-Cre transgenic mouse model, expression of Cre recombinase is controlled by the myocardial-specific α-myosin heavy chain (αMHC) promoter, [...] Read more.
Transgenic expression of Cre recombinase driven by a specific promoter is normally used to conditionally knockout a gene in a tissue- or cell-type-specific manner. In αMHC-Cre transgenic mouse model, expression of Cre recombinase is controlled by the myocardial-specific α-myosin heavy chain (αMHC) promoter, which is commonly used to edit myocardial-specific genes. Toxic effects of Cre expression have been reported, including intro-chromosome rearrangements, micronuclei formation and other forms of DNA damage, and cardiomyopathy was observed in cardiac-specific Cre transgenic mice. However, mechanisms associated with Cardiotoxicity of Cre remain poorly understood. In our study, our data unveiled that αMHC-Cre mice developed arrhythmias and died after six months progressively, and none of them survived more than one year. Histopathological examination showed that αMHC-Cre mice had aberrant proliferation of tumor-like tissue in the atrial chamber extended from and vacuolation of ventricular myocytes. Furthermore, the αMHC-Cre mice developed severe cardiac interstitial and perivascular fibrosis, accompanied by significant increase of expression levels of MMP-2 and MMP-9 in the cardiac atrium and ventricular. Moreover, cardiac-specific expression of Cre led to disintegration of the intercalated disc, along with altered proteins expression of the disc and calcium-handling abnormality. Comprehensively, we identified that the ferroptosis signaling pathway is involved in heart failure caused by cardiac-specific expression of Cre, on which oxidative stress results in cytoplasmic vacuole accumulation of lipid peroxidation on the myocardial cell membrane. Taken together, these results revealed that cardiac-specific expression of Cre recombinase can lead to atrial mesenchymal tumor-like growth in the mice, which causes cardiac dysfunction, including cardiac fibrosis, reduction of the intercalated disc and cardiomyocytes ferroptosis at the age older than six months in mice. Our study suggests that αMHC-Cre mouse models are effective in young mice, but not in old mice. Researchers need to be particularly careful when using αMHC-Cre mouse model to interpret those phenotypic impacts of gene responses. As the Cre-associated cardiac pathology matched mostly to that of the patients, the model could also be employed for investigating age-related cardiac dysfunction. Full article
(This article belongs to the Special Issue Advances in Animal Models in Biomedical Research)
Show Figures

Figure 1

19 pages, 3451 KB  
Article
Quantitative Proteomics Analysis Reveals That Cyclooxygenase-2 Modulates Mitochondrial Respiratory Chain Complex IV in Cardiomyocytes
by Maria Soledad Alvarez, Estefanía Núñez, Marina Fuertes-Agudo, Carme Cucarella, Maria Fernandez-Velasco, Lisardo Boscá, Jesús Vázquez, Rodrigue Rossignol, Paloma Martin-Sanz and Marta Casado
Int. J. Mol. Sci. 2022, 23(21), 13476; https://doi.org/10.3390/ijms232113476 - 3 Nov 2022
Cited by 6 | Viewed by 3040
Abstract
The biochemical mechanisms of cell injury and myocardial cell death after myocardial infarction remain unresolved. Cyclooxygenase 2 (COX-2), a key enzyme in prostanoid synthesis, is expressed in human ischemic myocardium and dilated cardiomyopathy, but it is absent in healthy hearts. To assess the [...] Read more.
The biochemical mechanisms of cell injury and myocardial cell death after myocardial infarction remain unresolved. Cyclooxygenase 2 (COX-2), a key enzyme in prostanoid synthesis, is expressed in human ischemic myocardium and dilated cardiomyopathy, but it is absent in healthy hearts. To assess the role of COX-2 in cardiovascular physiopathology, we developed transgenic mice that constitutively express functional human COX-2 in cardiomyocytes under the control of the α-myosin heavy chain promoter. These animals had no apparent phenotype but were protected against ischemia-reperfusion injury in isolated hearts, with enhanced functional recovery and diminished cellular necrosis. To further explore the phenotype of this animal model, we carried out a differential proteome analysis of wild-type vs. transgenic cardiomyocytes. The results revealed a tissue-specific proteomic profile dominated by mitochondrial proteins. In particular, an increased expression of respiratory chain complex IV proteins was observed. This correlated with increased catalytic activity, enhanced respiratory capacity, and increased ATP levels in the heart of COX-2 transgenic mice. These data suggest a new link between COX-2 and mitochondria, which might contribute to the protective cardiac effects of COX-2 against ischemia-reperfusion injury. Full article
(This article belongs to the Special Issue Mitochondria at the Heart of Metabolic Disorders)
Show Figures

Figure 1

15 pages, 7702 KB  
Article
Exosomal microRNAs miR-30d-5p and miR-126a-5p Are Associated with Heart Failure with Preserved Ejection Fraction in STZ-Induced Type 1 Diabetic Rats
by Jiung-Pang Huang, Chih-Chun Chang, Chao-Yu Kuo, Kuang-Jing Huang, Etienne M. Sokal, Kuan-Hsing Chen and Li-Man Hung
Int. J. Mol. Sci. 2022, 23(14), 7514; https://doi.org/10.3390/ijms23147514 - 6 Jul 2022
Cited by 43 | Viewed by 5543
Abstract
Exosomal microRNAs (EXO-miRNAs) are promising non-invasive diagnostic biomarkers for cardiovascular disease. Heart failure with preserved ejection fraction (HFpEF) is a poorly understood cardiovascular complication of diabetes mellitus (DM). Little is known about whether EXO-miRNAs can be used as biomarkers for HFpEF in DM. [...] Read more.
Exosomal microRNAs (EXO-miRNAs) are promising non-invasive diagnostic biomarkers for cardiovascular disease. Heart failure with preserved ejection fraction (HFpEF) is a poorly understood cardiovascular complication of diabetes mellitus (DM). Little is known about whether EXO-miRNAs can be used as biomarkers for HFpEF in DM. We aimed to investigate the relationship between EXO-miRNAs and HFpEF in STZ-induced diabetic rats. We prepared STZ-induced diabetic rats exhibiting a type 1 DM phenotype with low body weight, hyperglycemia, hyperlipidemia and hypoinsulinemia. Histological sections confirmed atrophy and fibrosis of the heart, with collagen accumulation representing diabetic cardiomyopathy. Significant decreases in end-diastolic volume, stroke volume, stroke work, end-systolic elastance and cardiac output indicated impaired cardiac contractility, as well as mRNA conversion of two isoforms of myosin heavy chain (α-MHC and β-MHC) and increased atrial natriuretic factor (ANF) mRNA indicating heart failure, were consistent with the features of HFpEF. In diabetic HFpEF rats, we examined a selected panel of 12 circulating miRNAs associated with HF (miR-1-3p, miR-21-5p, miR-29a-5p, miR-30d-5p, miR-34a-5p, miR-126a-5p, miR-143-3p, miR-145-5p, miR-195-5p, miR-206-3p, miR-320-3p and miR-378-3p). Although they were all expressed at significantly lower levels in the heart compared to non-diabetic controls, only six miRNAs (miR-21-5p, miR-30d-5p, miR-126a-5p, miR-206-3p, miR-320-3p and miR-378-3p) were also reduced in exosomal content, while one miRNA (miR-34a-5p) was upregulated. Similarly, although all miRNAs were correlated with reduced cardiac output as a measure of cardiovascular performance, only three miRNAs (miR-30d-5p, miR-126a-5p and miR-378-3p) were correlated in exosomal content. We found that miR-30d-5p and miR-126a-5p remained consistently correlated with significant reductions in exosomal expression, cardiac expression and cardiac output. Our findings support their release from the heart and association with diabetic HFpEF. We propose that these two EXO-miRNAs may be important for the development of diagnostic tools for diabetic HFpEF. Full article
(This article belongs to the Special Issue Cardiac Diseases: Molecular Pathology, Diagnostics, and Therapeutics)
Show Figures

Graphical abstract

27 pages, 4740 KB  
Article
Functional Characterization of Cardiac Actin Mutants Causing Hypertrophic (p.A295S) and Dilated Cardiomyopathy (p.R312H and p.E361G)
by Roua Hassoun, Constanze Erdmann, Sebastian Schmitt, Setsuko Fujita-Becker, Andreas Mügge, Rasmus R. Schröder, Matthias Geyer, Mina Borbor, Kornelia Jaquet, Nazha Hamdani and Hans Georg Mannherz
Int. J. Mol. Sci. 2022, 23(8), 4465; https://doi.org/10.3390/ijms23084465 - 18 Apr 2022
Cited by 5 | Viewed by 3545
Abstract
Human wild type (wt) cardiac α-actin and its mutants p.A295S or p.R312H and p.E361G correlated with hypertrophic or dilated cardiomyopathy, respectively, were expressed by using the baculovirus/Sf21 insect cell system. The c-actin variants inhibited DNase I, indicating maintenance of their native state. Electron [...] Read more.
Human wild type (wt) cardiac α-actin and its mutants p.A295S or p.R312H and p.E361G correlated with hypertrophic or dilated cardiomyopathy, respectively, were expressed by using the baculovirus/Sf21 insect cell system. The c-actin variants inhibited DNase I, indicating maintenance of their native state. Electron microscopy showed the formation of normal appearing actin filaments though they showed mutant specific differences in length and straightness correlating with their polymerization rates. TRITC-phalloidin staining showed that p.A295S and p.R312H exhibited reduced and the p.E361G mutant increased lengths of their formed filaments. Decoration of c-actins with cardiac tropomyosin (cTm) and troponin (cTn) conveyed Ca2+-sensitivity of the myosin-S1 ATPase stimulation, which was higher for the HCM p.A295S mutant and lower for the DCM p.R312H and p.E361G mutants than for wt c-actin. The lower Ca2+-sensitivity of myosin-S1 stimulation by both DCM actin mutants was corrected by the addition of levosimendan. Ca2+-dependency of the movement of pyrene-labeled cTm along polymerized c-actin variants decorated with cTn corresponded to the relations observed for the myosin-S1 ATPase stimulation though shifted to lower Ca2+-concentrations. The N-terminal C0C2 domain of cardiac myosin-binding protein-C increased the Ca2+-sensitivity of the pyrene-cTM movement of bovine, recombinant wt, p.A295S, and p.E361G c-actins, but not of the p.R312H mutant, suggesting decreased affinity to cTm. Full article
(This article belongs to the Section Molecular Biology)
Show Figures

Figure 1

21 pages, 5337 KB  
Article
Effect of Myosin Isoforms on Cardiac Muscle Twitch of Mice, Rats and Humans
by Momcilo Prodanovic, Michael A. Geeves, Corrado Poggesi, Michael Regnier and Srboljub M. Mijailovich
Int. J. Mol. Sci. 2022, 23(3), 1135; https://doi.org/10.3390/ijms23031135 - 20 Jan 2022
Cited by 13 | Viewed by 4207
Abstract
To understand how pathology-induced changes in contractile protein isoforms modulate cardiac muscle function, it is necessary to quantify the temporal-mechanical properties of contractions that occur under various conditions. Pathological responses are much easier to study in animal model systems than in humans, but [...] Read more.
To understand how pathology-induced changes in contractile protein isoforms modulate cardiac muscle function, it is necessary to quantify the temporal-mechanical properties of contractions that occur under various conditions. Pathological responses are much easier to study in animal model systems than in humans, but extrapolation between species presents numerous challenges. Employing computational approaches can help elucidate relationships that are difficult to test experimentally by translating the observations from rats and mice, as model organisms, to the human heart. Here, we use the spatially explicit MUSICO platform to model twitch contractions from rodent and human trabeculae collected in a single laboratory. This approach allowed us to identify the variations in kinetic characteristics of α- and β-myosin isoforms across species and to quantify their effect on cardiac muscle contractile responses. The simulations showed how the twitch transient varied with the ratio of the two myosin isoforms. Particularly, the rate of tension rise was proportional to the fraction of α-myosin present, while the β-isoform dominated the rate of relaxation unless α-myosin was >50%. Moreover, both the myosin isoform and the Ca2+ transient contributed to the twitch tension transient, allowing two levels of regulation of twitch contraction. Full article
(This article belongs to the Collection Feature Papers in Molecular Biophysics)
Show Figures

Figure 1

20 pages, 2527 KB  
Article
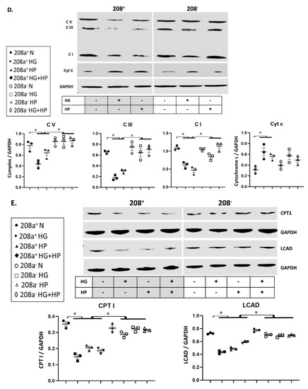
MiR 208a Regulates Mitochondrial Biogenesis in Metabolically Challenged Cardiomyocytes
by Naveen Mekala, Jacob Kurdys, Alexis Paige Vicenzi, Leana Rose Weiler, Carmen Avramut, Edwin J. Vazquez, Neli Ragina and Mariana G. Rosca
Cells 2021, 10(11), 3152; https://doi.org/10.3390/cells10113152 - 13 Nov 2021
Cited by 9 | Viewed by 3860
Abstract
Metabolic syndrome increases the risk for cardiovascular disease including metabolic cardiomyopathy that may progress to heart failure. The decline in mitochondrial metabolism is considered a critical pathogenic mechanism that drives this progression. Considering its cardiac specificity, we hypothesized that miR 208a regulates the [...] Read more.
Metabolic syndrome increases the risk for cardiovascular disease including metabolic cardiomyopathy that may progress to heart failure. The decline in mitochondrial metabolism is considered a critical pathogenic mechanism that drives this progression. Considering its cardiac specificity, we hypothesized that miR 208a regulates the bioenergetic metabolism in human cardiomyocytes exposed to metabolic challenges. We screened in silico for potential miR 208a targets focusing on mitochondrial outcomes, and we found that mRNA species for mediator complex subunit 7, mitochondrial ribosomal protein 28, stanniocalcin 1, and Sortin nexin 10 are rescued by the CRISPR deletion of miR 208a in human SV40 cardiomyocytes exposed to metabolic challenges (high glucose and high albumin-bound palmitate). These mRNAs translate into proteins that are involved in nuclear transcription, mitochondrial translation, mitochondrial integrity, and protein trafficking. MiR 208a suppression prevented the decrease in myosin heavy chain α isoform induced by the metabolic stress suggesting protection against a decrease in cardiac contractility. MiR 208a deficiency opposed the decrease in the mitochondrial biogenesis signaling pathway, mtDNA, mitochondrial markers, and respiratory properties induced by metabolic challenges. The benefit of miR 208a suppression on mitochondrial function was canceled by the reinsertion of miR 208a. In summary, miR 208a regulates mitochondrial biogenesis and function in cardiomyocytes exposed to diabetic conditions. MiR 208a may be a therapeutic target to promote mitochondrial biogenesis in chronic diseases associated with mitochondrial defects. Full article
(This article belongs to the Section Intracellular and Plasma Membranes)
Show Figures

Figure 1

19 pages, 7317 KB  
Article
Integration of Cardiac Actin Mutants Causing Hypertrophic (p.A295S) and Dilated Cardiomyopathy (p.R312H and p.E361G) into Cellular Structures
by Constanze Erdmann, Roua Hassoun, Sebastian Schmitt, Carlos Kikuti, Anne Houdusse, Antonina J. Mazur, Andreas Mügge, Nazha Hamdani, Matthias Geyer, Kornelia Jaquet and Hans Georg Mannherz
Antioxidants 2021, 10(7), 1082; https://doi.org/10.3390/antiox10071082 - 5 Jul 2021
Cited by 8 | Viewed by 3345
Abstract
The human mutant cardiac α-actins p.A295S or p.R312H and p.E361G, correlated with hypertrophic or dilated cardiomyopathy, respectively, were expressed by the baculovirus/Sf21 insect cell system and purified to homogeneity. The purified cardiac actins maintained their native state but showed differences in Ca2+ [...] Read more.
The human mutant cardiac α-actins p.A295S or p.R312H and p.E361G, correlated with hypertrophic or dilated cardiomyopathy, respectively, were expressed by the baculovirus/Sf21 insect cell system and purified to homogeneity. The purified cardiac actins maintained their native state but showed differences in Ca2+-sensitivity to stimulate the myosin-subfragment1 ATPase. Here we analyzed the interactions of these c-actins with actin-binding and -modifying proteins implicated in cardiomyocyte differentiation. We demonstrate that Arp2/3 complex and the formin mDia3 stimulated the polymerization rate and extent of the c-actins, albeit to different degrees. In addition, we tested the effect of the MICAL-1 monooxygenase, which modifies the supramolecular actin organization during development and adaptive processes. MICAL-1 oxidized these c-actin variants and induced their de-polymerization, albeit at different rates. Transfection experiments using MDCK cells demonstrated the preferable incorporation of wild type and p.A295S c-actins into their microfilament system but of p.R312H and p.E361G actins into the submembranous actin network. Transduction of neonatal rat cardiomyocytes with adenoviral constructs coding HA-tagged c-actin variants showed their incorporation into microfilaments after one day in culture and thereafter into thin filaments of nascent sarcomeric structures at their plus ends (Z-lines) except the p.E361G mutant, which preferentially incorporated at the minus ends. Full article
(This article belongs to the Special Issue Oxidative Stress in Cardiovascular Diseases)
Show Figures

Figure 1

Back to TopTop