Sign in to use this feature.

Years

Between: -

Subjects

remove_circle_outline
remove_circle_outline
remove_circle_outline
remove_circle_outline
remove_circle_outline
remove_circle_outline
remove_circle_outline
remove_circle_outline
remove_circle_outline

Journals

remove_circle_outline
remove_circle_outline
remove_circle_outline
remove_circle_outline
remove_circle_outline
remove_circle_outline
remove_circle_outline
remove_circle_outline
remove_circle_outline
remove_circle_outline
remove_circle_outline
remove_circle_outline
remove_circle_outline
remove_circle_outline
remove_circle_outline
remove_circle_outline
remove_circle_outline
remove_circle_outline

Article Types

Countries / Regions

remove_circle_outline
remove_circle_outline
remove_circle_outline
remove_circle_outline
remove_circle_outline
remove_circle_outline

Search Results (2,363)

Search Parameters:
Keywords = breast cancer metastasis

Order results
Result details
Results per page
Select all
Export citation of selected articles as:
17 pages, 3287 KB  
Article
Novel Cell Cycle Inhibitors Decrease Primary and Metastatic Breast Cancer Growth In Vivo
by Mir Shahid Maqbool, Yongzhan Zhang, Karin Strittmatter, Ana Gvozdenovic, Simran Asawa, Masroor A. Paddar, Mukesh Kumar, Umed Singh, Parvinder Pal Singh, Nicola Aceto and Fayaz Malik
Cancers 2026, 18(3), 466; https://doi.org/10.3390/cancers18030466 - 30 Jan 2026
Abstract
Background: Breast cancer is one of the most frequently diagnosed cancers worldwide, with metastasis contributing to high mortality rates. Current treatments for metastatic disease are limited, emphasizing the urgent need for novel therapeutic approaches. Methods: We conducted a small-molecule drug screen utilizing [...] Read more.
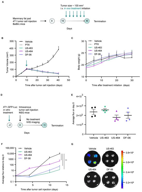
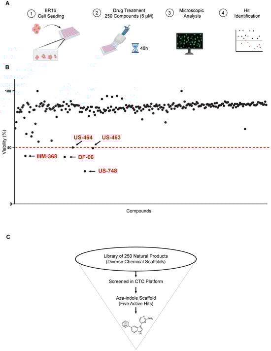
Background: Breast cancer is one of the most frequently diagnosed cancers worldwide, with metastasis contributing to high mortality rates. Current treatments for metastatic disease are limited, emphasizing the urgent need for novel therapeutic approaches. Methods: We conducted a small-molecule drug screen utilizing patient-derived circulating tumor cells (CTCs) as a platform to identify potential anti-cancer agents. We used a dye combination and a high-content imaging microscope to evaluate cellular viability upon compound treatment. Among the 250 small molecules tested, potential hits were identified. The efficacy of these compounds was investigated using in vitro and in vivo studies in mouse breast cancer models. Bulk RNA sequencing of treated cancer cells was performed to identify differentially expressed genes, with Gene Ontology enrichment analyses conducted for their functional characterization. Results: Our screen of a 250 small-molecule library led to the identification of five hits, derivatives of meriolins known to display cyclin-dependent kinase (CDK-2/9) inhibitory activity. Subsequent in vitro and in vivo studies validated the efficacy of these compounds in inhibiting cell cycle, tumor growth, and consequently, metastatic colonization in mouse breast cancer models. Treatment with single agents (15 mg/kg) in breast cancer mouse models demonstrated good tolerability in vivo. Transcriptome profiling of treated cancer cells revealed alterations in pathways associated with cell cycle regulation, providing mechanistic insights into the anti-cancer effects of the compounds. Conclusions: By integrating drug screens, transcriptomic analysis, and in vivo validation, our study contributes to the identification of novel promising candidates for the treatment of breast cancer. Full article
(This article belongs to the Section Cancer Metastasis)
Show Figures

Figure 1

14 pages, 286 KB  
Review
Role of Axillary Restaging in Breast Cancer Patients with Preoperative Diagnosis of Isolated Chest Wall Recurrence After Mastectomy: A Literature Review
by Niña Xiamina Alger-Turrecha, Tessa Ying Zhen Tan and Geok Hoon Lim
Medicina 2026, 62(2), 273; https://doi.org/10.3390/medicina62020273 - 28 Jan 2026
Viewed by 23
Abstract
Background and Objectives: Chest wall recurrence can occur infrequently after mastectomy in breast cancer patients. While wide excision of chest wall recurrence is indicated in operable patients without metastasis elsewhere, management of the axilla remains controversial. We reviewed the literature to determine the [...] Read more.
Background and Objectives: Chest wall recurrence can occur infrequently after mastectomy in breast cancer patients. While wide excision of chest wall recurrence is indicated in operable patients without metastasis elsewhere, management of the axilla remains controversial. We reviewed the literature to determine the role of axillary staging in patients with a preoperative diagnosis of isolated chest wall recurrence. Materials and Methods: A PubMed search was performed for relevant articles dated between 1 January 2000 and 31 December 2024. Only English articles comprising female patients with invasive chest wall recurrence after mastectomy were included. Patients with concomitant metastasis elsewhere, no operation for recurrence and no oncological outcomes were excluded. The outcomes were compared between patients with or without axillary staging during recurrence. Results: A total of 15 studies with 485 eligible patients were analyzed. Of these patients, 242 (49.9%), 182 (37.5%), 53 (10.9%), and 8 (1.6%) patients had sentinel lymph node biopsy (SLNB), no axillary surgery, failed SLNB, and upfront axillary lymph node dissection (ALND), respectively, for restaging. Among operated patients with reported axillary status, 33/231 (14.3%) had metastatic nodes on axillary staging. On follow-up of 38.2 months (range: 10–61.2), 101/485 (20.8%) patients developed a second recurrence, of which 16/447 (3.6%) developed ipsilateral axillary recurrence. Ipsilateral axillary recurrence among patients with and without axillary surgery was 12/182 (6.6%) and 4/265 (1.5%), respectively. Conclusions: Ipsilateral axillary recurrence was low in patients with or without axillary restaging on medium-term follow-up. Due to the heterogeneity of the studies, larger studies with longer follow-up periods are needed to determine the best management for the axilla. Full article
(This article belongs to the Section Oncology)
22 pages, 1424 KB  
Review
Signal Peptide-CUB-EGF-like Domain-Containing Protein 3 (SCUBE3): From Molecule to Therapy
by Ayooluwa Ilesanmi, Casey Stevens-Washington, Shelby Jones, Karina Alarcon, Anush Aryal, Panneerdoss Subbarayalu, Terry J. Shackleford, Davida Crossley and Benjamin C. Onyeagucha
Therapeutics 2026, 3(1), 5; https://doi.org/10.3390/therapeutics3010005 - 28 Jan 2026
Viewed by 54
Abstract
Background: The signal peptide-CUB-EGF-like domain-containing protein 3 (SCUBE3) is a secretory protein that plays a role in cancer, cardiovascular, and immune disorders. SCUBE1, SCUBE2, and SCUBE3 belong to the SCUBE family. They contain multiple copies of EGF-like repeats at the amino acid terminal, [...] Read more.
Background: The signal peptide-CUB-EGF-like domain-containing protein 3 (SCUBE3) is a secretory protein that plays a role in cancer, cardiovascular, and immune disorders. SCUBE1, SCUBE2, and SCUBE3 belong to the SCUBE family. They contain multiple copies of EGF-like repeats at the amino acid terminal, a spacer region, three cysteine-rich motifs, and a CUB domain at the carboxyl terminus. The SCUBE family members are multifunctional proteins that act primarily as extracellular ligands or co-receptors in various cells. Methods: In this study, we examined the expression pattern and role of SCUBE3 in various cancers, as well as other diseases such as cardiovascular disease and immune disorders, and its impact on growth and development. Results: SCUBE3 expression is upregulated and secreted by the cells of lung cancer, hepatocellular carcinoma (HCC), melanoma, osteosarcoma, ovarian cancer, glioma, and breast cancer. Extracellular SCUBE3 protein often binds to TGFβRII or acts as a co-receptor for TGFβ and BMP2/BMP4 in regulating cellular signaling. Through the TGFβRII signaling, SCUBE3 activities promote tumor growth, metastasis, invasion, angiogenesis, and poor clinical outcomes. Conversely, in renal cell carcinoma, SCUBE3 expression suppresses growth. Altered SCUBE3 activity is associated with cardiovascular diseases, immune disorders, and hair growth. Conclusions: The review presents mechanistic evidence that SCUBE3 plays a crucial regulatory role in multiple cancers and other diseases. The evidence suggests the SCUBE3 protein could serve as a potential molecular target for various diseases and highlights its usefulness as a minimally invasive diagnostic marker, as it is a secreted protein. Full article
Show Figures

Figure 1

15 pages, 1584 KB  
Article
Spectral Precision: The Added Value of Dual-Energy CT for Axillary Lymph Node Characterization in Breast Cancer
by Susanna Guerrini, Giulio Bagnacci, Paola Morrone, Cecilia Zampieri, Chiara Esposito, Iacopo Capitoni, Nunzia Di Meglio, Armando Perrella, Francesco Gentili, Alessandro Neri, Donato Casella and Maria Antonietta Mazzei
Cancers 2026, 18(3), 363; https://doi.org/10.3390/cancers18030363 - 23 Jan 2026
Viewed by 173
Abstract
Background/Objectives: To develop and validate a predictive model that combines morphological features and dual-energy CT (DECT) parameters to non-invasively distinguish metastatic from benign axillary lymph nodes in patients with breast cancer (BC). Methods: In this retrospective study, 117 patients (median age, [...] Read more.
Background/Objectives: To develop and validate a predictive model that combines morphological features and dual-energy CT (DECT) parameters to non-invasively distinguish metastatic from benign axillary lymph nodes in patients with breast cancer (BC). Methods: In this retrospective study, 117 patients (median age, 65 years; 111 women and 6 men) who underwent DECT followed by axillary lymphadenectomy between April 2015 and July 2023, were analyzed. A total of 375 lymph nodes (180 metastatic, 195 benign) were evaluated. Two radiologists recorded morphological criteria (adipose hilum status, cortical appearance, extranodal extension, and short-axis diameter) and placed regions of interest to measure dual-energy parameters: attenuation at 40 and 70 keV, iodine concentration, water concentration and spectral slope. Normalized iodine concentration was calculated using the aorta as reference. Univariate analysis identified variables associated with metastasis. Multivariate logistic regression with cross-validation was used to construct two models: one based solely on morphological features and one integrating water concentration. Results: On univariate testing, all DECT parameters and morphological criteria differed significantly between metastatic and benign nodes (p < 0.01). In multivariate analysis, water concentration emerged as the only independent DECT predictor (odds ratio = 0.97; p = 0.002) alongside cortical abnormality, absence of adipose hilum, extranodal extension and short-axis diameter. The morphologic model achieved an area under the receiver operating characteristic curve (AUC) of 0.871. Increasing water concentration increased the AUC to 0.883 (ΔAUC = 0.012; p = 0.63, not significant), with internal cross-validation confirming stable performance. Conclusions: A model combining standard morphologic criteria with water concentration quantification on DECT accurately differentiates metastatic from benign axillary nodes in BC patients. Although iodine-based metrics remain valuable indicators of perfusion, water concentration offers additional tissue composition information. Future multicenter prospective studies with standardized imaging protocols are warranted to refine parameter thresholds and validate this approach for routine clinical use. Full article
Show Figures

Figure 1

15 pages, 1324 KB  
Article
Design, Synthesis, Analysis, and Cytotoxicity of Novel Heteroaryl Derivatives of Dipyridothiazines
by Emilia Martula, Paulina Strzyga-Łach, Marta Struga, Katarzyna Żurawska, Weronika Bagrowska, Anna Kasprzycka, Małgorzata Jeleń and Beata Morak-Młodawska
Curr. Issues Mol. Biol. 2026, 48(2), 128; https://doi.org/10.3390/cimb48020128 - 23 Jan 2026
Viewed by 130
Abstract
Heterocyclic compounds have enormous pharmacological potential and therefore play a key role in the design of new drugs. Dipyridothiazines, both heterocyclic compounds and phenothiazine derivatives, exhibit promising anticancer, immunostimulatory, and antioxidant activities. The aim of this study was to design, synthesize, and evaluate [...] Read more.
Heterocyclic compounds have enormous pharmacological potential and therefore play a key role in the design of new drugs. Dipyridothiazines, both heterocyclic compounds and phenothiazine derivatives, exhibit promising anticancer, immunostimulatory, and antioxidant activities. The aim of this study was to design, synthesize, and evaluate the cytotoxicity of new 10-heteroaryl dipyridothiazines based on 2,7- and 3,6-diazaphenothiazine cores. The structural characterization of the new compounds was confirmed by spectroscopic methods. Cytotoxicity analysis was performed using the MTT assay against human keratinocytes (HaCaT) and two types of cancer cell lines: breast cancer (MDA-MB-231), lung carcer (A-549). The reference drugs used in the study were doxorubicin and cisplatin. The group of derivatives studied included active compounds as well as inactive derivatives. In order to explain differences in an activity level, molecular modelling supported by molecular dynamics was performed on histone deacetylase 6 (HDAC6), a known therapeutic target associated with oncogenic transformation and cancer metastasis. Molecular docking indicated that the derivative formed on the 2,7-diazaphenothiazine core is a more potent HDAC6 inhibitor, characterized by more stable binding and more favourable complex energy, despite minimal structural differences compared to the compound formed on the 3,6-diazaphenothiazine core. A preliminary SAR analysis was performed. Full article
(This article belongs to the Section Molecular Pharmacology)
Show Figures

Figure 1

16 pages, 1597 KB  
Review
Natural Phytochemicals as Inhibitors of HIF-1α in Breast Cancer: Review of Preclinical Evidence and Future Prospects
by Ivan Dam, Eric Liu, Abida Ali, Chikezie O. Madu and Yi Lu
Curr. Issues Mol. Biol. 2026, 48(1), 121; https://doi.org/10.3390/cimb48010121 - 22 Jan 2026
Viewed by 110
Abstract
Breast cancer is the most prevalent form of cancer among women globally. The hypoxic microenvironment resulting from the rapid oxygen consumption of rapidly dividing cancer cells causes the accumulation of hypoxia-inducible factor-1α (HIF-1α) due to reduced catalytic activity of prolyl hydroxylase domain 2 [...] Read more.
Breast cancer is the most prevalent form of cancer among women globally. The hypoxic microenvironment resulting from the rapid oxygen consumption of rapidly dividing cancer cells causes the accumulation of hypoxia-inducible factor-1α (HIF-1α) due to reduced catalytic activity of prolyl hydroxylase domain 2 (PHD2) and Von Hippel-Lindau (VHL). Under physiological conditions, HIF-1α regulates cell response to hypoxic environments. Activating genes are involved in glycolysis, angiogenesis, and erythropoiesis. However, the sustained hypoxic environment in breast cancer facilitates metastasis, immune evasion, and drug resistance. Consequently, HIF-1α is a key target in breast cancer treatment, and such inhibitors of HIF-1α may prove to be a viable treatment option. Increasing evidence suggests that natural chemicals, such as polyphenols, isothiocyanates, curcumin, and alkaloids, are inhibitors of HIF-1α. Preclinical studies using animal models and breast cancer cell lines indicate significant reductions in angiogenesis, despite challenges of heterogeneity, bioavailability, and dose optimization. This review intends to summarize current evidence on natural inhibitors of HIF-1α and potential future studies. Full article
(This article belongs to the Special Issue Phytochemicals in Cancer Chemoprevention and Treatment: 2nd Edition)
Show Figures

Figure 1

14 pages, 1010 KB  
Article
Male Breast Cancer in Serbia: A 33-Year Retrospective Cohort Study of Genetic Predisposition, Clinicopathological Features, and Survival Outcomes
by Zorka Inić, Milan Žegarac, Ana Krivokuća, Ognjen Živković, Marko Buta, Nikola Vučić, Dobrica Stević, Anđela Milićević, Ivan Marković and Igor Đurišić
Cancers 2026, 18(2), 326; https://doi.org/10.3390/cancers18020326 - 21 Jan 2026
Viewed by 199
Abstract
Background/Objectives: Male breast cancer (MBC) is rare, accounting for less than 1% of all breast cancers. Given its low incidence, male breast cancer (MBC) remains understudied; this 33-year Serbian cohort was assessed for clinicopathological features, therapeutic approaches, genetic alterations, and survival. Methods [...] Read more.
Background/Objectives: Male breast cancer (MBC) is rare, accounting for less than 1% of all breast cancers. Given its low incidence, male breast cancer (MBC) remains understudied; this 33-year Serbian cohort was assessed for clinicopathological features, therapeutic approaches, genetic alterations, and survival. Methods: We retrospectively analyzed MBC patients diagnosed between 1991 and 2024 at the Institute for Oncology and Radiology of Serbia. Data included demographics, tumor characteristics, and stage, treatment, hormone receptor and HER2 status, Ki-67 index, genetic testing, and survival. Results: A total of 191 patients were identified (median age 66). Family history was negative in 91% and positive in 5.8%. T2 tumors were most frequent (36%), and 96% presented without metastasis. Mastectomy with axillary or sentinel lymph node dissection was performed in 78.5%. Neoadjuvant chemotherapy and radiotherapy were administered in 5.8% and 8.4%. Estrogen receptor positivity was 72%, progesterone receptor 88%, HER2 overexpression 11.0%, and triple-negative tumors 2.6% (40% with axillary involvement). High Ki-67 (≥15%) was recorded in 28.8%. Adjuvant chemotherapy, radiotherapy, and hormone therapy were given in 36%, 58%, and 68%. Among 37 genetically tested patients, seven had pathogenic variants (BRCA1, BRCA2, CHEK2, PALB2). Disease recurrence occurred in 30%. Median follow-up was 53 months. Median disease-free survival (DFS) was 82 months (1-, 2-, 5-, 10-year DFS: 87%, 73%, 57%, 39%). Median overall survival (OS) 131 months (1-, 2-, 5-, 10-year OS: 95%, 93%, 73%, 53%). Conclusions: This long-term cohort highlights the predominance of hormone-receptor positivity, the infrequency of germline mutations, and moderate survival rates, informing patient management and guiding future studies. Full article
(This article belongs to the Section Clinical Research of Cancer)
Show Figures

Figure 1

12 pages, 615 KB  
Article
Factors Affecting Axillary Lymph Node Involvement Based on Permanent Section Evaluation of the Excised Sentinel Lymph Nodes in Early-Stage Breast Cancer Patients: A Single-Center Retrospective Study
by Hakan Baysal, Tunc Eren, Kubra Kargici, Ozge Kapar, Begumhan Baysal and Orhan Alimoglu
Medicina 2026, 62(1), 213; https://doi.org/10.3390/medicina62010213 - 20 Jan 2026
Viewed by 141
Abstract
Background and Objectives: Sentinel lymph node (LN) biopsy (SLNB) remains to be the standard approach for surgical axillary staging of breast cancer (BC) patients. The aim of this study was to investigate the factors that affect axillary LN involvement in early BC patients. [...] Read more.
Background and Objectives: Sentinel lymph node (LN) biopsy (SLNB) remains to be the standard approach for surgical axillary staging of breast cancer (BC) patients. The aim of this study was to investigate the factors that affect axillary LN involvement in early BC patients. Materials and Methods: Clinically node negative early stage (cT1-2N0) BC patients having undergone breast conserving surgery (BCS) between February 2021 and January 2024 were included. During axillary exploration of all cases, sentinel LNs were excised and reserved for permanent section pathological examination (PS) only. Historical records of patients including clinicopathological features, surgical outcomes as well as pathological results were recorded and analyzed retrospectively. p < 0.05 indicated statistically significant results. Results: The study group consisted of 150 women with cT1-2N0 BC having undergone BCS with a median age of 59 (range: 25–81) years. According to the PS results of the sentinel LNs, the need for reoperation to complete axillary lymph node dissection was present in three (2%) patients. Tumors of the Luminal B subtype were significantly associated with increased sentinel LN positivity (p = 0.014). The risk of sentinel LN metastasis was found to be 5.2 times greater in patients with a Ki-67 ≥ %14 [OR: 5.224 (%95 CI:1.73–15.82, p = 0.003)] and the Ki-67 proliferation index was determined as an independent risk factor. Conclusions: In early-stage BC patients, PS of the excised sentinel LN offers sufficient axillary LN staging. On the other hand, a more careful clinical assessment is necessary for early BC patients harboring tumors with an elevated Ki-67 index and/or tumors of the Luminal B subtype. Full article
(This article belongs to the Section Surgery)
Show Figures

Figure 1

15 pages, 5111 KB  
Case Report
Integrative Use of Cannabidiol, Melatonin, and Oxygen–Ozone Therapy in Triple-Negative Breast Cancer with Lung and Mediastinal Metastases. A Case Report
by Cristina Aguzzi, Paola Zuccoli, Alessandro Fanelli, Alessandra Mammone, Massimo Nabissi and Margherita Luongo
Reports 2026, 9(1), 28; https://doi.org/10.3390/reports9010028 - 19 Jan 2026
Viewed by 528
Abstract
Background and Clinical Significance: Breast cancer is the most frequent malignancy in women. Metastatic breast cancer is considered a treatable but incurable condition, with a median overall survival of only 2–3 years. Among its subtypes, triple-negative breast cancer (TNBC) accounts for a [...] Read more.
Background and Clinical Significance: Breast cancer is the most frequent malignancy in women. Metastatic breast cancer is considered a treatable but incurable condition, with a median overall survival of only 2–3 years. Among its subtypes, triple-negative breast cancer (TNBC) accounts for a high proportion of breast cancer-related deaths. It is characterized by an aggressive clinical course, early recurrence, and a strong propensity for visceral and brain metastases. Case Presentation: We report the case of a Caucasian woman who developed systemic disease recurrence with lung and mediastinal lymph node metastases, occurring two years after her primary diagnosis and treatment for TNBC. The patient received three months of chemotherapy combined with an adjuvant integrative protocol consisting of melatonin, cannabidiol, and oxygen–ozone therapy. This combined approach led to the complete disappearance of the lung nodules. Subsequently, stereotactic radiotherapy was performed and, in association with the ongoing integrative treatment, resulted in a significant reduction in mediastinal adenopathy. Introduction of immunotherapy, supported continuously by the same adjuvant strategy, achieved a complete and durable remission. Strikingly, the patient remained disease-free five years after the diagnosis of lung and mediastinal metastases. Conclusions: This clinical case highlights the potential benefit of using melatonin, cannabidiol, and oxygen–ozone therapy as part of an integrative approach in patients with aggressive metastatic TNBC. While it is not possible to establish causality from a single case, the sustained remission observed suggests that such unconventional adjuvant strategies could play a supportive role in enhancing the efficacy of standard oncologic therapies. Full article
(This article belongs to the Section Oncology)
Show Figures

Figure 1

30 pages, 5371 KB  
Review
Hypoxia Signaling and Non-Coding RNAs: Regulatory Networks and Therapeutic Implications in Breast Cancer
by Xin Hu, Rui Chen, Famin Ke, Dandan Wang, Xiaowei Gao, Can Song, Aimin Fu, Zuojin Ao, Hanyu Yang, Xiaoyan Liu, Xiurong Guo and Qiuyu Liu
Curr. Issues Mol. Biol. 2026, 48(1), 98; https://doi.org/10.3390/cimb48010098 - 18 Jan 2026
Viewed by 137
Abstract
The hypoxic microenvironment within breast cancer tumors leads to the sustained activation of hypoxia-inducible factors (HIFs), notably HIF-1α, which, in turn, triggers adaptive responses such as angiogenesis and metabolic reprogramming. These processes contribute to tumor invasion, progression, metastasis, and therapy resistance. Although a [...] Read more.
The hypoxic microenvironment within breast cancer tumors leads to the sustained activation of hypoxia-inducible factors (HIFs), notably HIF-1α, which, in turn, triggers adaptive responses such as angiogenesis and metabolic reprogramming. These processes contribute to tumor invasion, progression, metastasis, and therapy resistance. Although a substantial portion of the human genome is transcribed into non-coding RNAs (ncRNAs), which have been shown to play key regulatory roles in the development and progression of breast cancer, the interplay between HIFs and ncRNAs—and how such crosstalk influences breast cancer pathogenesis—remains poorly understood. This review aims to systematically outline the mechanisms of hypoxia-related signaling and ncRNA function in breast cancer, with a focus on their molecular interactions in disease progression and their potential clinical implications. Full article
(This article belongs to the Special Issue Latest Review Papers in Molecular Biology 2025)
Show Figures

Figure 1

18 pages, 3393 KB  
Article
Metabolic Crosstalk in Triple-Negative Breast Cancer Lung Metastasis: Differential Effects of Vitamin D and E in a Co-Culture System
by Balquees Kanwal, Saranya Pounraj, Rumeza Hanif and Zaklina Kovacevic
Cancers 2026, 18(2), 294; https://doi.org/10.3390/cancers18020294 - 18 Jan 2026
Viewed by 277
Abstract
Background: Triple-negative breast cancer (TNBC) is more likely to metastasise to the lungs than other breast cancer (BrCa) types, yet the molecular interactions within the tumour microenvironment (TME) at secondary sites remain poorly understood. Methods: This pilot study aimed to explore the metabolic [...] Read more.
Background: Triple-negative breast cancer (TNBC) is more likely to metastasise to the lungs than other breast cancer (BrCa) types, yet the molecular interactions within the tumour microenvironment (TME) at secondary sites remain poorly understood. Methods: This pilot study aimed to explore the metabolic crosstalk between MDA-MB-231 TNBC cells and MRC-5 lung fibroblasts within a co-culture system to replicate the lung metastatic TME. Co-cultures were also treated with Vitamin D or Vitamin E to evaluate the effects of these nutraceuticals on the metabolic crosstalk between TNBC cells and fibroblasts. Results: Our findings demonstrate that co-culture induced the activation of fibroblasts into cancer-associated fibroblasts (CAFs), evidenced by increased α-SMA and FAP expression. Metabolic profiling revealed that TNBC cells in co-culture displayed increased expression of enzymes associated with oxidative phosphorylation (OXPHOS) and glutamine metabolism, while fibroblasts exhibited a metabolic profile consistent with glycolysis and lactate metabolism. Vitamin D inhibited lactate metabolism and HIF-1α expression in fibroblasts while suppressing TCA cycle activity in cancer cells, suggesting a potential role in disrupting oncogenic metabolic crosstalk. Conversely, Vitamin E treatment was associated with increased expression of TCA cycle and oxidative metabolism-related markers in BrCa cells without significantly affecting fibroblast glycolysis. Such differential metabolic responses may contribute to metabolic heterogeneity within the tumour microenvironment. Conclusions: These results provide valuable insights into the metabolic dynamics of TNBC metastases in the lung TME and demonstrate that Vitamins D and E exert distinct effects on metabolic crosstalk between cancer cells and fibroblasts. These findings may have significant implications for the potential supplementation of Vitamins D and E in patients with metastatic TNBC and justify further in-depth analysis. Full article
(This article belongs to the Special Issue Tumor Microenvironment of Breast Cancer—2nd Edition)
Show Figures

Figure 1

10 pages, 740 KB  
Article
Association Between Immunohistochemical Profile and Radiographic Presentation of Breast Cancer Skeletal Metastases
by Stanislav Rajkovic, Lazar Miceta, Bojan Petrovic, Nikola Bogosavljevic, Nemanja Jovanovic, Goran Djuricic, Ljubica Simic, Jelena Sopta and Danilo Jeremic
Diagnostics 2026, 16(2), 281; https://doi.org/10.3390/diagnostics16020281 - 16 Jan 2026
Viewed by 152
Abstract
Background/Objectives: Understanding the biological factors that drive the behavior and clinical presentation of breast cancer (BC) skeletal metastases (SM) is critical for improving diagnostic accuracy and guiding treatment strategies. However, evidence regarding the immunohistochemical (IHC) profiles of SM and their association with [...] Read more.
Background/Objectives: Understanding the biological factors that drive the behavior and clinical presentation of breast cancer (BC) skeletal metastases (SM) is critical for improving diagnostic accuracy and guiding treatment strategies. However, evidence regarding the immunohistochemical (IHC) profiles of SM and their association with radiographic characteristics and clinical features remains limited. This study aimed to evaluate the relationship between estrogen receptor (ER), progesterone receptor (PR), HER2 receptor status, and Ki-67 proliferation index with the radiographic presentation of SM in patients with BC. Methods: A total of 185 SM samples from individual BC patients were analyzed. IHC expressions of ER, PR, HER2, and Ki-67 were determined for each sample. Clinical and radiological data were retrieved from medical records. IHC profiles were compared between metastases demonstrating purely lytic versus mixed radiographic patterns. Results: Of the 185 cases, 66 exhibited a lytic pattern, and 119 demonstrated a mixed pattern. Lytic metastases showed a significantly higher rate of HER2 positivity compared with mixed lesions. The Ki-67 index was also significantly higher in lytic metastases, with a cutoff value of 25 yielding a sensitivity of 92.98% and specificity of 89.84% (positive likelihood ratio 9.16; negative likelihood ratio 0.08). No significant differences were observed between groups in ER or PR expression. Conclusions: SM from BC with a lytic radiographic presentation are more likely to exhibit HER2 positivity and a Ki-67 index above 25. Assessing the IHC status of SM may help identify patients at elevated risk for skeletal complications, including pathological fracture, and may support more tailored surgical and systemic treatment planning. Full article
Show Figures

Figure 1

43 pages, 2780 KB  
Review
Molecular and Immune Mechanisms Governing Cancer Metastasis, Including Dormancy, Microenvironmental Niches, and Tumor-Specific Programs
by Dae Joong Kim
Int. J. Mol. Sci. 2026, 27(2), 875; https://doi.org/10.3390/ijms27020875 - 15 Jan 2026
Viewed by 306
Abstract
Metastasis is still the leading cause of cancer-related death. It happens when disseminated tumor cells (DTCs) successfully navigate a series of steps and adapt to the unique conditions of distant organs. In this review, key molecular and immune mechanisms that shape metastatic spread, [...] Read more.
Metastasis is still the leading cause of cancer-related death. It happens when disseminated tumor cells (DTCs) successfully navigate a series of steps and adapt to the unique conditions of distant organs. In this review, key molecular and immune mechanisms that shape metastatic spread, long-term survival, and eventual outgrowth are examined, with a focus on how tumor-intrinsic programs interact with extracellular matrix (ECM) remodeling, angiogenesis, and immune regulation. Gene networks that sustain tumor-cell plasticity and invasion are described, including EMT-linked transcription factors such as SNAIL and TWIST, as well as broader transcriptional regulators like SP1. Also, how epigenetic mechanisms, such as EZH2 activity, DNA methylation, chromatin remodeling, and noncoding RNAs, lock in pro-metastatic states and support adaptation under therapeutic pressure. Finally, proteases and matrix-modifying enzymes that physically and biochemically reshape tissues, including MMPs, uPA, cathepsins, LOX/LOXL2, and heparinase, are discussed for their roles in releasing stored growth signals and building permissive niches that enable seeding and colonization. In parallel, immune-evasion strategies that protect circulating and newly seeded tumor cells are discussed, including platelet-mediated shielding, suppressive myeloid populations, checkpoint signaling, and stromal barriers that exclude effector lymphocytes. A major focus is metastatic dormancy, cellular, angiogenic, and immune-mediated, framed as a reversible survival state regulated by stress signaling, adhesion cues, metabolic rewiring, and niche constraints, and as a key determinant of late relapse. Tumor-specific metastatic programs across mesenchymal malignancies (osteosarcoma, chondrosarcoma, and liposarcoma) and selected high-burden cancers (melanoma, hepatocellular carcinoma, glioblastoma, and breast cancer) are highlighted, emphasizing shared principles and divergent organotropisms. Emerging therapeutic strategies that target both the “seed” and the “soil” are also discussed, including immunotherapy combinations, stromal/ECM normalization, chemokine-axis inhibition, epigenetic reprogramming, and liquid-biopsy-enabled minimal residual disease monitoring, to prevent reactivation and improve durable control of metastatic disease. Full article
(This article belongs to the Special Issue Molecular Mechanism Involved in Cancer Metastasis)
Show Figures

Figure 1

17 pages, 638 KB  
Review
Mast Cells Accumulate in the Stroma of Breast Adenocarcinoma and Secrete Pro-Inflammatory Cytokines and Tumor-Damaging Mediators: Could IL-37 and IL-38 Play an Anti-Tumor Role?
by Pio Conti, Carla E. Gallenga, Ciro Annicchiarico, Armando Coppola, Raffaello Pellegrino, Michelangelo J. Conti and Filiberto Mastrangelo
Int. J. Mol. Sci. 2026, 27(2), 824; https://doi.org/10.3390/ijms27020824 - 14 Jan 2026
Viewed by 151
Abstract
Tumor tissue is surrounded by mast cells (MCs), which participate in the inflammatory immune response by producing cytokines, proteases, and other molecules. MCs are involved in both innate and acquired immunity and are associated with the IgE response through the FcεRI receptor. MCs [...] Read more.
Tumor tissue is surrounded by mast cells (MCs), which participate in the inflammatory immune response by producing cytokines, proteases, and other molecules. MCs are involved in both innate and acquired immunity and are associated with the IgE response through the FcεRI receptor. MCs mediate inflammation in several immune reactions, including acute hyperreactivity, leukocyte recruitment, acute tissue swelling, anaphylaxis, and pro-inflammatory cytokine production. They not only function as pro-inflammatory effector cells but may also contribute to the regulation of the acquired immune response in tumor tissue. Therefore, MCs may mediate immunity in breast cancer by promoting remodelling and counteracting cancer growth. They also produce anti-inflammatory substances, such as histamine, transforming growth factor-β (TGF-β)1, IL-10, and IL-4, which inhibit the acquired immune response and reduce the inflammatory state. IL-37 and IL-38 are novel natural regulators of inflammation and are anti-inflammatory members of the IL-1 family. IL-1, generated by immune cells such as macrophages and lymphocytes, is released downstream of oncogenes in breast cancer, triggering an inflammatory response by stimulating other pro-inflammatory cytokines such as IL-6, tumor necrosis factor (TNF), and IL-33 (an early warning cytokine). Therefore, blocking IL-1 with IL-37 or IL-38 could represent a novel therapeutic strategy that, when combined with other treatments, could be beneficial in breast cancer. This review focuses on the new discoveries and insights into the role of MCs in breast cancer. We also analyzed molecules that can promote tumor growth and those that can inhibit cancer development and metastasis. This review aims to study the role of MCs accumulated in the stroma of breast adenocarcinoma in relation to secreted anti-inflammatory cytokines, such as IL-37 and IL-38. Full article
(This article belongs to the Special Issue Cytokines and Inflammatory Diseases)
Show Figures

Figure 1

15 pages, 20677 KB  
Article
Immune Profiling the Axilla with Fine Needle Aspiration Is Feasible to Risk-Stratify Breast Cancer
by Jasmine A. Gore, Amy M. Llewellyn, Chuen Y. R. Lam, Jacqueline D. Shields and Kalnisha Naidoo
Cancers 2026, 18(2), 251; https://doi.org/10.3390/cancers18020251 - 14 Jan 2026
Viewed by 211
Abstract
Background: Axillary lymph node (ALN) metastasis is a critical prognostic determinant in breast cancer (BC) that informs surgical management. However, surgically clearing the axilla carries morbidity, so less invasive methods of risk-stratifying patients are needed. ALN fine needle aspiration (FNA) is currently [...] Read more.
Background: Axillary lymph node (ALN) metastasis is a critical prognostic determinant in breast cancer (BC) that informs surgical management. However, surgically clearing the axilla carries morbidity, so less invasive methods of risk-stratifying patients are needed. ALN fine needle aspiration (FNA) is currently used to detect BC metastases, but these samples also contain immune cells. Methods: Cells obtained via FNA from BC-patient-derived ALNs were analysed using flow cytometry. Results: FNA acquires sufficient leukocytes for comprehensive immunophenotyping of reactive, patient-derived ALNs. All CD4+ and CD8+ T-cell subsets (naïve, terminal effector, central memory, and effector memory) and rarer (<2%) natural killer (NK) and plasmacytoid dendritic cell (pDC) populations are represented. Importantly, the immune-cell profile of one reactive ALN appears to reflect the immune status of the patient’s axilla. Furthermore, FNA captures immune differences between patients with ≤1 or ≥2 metastatic ALNs. Increased numbers of naïve CD4+ T cells, but fewer terminal effector, central memory, and effector memory subpopulations, were obtained from patients with ≥2 metastatic ALNs. Moreover, despite their sparse distribution pattern on whole-section immunohistochemistry (WSI), FNA revealed that CD56+ NK cell activation receptors were decreased in patients with ≥2 metastatic ALNs. Finally, FNA captured a decrease in pDCs in patients with ≤1 metastatic ALNs, despite their clustered distribution pattern on WSI. Conclusions: FNA is not only feasible for sampling leukocytes from reactive, patient-derived ALNs, but also identifies immune-cell profiles that reflect axillary tumour burden in BC. Thus, this technique could be used to risk-stratify BC patients in the future. Full article
Show Figures

Figure 1

Back to TopTop