Metabolic Crosstalk in Triple-Negative Breast Cancer Lung Metastasis: Differential Effects of Vitamin D and E in a Co-Culture System
Simple Summary
Abstract
1. Introduction
2. Materials and Methodology
2.1. Materials
2.2. Cell Culture Conditions
2.3. Co-Culture Experiments and Treatments
2.4. Protein Extraction
2.5. Western Blot Analysis
2.6. Densitometry and Statistical Analysis
3. Results
3.1. MDA-MB-231 Cells Participated in Metabolic Crosstalk with MRC-5 Fibroblasts
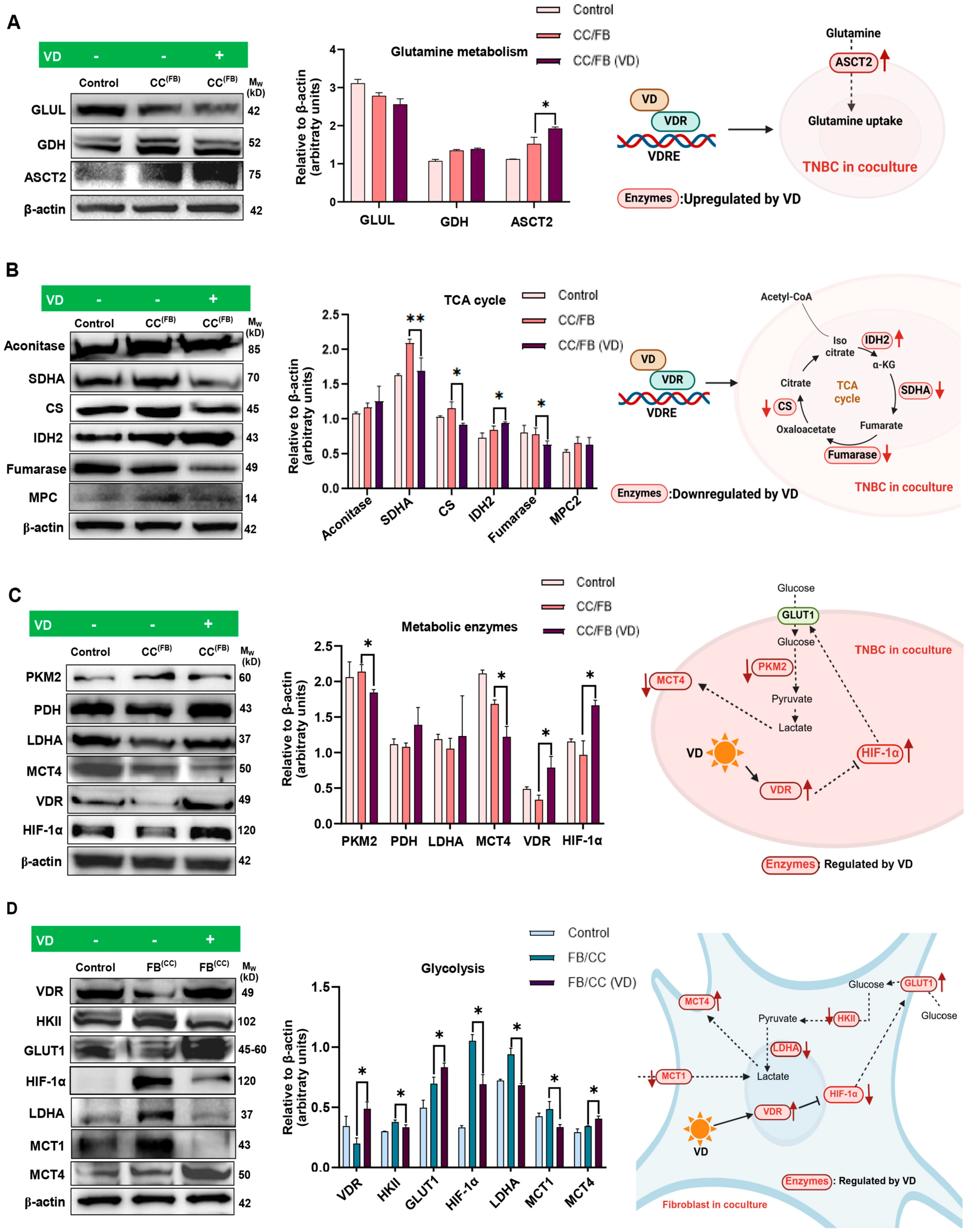
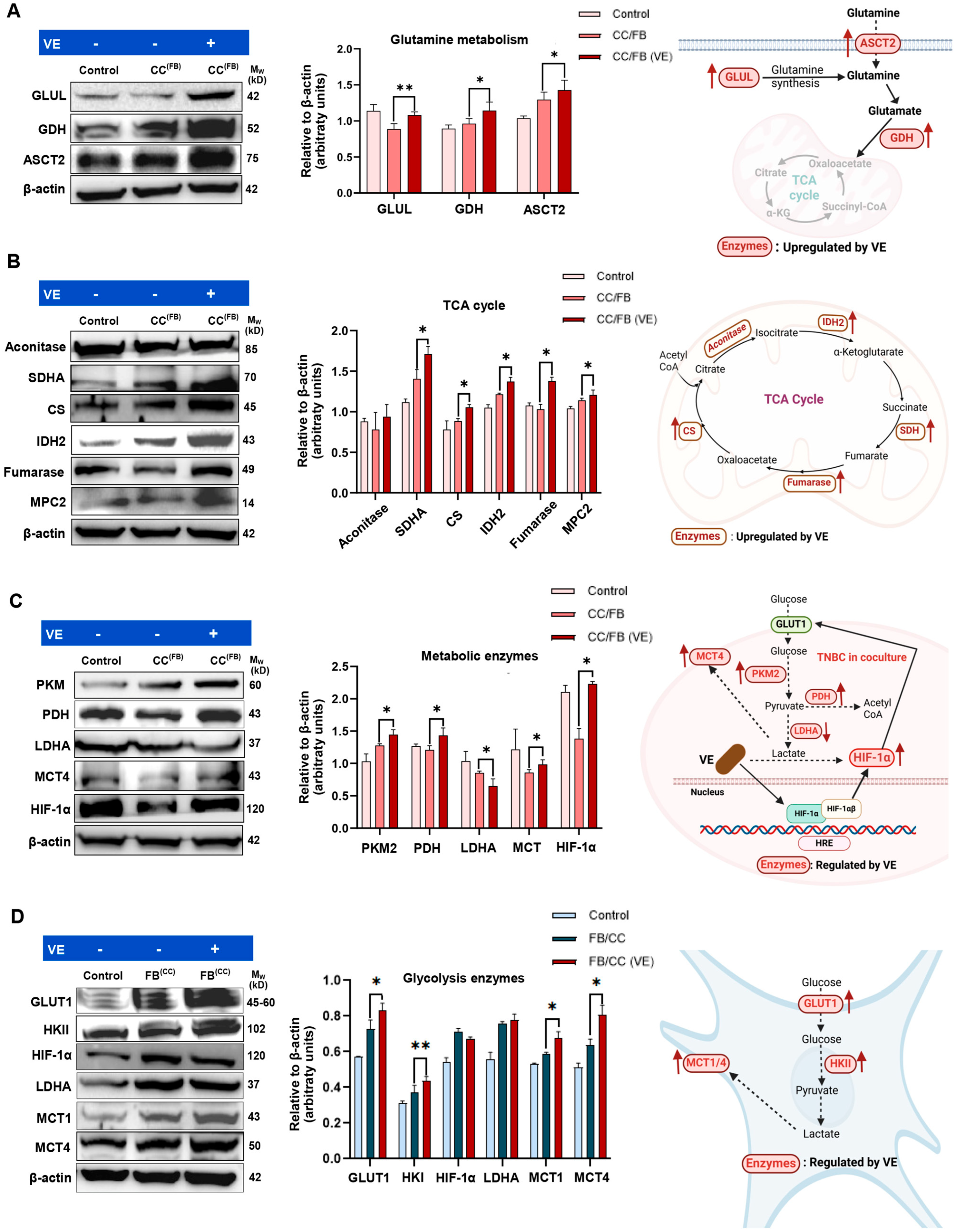
3.2. Glutamine Fuels MDA-MB-231 Cells in Co-Culture to Generate Energy Through the TCA Cycle
3.3. Exposure to Cancer Cells Potentially Enhanced Glycolysis and Lactate Production by Fibroblasts
3.4. VD Down-Regulates HIF-1α, the Master Regulator of Metabolism, in Co-Cultured Fibroblasts
3.5. VE Up-Regulates the TCA Cycle Activity in MDA-MB-231 Cells Co-Cultured with Fibroblasts
4. Discussion
5. Limitations and Directions for Future Research
6. Conclusions
Supplementary Materials
Author Contributions
Funding
Institutional Review Board Statement
Informed Consent Statement
Data Availability Statement
Conflicts of Interest
References
- Ibragimova, M.K.; Tsyganov, M.M.; Kravtsova, E.A.; Tsydenova, I.A.; Litviakov, N.V. Organ-specificity of breast cancer metastasis. Int. J. Mol. Sci. 2023, 24, 15625. [Google Scholar] [CrossRef]
- Sun, X.; Wang, M.; Wang, M.; Yu, X.; Guo, J.; Sun, T.; Li, X.; Yao, L.; Dong, H.; Xu, Y. Metabolic reprogramming in triple-negative breast cancer. Front. Oncol. 2020, 10, 428. [Google Scholar] [CrossRef]
- Shani, O.; Raz, Y.; Monteran, L.; Scharff, Y.; Levi-Galibov, O.; Megides, O.; Shacham, H.; Cohen, N.; Silverbush, D.; Avivi, C.; et al. Evolution of fibroblasts in the lung metastatic microenvironment is driven by stage-specific transcriptional plasticity. eLife 2021, 10, e60745. [Google Scholar] [CrossRef]
- Bahcecioglu, G.; Basara, G.; Ellis, B.W.; Ren, X.; Zorlutuna, P. Breast cancer models: Engineering the tumor microenvironment. Acta Biomater. 2020, 106, 1–21. [Google Scholar] [CrossRef]
- Mehraj, U.; Dar, A.H.; Wani, N.A.; Mir, M.A. Tumor microenvironment promotes breast cancer chemoresistance. Cancer Chemother. Pharmacol. 2021, 87, 147–158. [Google Scholar] [CrossRef]
- Deepak, K.G.K.; Vempati, R.; Nagaraju, G.P.; Dasari, V.R.; Nagini, S.; Rao, D.N.; Malla, R.R. Tumor microenvironment: Challenges and opportunities in targeting metastasis of triple negative breast cancer. Pharmacol. Res. 2020, 153, 104683. [Google Scholar] [CrossRef] [PubMed]
- Soysal, S.D.; Tzankov, A.; Muenst, S.E. Role of the tumor microenvironment in breast cancer. Pathobiology 2015, 82, 142–152. [Google Scholar] [CrossRef] [PubMed]
- Kudelova, E.; Smolar, M.; Holubekova, V.; Hornakova, A.; Dvorska, D.; Lucansky, V.; Koklesova, L.; Kudela, E.; Kubatka, P. Genetic heterogeneity, tumor microenvironment and immunotherapy in triple-negative breast cancer. Int. J. Mol. Sci. 2022, 23, 14937. [Google Scholar] [CrossRef] [PubMed]
- Mittal, S.; Brown, N.J.; Holen, I. The breast tumor microenvironment: Role in cancer development, progression and response to therapy. Expert Rev. Mol. Diagn 2018, 18, 227–243. [Google Scholar] [CrossRef]
- Kan, J.Y.; Lee, H.C.; Hou, M.F.; Tsai, H.P.; Jian, S.F.; Chang, C.Y.; Tsai, P.H.; Lin, Y.S.; Tsai, Y.M.; Wu, K.L.; et al. Metabolic shifts in lipid utilization and reciprocal interactions within the lung metastatic niche of triple-negative breast cancer revealed by spatial multi-omics. Cell Death Dis. 2024, 15, 899. [Google Scholar] [CrossRef]
- Bisht, V.S.; Giri, K.; Kumar, D.; Ambatipudi, K. Oxygen and metabolic reprogramming in the tumor microenvironment influences metastasis homing. Cancer Biol. Ther. 2021, 22, 493–512. [Google Scholar] [CrossRef]
- Xu, W.; Weng, J.; Xu, M.; Zhou, Q.; Liu, S.; Hu, Z.; Ren, N.; Zhou, C.; Shen, Y. Functions of key enzymes of glycolytic metabolism in tumor microenvironment. Cell. Reprogram. 2023, 25, 91–98. [Google Scholar] [CrossRef] [PubMed]
- Liang, Y.; Ye, F.; Luo, D.; Long, L.; Wang, Y.; Jin, Y.; Wang, L.; Li, Y.; Han, D.; Chen, B.; et al. Exosomal circSIPA1L3-mediated intercellular communication contributes to glucose metabolic reprogramming and progression of triple negative breast cancer. Mol. Cancer 2024, 23, 125. [Google Scholar] [CrossRef] [PubMed]
- Wen, L.; Han, Z.; Li, J.; Du, Y. c-MYC and HIF1α promoter G-quadruplexes dependent metabolic regulation mechanism of berberine in colon cancer. J. Gastrointest. Oncol. 2022, 13, 1152–1168. [Google Scholar] [CrossRef] [PubMed]
- Schiliro, C.; Firestein, B.L. Mechanisms of metabolic reprogramming in cancer cells supporting enhanced growth and proliferation. Cells 2021, 10, 1056. [Google Scholar] [CrossRef]
- Zhou, L.; Ou, S.; Liang, T.; Li, M.; Xiao, P.; Cheng, J.; Zhou, J.; Yuan, L. MAEL facilitates metabolic reprogramming and breast cancer progression by promoting the degradation of citrate synthase and fumarate hydratase via chaperone-mediated autophagy. FEBS J. 2023, 290, 3614–3628. [Google Scholar] [CrossRef]
- Arnold, P.K.; Finley, L.W.S. Regulation and function of the mammalian tricarboxylic acid cycle. J. Biol. Chem. 2023, 299, 102838. [Google Scholar] [CrossRef]
- Liu, N.; Yan, M.; Tao, Q.; Wu, J.; Chen, J.; Chen, X.; Peng, C. Inhibition of TCA cycle improves the anti-PD-1 immunotherapy efficacy in melanoma cells via ATF3-mediated PD-L1 expression and glycolysis. J. Immunother. Cancer 2023, 11, e007146. [Google Scholar] [CrossRef]
- Anderson, N.M.; Mucka, P.; Kern, J.G.; Feng, H. The emerging role and targetability of the TCA cycle in cancer metabolism. Protein Cell 2018, 9, 216–237. [Google Scholar] [CrossRef]
- Pavlova, N.N.; Thompson, C.B. The emerging hallmarks of cancer metabolism. Cell Metab. 2016, 23, 27–47. [Google Scholar] [CrossRef]
- Márquez, J.; Alonso, F.J.; Matés, J.M.; Segura, J.A.; Martín-Rufián, M.; Campos-Sandoval, J.A. Glutamine addiction in gliomas. Neurochem. Res. 2017, 42, 1735–1746. [Google Scholar] [CrossRef]
- Zhang, T.; Suo, C.; Zheng, C.; Zhang, H. Hypoxia and metabolism in metastasis. In Hypoxia and Cancer Metastasis; Springer: Cham, Switzerland, 2019; pp. 87–95. [Google Scholar]
- Wang, L.; Jin, Z.; Master, R.P.; Maharjan, C.K.; Carelock, M.E.; Reccoppa, T.B.A.; Kim, M.-C.; Kolb, R.; Zhang, W. Breast cancer stem cells: Signaling pathways, cellular interactions, and therapeutic implications. Cancers 2022, 14, 3287. [Google Scholar] [CrossRef] [PubMed]
- Wu, X.; Hu, W.; Lu, L.; Zhao, Y.; Zhou, Y.; Xiao, Z.; Zhang, L.; Zhang, H.; Li, X.; Li, W.; et al. Repurposing vitamin D for treatment of human malignancies via targeting tumor microenvironment. Acta Pharm. Sin. B 2019, 9, 203–219. [Google Scholar] [CrossRef] [PubMed]
- Kang, T.H.; Knoff, J.; Yeh, W.-H.; Yang, B.; Wang, C.; Kim, Y.S.; Kim, T.W.; Wu, T.-C.; Hung, C.-F. Treatment of tumors with vitamin E suppresses myeloid derived suppressor cells and enhances CD8+ T cell-mediated antitumor effects. PLoS ONE 2014, 9, e103562. [Google Scholar] [CrossRef] [PubMed]
- Zhao, L.; Zhao, X.; Zhao, K.; Wei, P.; Fang, Y.; Zhang, F.; Zhang, B.; Ogata, K.; Mori, A.; Wei, T. The α-tocopherol derivative ESeroS-GS induces cell death and inhibits cell motility of breast cancer cells through the regulation of energy metabolism. Eur. J. Pharmacol. 2014, 745, 98–107. [Google Scholar] [CrossRef]
- Gkotinakou, I.-M.; Kechagia, E.; Pazaitou-Panayiotou, K.; Mylonis, I.; Liakos, P.; Tsakalof, A. Calcitriol suppresses HIF-1 and HIF-2 transcriptional activity by reducing HIF-1/2α protein levels via a VDR-independent mechanism. Cells 2020, 9, 2440. [Google Scholar] [CrossRef]
- Zheng, W.; Duan, B.; Zhang, Q.; Ouyang, L.; Peng, W.; Qian, F.; Wang, Y.; Huang, S. Vitamin D-induced vitamin D receptor expression induces tamoxifen sensitivity in MCF-7 stem cells via suppression of Wnt/β-catenin signaling. Biosci. Rep. 2018, 38, BSR20180595. [Google Scholar] [CrossRef]
- Santos, J.M.; Khan, Z.S.; Munir, M.T.; Tarafdar, K.; Rahman, S.M.; Hussain, F. Vitamin D3 decreases glycolysis and invasiveness, and increases cellular stiffness in breast cancer cells. J. Nutr. Biochem. 2018, 53, 111–120. [Google Scholar] [CrossRef]
- Zhou, X.; Zheng, W.; Gowda, G.A.N.; Raftery, D.; Donkin, S.S.; Bequette, B.; Teegarden, D. 1,25-Dihydroxyvitamin D inhibits glutamine metabolism in Harvey-ras transformed MCF10A human breast epithelial cell. J. Steroid Biochem. Mol. Biol. 2016, 163, 147–156. [Google Scholar] [CrossRef]
- Wei, C.-W.; Yu, Y.-L.; Chen, Y.-H.; Hung, Y.-T.; Yiang, G.-T. Anticancer effects of methotrexate in combination with α-tocopherol and α-tocopherol succinate on triple-negative breast cancer. Oncol. Rep. 2019, 41, 2060–2066. [Google Scholar]
- Zheng, W.; Cao, L.; Ouyang, L.; Zhang, Q.; Duan, B.; Zhou, W.; Chen, S.; Peng, W.; Xie, Y.; Fan, Q.; et al. Anticancer activity of 1,25-(OH)2D3 against human breast cancer cell lines by targeting Ras/MEK/ERK pathway. OncoTargets Ther. 2019, 12, 721. [Google Scholar]
- Kovacevic, Z.; Chikhani, S.; Lovejoy, D.B.; Richardson, D.R. Novel thiosemicarbazone iron chelators induce up-regulation and phosphorylation of the metastasis suppressor N-myc down-stream regulated gene 1: A new strategy for the treatment of pancreatic cancer. Mol. Pharmacol. 2011, 80, 598–609. [Google Scholar] [PubMed]
- Yakavets, I.; Francois, A.; Benoit, A.; Merlin, J.-L.; Bezdetnaya, L.; Vogin, G. Advanced co-culture 3D breast cancer model for investigation of fibrosis induced by external stimuli: Optimization study. Sci. Rep. 2020, 10, 21273. [Google Scholar] [CrossRef] [PubMed]
- Bueno-Urquiza, L.J.; Godínez-Rubí, M.; Villegas-Pineda, J.C.; Vega-Magaña, A.N.; Jave-Suárez, L.F.; Puebla-Mora, A.G.; Aguirre-Sandoval, G.E.; Martínez-Silva, M.G.; Ramírez-de-Arellano, A.; Pereira-Suárez, A.L. Phenotypic Heterogeneity of Cancer Associated Fibroblasts in Cervical Cancer Progression: FAP as a Central Activation Marker. Cells 2024, 13, 560. [Google Scholar] [CrossRef] [PubMed]
- Zhao, J.; Zhang, H.; Liu, Y.; Lu, G.; Wang, Z.; Mo, Q.; Wang, G.; Shen, Y.; Jiao, L. HIF-1α knockdown suppresses breast cancer metastasis via epithelial mesenchymal transition Abrogation. Heliyon 2024, 10, e37900. [Google Scholar] [CrossRef]
- Plaitakis, A.; Kalef-Ezra, E.; Kotzamani, D.; Zaganas, I.; Spanaki, C. The glutamate dehydrogenase pathway and its roles in cell and tissue biology in health and disease. Biology 2017, 6, 11. [Google Scholar] [CrossRef]
- Vera, M.J.; Ponce, I.; Almarza, C.; Ramirez, G.; Guajardo, F.; Dubois-Camacho, K.; Tobar, N.; Urra, F.A.; Martinez, J. CCL2 and Lactate from Chemotherapeutics-Treated Fibroblasts Drive Malignant Traits by Metabolic Rewiring in Low-Migrating Breast Cancer Cell Lines. Antioxidants 2024, 13, 801. [Google Scholar]
- Lin, D.; Chen, X.; Lin, Z.; Lin, J.; Liu, Y.; Liu, D. supported co-culture system for dynamic investigations of the lung-tropic migration of breast cancer cells. Biomed. Mater. 2021, 16, 25028. [Google Scholar] [CrossRef]
- Imamura, M.; Li, T.; Li, C.; Fujisawa, M.; Mukaida, N.; Matsukawa, A.; Yoshimura, T. Crosstalk between cancer cells and fibroblasts for the production of monocyte Chemoattractant Protein-1 in the Murine 4T1 breast cancer. Curr. Issues Mol. Biol. 2021, 43, 1726–1740. [Google Scholar] [CrossRef]
- Fang, T.; Lv, H.; Lv, G.; Li, T.; Wang, C.; Han, Q.; Yu, L.; Su, B.; Guo, L.; Huang, S.; et al. Tumor-derived exosomal miR-1247-3p induces cancer-associated fibroblast activation to foster lung metastasis of liver cancer. Nat. Commun. 2018, 9, 191. [Google Scholar]
- de Bari, L.; Atlante, A. Including the mitochondrial metabolism of L-lactate in cancer metabolic reprogramming. Cell Mol. Life Sci. 2018, 75, 2763–2776. [Google Scholar] [CrossRef]
- Babl, N.; Decking, S.-M.; Voll, F.; Althammer, M.; Sala-Hojman, A.; Ferretti, R.; Korf, C.; Schmidl, C.; Schmidleithner, L.; Nerb, B.; et al. MCT4 blockade increases the efficacy of immune checkpoint blockade. J. Immunother. Cancer 2023, 11, e007349. [Google Scholar] [CrossRef] [PubMed]
- Liu, S.; Tao, Y.G. Chromatin remodeling factor LSH affects fumarate hydratase as a cancer driver. Chin. J. Cancer 2016, 35, 72. [Google Scholar] [CrossRef] [PubMed][Green Version]
- Lu, S.; Wang, Y. Nonmetabolic functions of metabolic enzymes in cancer development. Cancer Commun. 2018, 38, 63. [Google Scholar] [CrossRef] [PubMed]
- Sciacovelli, M.; Gonçalves, E.; Johnson, T.I.; Zecchini, V.R.; Da Costa, A.S.H.; Gaude, E.; Drubbel, A.V.; Theobald, S.J.; Abbo, S.R.; Tran, M.G.B.; et al. Fumarate is an epigenetic modifier that elicits epithelial-to-mesenchymal transition. Nature 2016, 537, 544–547. [Google Scholar] [CrossRef]
- Lee, S.H.; Golinska, M.; Griffiths, J.R. HIF-1-Independent Mechanisms Regulating Metabolic Adaptation in Hypoxic Cancer Cells. Cells 2021, 10, 2371. [Google Scholar] [CrossRef]
- Wang, L.; Zhang, S.; Wang, X. The metabolic mechanisms of breast cancer metastasis. Front. Oncol. 2021, 10, 602416. [Google Scholar] [CrossRef]
- Wong, C.C.-L.; Gilkes, D.M.; Zhang, H.; Chen, J.; Wei, H.; Chaturvedi, P.; Fraley, S.I.; Wong, C.-M.; Khoo, U.-S.; Ng, I.O.-L.; et al. Hypoxia-inducible factor 1 is a master regulator of breast cancer metastatic niche formation. Proc. Natl. Acad. Sci. USA 2011, 108, 16369–16374. [Google Scholar] [CrossRef]
- Wilmanski, T.; Barnard, A.; Parikh, M.R.; Kirshner, J.; Buhman, K.; Burgess, J.; Teegarden, D. 1α,25-dihydroxyvitamin D inhibits the metastatic capability of MCF10CA1a and MDA-MB-231 cells in an in vitro model of breast to bone metastasis. Nutr. Cancer 2016, 68, 1202–1209. [Google Scholar] [CrossRef]
- Huang, C.-Y.; Weng, Y.-T.; Li, P.-C.; Hsieh, N.-T.; Li, C.-I.; Liu, H.-S.; Lee, M.-F. Calcitriol suppresses Warburg effect and cell growth in human colorectal cancer cells. Life 2021, 11, 963. [Google Scholar] [CrossRef]
- Chatsirisupachai, A.; Muanjumpon, P.; Jeayeng, S.; Onkoksong, T.; Pluempreecha, M.; Soingam, T.; Panich, U. Calcitriol/vitamin D receptor system alleviates PM2.5-induced human bronchial epithelial damage through upregulating mitochondrial bioenergetics in association with regulation of HIF-1α/PGC-1α signaling. Environ. Toxicol. Pharmacol. 2024, 111, 104568. [Google Scholar] [CrossRef]
- Bajbouj, K.; Al-Ali, A.; Shafarin, J.; Sahnoon, L.; Sawan, A.; Shehada, A.; Elkhalifa, W.; Saber-Ayad, M.; Muhammad, J.S.; Elmoselhi, A.B.; et al. Vitamin d exerts significant antitumor effects by suppressing vasculogenic mimicry in breast cancer cells. Front. Oncol. 2022, 12, 918340. [Google Scholar] [CrossRef] [PubMed]
- Abu el Maaty, M.A.; Wölfl, S. Vitamin D as a novel regulator of tumor metabolism: Insights on potential mechanisms and implications for anti-cancer therapy. Int. J. Mol. Sci. 2017, 18, 2184. [Google Scholar] [CrossRef] [PubMed]
- Consiglio, M.; Destefanis, M.; Morena, D.; Foglizzo, V.; Forneris, M.; Pescarmona, G.; Silvagno, F. The vitamin D receptor inhibits the respiratory chain, contributing to the metabolic switch that is essential for cancer cell proliferation. PLoS ONE 2014, 9, e115816. [Google Scholar] [CrossRef] [PubMed]
- Li, Y.; Cook, K.L.; Yu, W.; Jin, L.; Bouker, K.B.; Clarke, R.; Hilakivi-Clarke, L. Inhibition of antiestrogen-promoted pro-survival autophagy and tamoxifen resistance in breast cancer through vitamin D receptor. Nutrients 2021, 13, 1715. [Google Scholar] [CrossRef]
- Brożyna, A.A.; Jóźwicki, W.; Jetten, A.M.; Slominski, A.T. On the relationship between VDR, RORα and RORγ receptors expression and HIF1-α levels in human melanomas. Exp. Dermatol 2019, 28, 1036–1043. [Google Scholar] [CrossRef]
- Zheng, F.; Chen, J.; Zhang, X.; Wang, Z.; Chen, J.; Lin, X.; Huang, H.; Fu, W.; Liang, J.; Wu, W.; et al. The HIF-1α antisense long non-coding RNA drives a positive feedback loop of HIF-1α mediated transactivation and glycolysis. Nat. Commun. 2021, 12, 1341. [Google Scholar] [CrossRef]
- Dronamraju, V.; Ibrahim, B.A.; Briski, K.P.; Sylvester, P.W. γ-tocotrienol suppression of the warburg effect is mediated by AMPK activation in human breast cancer cells. Nutr. Cancer 2019, 71, 1214–1228. [Google Scholar] [CrossRef]
- Chang, J.; Wang, J.; Luo, B.; Li, W.; Xiong, Z.; Du, C.; Wang, X.; Wang, Y.; Tian, J.; Li, S.; et al. Vitamin E stabilizes iron and mitochondrial metabolism in pulmonary fibrosis. Front. Pharmacol. 2023, 14, 1240829. [Google Scholar] [CrossRef]
- Camillo, L.; Grossini, E.; Farruggio, S.; Marotta, P.; Gironi, L.C.; Zavattaro, E.; Savoia, P. Alpha-tocopherol protects human dermal fibroblasts by modulating nitric oxide release, mitochondrial function, redox status, and inflammation. Skin Pharmacol. Physiol. 2022, 35, 1–12. [Google Scholar] [CrossRef]




Disclaimer/Publisher’s Note: The statements, opinions and data contained in all publications are solely those of the individual author(s) and contributor(s) and not of MDPI and/or the editor(s). MDPI and/or the editor(s) disclaim responsibility for any injury to people or property resulting from any ideas, methods, instructions or products referred to in the content. |
© 2026 by the authors. Licensee MDPI, Basel, Switzerland. This article is an open access article distributed under the terms and conditions of the Creative Commons Attribution (CC BY) license.
Share and Cite
Kanwal, B.; Pounraj, S.; Hanif, R.; Kovacevic, Z. Metabolic Crosstalk in Triple-Negative Breast Cancer Lung Metastasis: Differential Effects of Vitamin D and E in a Co-Culture System. Cancers 2026, 18, 294. https://doi.org/10.3390/cancers18020294
Kanwal B, Pounraj S, Hanif R, Kovacevic Z. Metabolic Crosstalk in Triple-Negative Breast Cancer Lung Metastasis: Differential Effects of Vitamin D and E in a Co-Culture System. Cancers. 2026; 18(2):294. https://doi.org/10.3390/cancers18020294
Chicago/Turabian StyleKanwal, Balquees, Saranya Pounraj, Rumeza Hanif, and Zaklina Kovacevic. 2026. "Metabolic Crosstalk in Triple-Negative Breast Cancer Lung Metastasis: Differential Effects of Vitamin D and E in a Co-Culture System" Cancers 18, no. 2: 294. https://doi.org/10.3390/cancers18020294
APA StyleKanwal, B., Pounraj, S., Hanif, R., & Kovacevic, Z. (2026). Metabolic Crosstalk in Triple-Negative Breast Cancer Lung Metastasis: Differential Effects of Vitamin D and E in a Co-Culture System. Cancers, 18(2), 294. https://doi.org/10.3390/cancers18020294

