Sign in to use this feature.

Years

Between: -

Subjects

remove_circle_outline
remove_circle_outline
remove_circle_outline
remove_circle_outline
remove_circle_outline
remove_circle_outline
remove_circle_outline

Journals

Article Types

Countries / Regions

Search Results (33)

Search Parameters:
Keywords = brain diffusion-weighted MR imaging

Order results
Result details
Results per page
Select all
Export citation of selected articles as:
17 pages, 5699 KB  
Article
Establishment of an MR-Conditional Porcine Model for Real-Time Assessment of Cerebral Blood Flow During Extracorporeal Circulation
by Michael Hofmann, Martin O. Schmiady, Dominik T. Schulte, Tobias Aigner, Rima Bektas, Manuela Wieser, Martina Lentini, Francesca Del Chicca, Christoph Loeschmann, Michael Hübler, Ruth O’Gorman Tuura, Marianne Schmid Daners and Henning Richter
J. Cardiovasc. Dev. Dis. 2026, 13(5), 182; https://doi.org/10.3390/jcdd13050182 - 27 Apr 2026
Viewed by 191
Abstract
Background and Purpose: Neurological injury remains a major complication of pediatric cardiac surgery and is closely related to alterations in cerebral blood flow during extracorporeal circulation (ECC). However, the real-time assessment of cerebral perfusion under these conditions has been limited by the lack [...] Read more.
Background and Purpose: Neurological injury remains a major complication of pediatric cardiac surgery and is closely related to alterations in cerebral blood flow during extracorporeal circulation (ECC). However, the real-time assessment of cerebral perfusion under these conditions has been limited by the lack of magnetic resonance (MR)-compatible perfusion systems. The aim of this pilot feasibility study was to establish a porcine model enabling simultaneous cardiopulmonary bypass (CPB) and real-time MR-based assessment of cerebral blood flow during simulated pediatric cardiac surgery. Methods: We conducted a pilot study on 11 Duroc pigs (14.6 ± 1.4 kg BW), designed in iterative cycles. The experimental setup included an MR-conditional heart-lung machine and a surgical protocol closely mimicking pediatric cardiac surgery. After the initiation of CPB and hemodynamic stabilization, animals were cooled to target temperatures (20 °C or 28 °C) depending on the perfusion strategy. Structural and functional MRI, including phase-contrast imaging, arterial spin labeling, diffusion-weighted imaging, and MR spectroscopy, were performed during cooling and rewarming. Procedural feasibility, technical challenges, and optimization strategies were systematically documented. Results: The study successfully established a reproducible porcine model enabling MR imaging during extracorporeal circulation. Key technical challenges, including vascular access, cannulation of the ascending aorta, and blood volume management, were identified and addressed through the iterative refinement of the surgical and perfusion protocols. The use of the Seldinger technique significantly improved cannulation safety and reduced blood loss. Stable CPB conditions and target hypothermic temperatures were achieved in successfully cannulated animals. MRI acquisition during CPB was feasible, providing simultaneous structural and functional assessment of cerebral perfusion. Representative imaging data demonstrate the capability of the model to capture cerebral hemodynamics in real time. Conclusions: This pilot study establishes a novel MR-compatible porcine model for the real-time assessment of cerebral blood flow during extracorporeal circulation. The platform provides a robust foundation for future quantitative investigations of cerebral perfusion, mechanisms of brain injury, and neuroprotective strategies in pediatric cardiac surgery. Full article
Show Figures

Figure 1

39 pages, 1155 KB  
Review
Exploring the Role of Advanced MRI in Understanding Glioblastoma Biology: A Scoping Review
by James Brown-Miles, Oun Al-Iedani, Hubert Hondermarck, Peter Greer, Michael Fay and Saadallah Ramadan
Cancers 2026, 18(4), 645; https://doi.org/10.3390/cancers18040645 - 16 Feb 2026
Viewed by 921
Abstract
Background: Among adult primary brain tumours, glioblastoma (GBM) carries the worst prognosis. Magnetic resonance imaging (MRI) serves to diagnose and guide treatment, despite recognised constraints. Advanced MRI techniques—magnetic resonance spectroscopy (MRS), amide proton transfer-weighted imaging (APTw), diffusion-weighted imaging (DWI), perfusion-weighted imaging (PWI), and [...] Read more.
Background: Among adult primary brain tumours, glioblastoma (GBM) carries the worst prognosis. Magnetic resonance imaging (MRI) serves to diagnose and guide treatment, despite recognised constraints. Advanced MRI techniques—magnetic resonance spectroscopy (MRS), amide proton transfer-weighted imaging (APTw), diffusion-weighted imaging (DWI), perfusion-weighted imaging (PWI), and quantitative susceptibility mapping (QSM)—reveal GBM characteristics that conventional sequences cannot detect. The 2021 World Health Organization reclassification disrupted established imaging–biology relationships, necessitating isocitrate dehydrogenase wildtype (IDHwt) GBM-specific evidence integration. This review synthesises biological insights provided by advanced MRI in preoperative IDHwt GBM. Methods: We conducted a scoping review following the PRISMA-ScR framework, querying five databases (PubMed, Scopus, Cochrane, EBSCO, and Embase) to identify literature using advanced MRI to investigate biological correlates in IDHwt GBM. Results: MRS ratios were associated with tumour presence and Ki-67 expression. APTw demonstrated robust associations with cellularity but failed to predict O6-methylguanine-DNA methyltransferase promoter (MGMTp) methylation. DWI exhibited variable utility; certain metrics linked to cellularity, while apparent diffusion coefficient values were inconsistent but useful for predicting MGMTp status, telomerase reverse transcriptase promoter mutations, and CD163+ macrophage infiltration. PWI showed relationships with cellularity, micro-vessel area, and MGMTp status. QSM features correlated with Ki-67, ferritin, and immune markers. Conclusions: Advanced MRI demonstrates potential for biological stratification of GBM, though protocol variability and limited reproducibility hinder clinical translation. Standardised pipelines and prospective multicentre validation must precede clinical adoption, before these techniques can benefit patients. Full article
(This article belongs to the Special Issue Clinical Applications of Advanced MRI Technologies for Cancers)
Show Figures

Figure 1

35 pages, 17195 KB  
Review
Advanced MRI, Radiomics and Radiogenomics in Unravelling Incidental Glioma Grading and Genetic Status: Where Are We?
by Alessia Guarnera, Tamara Ius, Andrea Romano, Daniele Bagatto, Luca Denaro, Denis Aiudi, Maurizio Iacoangeli, Mauro Palmieri, Alessandro Frati, Antonio Santoro and Alessandro Bozzao
Medicina 2025, 61(8), 1453; https://doi.org/10.3390/medicina61081453 - 12 Aug 2025
Cited by 5 | Viewed by 4207
Abstract
The 2021 WHO classification of brain tumours revolutionised the oncological field by emphasising the role of molecular, genetic and pathogenetic advances in classifying brain tumours. In this context, incidental gliomas have been increasingly identified due to the widespread performance of standard and advanced [...] Read more.
The 2021 WHO classification of brain tumours revolutionised the oncological field by emphasising the role of molecular, genetic and pathogenetic advances in classifying brain tumours. In this context, incidental gliomas have been increasingly identified due to the widespread performance of standard and advanced MRI sequences and represent a diagnostic and therapeutic challenge. The impactful decision to perform a surgical procedure deeply relies on the non-invasive identification of features or parameters that may correlate with brain tumour genetic profile and grading. Therefore, it is paramount to reach an early and proper diagnosis through neuroradiological techniques, such as MRI. Standard MRI sequences are the cornerstone of diagnosis, while consolidated and emerging roles have been awarded to advanced sequences such as Diffusion-Weighted Imaging/Apparent Diffusion Coefficient (DWI/ADC), Perfusion-Weighted Imaging (PWI), Magnetic Resonance Spectroscopy (MRS), Diffusion Tensor Imaging (DTI) and functional MRI (fMRI). The current novelty relies on the application of AI in brain neuro-oncology, mainly based on radiomics and radiogenomics models, which enhance standard and advanced MRI sequences in predicting glioma genetic status by identifying the mutation of multiple key biomarkers deeply impacting patients’ diagnosis, prognosis and treatment, such as IDH, EGFR, TERT, MGMT promoter, p53, H3-K27M, ATRX, Ki67 and 1p19. AI-driven models demonstrated high accuracy in glioma detection, grading, prognostication, and pre-surgical planning and appear to be a promising frontier in the neuroradiological field. On the other hand, standardisation challenges in image acquisition, segmentation and feature extraction variability, data scarcity and single-omics analysis, model reproducibility and generalizability, the black box nature and interpretability concerns, as well as ethical and privacy challenges remain key issues to address. Future directions, rooted in enhanced standardisation and multi-institutional validation, advancements in multi-omics integration, and explainable AI and federated learning, may effectively overcome these challenges and promote efficient AI-based models in glioma management. The aims of our multidisciplinary review are to: (1) extensively present the role of standard and advanced MRI sequences in the differential diagnosis of iLGGs as compared to HGGs (High-Grade Gliomas); (2) give an overview of the current and main applications of AI tools in the differential diagnosis of iLGGs as compared to HGGs (High-Grade Gliomas); (3) show the role of MRI, radiomics and radiogenomics in unravelling glioma genetic profiles. Standard and advanced MRI, radiomics and radiogenomics are key to unveiling the grading and genetic profile of gliomas and supporting the pre-operative planning, with significant impact on patients’ differential diagnosis, prognosis prediction and treatment strategies. Today, neuroradiologists are called to efficiently use AI tools for the in vivo, non-invasive, and comprehensive assessment of gliomas in the path towards patients’ personalised medicine. Full article
(This article belongs to the Special Issue Early Diagnosis and Management of Glioma)
Show Figures

Figure 1

13 pages, 1533 KB  
Article
Development and Validation of an MRI-Based Brain Volumetry Model Predicting Poor Psychomotor Outcomes in Preterm Neonates
by Joonsik Park, Jungho Han, In Gyu Song, Ho Seon Eun, Min Soo Park, Beomseok Sohn and Jeong Eun Shin
J. Clin. Med. 2025, 14(6), 1996; https://doi.org/10.3390/jcm14061996 - 15 Mar 2025
Viewed by 1340
Abstract
Background/Objectives: Infant FreeSurfer was introduced to address robust quantification and segmentation in the infant brain. The purpose of this study is to develop a new model for predicting the long-term neurodevelopmental outcomes of very low birth weight preterm infants using automated volumetry [...] Read more.
Background/Objectives: Infant FreeSurfer was introduced to address robust quantification and segmentation in the infant brain. The purpose of this study is to develop a new model for predicting the long-term neurodevelopmental outcomes of very low birth weight preterm infants using automated volumetry extracted from term-equivalent age (TEA) brain MRIs, diffusion tensor imaging, and clinical information. Methods: Preterm infants hospitalized at Severance Children’s Hospital, born between January 2012 and December 2019, were consecutively enrolled. Inclusion criteria included infants with birth weights under 1500 g who underwent both TEA MRI and Bayley Scales of Infant and Toddler Development, Second Edition (BSID-II), assessments at 18–24 months of corrected age (CA). Brain volumetric information was derived from Infant FreeSurfer using 3D T1WI of TEA MRI. Mean and standard deviation of fractional anisotropy of posterior limb of internal capsules were measured. Demographic information and comorbidities were used as clinical information. Study cohorts were split into training and test sets with a 7:3 ratio. Random forest and logistic regression models were developed to predict low Psychomotor Development Index (PDI < 85) and low Mental Development Index (MDI < 85), respectively. Performance metrics, including the area under the receiver operating curve (AUROC), accuracy, sensitivity, precision, and F1 score, were evaluated in the test set. Results: A total of 150 patient data were analyzed. For predicting low PDI, the random forest classifier was employed. The AUROC values for models using clinical variables, MR volumetry, and both clinical variables and MR volumetry were 0.8435, 0.7281, and 0.9297, respectively. To predict low MDI, a logistic regression model was chosen. The AUROC values for models using clinical variables, MR volumetry, and both clinical variables and MR volumetry were 0.7483, 0.7052, and 0.7755, respectively. The model incorporating both clinical variables and MR volumetry exhibited the highest AUROC values for both PDI and MDI prediction. Conclusions: This study presents a promising new prediction model utilizing an automated volumetry algorithm to distinguish long-term psychomotor developmental outcomes in preterm infants. Further research and validation are required for its clinical application. Full article
(This article belongs to the Section Clinical Pediatrics)
Show Figures

Figure 1

16 pages, 2921 KB  
Article
Improving Stroke Outcome Prediction Using Molecular and Machine Learning Approaches in Large Vessel Occlusion
by Madhusmita Rout, April Vaughan, Evgeny V. Sidorov and Dharambir K. Sanghera
J. Clin. Med. 2024, 13(19), 5917; https://doi.org/10.3390/jcm13195917 - 3 Oct 2024
Cited by 6 | Viewed by 3053
Abstract
Introduction: Predicting stroke outcomes in acute ischemic stroke (AIS) can be challenging, especially for patients with large vessel occlusion (LVO). Available tools such as infarct volume and the National Institute of Health Stroke Scale (NIHSS) have shown limited accuracy in predicting outcomes [...] Read more.
Introduction: Predicting stroke outcomes in acute ischemic stroke (AIS) can be challenging, especially for patients with large vessel occlusion (LVO). Available tools such as infarct volume and the National Institute of Health Stroke Scale (NIHSS) have shown limited accuracy in predicting outcomes for this specific patient population. The present study aimed to confirm whether sudden metabolic changes due to blood-brain barrier (BBB) disruption during LVO reflect differences in circulating metabolites and RNA between small and large core strokes. The second objective was to evaluate whether integrating molecular markers with existing neurological and imaging tools can enhance outcome predictions in LVO strokes. Methods: The infarction volume in patients was measured using magnetic resonance diffusion-weighted images, and the 90-day stroke outcome was defined by a modified Rankin Scale (mRS). Differential expression patterns of miRNAs were identified by RNA sequencing of serum-driven exosomes. Nuclear magnetic resonance (NMR) spectroscopy was used to identify metabolites associated with AIS with small and large infarctions. Results: We identified 41 miRNAs and 11 metabolites to be significantly associated with infarct volume in a multivariate regression analysis after adjusting for the confounders. Eight miRNAs and ketone bodies correlated significantly with infarct volume, NIHSS (severity), and mRS (outcome). Through integrative analysis of clinical, radiological, and omics data using machine learning, our study identified 11 top features for predicting stroke outcomes with an accuracy of 0.81 and AUC of 0.91. Conclusions: Our study provides a future framework for advancing stroke therapeutics by incorporating molecular markers into the existing neurological and imaging tools to improve predictive efficacy and enhance patient outcomes. Full article
(This article belongs to the Special Issue Stroke Diagnosis and Outcome Prediction)
Show Figures

Figure 1

15 pages, 2266 KB  
Article
A Quantitative Multiparametric MRI Analysis Platform for Estimation of Robust Imaging Biomarkers in Clinical Oncology
by Eve LoCastro, Ramesh Paudyal, Amaresha Shridhar Konar, Peter S. LaViolette, Oguz Akin, Vaios Hatzoglou, Alvin C. Goh, Bernard H. Bochner, Jonathan Rosenberg, Richard J. Wong, Nancy Y. Lee, Lawrence H. Schwartz and Amita Shukla-Dave
Tomography 2023, 9(6), 2052-2066; https://doi.org/10.3390/tomography9060161 - 3 Nov 2023
Cited by 8 | Viewed by 6269
Abstract
There is a need to develop user-friendly imaging tools estimating robust quantitative biomarkers (QIBs) from multiparametric (mp)MRI for clinical applications in oncology. Quantitative metrics derived from (mp)MRI can monitor and predict early responses to treatment, often prior to anatomical changes. We have developed [...] Read more.
There is a need to develop user-friendly imaging tools estimating robust quantitative biomarkers (QIBs) from multiparametric (mp)MRI for clinical applications in oncology. Quantitative metrics derived from (mp)MRI can monitor and predict early responses to treatment, often prior to anatomical changes. We have developed a vendor-agnostic, flexible, and user-friendly MATLAB-based toolkit, MRI-Quantitative Analysis and Multiparametric Evaluation Routines (“MRI-QAMPER”, current release v3.0), for the estimation of quantitative metrics from dynamic contrast-enhanced (DCE) and multi-b value diffusion-weighted (DW) MR and MR relaxometry. MRI-QAMPER’s functionality includes generating numerical parametric maps from these methods reflecting tumor permeability, cellularity, and tissue morphology. MRI-QAMPER routines were validated using digital reference objects (DROs) for DCE and DW MRI, serving as initial approval stages in the National Cancer Institute Quantitative Imaging Network (NCI/QIN) software benchmark. MRI-QAMPER has participated in DCE and DW MRI Collaborative Challenge Projects (CCPs), which are key technical stages in the NCI/QIN benchmark. In a DCE CCP, QAMPER presented the best repeatability coefficient (RC = 0.56) across test–retest brain metastasis data, out of ten participating DCE software packages. In a DW CCP, QAMPER ranked among the top five (out of fourteen) tools with the highest area under the curve (AUC) for prostate cancer detection. This platform can seamlessly process mpMRI data from brain, head and neck, thyroid, prostate, pancreas, and bladder cancer. MRI-QAMPER prospectively analyzes dose de-escalation trial data for oropharyngeal cancer, which has earned it advanced NCI/QIN approval for expanded usage and applications in wider clinical trials. Full article
Show Figures

Graphical abstract

12 pages, 6529 KB  
Review
The Role of Advanced MRI Sequences in the Diagnosis and Follow-Up of Adult Brainstem Gliomas: A Neuroradiological Review
by Alessia Guarnera, Andrea Romano, Giulia Moltoni, Tamara Ius, Serena Palizzi, Allegra Romano, Daniele Bagatto, Giuseppe Minniti and Alessandro Bozzao
Tomography 2023, 9(4), 1526-1537; https://doi.org/10.3390/tomography9040122 - 18 Aug 2023
Cited by 15 | Viewed by 9589
Abstract
The 2021 WHO (World Health Organization) classification of brain tumors incorporated the rapid advances in the molecular, genetic, and pathogenesis understanding of brain tumor pathogenesis, behavior, and treatment response. It revolutionized brain tumor classification by placing great emphasis on molecular types and completely [...] Read more.
The 2021 WHO (World Health Organization) classification of brain tumors incorporated the rapid advances in the molecular, genetic, and pathogenesis understanding of brain tumor pathogenesis, behavior, and treatment response. It revolutionized brain tumor classification by placing great emphasis on molecular types and completely splitting adult-type and pediatric-type diffuse gliomas. Brainstem gliomas (BSGs) are the leading primary tumors of the brainstem, although they are quite uncommon in adults compared with the pediatric population, representing less than 2% of adult gliomas. Surgery is not always the treatment of choice since resection is rarely feasible and does not improve overall survival, and biopsies are not generally performed since the location is treacherous. Therefore, MRI (Magnetic Resonance Imaging) without and with gadolinium administration represents the optimal noninvasive radiological technique to suggest brainstem gliomas diagnosis, plan a multidisciplinary treatment and for follow-up evaluations. The MRI protocol encompasses morphological sequences as well as functional and advanced sequences, such as DWI/ADC (Diffusion-Weighted Imaging/Apparent Diffusion Coefficient), DTI (Diffusion Tensor Imaging), PWI (Perfusion-Weighted Imaging), and MRS (Magnetic Resonance Spectroscopy), which improve the accuracy of the diagnosis of BSGs by adding substantial information regarding the cellularity, the infiltrative behavior toward the v fiber tracts, the vascularity, and the molecular changes. Brainstem gliomas have been divided into four categories on the basis of their MRI radiological appearance, including diffuse intrinsic low-grade gliomas, enhancing malignant gliomas, localized tectal gliomas, and other forms. The aim of our review is to provide insight into the role of advanced MRI sequences in the diagnosis and follow-up of adult brainstem gliomas. Full article
Show Figures

Figure 1

10 pages, 653 KB  
Article
Assessment of the Central Nervous System in Children with Fetal Alcohol Spectrum Disorder (FASD) Using Magnetic Resonance (MR) Techniques
by Andrzej Urbanik, Monika Nardzewska-Szczepanik, Teresa Jadczak-Szumiło and Monika Ostrogórska
Appl. Sci. 2023, 13(12), 7303; https://doi.org/10.3390/app13127303 - 19 Jun 2023
Cited by 1 | Viewed by 7719
Abstract
The study aimed to assess central nervous systems in children diagnosed with Fetal Alcohol Spectrum Disorder (FASD), using the techniques of magnetic resonance (MRI). The analyses considered 200 children, both female and male, aged 6–17 years, diagnosed with FASD, as well as 32 [...] Read more.
The study aimed to assess central nervous systems in children diagnosed with Fetal Alcohol Spectrum Disorder (FASD), using the techniques of magnetic resonance (MRI). The analyses considered 200 children, both female and male, aged 6–17 years, diagnosed with FASD, as well as 32 healthy children of both sexes, aged 6–16 years. Brain anomalies as well as linear and surface area measurements of the brain and corpus callosum were assessed. 1H MRS and DWI signals were evaluated in the frontal lobes, basal ganglia, hippocampi, and cerebellum. Several brain anomalies were found in children with FASD. Qualitative assessment showed the thinning of the corpus callosum in 40% of the cases and cerebral ventricular asymmetry in 32% of the children. The mean thickness of the corpus callosum isthmus and the mean length of the corpus callosum were statistically lower in children with FASD. Higher Lip/Cr concentration and DWI values as well as lower NAA/Cr, Cho/Cr, and mI/Cr concentrations were found in multiple studied brain regions. The analysis of the present findings in the study group showed that brain MRI examinations of children with FASD more often identified a decreased corpus callosum and 1H MRS and DWI abnormalities, particularly in the region of basal ganglia. Full article
Show Figures

Figure 1

13 pages, 1607 KB  
Article
Prediction of the Topography of the Corticospinal Tract on T1-Weighted MR Images Using Deep-Learning-Based Segmentation
by Laszlo Barany, Nirjhar Hore, Andreas Stadlbauer, Michael Buchfelder and Sebastian Brandner
Diagnostics 2023, 13(5), 911; https://doi.org/10.3390/diagnostics13050911 - 28 Feb 2023
Cited by 1 | Viewed by 3158
Abstract
Introduction: Tractography is an invaluable tool in the planning of tumor surgery in the vicinity of functionally eloquent areas of the brain as well as in the research of normal development or of various diseases. The aim of our study was to compare [...] Read more.
Introduction: Tractography is an invaluable tool in the planning of tumor surgery in the vicinity of functionally eloquent areas of the brain as well as in the research of normal development or of various diseases. The aim of our study was to compare the performance of a deep-learning-based image segmentation for the prediction of the topography of white matter tracts on T1-weighted MR images to the performance of a manual segmentation. Methods: T1-weighted MR images of 190 healthy subjects from 6 different datasets were utilized in this study. Using deterministic diffusion tensor imaging, we first reconstructed the corticospinal tract on both sides. After training a segmentation model on 90 subjects of the PIOP2 dataset using the nnU-Net in a cloud-based environment with graphical processing unit (Google Colab), we evaluated its performance using 100 subjects from 6 different datasets. Results: Our algorithm created a segmentation model that predicted the topography of the corticospinal pathway on T1-weighted images in healthy subjects. The average dice score was 0.5479 (0.3513–0.7184) on the validation dataset. Conclusions: Deep-learning-based segmentation could be applicable in the future to predict the location of white matter pathways in T1-weighted scans. Full article
(This article belongs to the Special Issue Advanced Techniques in Body Magnetic Resonance Imaging 2.0)
Show Figures

Figure 1

45 pages, 3224 KB  
Review
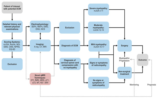
Clinical and Research MRI Techniques for Assessing Spinal Cord Integrity in Degenerative Cervical Myelopathy—A Scoping Review
by Brandon He, Kyle Sheldrick, Abhirup Das and Ashish Diwan
Biomedicines 2022, 10(10), 2621; https://doi.org/10.3390/biomedicines10102621 - 18 Oct 2022
Cited by 21 | Viewed by 9879
Abstract
Background: Degenerative cervical myelopathy (DCM) manifests as the primary cause of spinal cord dysfunction and is non-traumatic, chronic and progressive in nature. Decompressive surgery is typically utilised to halt further disability and neurological dysfunction. The limitations of current diagnostic options surrounding assessment and [...] Read more.
Background: Degenerative cervical myelopathy (DCM) manifests as the primary cause of spinal cord dysfunction and is non-traumatic, chronic and progressive in nature. Decompressive surgery is typically utilised to halt further disability and neurological dysfunction. The limitations of current diagnostic options surrounding assessment and prognostic potential render DCM still largely a clinical diagnosis. Aims: To outline the limitations of current diagnostic techniques, present evidence behind novel quantitative MRI (qMRI) techniques for assessing spinal cord integrity in DCM and suggest future directions. Method: Articles published up to November 2021 were retrieved from Medline, EMBASE and EBM using key search terms: spinal cord, spine, neck, MRI, magnetic resonance imaging, qMRI, T1, T2, T2*, R2*, DTI, diffusion tensor imaging, MT, magnetisation transfer, SWI, susceptibility weighted imaging, BOLD, blood oxygen level dependent, fMRI, functional magnetic resonance imaging, functional MRI, MRS, magnetic resonance spectroscopy. Results: A total of 2057 articles were retrieved with 68 articles included for analysis. The search yielded 2 articles on Quantitative T1 mapping which suggested higher T1 values in spinal cord of moderate-severe DCM; 43 articles on DTI which indicated a strong correlation of fractional anisotropy and modified Japanese Orthopaedic Association scores; 15 articles on fMRI (BOLD) which demonstrated positive correlation of functional connectivity and volume of activation of various connections in the brain with post-surgical recovery; 6 articles on MRS which suggested that Choline/N-acetylaspartate (Cho/NAA) ratio presents the best correlation with DCM severity; and 4 articles on MT which revealed a preliminary negative correlation of magnetisation transfer ratio with DCM severity. Notably, most studies were of low sample size with short timeframes within 6 months. Conclusions: Further longitudinal studies with higher sample sizes and longer time horizons are necessary to determine the full prognostic capacity of qMRI in DCM. Full article
(This article belongs to the Section Molecular and Translational Medicine)
Show Figures

Figure 1

21 pages, 2316 KB  
Article
A Novel System for Precise Grading of Glioma
by Ahmed Alksas, Mohamed Shehata, Hala Atef, Fatma Sherif, Norah Saleh Alghamdi, Mohammed Ghazal, Sherif Abdel Fattah, Lamiaa Galal El-Serougy and Ayman El-Baz
Bioengineering 2022, 9(10), 532; https://doi.org/10.3390/bioengineering9100532 - 7 Oct 2022
Cited by 21 | Viewed by 3529
Abstract
Gliomas are the most common type of primary brain tumors and one of the highest causes of mortality worldwide. Accurate grading of gliomas is of immense importance to administer proper treatment plans. In this paper, we develop a comprehensive non-invasive multimodal magnetic resonance [...] Read more.
Gliomas are the most common type of primary brain tumors and one of the highest causes of mortality worldwide. Accurate grading of gliomas is of immense importance to administer proper treatment plans. In this paper, we develop a comprehensive non-invasive multimodal magnetic resonance (MR)-based computer-aided diagnostic (CAD) system to precisely differentiate between different grades of gliomas (Grades: I, II, III, and IV). A total of 99 patients with gliomas (M = 49, F = 50, age range = 1–79 years) were included after providing their informed consent to participate in this study. The proposed imaging-based glioma grading (GG-CAD) system utilizes three different MR imaging modalities, namely; contrast-enhanced T1-MR, T2-MR known as fluid-attenuated inversion-recovery (FLAIR), and diffusion-weighted (DW-MR) to extract the following imaging features: (i) morphological features based on constructing the histogram of oriented gradients (HOG) and estimating the glioma volume, (ii) first and second orders textural features by constructing histogram, gray-level run length matrix (GLRLM), and gray-level co-occurrence matrix (GLCM), (iii) functional features by estimating voxel-wise apparent diffusion coefficients (ADC) and contrast-enhancement slope. These features are then integrated together and processed using a Gini impurity-based selection approach to find the optimal set of significant features. The reduced significant features are then fed to a multi-layer perceptron artificial neural networks (MLP-ANN) classification model to obtain the final diagnosis of a glioma tumor as Grade I, II, III, or IV. The GG-CAD system was evaluated on the enrolled 99 gliomas (Grade I = 13, Grade II = 22, Grade III = 22, and Grade IV = 42) using a leave-one-subject-out (LOSO) and k-fold stratified (with k = 5 and 10) cross-validation approach. The GG-CAD achieved 0.96 ± 0.02 quadratic-weighted Cohen’s kappa and 95.8% ± 1.9% overall diagnostic accuracy at LOSO and an outstanding diagnostic performance at k = 10 and 5. Alternative classifiers, including RFs and SVMlin produced inferior results compared to the proposed MLP-ANN GG-CAD system. These findings demonstrate the feasibility of the proposed CAD system as a novel tool to objectively characterize gliomas using the comprehensive extracted and selected imaging features. The developed GG-CAD system holds promise to be used as a non-invasive diagnostic tool for Precise Grading of Glioma. Full article
Show Figures

Graphical abstract

10 pages, 1792 KB  
Article
Prevalence of Symptomatic Nonstenotic Carotid Disease Using Simultaneous Non-Contrast Angiography and Intraplaque Hemorrhage Imaging for MR Screen Protocol
by Chae Rin Lee, Jun Cheol Yang, Ui Yun Lee, Seung Bae Hwang, Gyung Ho Chung and Hyo Sung Kwak
Diagnostics 2022, 12(10), 2321; https://doi.org/10.3390/diagnostics12102321 - 26 Sep 2022
Cited by 1 | Viewed by 2485
Abstract
Background: To determine the prevalence of symptomatic nonstenotic carotid disease (SyNC) using simultaneous non-contrast angiography and intraplaque hemorrhage (SNAP) imaging for patients with acute stroke as an MR screen protocol and to assess imaging findings of carotid plaques. Patients and Methods: From May [...] Read more.
Background: To determine the prevalence of symptomatic nonstenotic carotid disease (SyNC) using simultaneous non-contrast angiography and intraplaque hemorrhage (SNAP) imaging for patients with acute stroke as an MR screen protocol and to assess imaging findings of carotid plaques. Patients and Methods: From May 2020 to October 2021, 2459 patients with suspected acute neurological symptoms were evaluated with brain diffusion-weighted imaging (DWI) and carotid SNAP imaging. We analyzed the degree of stenosis and intraplaque hemorrhage (IPH) using SNAP imaging. Prevalence of SyNC and risk factors for stroke in patients with SyNC were determined. We performed subgroup multivariate analysis between SyNC and other etiologies of stroke (non-SyNC). Results: Of 4608 carotid arteries in 2304 patients enrolled in this study, 454 (9.9%) plaques (both lesions in 128 patients) were found on SNAP imaging. Of these plaques, 353 (77.8%) showed stenosis of <50%. Of plaques with <50% stenosis, 47 (13.3%) patients had a territorial acute focal infarction. Seventeen (36.2%) were classified with embolic stroke of undetermined source (ESUS) and SyNC. High maximal wall thickness and carotid IPH were identified as influencing factors for SyNC. Conclusion: For patients with <50% stenosis and territorial infarction, SyNC is a relatively important source of stroke. Especially, high maximal wall thickness and carotid IPH are important risk factors for SyNC. Full article
(This article belongs to the Section Medical Imaging and Theranostics)
Show Figures

Figure 1

12 pages, 6021 KB  
Article
Two Patterns of White Matter Connection in Multiple Gliomas: Evidence from Probabilistic Fiber Tracking
by Simin Zhang, Xiaorui Su, Graham J. Kemp, Xibiao Yang, Xinyue Wan, Qiaoyue Tan, Qiang Yue and Qiyong Gong
J. Clin. Med. 2022, 11(13), 3693; https://doi.org/10.3390/jcm11133693 - 27 Jun 2022
Cited by 6 | Viewed by 2323
Abstract
Background: Multiple lesions are uncommon in brain gliomas, and their pathophysiology is poorly understood. Invasive growth along white matter tracts is an important clinicopathological characteristic of gliomas, and a major factor in a poor therapeutic outcome. Here, we used probabilistic fiber tracking and [...] Read more.
Background: Multiple lesions are uncommon in brain gliomas, and their pathophysiology is poorly understood. Invasive growth along white matter tracts is an important clinicopathological characteristic of gliomas, and a major factor in a poor therapeutic outcome. Here, we used probabilistic fiber tracking and cluster analysis to investigate the inter-focal connectivity relationships of multiple gliomas, in order to seek inferential evidence of common origin. Methods: MRI scans of 46 patients with multiple gliomas were retrospectively analyzed. Before surgery, all patients underwent multimodal functional MR imaging, including diffusion tensor imaging, enhanced 3D T1-weighted imaging, diffusion-weighted imaging, 1H MR spectroscopy, and dynamic susceptibility contrast perfusion-weighted imaging. Probabilistic fiber tracking was used to quantify white matter connectivity between neoplastic foci. Hierarchical cluster analysis was performed to identify patterns of white matter connection. Results: Cluster analysis reveals two patterns of connectivity, one with smaller, and one with greater, connectivity (2675 ± 1098 versus 30432 ± 22707, p < 0.0001). The two subgroups show significant differences in relative cerebral blood volume (2.31 ± 0.95 versus 1.73 ± 0.48, p = 0.002) and lipid/creatine ratio (0.32 ± 0.22 versus 0.060 ± 0.051, p = 0.006). Conclusion: Two distinct patterns of white matter connection exist in multiple gliomas. Those with lower connectivity tend to have independent origins, and can be termed true multicentric glioma, whereas those with greater connectivity tend to share common origin, and spread along white matter tracts. True multicentric gliomas have higher vascularity and more intratumoral necrosis. These findings may help to develop personalized therapeutic strategies for multiple gliomas. Full article
(This article belongs to the Special Issue Computational Neuroradiology and AI in Neuroradiology)
Show Figures

Figure 1

13 pages, 3796 KB  
Article
Multishell Diffusion MR Tractography Yields Morphological and Microstructural Information of the Anterior Optic Pathway: A Proof-of-Concept Study in Patients with Leber’s Hereditary Optic Neuropathy
by David Neil Manners, Laura Ludovica Gramegna, Chiara La Morgia, Giovanni Sighinolfi, Cristiana Fiscone, Michele Carbonelli, Martina Romagnoli, Valerio Carelli, Caterina Tonon and Raffaele Lodi
Int. J. Environ. Res. Public Health 2022, 19(11), 6914; https://doi.org/10.3390/ijerph19116914 - 5 Jun 2022
Cited by 6 | Viewed by 3183
Abstract
Tractography based on multishell diffusion-weighted magnetic resonance imaging (DWI) can be used to estimate the course of myelinated white matter tracts and nerves, yielding valuable information regarding normal anatomy and variability. DWI is sensitive to the local tissue microstructure, so tractography can be [...] Read more.
Tractography based on multishell diffusion-weighted magnetic resonance imaging (DWI) can be used to estimate the course of myelinated white matter tracts and nerves, yielding valuable information regarding normal anatomy and variability. DWI is sensitive to the local tissue microstructure, so tractography can be used to estimate tissue properties within nerve tracts at a resolution of millimeters. This study aimed to test the applicability of the method using a disease with a well-established pattern of myelinated nerve involvement. Eight patients with LHON and 13 age-matched healthy controls underwent tractography of the anterior optic pathway. Diffusion parameters were compared between groups, and for the patient group correlated with clinical/ophthalmological parameters. Tractography established the course of the anterior optic pathway in both patients and controls. Localized changes in fractional anisotropy were observed, and related to estimates of different tissue compartments within the nerve and tract. The proportion of different compartments correlated with markers of disease severity. The method described allows both anatomical localization and tissue characterization in vivo, permitting both visualization of variation at the individual level and statistical inference at the group level. It provides a valuable adjunct to ex vivo anatomical and histological study of normal variation and disease processes. Full article
Show Figures

Figure 1

13 pages, 8997 KB  
Article
Potential of Stroke Imaging Using a New Prototype of Low-Field MRI: A Prospective Direct 0.55 T/1.5 T Scanner Comparison
by Thilo Rusche, Hanns-Christian Breit, Michael Bach, Jakob Wasserthal, Julian Gehweiler, Sebastian Manneck, Johanna Maria Lieb, Gian Marco De Marchis, Marios Nikos Psychogios and Peter B. Sporns
J. Clin. Med. 2022, 11(10), 2798; https://doi.org/10.3390/jcm11102798 - 16 May 2022
Cited by 29 | Viewed by 4444
Abstract
Objectives: Ischemic stroke is a leading cause of mortality and acquired disability worldwide and thus plays an enormous health-economic role. Imaging of choice is computed-tomographic (CT) or magnetic resonance imaging (MRI), especially diffusion-weighted (DW) sequences. However, MR imaging is associated with high costs [...] Read more.
Objectives: Ischemic stroke is a leading cause of mortality and acquired disability worldwide and thus plays an enormous health-economic role. Imaging of choice is computed-tomographic (CT) or magnetic resonance imaging (MRI), especially diffusion-weighted (DW) sequences. However, MR imaging is associated with high costs and therefore has a limited availability leading to low-field-MRI techniques increasingly coming into focus. Thus, the aim of our study was to assess the potential of stroke imaging with low-field MRI. Material and Methods: A scanner comparison was performed including 27 patients (17 stroke cohort, 10 control group). For each patient, a brain scan was performed first with a 1.5T scanner and afterwards with a 0.55T scanner. Scan protocols were as identical as possible and optimized. Data analysis was performed in three steps: All DWI/ADC (apparent diffusion coefficient) and FLAIR (fluid attenuated inversion recovery) sequences underwent Likert rating with respect to image impression, resolution, noise, contrast, and diagnostic quality and were evaluated by two radiologists regarding number and localization of DWI and FLAIR lesions in a blinded fashion. Then segmentation of lesion volumes was performed by two other radiologists on DWI/ADC and FLAIR. Results: DWI/ADC lesions could be diagnosed with the same reliability by the most experienced reader in the 0.55T and 1.5T sequences (specificity 100% and sensitivity 92.9%, respectively). False positive findings did not occur. Detection of number/location of FLAIR lesions was mostly equivalent between 0.55T and 1.5T sequences. No significant difference (p = 0.789–0.104) for FLAIR resolution and contrast was observed regarding Likert scaling. For DWI/ADC noise, the 0.55T sequences were significantly superior (p < 0.026). Otherwise, the 1.5T sequences were significantly superior (p < 0.029). There was no significant difference in infarct volume and volume of infarct demarcation between the 0.55T and 1.5T sequences, when detectable. Conclusions: Low-field MRI stroke imaging at 0.55T may not be inferior to scanners with higher field strengths and thus has great potential as a low-cost alternative in future stroke diagnostics. However, there are limitations in the detection of very small infarcts. Further technical developments with follow-up studies must show whether this problem can be solved. Full article
(This article belongs to the Special Issue New Advances in Diagnostic Radiology of Ischemic Stroke)
Show Figures

Figure 1

Back to TopTop