Sign in to use this feature.

Years

Between: -

Subjects

remove_circle_outline
remove_circle_outline
remove_circle_outline
remove_circle_outline
remove_circle_outline
remove_circle_outline
remove_circle_outline
remove_circle_outline
remove_circle_outline

Journals

remove_circle_outline
remove_circle_outline
remove_circle_outline
remove_circle_outline
remove_circle_outline
remove_circle_outline
remove_circle_outline
remove_circle_outline
remove_circle_outline
remove_circle_outline

Article Types

Countries / Regions

remove_circle_outline
remove_circle_outline
remove_circle_outline
remove_circle_outline
remove_circle_outline

Search Results (1,436)

Search Parameters:
Keywords = brain cell line

Order results
Result details
Results per page
Select all
Export citation of selected articles as:
14 pages, 4606 KB  
Article
Cord Blood Serum Attenuates Hyperosmolarity-Induced Inflammation and TRPV1 Upregulation in Conjunctival Epithelial Cells
by Gloria Astolfi, Carmen Ciavarella, Chiara Coslovi, Elisa Bergantin, Marina Buzzi, Luigi Fontana and Piera Versura
Int. J. Mol. Sci. 2026, 27(3), 1290; https://doi.org/10.3390/ijms27031290 - 28 Jan 2026
Viewed by 36
Abstract
Eye drops derived from human blood components (Eye Drops of Human Origin—EDHO) have proven effective in reducing ocular pain associated with severe keratopathies. Among these, Cord Blood Serum (CBS) is particularly promising for its high content of growth and neurotrophic factors. This study [...] Read more.
Eye drops derived from human blood components (Eye Drops of Human Origin—EDHO) have proven effective in reducing ocular pain associated with severe keratopathies. Among these, Cord Blood Serum (CBS) is particularly promising for its high content of growth and neurotrophic factors. This study evaluated the ability of CBS to modulate inflammatory and nociceptive activation in the human conjunctival epithelial cell (HCEC) line exposed to hyperosmotic stress. CBS batches were characterized for brain-derived neurotrophic factor (BDNF) content and classified as CBShigh (levels > 18.0 ng/mL) or CBSlow (levels < 10.0 ng/mL). HCECs were exposed to NaCl (450 mOsm/L) with or without 5% CBS. Cell viability was evaluated, and the expression of Major Histocompatibility Complex Class II (HLA-DR) (a marker of immune activation) and Transient Receptor Potential Vanilloid 1 (TRPV1) (a nociceptive ion channel responsive to osmotic stress) was assessed via Real Time PCR (RT-PCR). CBS significantly improved HCEC viability under hyperosmotic stress. Exposure to NaCl alone upregulated HLA-DR and TRPV-1 expression. Both CBS preparations attenuated these responses, producing comparable reductions in HLA-DR mRNA and decreasing TRPV-1 expression. Partial reversal of CBS effects by the pan-neurotrophin receptor inhibitor K252a supported neurotrophin involvement. CBS reduces hyperosmolarity-driven inflammation and nociception via HLA-DR and TRPV1 downregulation, supporting its role as a bioactive tear substitute in neuroinflammatory ocular surface disease. Full article
(This article belongs to the Special Issue Molecular Research and Advances in Ocular Disease)
Show Figures

Graphical abstract

32 pages, 1547 KB  
Article
Bifunctional Metformin–Phenolic Hybrids with Improved Anticancer and Antioxidant Properties: Evaluation on Glioma Cells
by Caroline Delehedde, Mathieu Chocry, Camille Nguyen, Alice Asteian, Maxime Robin, Ludovic Leloup, Mathieu Cassien, Anne Mercier, Marcel Culcasi, Hervé Kovacic and Sylvia Pietri
Int. J. Mol. Sci. 2026, 27(3), 1259; https://doi.org/10.3390/ijms27031259 - 27 Jan 2026
Viewed by 79
Abstract
Glioblastoma is one of the most highly aggressive types of brain tumor in adults. With limited treatment options, current therapies remain insufficient due to its invasiveness and immune evasion, highlighting the urgent need for new treatments. Bifunctional molecules targeting multiple aspects of the [...] Read more.
Glioblastoma is one of the most highly aggressive types of brain tumor in adults. With limited treatment options, current therapies remain insufficient due to its invasiveness and immune evasion, highlighting the urgent need for new treatments. Bifunctional molecules targeting multiple aspects of the disease could be promising to overcome drug resistance and tumor heterogeneity. Metformin has demonstrated protective effects against brain tumors but requires high doses for efficacy, making it of great interest for molecular optimization. In this context, we synthesized a series of nine metformin–phenolic molecules, combining the metformin guanidine framework with phenolic acids, which have well-established properties in inhibiting cancer cell migration and adhesion. Their impact on cytotoxicity, reactive oxygen species inhibition, and signaling pathways was investigated for glioma cell lines and stem cells. Two of these hybrids, 5a and 5h, particularly enhanced cytotoxicity in glioblastoma cells, selectively targeting cancer cells while sparing healthy ones. Their mechanism of action differed significantly from metformin. Unlike metformin, which mainly triggers metabolic stress, the hybrids broadly inhibit RTK–MAPK–PI3K signaling, leading to cell cycle arrest and apoptosis. The results suggest that these compounds could offer a more effective and synergistic approach for glioblastoma treatment. Full article
(This article belongs to the Special Issue Biomechanics and Molecular Research on Glioblastoma: 2nd Edition)
Show Figures

Graphical abstract

23 pages, 5459 KB  
Article
Metabolomics of Multiple System Atrophy Patient-Derived Striatal Medium Spiny Neurons
by Nadine J. Smandzich, Heike Bähre, Thomas Gschwendtberger, Stephan Greten, Lan Ye, Martin Klietz, Alessio Di Fonzo, Lisa M. Henkel and Florian Wegner
Biomolecules 2026, 16(2), 190; https://doi.org/10.3390/biom16020190 - 26 Jan 2026
Viewed by 120
Abstract
In multiple system atrophy (MSA), the fatal movement disorder, cell populations of the striatum and other subcortical brain regions degenerate, leading to a rapidly progressive, atypical Parkinsonian syndrome. The pathophysiology of neurons and glial cells shows misfolding, aggregation, and increased release of the [...] Read more.
In multiple system atrophy (MSA), the fatal movement disorder, cell populations of the striatum and other subcortical brain regions degenerate, leading to a rapidly progressive, atypical Parkinsonian syndrome. The pathophysiology of neurons and glial cells shows misfolding, aggregation, and increased release of the protein α-synuclein. In addition, neuronal hypoexcitability, a reduction in the activity of the mitochondrial respiratory chain, and a dysregulation of the enzymes involved in the biosynthesis of coenzyme Q10 were observed in human stem-cell models. In this study, untargeted and targeted metabolome analyses were performed with MSA patient-derived GABAergic striatal medium spiny neurons focusing on the citrate cycle and mitochondrial respiratory chain. The results indicate a significant decrease in succinate and ATP as well as an imbalanced NAD+/NADH ratio of MSA cell lines compared to matched healthy controls, suggesting alterations in mitochondrial processes which may facilitate neurodegeneration. Full article
(This article belongs to the Special Issue Advances in Metabolomics in Health and Disease)
Show Figures

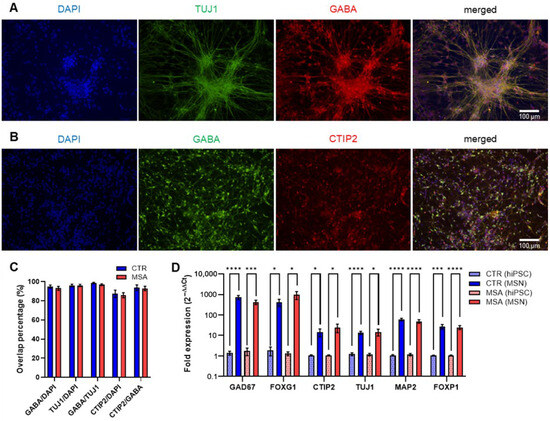
Figure 1

12 pages, 3044 KB  
Article
Functional Divergence of adcyap1b Splice Variants in Regulating Pituitary Hormone Expression in the Chinese Tongue Sole (Cynoglossus semilaevis)
by Qian Zhang, Xihong Li, Yue Zhang, Wenjie Li, Zhenyu Cai, Wenteng Xu, Songlin Chen and Na Wang
Int. J. Mol. Sci. 2026, 27(3), 1225; https://doi.org/10.3390/ijms27031225 - 26 Jan 2026
Viewed by 89
Abstract
Sexual size dimorphism (SSD) refers to the phenomenon where males and females of the same species exhibit differences in overall or partial body size, and it is widespread among mammals, birds, reptiles, and fish. Notably, this dimorphism is significantly influenced by the sexually [...] Read more.
Sexual size dimorphism (SSD) refers to the phenomenon where males and females of the same species exhibit differences in overall or partial body size, and it is widespread among mammals, birds, reptiles, and fish. Notably, this dimorphism is significantly influenced by the sexually dimorphic secretion of growth hormone (gh), a key pituitary-derived growth regulator. Commonly, the secretion of gh is positively regulated by glucagon family members such as growth hormone-releasing hormone (ghrh) and adenylate cyclase-activating polypeptide 1 (adcyap1). To explore the stimulators for pituitary hormones (especially gh) in the teleost, we performed genome-wide identification and functional characterization of the glucagon family on Chinese tongue sole (Cynoglossus semilaevis) that exhibits typical female-biased sexual size dimorphism. Four members of adcyap1/vasoactive intestinal polypeptide(vip)/ghrh family and ten members of their receptor family were identified. Expression pattern analysis revealed high expression of adenylate cyclase-activating polypeptide 1b (adcyap1b) and its receptors in the brain. Moreover, two alternative splice variants for the adcyap1b gene were discovered, resulting from the skipping of exon 4. Following the acquisition of the two eukaryotic recombinant protein splice variants (ADCYAP1b_tv1 and ADCYAP_tv2) from HEK 293T cells, incubation experiments were conducted using C. semilaevis pituitary cell line. The results demonstrated that both variants promoted the expression of gh, pro-opiomelanocortin (pomc), and corticoliberin (crh), but ADCYAP1b_tv1 had a significantly stronger effect and uniquely stimulated prolactin (prl) and somatolactin (sl). This study demonstrates a functional divergence between the two ADCYAP1b splice variants in teleosts, with ADCYAP1b_tv1 acting as a more potent and versatile pituitary hormone stimulator. Further research on their receptor-binding affinity and downstream signaling pathways would be valuable for exploring the mechanism underlying sexual size dimorphism. Full article
(This article belongs to the Special Issue Genomic, Transcriptomic, and Epigenetic Approaches in Fish Research)
Show Figures

Figure 1

18 pages, 8749 KB  
Article
Reduced LOXL3 Expression Disrupts Microtubule Acetylation and Drives TP53-Dependent Cell Fate in Glioblastoma
by Talita de Sousa Laurentino, Roseli da Silva Soares, Antônio Marcondes Lerario, Ricardo Cesar Cintra, Suely Kazue Nagahashi Marie and Sueli Mieko Oba-Shinjo
Cells 2026, 15(3), 219; https://doi.org/10.3390/cells15030219 - 23 Jan 2026
Viewed by 246
Abstract
Glioblastoma (GBM) is the most aggressive primary brain tumor, marked by molecular heterogeneity and poor clinical prognosis. Lysyl oxidase-like 3 (LOXL3) is frequently upregulated in GBM, but its mechanistic contribution remains insufficiently defined. Here, we investigated the functional role of LOXL3 in GBM [...] Read more.
Glioblastoma (GBM) is the most aggressive primary brain tumor, marked by molecular heterogeneity and poor clinical prognosis. Lysyl oxidase-like 3 (LOXL3) is frequently upregulated in GBM, but its mechanistic contribution remains insufficiently defined. Here, we investigated the functional role of LOXL3 in GBM using CRISPR-Cas9-mediated LOXL3 knockdown in two genetically distinct GBM cell lines: U87MG (wild-type TP53) and U251 (mutant TP53). Reduced LOXL3 expression markedly reduced α-tubulin acetylation, particularly in U87MG cells, and downregulated genes involved in cell cycle progression and proliferation. Both cell lines exhibited mitotic defects, including delayed cell cycle progression and spindle abnormalities; however, cell fate diverged according to TP53 status. U87MG cells, sustained spindle checkpoint activation triggered a p53-dependent spindle checkpoint response culminating in apoptosis, while U251 cells underwent mitotic slippage and senescence. Transcriptomic analyses confirmed differential regulation of apoptosis versus senescence pathways in accordance with TP53 functionality. Additionally, reduced LOXL3 expression markedly impaired adhesion and migration in U87MG cells, whereas U251 cells were minimally affected, consistent with more pronounced microtubule destabilization. Collectively, these findings identify that LOXL3 is a key regulator of microtubule homeostasis, mitotic fidelity, adhesion, and invasive behavior in GBM. Targeting LOXL3 may therefore provide a therapeutic opportunity for genotype-informed intervention in GBM. Full article
Show Figures

Figure 1

11 pages, 5225 KB  
Article
Tropism Profiling of Lentiviral Vector Pseudotypes in Diverse Brain Tumor Models
by Johannes K. Andersen, Lars A. R. Ystaas, Rolf Bjerkvig, Hrvoje Miletic and Jubayer A. Hossain
Pharmaceutics 2026, 18(1), 137; https://doi.org/10.3390/pharmaceutics18010137 - 22 Jan 2026
Viewed by 100
Abstract
Background: Lentiviral vectors (LVs) show promise as gene therapy tools for brain tumors, but optimal envelope protein choices for different tumor types have not been determined. Methodology: This study evaluated three pseudotyped LV variants—VSV-GP, FuG-B2, and LCMV-GP—across diverse brain tumor cell [...] Read more.
Background: Lentiviral vectors (LVs) show promise as gene therapy tools for brain tumors, but optimal envelope protein choices for different tumor types have not been determined. Methodology: This study evaluated three pseudotyped LV variants—VSV-GP, FuG-B2, and LCMV-GP—across diverse brain tumor cell lines including glioblastoma (GBM), diffuse intrinsic pontine glioma (DIPG), medulloblastoma, and metastatic brain cancers. Results: VSV-GP and FuG-B2 pseudotypes significantly outperformed LCMV-GP across most tumor types. Both VSV-GP and FuG-B2 demonstrated high transduction efficiency in GBM and DIPG cells, though some cell lines displayed selective preferences for one pseudotype over the other. Medulloblastoma cells were challenging to transduce, with only VSV-GP achieving substantial efficacy. Metastatic brain cancers showed distinct tropism patterns: melanoma metastases were preferentially transduced by the FuG-B2 pseudotype, while lung metastases showed preference for the VSV-GP pseudotype. Conclusions: These findings suggest envelope protein selection should be tailored to specific brain tumor types. VSV-GP appears most suitable for medulloblastoma and lung metastases, FuG-B2 for melanoma metastases, and both for GBM and DIPG gene therapy applications. The study provides crucial guidance for translating lentiviral gene therapy to clinical applications, supporting personalized treatment strategies based on tumor-specific vector tropism profiles. Full article
(This article belongs to the Special Issue New Strategies in Gene and Cell Therapy for Neurological Disorders)
Show Figures

Graphical abstract

27 pages, 6495 KB  
Article
Linear Polyethyleneimine-Coated Gold Nanoparticles as a Platform for Central Nervous System Targeting
by Agustín J. Byrne, Antonia Infantes-Molina, Enrique Rodríguez-Castellón, Romina J. Glisoni, María J. Pérez, Patrizia Andreozzi, Barbara Richichi, Marco Marradi, Paula G. Franco and Juan M. Lázaro-Martínez
Polymers 2026, 18(2), 298; https://doi.org/10.3390/polym18020298 - 22 Jan 2026
Viewed by 183
Abstract
The unique physicochemical properties of gold nanoparticles (GNPs) have made them versatile tools for biomedical applications, such as imaging, therapy, and drug delivery. The surface modification of GNPs with polymers or biomolecules can enhance their colloidal stability and facilitate internalization into cells. However, [...] Read more.
The unique physicochemical properties of gold nanoparticles (GNPs) have made them versatile tools for biomedical applications, such as imaging, therapy, and drug delivery. The surface modification of GNPs with polymers or biomolecules can enhance their colloidal stability and facilitate internalization into cells. However, the efficient and biocompatible delivery to the central nervous system remains a major challenge, as many existing nanocarriers show poor capacity to cross the blood-brain barrier. We developed a method to coat GNPs with linear polyethyleneimine (GNP@PEI) through a chemical reduction bottom-up approach, in which linear PEI hydrochloride acts simultaneously as a reducing and stabilizing agent of colloidal dispersion. This strategy yielded monodisperse spherical GNP@PEI nanoparticles with an average diameter of 50 nm. The physicochemical profile, biocompatibility, and capacity for neural uptake of this potentially brain-targeted nanoplatform were then evaluated. GNP@PEI nanoparticles exhibited high biocompatibility in several primary neural cultures and cell lines, with cellular uptake showing clear cell-type-dependent differences. In vivo studies carried out in a murine model demonstrated that after the intranasal or intraperitoneal administrations of GNP@PEI nanoparticles, detectable levels of gold were found in several organs, including the brain. Collectively, these findings highlight the potential of GNP@PEI as a promising nanoplatform for brain-targeted delivery and for advancing the development of therapeutic strategies for neurological disorders. Full article
Show Figures

Graphical abstract

21 pages, 2810 KB  
Article
Improved Safety of New MicroRNA-Regulated Oncolytic Coxsackievirus B3 Observed After Intravenous Administration in Colorectal-Tumor-Bearing Mice
by Leslie Elsner, Luisa Hinze, Ahmet Hazini, Lisanne Heimann, Anja Geisler, Babette Dieringer, Karin Klingel, Sophie Van Linthout, Jens Kurreck, Robert Klopfleisch and Henry Fechner
Viruses 2026, 18(1), 143; https://doi.org/10.3390/v18010143 - 22 Jan 2026
Viewed by 118
Abstract
Oncolytic coxsackievirus B3 (oCVB3) strain PD-H has shown potent oncolytic efficacy and a remarkable safety profile in the treatment of colorectal cancer in vivo after intratumoral (i.t.) injection. In this study, we investigated the safety and efficiency of PD-H following intravenous (i.v.) virus [...] Read more.
Oncolytic coxsackievirus B3 (oCVB3) strain PD-H has shown potent oncolytic efficacy and a remarkable safety profile in the treatment of colorectal cancer in vivo after intratumoral (i.t.) injection. In this study, we investigated the safety and efficiency of PD-H following intravenous (i.v.) virus administration. When injected i.v. into Balb/C mice bearing subcutaneous Colon-26 tumors, PD-H led to slightly reduced tumor progression and a significant increase in animal survival, but it also caused multi-organ infection and tissue damage. To improve the safety profile of PD-H, we inserted microRNA target sites (miR-TS) of the heart-specific miR-1, pancreas-specific miR-375, liver-specific miR-122, and brain-specific miR-124 or the tumor-suppressor miR-145 into the genome of PD-H and generated the viruses PD-622TS and PD-145TS. Both viruses replicated similarly and induced cytotoxicity comparable to that of PD-H in the colorectal carcinoma cell lines Colon-26 and CT-26Luc. Their replication was inhibited in HEK293T cells transiently transfected with the cognate microRNAs. In vivo, i.v. administration of PD-145TS and PD-622TS to healthy Balb/C mouse resulted in significantly lower viral titers in the organs of mice and led to significantly less-intense pathological alterations compared to PD-H. PD-622TS injected i.v. into Balb/C mice with CT-26Luc-induced peritoneal carcinomatosis did not induce off-target alterations in normal organs, but it failed to induce a therapeutic effect. These data indicate that PD-H or microRNA-regulated PD derivatives exhibit only limited therapeutic efficacy following i.v. injection in colorectal tumor-bearing mice. However, the newly engineered microRNA-regulated PD-H variants demonstrate improved safety profiles. Full article
(This article belongs to the Special Issue Oncolytic Virus Engineering for Tumor Immunotherapy)
Show Figures

Figure 1

15 pages, 2857 KB  
Article
Transcriptome Analysis and Hub Gene Identification in the Brain Cell Lines of the Spotted Knifejaw (Oplegnathus punctatus) After Poly (I:C) Stimulation
by Ruiqi Guo, Kaimin Li, Jinfeng Liu, Songlin Chen and Lei Wang
Int. J. Mol. Sci. 2026, 27(2), 1101; https://doi.org/10.3390/ijms27021101 - 22 Jan 2026
Viewed by 65
Abstract
The spotted knifejaw (Oplegnathus punctatus) has emerged as a species with substantial potential for aquaculture development in China. However, its industrial cultivation is severely constrained by viral diseases. Among these, viral nervous necrosis (VNN), caused by nervous necrosis virus (NNV), represents [...] Read more.
The spotted knifejaw (Oplegnathus punctatus) has emerged as a species with substantial potential for aquaculture development in China. However, its industrial cultivation is severely constrained by viral diseases. Among these, viral nervous necrosis (VNN), caused by nervous necrosis virus (NNV), represents a critical bottleneck to the sustainable development of this industry. In order to elucidate the immune response mechanisms of the brain cells of spotted knifejaw, this study established a poly (I:C) stimulation model in vitro and performed transcriptomic sequencing to analyze the differentially expressed genes (DEGs) after stimulation. There were 3169, 3228, and 3262 DEGs at 3 h, 6 h, and 12 h compared to 0 h (control), respectively. Co-expression time clustering of DEGs identified two gene clusters (cluster 6 and cluster 10), which included several immune-related genes. GO and KEGG enrichment analyses indicated that DEGs among the four time points were significantly enriched in immune signaling pathways, including the NOD-like receptor, RIG-I-like receptor, C-type lectin receptor, and Toll-like receptor pathways, as well as disease-response pathways. In total, 1398 common DEGs were identified among three comparative groups, which delineated six interaction clusters and 30 hub genes in protein–protein interaction (PPI) network analysis. By integrating a cellular model with transcriptomics, this study provides preliminary insights into the molecular immune mechanisms underlying the response of brain cells to poly (I:C) stimulation, offering important theoretical support for future research on disease-resistant breeding and disease control strategies in spotted knifejaw. Full article
(This article belongs to the Special Issue Genomic, Transcriptomic, and Epigenetic Approaches in Fish Research)
Show Figures

Figure 1

11 pages, 547 KB  
Review
Zipalertinib—A Novel Treatment Opportunity for Non-Small Cell Lung Cancers with Exon 20 Insertions and Uncommon EGFR Mutations
by Wolfram C. M. Dempke, Klaus Fenchel and Niels Reinmuth
Cancers 2026, 18(2), 323; https://doi.org/10.3390/cancers18020323 - 20 Jan 2026
Viewed by 265
Abstract
Non-small cell lung cancer (NSCLC) represents over 80% of all lung cancer cases and still has a huge mortality worldwide. Targeting epidermal growth-factor receptor (EGFR) alterations with overall response rates of more than 80% has provided a paradigm shift in the treatment of [...] Read more.
Non-small cell lung cancer (NSCLC) represents over 80% of all lung cancer cases and still has a huge mortality worldwide. Targeting epidermal growth-factor receptor (EGFR) alterations with overall response rates of more than 80% has provided a paradigm shift in the treatment of NSCLC; however, NSCLC patients harbouring uncommon mutations and exon 20 insertions still have a dismal prognosis underscoring the urgent need to develop novel EGFR tyrosine kinase inhibitors (TKIs) with proven activity against these EGFR alterations. Zipalertinib is a newly developed oral, irreversible compound which is characterized by its unique pyrrolopyrimidine structure which discriminates this novel TKI from others. It is active against the classical mutations (i.e., del19, L858R) and some of the uncommon mutations (e.g., T790M, G719X, S768I, L861Q, but not C797S) and is predominantly active in NSCLC cells harbouring exon20ins. Zipalertinib is currently being extensively evaluated in several clinical NSCLC trials (REZILIENT 1–4) and has shown significant clinical activity in NSCLC patients with uncommon mutations, exon20ins, and in brain metastases (REZILIENT 3 trial). Moreover, zipalertinib in combination with platinum-based chemotherapy followed by zipalertinib monotherapy as first-line therapy is currently being evaluated in the pivotal, ongoing REZILIENT 3 randomized trial. In addition, the efficacy of zipalertinib is also studied in the adjuvant setting (REZILIENT 4 trial, stage IB-IIIA NSCLCs with exon20ins and uncommon mutations). The role and the integration of therapies targeting exon20ins or uncommon mutations into the first- and second-line treatment armamentarium for NSCLC patients is not yet fully established, and the therapeutic impact of monotherapies (e.g., sunvozertinib, firmonertinib) versus combinations with standard platinum-based chemotherapy (e.g., zipalertinib, amivantamab) currently still lacks robust evidence to further change the therapeutic landscape for these patients. Therefore, results from the ongoing trials are eagerly awaited and are expected to shed some light on these open questions. Full article
Show Figures

Figure 1

25 pages, 3649 KB  
Article
Identification of Tumor- and Immunosuppression-Driven Glioblastoma Subtypes Characterized by Clinical Prognosis and Therapeutic Targets
by Pei Zhang, Dan Liu, Xiaoyu Liu, Shuai Fan, Yuxin Chen, Tonghui Yu and Lei Dong
Curr. Issues Mol. Biol. 2026, 48(1), 103; https://doi.org/10.3390/cimb48010103 - 19 Jan 2026
Viewed by 155
Abstract
Glioblastoma multiforme (GBM) is the most aggressive primary brain cancer (with a median survival time of 14.5 months), characterized by heterogeneity. Identifying prognostic molecular subtypes could provide a deeper exposition of GBM biology with potential therapeutic implications. In this study, we classified GBM [...] Read more.
Glioblastoma multiforme (GBM) is the most aggressive primary brain cancer (with a median survival time of 14.5 months), characterized by heterogeneity. Identifying prognostic molecular subtypes could provide a deeper exposition of GBM biology with potential therapeutic implications. In this study, we classified GBM into two prognostic subtypes, C1-GBM (n = 57; OS: 313 days) and C2-GBM (n = 109; OS: 452 days), using pathway-based signatures derived from RNA-seq data. Unsupervised consensus clustering revealed that only binary classification (cluster number, CN = 2; mean cluster consensus score = 0.84) demonstrated statistically prognostic differences. We characterized C1 and C2 based on oncogenic pathway and immune signatures. Specifically, C1-GBM was categorized as an immune-infiltrated “hot” tumor, with high infiltration of immune cells, particularly macrophages and CD4+ T cells, while C2-GBM as an “inherent driving” subtype, showing elevated activity in G2/M checkpoint genes. To predict the C1 or C2 classification and explore therapeutic interventions, we developed a neural network model. By using Weighted Correlation Network Analysis (WGCNA), we obtained the gene co-expression module based on both gene expression pattern and distribution among patients in TCGA dataset (n = 166) and identified nine hub genes as potentially prognostic biomarkers for the neural network. The model showed strong accuracy in predicting C1/C2 classification and prognosis, validated by the external CGGA-GBM dataset (n = 85). Based on the classification of the BP neural network model, we constructed a Cox nomogram prognostic prediction model for the TCGA-GBM dataset. We predicted potential therapeutic small molecular drugs by targeting subtype-specific oncogenic pathways and validated drug sensitivity (C1-GBM: Methotrexate and Cisplatin; C2-GBM: Cytarabine) by assessing IC50 values against GBM cell lines (divided into C1/C2 subtypes based on the nine hub genes) from the Genomics of Drug Sensitivity in Cancer database. This study introduces a pathway-based prognostic molecular classification of GBM with “hot” (C1-GBM) and “inherent driving” (C2-GBM) tumor subtypes, providing a prediction model based on hub biomarkers and potential therapeutic targets for treatments. Full article
(This article belongs to the Special Issue Advanced Research in Glioblastoma and Neuroblastoma)
Show Figures

Graphical abstract

44 pages, 3308 KB  
Review
Experimental Models and Translational Strategies in Neuroprotective Drug Development with Emphasis on Alzheimer’s Disease
by Przemysław Niziński, Karolina Szalast, Anna Makuch-Kocka, Kinga Paruch-Nosek, Magdalena Ciechanowska and Tomasz Plech
Molecules 2026, 31(2), 320; https://doi.org/10.3390/molecules31020320 - 16 Jan 2026
Viewed by 326
Abstract
Neurodegenerative diseases (NDDs), including Alzheimer’s disease (AD), Parkinson’s disease (PD), amyotrophic lateral sclerosis (ALS) and frontotemporal dementia (FTD), are becoming more prevalent and still lack effective disease-modifying therapies (DMTs). However, translational efficiency remains critically low. For example, a ClinicalTrials.gov analysis of AD programs [...] Read more.
Neurodegenerative diseases (NDDs), including Alzheimer’s disease (AD), Parkinson’s disease (PD), amyotrophic lateral sclerosis (ALS) and frontotemporal dementia (FTD), are becoming more prevalent and still lack effective disease-modifying therapies (DMTs). However, translational efficiency remains critically low. For example, a ClinicalTrials.gov analysis of AD programs (2002–2012) estimated ~99.6% attrition, while PD programs (1999–2019) achieved an overall success rate of ~14.9%. In vitro platforms are assessed, ranging from immortalized neuronal lines and primary cultures to human-induced pluripotent stem cell (iPSC)-derived neurons/glia, neuron–glia co-cultures (including neuroinflammation paradigms), 3D spheroids, organoids, and blood–brain barrier (BBB)-on-chip systems. Complementary in vivo toxin, pharmacological, and genetic models are discussed for systems-level validation and central nervous system (CNS) exposure realism. The therapeutic synthesis focuses on AD, covering symptomatic drugs, anti-amyloid immunotherapies, tau-directed approaches, and repurposed drug classes that target metabolism, neuroinflammation, and network dysfunction. This review links experimental models to translational decision-making, focusing primarily on AD and providing a brief comparative context from other NDDs. It also covers emerging targeted protein degradation (PROTACs). Key priorities include neuroimmune/neurovascular human models, biomarker-anchored adaptive trials, mechanism-guided combination DMTs, and CNS PK/PD-driven development for brain-directed degraders. Full article
Show Figures

Figure 1

26 pages, 6754 KB  
Article
Akhirin Functions as an Innate Immune Barrier to Preserve Neurogenic Niche Homeostasis During Mouse Brain Development
by Mikiko Kudo, Tenta Ohkubo, Taichi Sugawara, Takashi Irie, Jun Hatakeyama, Shigehiko Tamura, Kenji Shimamura, Tomohiko Wakayama, Naoki Matsuo, Kinichi Nakashima, Takahiro Masuda and Kunimasa Ohta
Cells 2026, 15(2), 151; https://doi.org/10.3390/cells15020151 - 14 Jan 2026
Viewed by 300
Abstract
Neurogenesis is tightly regulated by complex interactions among neural stem and progenitor cells (NSCs/NPCs), blood vessels, microglia, and extracellular matrix components within the neurogenic niche. In the embryonic brain, NSCs reside along the ventricular surface, where cerebrospinal fluid (CSF) directly regulates their proliferation. [...] Read more.
Neurogenesis is tightly regulated by complex interactions among neural stem and progenitor cells (NSCs/NPCs), blood vessels, microglia, and extracellular matrix components within the neurogenic niche. In the embryonic brain, NSCs reside along the ventricular surface, where cerebrospinal fluid (CSF) directly regulates their proliferation. Here, we identify Akhirin (AKH) as a critical regulator that preserves the integrity of the NSC niche during mouse brain development. At embryonic day 14.5, AKH is secreted and enriched at the apical surface of choroid plexus epithelial cells and the ventricular lining. Loss of AKH leads to increases the inflammatory cytokine expression in the CSF and disrupts NSC niche homeostasis. Furthermore, AKH is cleaved upon inflammatory stimulation, and its LCCL domain directly binds bacteria, thereby preventing their spread. These findings reveal that AKH functions as a protective barrier molecule within the developing neurogenic niche, providing immune protection and preserving NSC niche homeostasis during periods when the innate immune defenses are still immature. Full article
(This article belongs to the Section Stem Cells)
Show Figures

Figure 1

23 pages, 1085 KB  
Review
Pathogenesis and Research Models of Acute Influenza-Associated Encephalitis/Encephalopathy: An Update
by Jintian Wei, Haoying Huang, Xiaohuan Wu, Yi Xu and Xiaohui Wang
Viruses 2026, 18(1), 95; https://doi.org/10.3390/v18010095 - 9 Jan 2026
Viewed by 367
Abstract
Influenza-associated encephalitis/encephalopathy (IAE) is a severe neurological complication characterized by central nervous system dysfunction and structural damage following influenza virus infection. Predominantly affecting infants and young children, IAE exhibits its highest incidence in those under five years of age. Key clinical manifestations of [...] Read more.
Influenza-associated encephalitis/encephalopathy (IAE) is a severe neurological complication characterized by central nervous system dysfunction and structural damage following influenza virus infection. Predominantly affecting infants and young children, IAE exhibits its highest incidence in those under five years of age. Key clinical manifestations of IAE include acute seizures, sudden high fever, and impaired consciousness, frequently progressing to coma. Neuroimaging, particularly magnetic resonance imaging (MRI), often reveals multifocal brain lesions involving multiple brain regions, including the cerebellum, brainstem, and corpus callosum. The prognosis of IAE is poor, with a mortality rate reaching 30%. Current diagnosis relies heavily on clinical presentation and characteristic neuroimaging findings, as the precise pathogenesis of IAE remains elusive. While various research models, including cell lines, brain organoids, and animal models, have been developed to recapitulate IAE features, significant limitations persist in modeling the core clinical pathophysiology observed in pediatric patients, necessitating further model refinement. This review synthesizes the clinical spectrum of IAE, summarizes progress in understanding its pathogenesis, and critically evaluates existing research models. We aim to provide a foundation for utilizing experimental approaches to elucidate IAE mechanisms and identify potential therapeutic strategies. Full article
(This article belongs to the Special Issue Extrapulmonary Manifestations of Respiratory Viruses in Children)
Show Figures

Figure 1

21 pages, 6776 KB  
Article
X-Ray-Induced Alterations in In Vitro Blood–Brain Barrier Models: A Comparative Analysis
by Roberta Moisa (Stoica), Stela Rodica Lucia Pătrașcu, Călin Mircea Rusu, Mihail Răzvan Ioan, Mihai Radu and Beatrice Mihaela Radu
Appl. Sci. 2026, 16(2), 587; https://doi.org/10.3390/app16020587 - 6 Jan 2026
Viewed by 245
Abstract
Ionizing radiation remains the primary approach for treating brain cancer and is frequently used in combination with chemotherapy. However, when it comes to gliomas, the effective delivery of therapeutic agents is hindered by the limited permeability of the blood–brain barrier (BBB). Consequently, selecting [...] Read more.
Ionizing radiation remains the primary approach for treating brain cancer and is frequently used in combination with chemotherapy. However, when it comes to gliomas, the effective delivery of therapeutic agents is hindered by the limited permeability of the blood–brain barrier (BBB). Consequently, selecting the most suitable and least harmful type of ionizing radiation is essential, given its potential side effects on healthy cells within the tumor microenvironment. In this study, we explored the impact of X-ray exposure on two in vitro BBB endothelial cell models—murine and human. Post-irradiation, we evaluated cell viability, clonogenic capacity, cell cycle progression, reactive oxygen species (ROS) levels, formation of micronuclei and γ-H2AX foci, as well as alterations in cytoskeletal organization, cell migration, and intracellular calcium dynamics. The results demonstrate notable differences between the two endothelial cell lines, suggesting the human cell line is more sensitive to X-rays. In conclusion, our study provides valuable insights into the brain microvascular endothelial cells’ response to radiation, laying the groundwork for strategies to protect healthy brain tissue. Full article
(This article belongs to the Special Issue Radiation Physics: Advances in DNA and Cellular Technologies)
Show Figures

Figure 1

Back to TopTop