Reduced LOXL3 Expression Disrupts Microtubule Acetylation and Drives TP53-Dependent Cell Fate in Glioblastoma
Abstract
1. Introduction
2. Materials and Methods
2.1. Cell Lines and Culture Conditions
2.2. CRISPR-Cas9-Mediated LOXL3 Reduction
2.3. DNA and RNA Extraction
2.4. Clone Validation
2.5. Western Blotting
2.6. Immunofluorescence Microscopy
2.7. RNA Sequencing and Bioinformatics Analysis
2.8. Cell Viability Assay
2.9. Cell Cycle Analysis
2.10. Nuclear Morphometric Analysis (NMA)
2.11. Cell Adhesion Assay
2.12. Cell Migration Assay
2.13. Apoptosis Assay
2.14. Senescence Assay
2.15. Statistical Analyses
3. Results
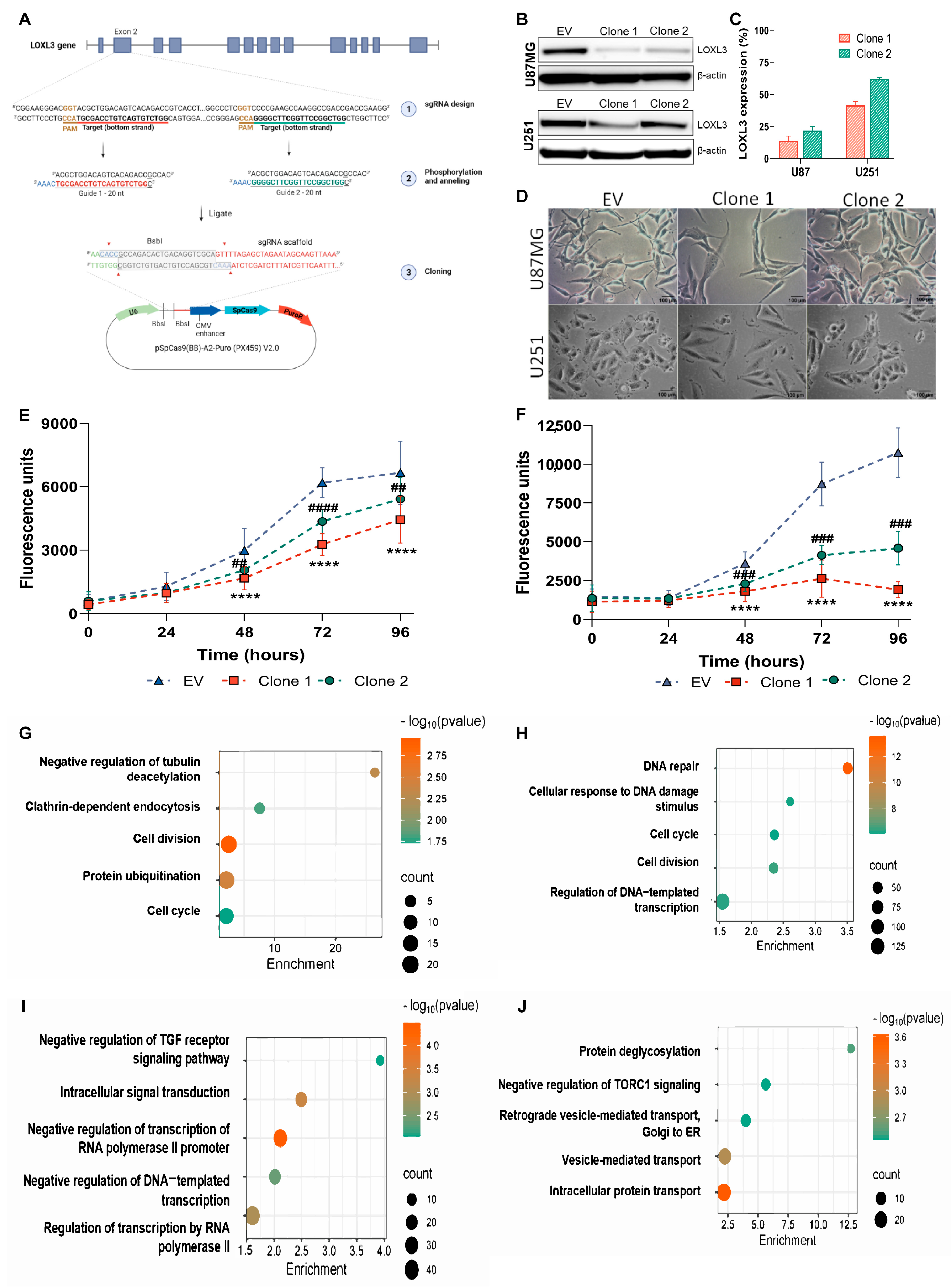
3.1. CRISPR-Cas9-Mediated LOXL3 Reduction in Expression in GBM Cell Lines
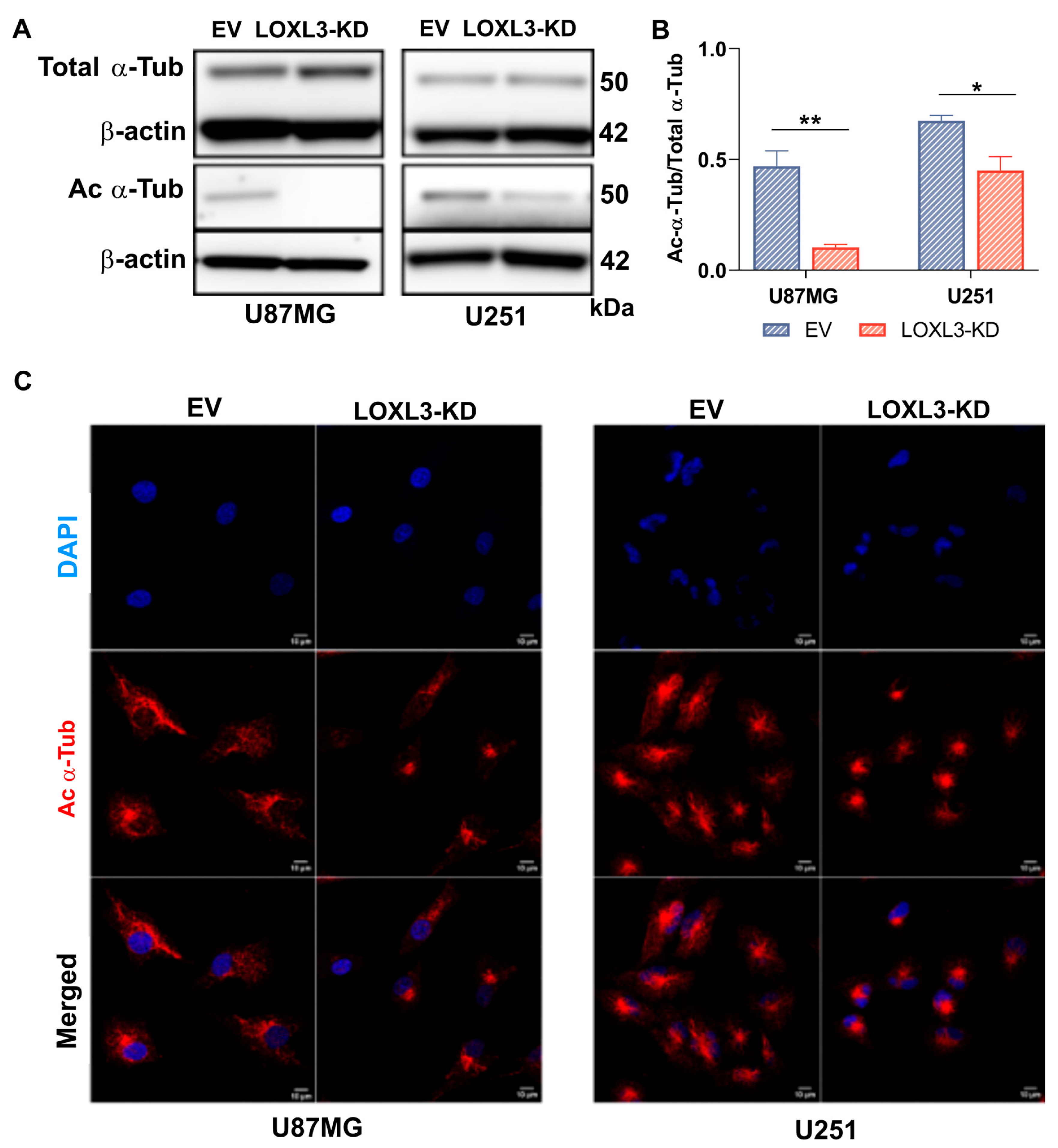
3.2. LOXL3 Partial Knockout Reduces α-Tubulin Acetylation
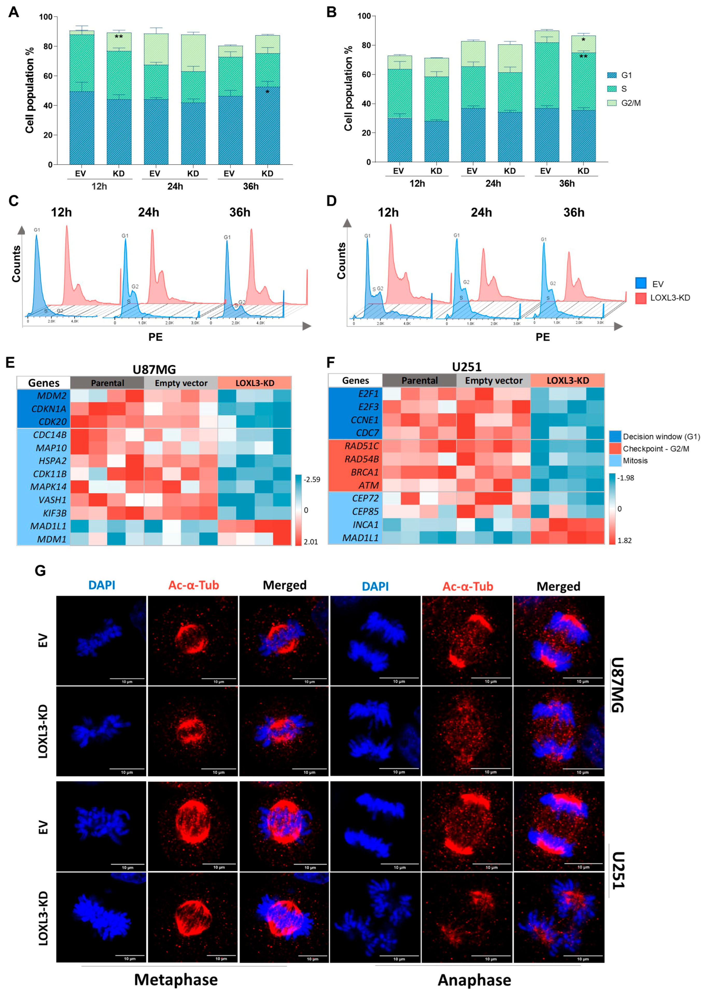
3.3. Reduced LOXL3 Expression Delays Cell Cycle Progression and Disrupts Mitosis
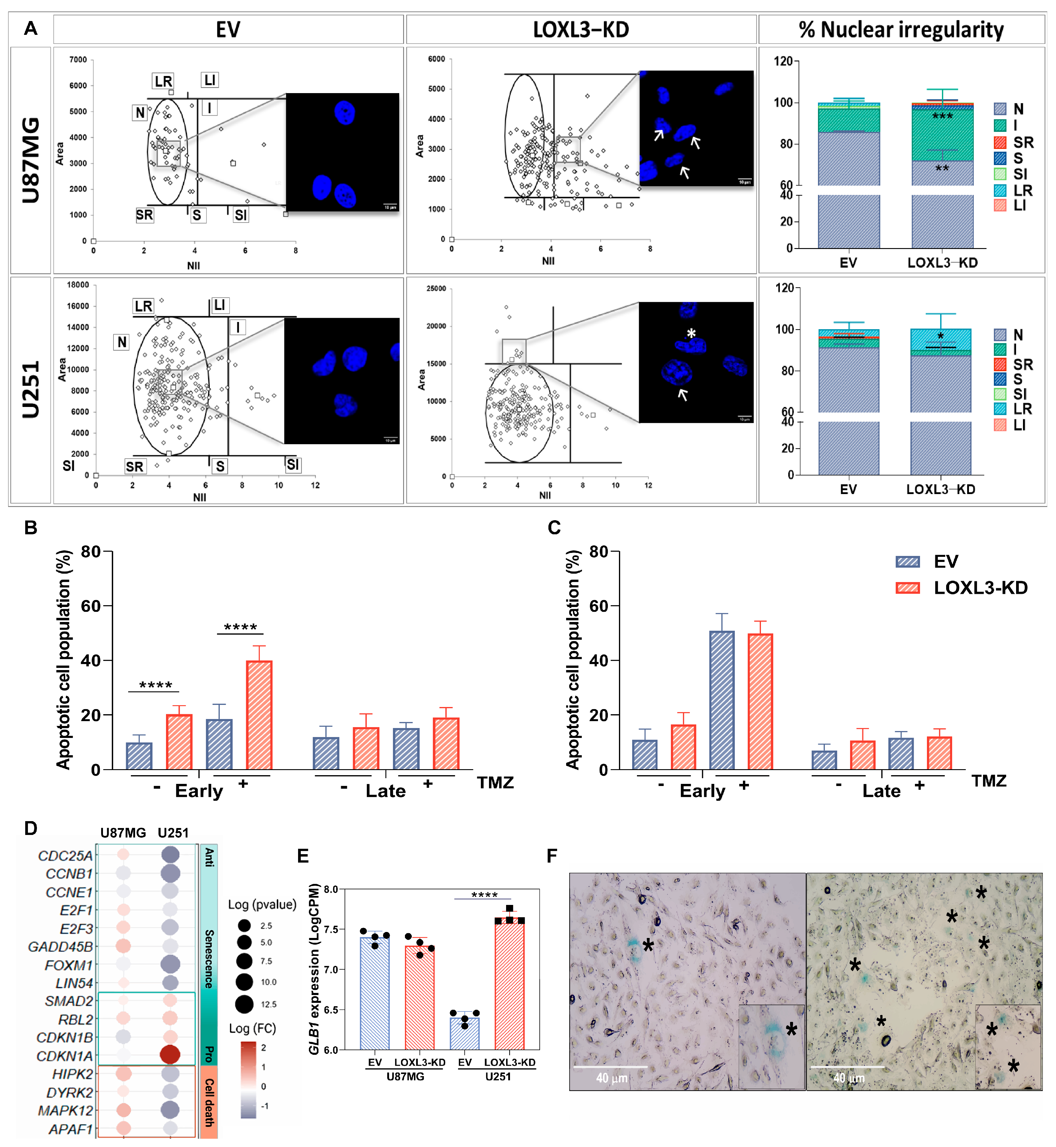
3.4. Reduced LOXL3 Expression Alters Nuclear Morphology and Differentially Modulates Cell Fate
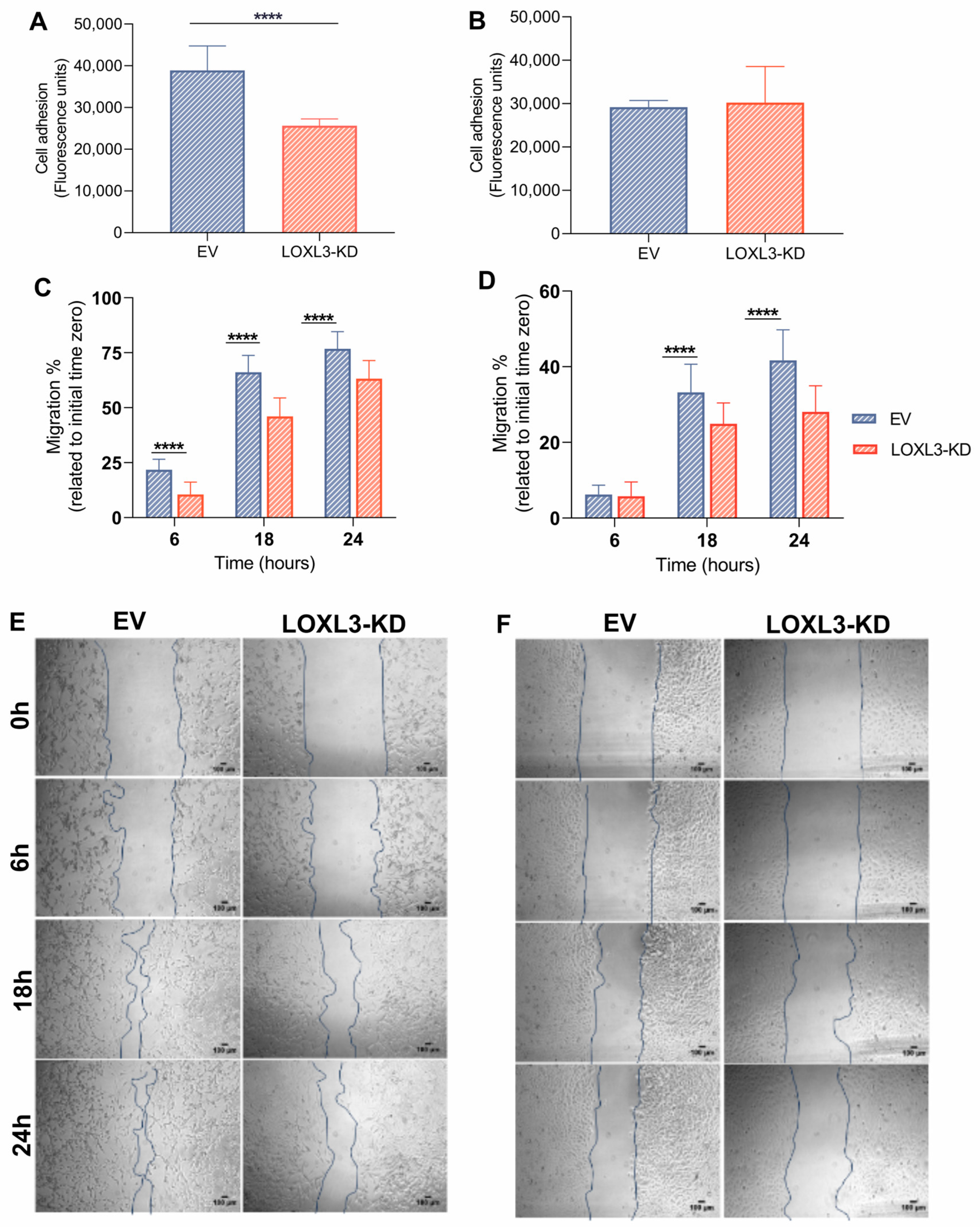
3.5. LOXL3 Partial Knockout Impairs Cell Adhesion and Migration
4. Discussion
4.1. LOXL3 as a Driver of GBM Aggressiveness
4.2. Microtubule Acetylation and Cell Cycle Control
4.3. SAC Activation and Spindle Defects
4.4. Divergent Cell Fate Outcomes
4.5. Impact on Adhesion and Migration
4.6. Therapeutic Implications
5. Conclusions
Supplementary Materials
Author Contributions
Funding
Institutional Review Board Statement
Informed Consent Statement
Data Availability Statement
Acknowledgments
Conflicts of Interest
Abbreviations
| GBM | Glioblastoma |
| LOXL3 | Lysyl oxidase-like 3 |
| MT | Microtubule |
| LD | Linear dichroism |
| SAC | Spindle assembly checkpoint |
| KD | Partial knockout |
| CRISPR–Cas9 | Clustered Regularly Interspaced Short Palindromic Repeats–CRISPR-associated protein 9 |
| TP53 | Tumor protein p53 gene |
| EV | Empty vector |
| DEG | Differentially expressed gene |
| GO | Gene ontology |
| RNA-seq | RNA sequencing |
| NMA | Nuclear morphometric analysis |
References
- Price, M.; Ballard, C.; Benedetti, J.; Kruchko, C.; Barnholtz-Sloan, J.; Ostrom, Q. CBTRUS Statistical Report: Primary Brain and Other Central Nervous System Tumors Diagnosed in the United States in 2018–2022. Neuro Oncol. 2025, 27, iv1–iv66. [Google Scholar] [CrossRef]
- Brennan, C.; Verhaak, R.; McKenna, A.; Campos, B.; Noushmehr, H.; Salama, S.; Zheng, S.; Chakravarty, D.; Sanborn, J.; Berman, S.; et al. The Somatic Genomic Landscape of Glioblastoma. Cell 2013, 155, 462–477. [Google Scholar] [CrossRef]
- Louis, D.; Perry, A.; Wesseling, P.; Brat, D.; Cree, I.; Figarella-Branger, D.; Hawkins, C.; Ng, H.; Pfister, S.; Reifenberger, G.; et al. The 2021 WHO Classification of Tumors of the Central Nervous System: A summary. Neuro Oncol. 2021, 23, 1231–1251. [Google Scholar] [CrossRef]
- Wong, Q.H.; Li, K.K.; Wang, W.W.; Malta, T.M.; Noushmehr, H.; Grabovska, Y.; Jones, C.; Chan, A.K.; Kwan, J.S.; Huang, Q.J.; et al. Molecular landscape of IDH-mutant primary astrocytoma Grade IV/glioblastomas. Mod. Pathol. 2021, 34, 1245–1260. [Google Scholar] [CrossRef] [PubMed]
- Esperante, D.; Galicia, K.D.; Rivas-Cuervo, K.G.; Cacho-Díaz, B.; Trejo-Becerril, C.; Taja-Chayeb, L.; Aboud, O.; Carlos-Escalante, J.A.; Wegman-Ostrosky, T. TP53 oncogenic variants as prognostic factors in individuals with glioblastoma: A systematic review and meta-analysis. Front. Neurol. 2024, 15, 1490246. [Google Scholar] [CrossRef] [PubMed]
- Laurentino, T.; Soares, R.; Marie, S.; Oba-Shinjo, S. LOXL3 Function Beyond Amino Oxidase and Role in Pathologies, Including Cancer. Int. J. Mol. Sci. 2019, 20, 3587. [Google Scholar] [CrossRef] [PubMed]
- Ma, L.; Huang, C.; Wang, X.; Xin, D.; Wang, L.; Zou, Q.; Zhang, Y.; Tan, M.; Wang, Y.; Zhao, T.; et al. Lysyl Oxidase 3 Is a Dual-Specificity Enzyme Involved in STAT3 Deacetylation and Deacetylimination Modulation. Mol. Cell 2017, 65, 296–309. [Google Scholar] [CrossRef]
- Li, R.; Shang, R.; Li, S.; Ren, Y.; Shen, L.; Yang, L.; Chen, S.; Chen, X.; Li, J.; Xu, M. LOXL3-promoted hepatocellular carcinoma progression via promotion of Snail1/USP4-mediated epithelial-mesenchymal transition. Environ. Toxicol. 2022, 37, 2540–2551. [Google Scholar] [CrossRef]
- Vazquez-Naharro, A.; Bustos-Tauler, J.; Floristan, A.; Yuste, L.; Oltra, S.; Vinyals, A.; Moreno-Bueno, G.; Fabra, A.; Portillo, F.; Cano, A.; et al. Loxl3 Promotes Melanoma Progression and Dissemination Influencing Cell Plasticity and Survival. Cancers 2022, 14, 1200. [Google Scholar] [CrossRef]
- Zhan, M.; Ding, Y.; Huang, S.; Liu, Y.; Xiao, J.; Yu, H.; Lu, L.; Wang, X. Lysyl oxidase-like 3 restrains mitochondrial ferroptosis to promote liver cancer chemoresistance by stabilizing dihydroorotate dehydrogenase. Nat. Commun. 2023, 14, 3123. [Google Scholar] [CrossRef]
- Laurentino, T.; Soares, R.; Marie, S.; Oba-Shinjo, S. Correlation of Matrisome-Associatted Gene Expressions with LOX Family Members in Astrocytomas Stratified by IDH Mutation Status. Int. J. Mol. Sci. 2022, 23, 9507. [Google Scholar] [CrossRef] [PubMed]
- Laurentino, T.D.; Soares, R.D.; Lerario, A.M.; Marie, S.K.N.; Oba-Shinjo, S.M. LOXL3 Silencing Affected Cell Adhesion and Invasion in U87MG Glioma Cells. Int. J. Mol. Sci. 2021, 22, 8072. [Google Scholar] [CrossRef] [PubMed]
- Carmona, B.; Marinho, H.; Matos, C.; Nolasco, S.; Soares, H. Tubulin Post-Translational Modifications: The Elusive Roles of Acetylation. Biology 2023, 12, 561. [Google Scholar] [CrossRef] [PubMed]
- Janke, C.; Magiera, M. The tubulin code and its role in controlling microtubule properties and functions. Nat. Rev. Mol. Cell Biol. 2020, 21, 307–326. [Google Scholar] [CrossRef]
- Eshun-Wilson, L.; Zhang, R.; Portran, D.; Nachury, M.; Toso, D.; Löhr, T.; Vendruscolo, M.; Bonomi, M.; Fraser, J.; Nogales, E. Effects of α-tubulin acetylation on microtubule structure and stability. Proc. Natl. Acad. Sci. USA 2019, 116, 10366–10371. [Google Scholar] [CrossRef]
- Gudimchuk, N.; McIntosh, J. Regulation of microtubule dynamics, mechanics and function through the growing tip. Nat. Rev. Mol. Cell Biol. 2021, 22, 777–795. [Google Scholar] [CrossRef]
- Tran, A.; Marmo, T.; Salam, A.; Che, S.; Finkelstein, E.; Kabarriti, R.; Xenias, H.; Mazitschek, R.; Hubbert, C.; Kawaguchi, Y.; et al. HDAC6 deacetylation of tubulin modulates dynamics of cellular adhesions. J. Cell Sci. 2007, 120, 1469–1479. [Google Scholar] [CrossRef]
- Lee, Y.; Seo, H.; Baek, J.; Lim, S.; Hwang, S.; Kim, E. Gene expression profiling of glioblastoma cell lines depending on TP53 status after tumor-treating fields (TTFields) treatment. Sci. Rep. 2020, 10, 12272. [Google Scholar] [CrossRef]
- Louis, D.N.; Perry, A.; Reifenberger, G.; von Deimling, A.; Figarella-Branger, D.; Cavenee, W.K.; Ohgaki, H.; Wiestler, O.D.; Kleihues, P.; Ellison, D.W. The 2016 World Health Organization Classification of Tumors of the Central Nervous System: A summary. Acta Neuropathol. 2016, 131, 803–820. [Google Scholar] [CrossRef]
- Concordet, J.; Haeussler, M. CRISPOR: Intuitive guide selection for CRISPR/Cas9 genome editing experiments and screens. Nucleic Acids Res. 2018, 46, W242–W245. [Google Scholar] [CrossRef]
- Ran, F.; Hsu, P.; Wright, J.; Agarwala, V.; Scott, D.; Zhang, F. Genome engineering using the CRISPR-Cas9 system. Nat. Protoc. 2013, 8, 2281–2308. [Google Scholar] [CrossRef] [PubMed]
- Spinozzi, G.; Tini, V.; Adorni, A.; Falini, B.; Martelli, M. ARPIR: Automatic RNA-Seq pipelines with interactive report. BMC Bioinform. 2020, 21, 574. [Google Scholar] [CrossRef] [PubMed]
- Dobin, A.; Davis, C.; Schlesinger, F.; Drenkow, J.; Zaleski, C.; Jha, S.; Batut, P.; Chaisson, M.; Gingeras, T. STAR: Ultrafast universal RNA-seq aligner. Bioinformatics 2013, 29, 15–21. [Google Scholar] [CrossRef] [PubMed]
- Li, B.; Dewey, C.N. RSEM: Accurate transcript quantification from RNA-Seq data with or without a reference genome. BMC Bioinform. 2011, 12, 323. [Google Scholar] [CrossRef]
- Wagner, G.; Kin, K.; Lynch, V. Measurement of mRNA abundance using RNA-seq data: RPKM measure is inconsistent among samples. Theory Biosci. 2012, 131, 281–285. [Google Scholar] [CrossRef]
- Ritchie, M.E.; Phipson, B.; Wu, D.; Hu, Y.; Law, C.W.; Shi, W.; Smyth, G.K. limma powers differential expression analyses for RNA-sequencing and microarray studies. Nucleic Acids Res. 2015, 43, e47. [Google Scholar] [CrossRef]
- Filippi-Chiela, E.; Oliveira, M.; Jurkovski, B.; Callegari-Jacques, S.; da Silva, V.; Lenz, G. Nuclear Morphometric Analysis (NMA): Screening of Senescence, Apoptosis and Nuclear Irregularities. PLoS ONE 2012, 7, e42522. [Google Scholar] [CrossRef]
- Debacq-Chainiaux, F.; Erusalimsky, J.; Campisi, J.; Toussaint, O. Protocols to detect senescence-associated beta-galactosidase (SA-βgal) activity, a biomarker of senescent cells in culture and in vivo. Nat. Protoc. 2009, 4, 1798–1806. [Google Scholar] [CrossRef]
- Barker, H.; Cox, T.; Erler, J. The rationale for targeting the LOX family in cancer. Nat. Rev. Cancer 2012, 12, 540–552. [Google Scholar] [CrossRef]
- Haapaniemi, E.; Botla, S.; Persson, J.; Schmierer, B.; Taipale, J. CRISPR–Cas9 genome editing induces a p53-mediated DNA damage response. Nature Med. 2018, 24, 927–930. [Google Scholar] [CrossRef]
- Bowden, R.K.; Morales-Juarez, D.A.; Sczaniecka-Clift, M.; Deribe, Y.L.; Jackson, S.P. Parallel CRISPR-Cas9 screens clarify impacts of p53 on screen performance. eLife 2020, 9, e55325. [Google Scholar] [CrossRef] [PubMed]
- Santamaria, P.G.; Floristan, A.; Fontanals-Cirera, B.; Vazquez-Naharro, A.; Santos, V.; Morales, S.; Yuste, L.; Peinado, H.; Garcia-Gomez, A.; Portillo, F.; et al. Lysyl oxidase-like 3 is required for melanoma cell survival by maintaining genomic stability. Cell Death Differ. 2018, 25, 935–950. [Google Scholar] [CrossRef] [PubMed]
- Zhang, J.; Yang, R.; Liu, Z.; Hou, C.; Zong, W.; Zhang, A.; Sun, X.; Gao, J. Loss of lysyl oxidase-like 3 causes cleft palate and spinal deformity in mice. Hum. Mol. Genet. 2015, 24, 6174–6185. [Google Scholar] [CrossRef] [PubMed]
- Xu, Z.; Schaedel, L.; Portran, D.; Aguilar, A.; Gaillard, J.; Marinkovich, M.; Théry, M.; Nachury, M. Microtubules acquire resistance from mechanical breakage through intralumenal acetylation. Science 2017, 356, 328–332. [Google Scholar] [CrossRef]
- Fong, K.; Leung, J.; Li, Y.; Wang, W.; Feng, L.; Ma, W.; Liu, D.; Zhou, S.; Chen, J. MTR120/KIAA1383, a novel microtubule-associated protein, promotes microtubule stability and ensures cytokinesis. J. Cell Sci. 2013, 126, 825–837. [Google Scholar] [CrossRef]
- Fang, C.; Kuo, H.; Pan, T.; Yu, F.; Yih, L. HSP70 regulates the function of mitotic centrosomes. Cell. Mol. Life Sci. 2016, 73, 3949–3960. [Google Scholar] [CrossRef]
- Cho, H.; Liu, Y.; Gomez, M.; Dunlap, J.; Tyers, M.; Wang, Y. The dual-specificity phosphatase CDC14B bundles and stabilizes microtubules. Mol. Cell. Biol. 2005, 25, 4541–4551. [Google Scholar] [CrossRef]
- Montagnoli, A.; Moll, J.; Colotta, F. Targeting Cell Division Cycle 7 Kinase: A New Approach for Cancer Therapy. Clin. Cancer Res. 2010, 16, 4503–4508. [Google Scholar] [CrossRef]
- Bertoli, C.; Skotheim, J.; de Bruin, R. Control of cell cycle transcription during G1 and S phases. Nat. Rev. Mol. Cell Biol. 2013, 14, 518–528. [Google Scholar] [CrossRef]
- Yasuhara, T.; Suzuki, T.; Katsura, M.; Miyagawa, K. Rad54B serves as a scaffold in the DNA damage response that limits checkpoint strength. Nat. Commun. 2014, 5, 5426. [Google Scholar] [CrossRef]
- Min, A.; Im, S.; Yoon, Y.; Song, S.; Nam, H.; Hur, H.; Kim, H.; Lee, K.; Han, S.; Oh, D.; et al. RAD51C-Deficient Cancer Cells Are Highly Sensitive to the PARP Inhibitor Olaparib. Mol. Cancer Ther. 2013, 12, 865–877. [Google Scholar] [CrossRef] [PubMed]
- Chabalier, C.; Lamare, C.; Racca, C.; Privat, M.; Valette, A.; Larminat, F. BRCA1 downregulation leads to premature inactivation of spindle checkpoint and confers paclitaxel resistance. Cell Cycle 2006, 5, 1001–1007. [Google Scholar] [CrossRef] [PubMed]
- Balmus, G.; Pilger, D.; Coates, J.; Demir, M.; Sczaniecka-Clift, M.; Barros, A.; Woods, M.; Fu, B.; Yang, F.; Chen, E.; et al. ATM orchestrates the DNA-damage response to counter toxic non-homologous end-joining at broken replication forks. Nat. Commun. 2019, 10, 87. [Google Scholar] [CrossRef] [PubMed]
- Musacchio, A. The Molecular Biology of Spindle Assembly Checkpoint Signaling Dynamics. Curr. Biol. 2015, 25, 3017. [Google Scholar] [CrossRef]
- Lara-Gonzalez, P.; Pines, J.; Desai, A. Spindle assembly checkpoint activation and silencing at kinetochores. Semin. Cell Dev. Biol. 2021, 117, 86–98. [Google Scholar] [CrossRef]
- Van de Mark, D.; Kong, D.; Loncarek, J.; Stearns, T. MDM1 is a microtubule-binding protein that negatively regulates centriole duplication. Mol. Biol. Cell. 2015, 26, 3788–3802. [Google Scholar] [CrossRef]
- Nakayama, Y.; Inoue, T. Antiproliferative Fate of the Tetraploid Formed after Mitotic Slippage and Its Promotion; A Novel Target for Cancer Therapy Based on Microtubule Poisons. Molecules 2016, 21, 663. [Google Scholar] [CrossRef]
- Vitale, I.; Manic, G.; Castedo, M.; Kroemer, G. Caspase 2 in mitotic catastrophe: The terminator of aneuploid and tetraploid cells. Mol. Cell. Oncol. 2017, 4, e1299274. [Google Scholar] [CrossRef]
- Feng, L.; Hollstein, M.; Xu, Y. Ser46 phosphorylation regulates p53-dependent apoptosis and replicative senescence. Cell Cycle 2006, 5, 2812–2819. [Google Scholar] [CrossRef]
- Shakeri, R.; Kheirollahi, A.; Davoodi, J. Apaf-1: Regulation and function in cell death. Biochimie 2017, 135, 111–125. [Google Scholar] [CrossRef]
- Nag, S.; Qin, J.; Srivenugopal, K.S.; Wang, M.; Zhang, R. The MDM2-p53 pathway revisited. J. Biomed. Res. 2013, 27, 254–271. [Google Scholar] [CrossRef] [PubMed]
- Cheng, B.; Crasta, K. Consequences of mitotic slippage for antimicrotubule drug therapy. Endocr. Relat. Cancer 2017, 24, T97–T106. [Google Scholar] [CrossRef] [PubMed]
- Vakifahmetoglu, H.; Olsson, M.; Zhivotovsky, B. Death through a tragedy: Mitotic catastrophe. Cell. Death Differ. 2008, 15, 1153–1162. [Google Scholar] [CrossRef] [PubMed]
- McKay, L.; White, J. The AMPK/p27Kip1 Pathway as a Novel Target to Promote Autophagy and Resilience in Aged Cells. Cells 2021, 10, 1430. [Google Scholar] [CrossRef]
- Abbas, T.; Dutta, A. p21 in cancer: Intricate networks and multiple activities. Nat. Rev. Cancer 2009, 9, 400–414. [Google Scholar] [CrossRef]
- Bance, B.; Seetharaman, S.; Leduc, C.; Boëda, B.; Etienne-Manneville, S. Microtubule acetylation but not detyrosination promotes focal adhesion dynamics and astrocyte migration. J. Cell Sci. 2019, 132, jcs225805. [Google Scholar] [CrossRef]
- Vallet, S.D.; Ricard-Blum, S. Lysyl oxidases: From enzyme activity to extracellular matrix cross-links. Essays Biochem. 2019, 63, 349–364. [Google Scholar] [CrossRef] [PubMed]
- Vitovcova, B.; Skarkova, V.; Rudolf, K.; Rudolf, E. Biology of Glioblastoma Multiforme-Exploration of Mitotic Catastrophe as a Potential Treatment Modality. Int. J. Mol. Sci. 2020, 21, 5324. [Google Scholar] [CrossRef]






Disclaimer/Publisher’s Note: The statements, opinions and data contained in all publications are solely those of the individual author(s) and contributor(s) and not of MDPI and/or the editor(s). MDPI and/or the editor(s) disclaim responsibility for any injury to people or property resulting from any ideas, methods, instructions or products referred to in the content. |
© 2026 by the authors. Licensee MDPI, Basel, Switzerland. This article is an open access article distributed under the terms and conditions of the Creative Commons Attribution (CC BY) license.
Share and Cite
Laurentino, T.d.S.; Soares, R.d.S.; Lerario, A.M.; Cintra, R.C.; Marie, S.K.N.; Oba-Shinjo, S.M. Reduced LOXL3 Expression Disrupts Microtubule Acetylation and Drives TP53-Dependent Cell Fate in Glioblastoma. Cells 2026, 15, 219. https://doi.org/10.3390/cells15030219
Laurentino TdS, Soares RdS, Lerario AM, Cintra RC, Marie SKN, Oba-Shinjo SM. Reduced LOXL3 Expression Disrupts Microtubule Acetylation and Drives TP53-Dependent Cell Fate in Glioblastoma. Cells. 2026; 15(3):219. https://doi.org/10.3390/cells15030219
Chicago/Turabian StyleLaurentino, Talita de Sousa, Roseli da Silva Soares, Antônio Marcondes Lerario, Ricardo Cesar Cintra, Suely Kazue Nagahashi Marie, and Sueli Mieko Oba-Shinjo. 2026. "Reduced LOXL3 Expression Disrupts Microtubule Acetylation and Drives TP53-Dependent Cell Fate in Glioblastoma" Cells 15, no. 3: 219. https://doi.org/10.3390/cells15030219
APA StyleLaurentino, T. d. S., Soares, R. d. S., Lerario, A. M., Cintra, R. C., Marie, S. K. N., & Oba-Shinjo, S. M. (2026). Reduced LOXL3 Expression Disrupts Microtubule Acetylation and Drives TP53-Dependent Cell Fate in Glioblastoma. Cells, 15(3), 219. https://doi.org/10.3390/cells15030219

