Sign in to use this feature.

Years

Between: -

Subjects

remove_circle_outline
remove_circle_outline
remove_circle_outline
remove_circle_outline
remove_circle_outline
remove_circle_outline
remove_circle_outline
remove_circle_outline
remove_circle_outline

Journals

remove_circle_outline
remove_circle_outline
remove_circle_outline
remove_circle_outline
remove_circle_outline
remove_circle_outline
remove_circle_outline
remove_circle_outline
remove_circle_outline
remove_circle_outline
remove_circle_outline
remove_circle_outline
remove_circle_outline

Article Types

Countries / Regions

remove_circle_outline
remove_circle_outline
remove_circle_outline
remove_circle_outline
remove_circle_outline
remove_circle_outline

Search Results (1,339)

Search Parameters:
Keywords = biomechanical assessment

Order results
Result details
Results per page
Select all
Export citation of selected articles as:
11 pages, 1546 KB  
Article
Footwear-Induced Differences in Biomechanics and Perceived Comfort During Unanticipated Side-Step Cutting: An Exploratory Study in Female Football Players
by Kevin R. Ford, Anh-Dung Nguyen, Nicole Schrier, Audrey E. Westbrook, Colleen R. Mulrey and Jeffrey B. Taylor
Appl. Sci. 2026, 16(2), 718; https://doi.org/10.3390/app16020718 - 9 Jan 2026
Abstract
Cleated footwear in football increasingly incorporates sex-specific design features intended to address a clear gap in anthropometric and biomechanical differences in female athletes. However, experimental evidence evaluating how these designs may influence lower-extremity biomechanics during sport tasks in female athletes remains limited. The [...] Read more.
Cleated footwear in football increasingly incorporates sex-specific design features intended to address a clear gap in anthropometric and biomechanical differences in female athletes. However, experimental evidence evaluating how these designs may influence lower-extremity biomechanics during sport tasks in female athletes remains limited. The purpose of this exploratory pilot study was to examine the effects of sex-specific footwear on lower-extremity biomechanics, plantar pressure distribution, and perceived comfort in female football players during unanticipated side-step cutting. The study used a controlled laboratory-based repeated measures design. Twenty female football players performed unanticipated side-step cutting tasks in two randomized footwear conditions: a standard commercially available control cleat (CT) and a female-specific prototype cleat (PT). Ankle and knee biomechanics, in-shoe pressure distribution, and subjective comfort ratings were assessed. Compared with the CT, the PT cleat had reduced peak ankle inversion angle, inversion angular velocity, and inversion moment, indicating altered ankle biomechanics during cutting. No differences were observed in knee abduction between footwear conditions. However, participants subjectively rated greater comfort in CT compared to PT. Peak pressure was higher in the midfoot and central forefoot in the PT footwear compared to the CT. Given the pilot nature of the study, with multiple footwear alterations, the findings should be interpreted as hypothesis-generating and used to inform future targeted investigations. Full article
(This article belongs to the Special Issue Sport Biomechanics and Sport Medicine)
14 pages, 446 KB  
Article
The Role of Kinematic and Electromyographic Analysis of the Elbow in Arm Wrestlers
by Nicola Marotta, Ennio Lopresti, Francesco Zangari, Lorenzo Scozzafava, Federica Pisani, Ilona Yosypchuk, Michele Mercurio, Andrea Demeco, Alessandro de Sire and Antonio Ammendolia
Appl. Sci. 2026, 16(2), 713; https://doi.org/10.3390/app16020713 - 9 Jan 2026
Abstract
Background. Arm wrestling is a complex strength sport requiring detailed biomechanical analysis. This study investigated elbow functionality in medial epicondylitis using kinematic and electromyographic (EMG) approach. Methods. Hook technique specialists underwent a 10-session rehabilitation program (manual therapy and high-power laser). Outcomes were assessed [...] Read more.
Background. Arm wrestling is a complex strength sport requiring detailed biomechanical analysis. This study investigated elbow functionality in medial epicondylitis using kinematic and electromyographic (EMG) approach. Methods. Hook technique specialists underwent a 10-session rehabilitation program (manual therapy and high-power laser). Outcomes were assessed via the NRS and QuickDASH. Functional analysis utilized surface EMG (Biceps Brachii, Pronator Teres, Brachioradialis, Extensor muscle) and an inertial sensor measuring Mean Jerk (MJ) for movement fluidity. Results. Data analysis for the eleven male athletes (mean age: 22.4 years) revealed substantial improvements following the intervention. NRS decreased from 5.1 to 1.5, and QuickDASH dropped from 25.2 ± 5.3 to 5.5 ± 1.0, while mean jerk remained stable (3.37 to 3.22). Pronator Teres activation markedly increased in the concentric phase (30.14 µV to 127.3 µV), indicating better coordination. Biceps Brachii (BB): Assumed a more pronounced concentric role, likely a compensatory adaptation after pain reduction; and lastly, Common Finger Extensor increased activation suggested increased extensor loading during the push phase. Conclusions. The combined kinematic and EMG data were crucial for identifying underlying musculoskeletal dysfunctions. The findings support an integrated approach for elbow health in arm wrestlers, providing objective data for targeted rehabilitation and prevention programs focusing on both pain and neuromuscular coordination. Full article
(This article belongs to the Special Issue Advances in Biomechanics and Sports Medicine)
12 pages, 495 KB  
Systematic Review
Postoperative Weight-Bearing, Range-of-Motion Protocols and Knee Biomechanics After Concomitant Posterolateral Meniscal Root Repair with ACL Reconstruction: A Systematic Review
by Thibaut Noailles, Julien Behr, Nicolas Bouguennec, Loïc Geffroy, César Tourtoulou and Alain Meyer
J. Clin. Med. 2026, 15(2), 542; https://doi.org/10.3390/jcm15020542 - 9 Jan 2026
Abstract
Background/Objectives: Meniscal root tears, particularly those of the posterolateral root, are frequently associated with anterior cruciate ligament (ACL) injuries and significantly alter load distribution and knee stability. Surgical repair of the posterolateral meniscal root (PLMR) aims to restore normal biomechanics; however, postoperative [...] Read more.
Background/Objectives: Meniscal root tears, particularly those of the posterolateral root, are frequently associated with anterior cruciate ligament (ACL) injuries and significantly alter load distribution and knee stability. Surgical repair of the posterolateral meniscal root (PLMR) aims to restore normal biomechanics; however, postoperative rehabilitation strategies remain heterogeneous. The objective of this systematic review was to describe and analyze postoperative weight-bearing (WB) and range-of-motion (ROM) protocols following concomitant PLMR repair and anterior cruciate ligament reconstruction (ACLR), integrating both clinical and biomechanical perspectives. Methods: This systematic review followed PRISMA guidelines and analyzed biomechanical and clinical studies assessing postoperative WB and ROM management following PLMR repair combined with ACLR. Results: Eleven studies were included, describing heterogeneous postoperative rehabilitation protocols for WB and ROM following posterolateral meniscal root repair with ACLR. Biomechanical data consistently showed that root section increased tibial internal rotation and contact pressure on the lateral tibial plateau, whereas repair restored near-native load sharing. Clinically, most authors recommended non-weight-bearing or toe-touch loading for 4–6 weeks and flexion limited to 0–90° during early rehabilitation. Gradual progression to full loading and motion between 8 and 12 weeks was the most consistent strategy. Conclusions: Although the current evidence is limited and mainly based on low-level studies, available data suggest that a cautious and progressive rehabilitation protocol after PLMR repair with ACLR early controlled motion and delayed full loading may optimize repair healing while protecting graft integrity. Full article
(This article belongs to the Special Issue Clinical Application of Knee Arthroscopy)
Show Figures

Figure 1

16 pages, 5459 KB  
Article
Grice Arthrodesis and Arthroereisis in the Surgical Management of Pediatric Flatfoot: Radiological Outcomes and Limitations
by Harun Marie, Alexandru Herdea, Ruxandra Ilinca Marica and Alexandru Ulici
J. Clin. Med. 2026, 15(2), 509; https://doi.org/10.3390/jcm15020509 - 8 Jan 2026
Abstract
Background: Flexible flatfoot is a common pediatric condition. Surgical intervention is indicated for symptomatic cases unresponsive to conservative treatment. This study evaluates the outcomes of two established procedures, Grice extraarticular subtalar arthrodesis and subtalar arthroereisis, in children treated for symptomatic flatfoot. Methods: A [...] Read more.
Background: Flexible flatfoot is a common pediatric condition. Surgical intervention is indicated for symptomatic cases unresponsive to conservative treatment. This study evaluates the outcomes of two established procedures, Grice extraarticular subtalar arthrodesis and subtalar arthroereisis, in children treated for symptomatic flatfoot. Methods: A retrospective analysis was conducted on 158 patients (286 feet) treated between 2013 and 2024. Among them, 34 underwent Grice arthrodesis and 124 underwent arthroereisis. Demographic and procedural data were collected, including age, sex, neurological impairment (cerebral palsy), laterality, and concurrent Achilles tendon lengthening. Radiographic parameters assessed pre- and postoperatively included Meary’s, Pitch, and Kite’s angles (frontal and sagittal view), uncovering of the talus, and Cyma line. Only patients with both pre- and postoperative measurements were included in paired analysis. Statistical tests included paired t-tests within groups and Welch’s t-tests for between-group comparisons. Results: Grice patients were younger (mean age 9.0 ± 3.1 years) and included all cerebral palsy cases (18/34; 52.9%), while arthroereisis patients were older (10.8 ± 2.6 years) and typically neurologically normal. Achilles tendon lengthening was performed in 100% of Grice and 48% of arthroereisis cases. Both groups showed significant radiographic improvement across all measured parameters (all p < 0.05). Grice arthrodesis produced greater reductions in Meary’s angle (right Δ = −19.8° ± 9.2 vs. −13.1° ± 7.5; p = 0.024), while arthroereisis yielded larger increases in Pitch angle (left Δ = +9.2° ± 7.2 vs. +5.5° ± 6.2; p = 0.055). Other angular improvements (Kite’s, uncovering, and Cyma line) were statistically significant within both groups but not between groups. Conclusions: Symptomatic flat-valgus foot in children remains a relevant public health issue. Treatment should be individualized, while cases secondary to unrecognized or untreated congenital conditions often require surgery to restore normal foot biomechanics. Full article
(This article belongs to the Section Orthopedics)
Show Figures

Figure 1

14 pages, 2272 KB  
Article
Polyethylene Stresses in Lumbar Total Joint Replacement Under Elevated Loading: Insights from an Anatomic Finite Element Model
by Steven A. Rundell, Hannah Spece, Ronald V. Yarbrough and Steven M. Kurtz
Bioengineering 2026, 13(1), 66; https://doi.org/10.3390/bioengineering13010066 - 7 Jan 2026
Viewed by 11
Abstract
The goal of this study was to assess elevated spinal loading conditions and their effect on the polyethylene stresses of a lumbar total joint replacement (L-TJR). A previously validated lumbar spine finite element model was virtually implanted with an L-TJR at L4–L5 and [...] Read more.
The goal of this study was to assess elevated spinal loading conditions and their effect on the polyethylene stresses of a lumbar total joint replacement (L-TJR). A previously validated lumbar spine finite element model was virtually implanted with an L-TJR at L4–L5 and exposed to three elevated loading conditions: (1) 95th-percentile male body weight while bending forward, (2) combined ±7.5 Nm axial torsion and lateral bending, and (3) ASTM F2423 aggressive loading (1850 N plus 10–12 Nm bending). Combined torsion and lateral bending were considered because these loads and moments may be coupled in demanding real-world scenarios. Across all conditions, contact at the bearing remained confined to the intended spherical surfaces, consistent with Mode I in vitro wear tests, with no evidence of impingement. Contact stresses and von Mises stresses were considered acceptable based on the simulated results of Mode IV impingement tests. Only in one scenario—95th-percentile male body weight with multiaxial torsion—did von Mises stress in the polyethylene slightly exceed the stresses associated with impingement (<5%). These findings are useful in establishing the upper biomechanical loading limits for the L-TJR design beyond the 50th-percentile loading levels employed by standard in vitro tests. Future validation efforts such as a comparison with retrieval analyses or clinical data will further strengthen the model’s applicability to current and future questions of interest and contexts of use. Additional work may expand the modeling framework to incorporate patient-specific anatomy, variable implant positioning conditions, and a broader range of physiological load scenarios. Full article
(This article belongs to the Special Issue Bioengineering Technologies for Spine Research)
Show Figures

Graphical abstract

31 pages, 8765 KB  
Article
Aligning Computer Vision with Expert Assessment: An Adaptive Hybrid Framework for Real-Time Fatigue Assessment in Smart Manufacturing
by Fan Zhang, Ziqian Yang, Jiachuan Ning and Zhihui Wu
Sensors 2026, 26(2), 378; https://doi.org/10.3390/s26020378 - 7 Jan 2026
Viewed by 18
Abstract
To address the high incidence of work-related musculoskeletal disorders (WMSDs) at manual edge-banding workstations in furniture factories, and in an effort to tackle the existing research challenges of poor cumulative risk quantification and inconsistent evaluations, this paper proposes a three-stage system for continuous, [...] Read more.
To address the high incidence of work-related musculoskeletal disorders (WMSDs) at manual edge-banding workstations in furniture factories, and in an effort to tackle the existing research challenges of poor cumulative risk quantification and inconsistent evaluations, this paper proposes a three-stage system for continuous, automated, non-invasive WMSD risk monitoring. First, MediaPipe 0.10.11 is used to extract 33 key joint coordinates, compute seven types of joint angles, and resolve missing joint data, ensuring biomechanical data integrity for subsequent analysis. Second, joint angles are converted into graded parameters via RULA, REBA, and OWAS criteria, enabling automatic calculation of posture risk scores and grades. Third, an Adaptive Pooling Convolutional Neural Network (CNN) and Long Short-Term Memory Network (LSTM) dual-branch hybrid model based on the Efficient Channel Attention (ECA) mechanism is built, which takes nine-dimensional features as the input to predict expert-rated fatigue states. For validation, 32 experienced female workers performed manual edge-banding tasks, with smartphones capturing videos of the eight work steps to ensure authentic and representative data. The results show the following findings: (1) system ratings strongly correlate with expert evaluations, verifying its validity for posture risk assessment; (2) the hybrid model successfully captures the complex mapping of expert-derived fatigue patterns, outperforming standalone CNN and LSTM models in fatigue prediction—by integrating CNN-based spatial feature extraction and LSTM-based temporal analysis—and accurately maps fatigue indexes while generating intervention recommendations. This study addresses the limitations of traditional manual evaluations (e.g., subjectivity, poor temporal resolution, and inability to capture cumulative risk), providing an engineered solution for WMSD prevention at these workstations and serving as a technical reference for occupational health management in labor-intensive industries. Full article
(This article belongs to the Section Industrial Sensors)
Show Figures

Figure 1

13 pages, 830 KB  
Review
The Role of Weight-Bearing Computed Tomography in the Assessment and Management of Charcot Foot Deformity: A Narrative Review
by Nah Yon Kim and Young Yi
Medicina 2026, 62(1), 117; https://doi.org/10.3390/medicina62010117 - 6 Jan 2026
Viewed by 100
Abstract
Charcot neuro-osteoarthropathy (CNO) is a devastating complication of peripheral neuropathy, characterized by progressive bone and joint destruction that leads to severe foot deformity, ulceration, and a high risk of amputation. The management of CNO is predicated on an accurate understanding of its biomechanical [...] Read more.
Charcot neuro-osteoarthropathy (CNO) is a devastating complication of peripheral neuropathy, characterized by progressive bone and joint destruction that leads to severe foot deformity, ulceration, and a high risk of amputation. The management of CNO is predicated on an accurate understanding of its biomechanical instability, yet conventional imaging modalities like non-weight-bearing computed tomography (CT) and magnetic resonance imaging (MRI) fail to capture the true, load-dependent nature of the deformity. This review elucidates the paradigm shift facilitated by weight-bearing computed tomography (WBCT) in the diagnosis and management of CNO. A comprehensive narrative review of the literature was conducted to synthesize the pathophysiology of CNO, the limitations of conventional imaging, and the technological principles, clinical applications, and future directions of WBCT in CNO management. The review integrates findings on CNO pathophysiology, radiological assessment, and the debate surrounding weight-bearing protocols in conservative management. WBCT provides a three-dimensional, functional assessment of the Charcot foot under true physiological load, overcoming the critical limitations of non-weight-bearing imaging. It reveals the full extent of osseous collapse, unmasking hidden instabilities and enabling the use of novel quantitative 3D metrics for deformity characterization and risk stratification. Clinically, WBCT enhances the entire management pathway, from improving early diagnostic accuracy and informing surgical strategy with patient-specific instrumentation to enabling objective postoperative evaluation of reconstructive outcomes. WBCT is a promising technology that redefines the assessment of CNO from a static, morphological description to a dynamic, quantitative biomechanical analysis. Its integration into clinical practice offers the potential to improve diagnostic precision, optimize surgical planning, and ultimately enhance patient outcomes. The future synergy of WBCT with artificial intelligence holds promise for further advancing patient care, moving towards a predictive and prescriptive model for managing this complex condition. Full article
(This article belongs to the Section Orthopedics)
Show Figures

Figure 1

12 pages, 423 KB  
Article
Some Biomechanical and Anthropmetric Differences Between Elite Swimmers with Down Syndrome and Intellectual Disabilities
by Ana Querido, António R. Sampaio, Ana Silva, Rui Corredeira, Daniel Daly and Ricardo J. Fernandes
Sports 2026, 14(1), 28; https://doi.org/10.3390/sports14010028 - 6 Jan 2026
Viewed by 69
Abstract
The purpose was to characterize and compare biomechanical and coordinative parameters at maximum velocity between swimmers with Down syndrome and intellectual disabilities and examine these in relation to their anthropometrics. Nine swimmers (four with Down syndrome and five with intellectual disabilities) performed three [...] Read more.
The purpose was to characterize and compare biomechanical and coordinative parameters at maximum velocity between swimmers with Down syndrome and intellectual disabilities and examine these in relation to their anthropometrics. Nine swimmers (four with Down syndrome and five with intellectual disabilities) performed three bouts of 25 m crawl stroke, each at maximum velocity, which were recorded with the Qualysis motion analysis system. Anthropometric variables, BMI, and percentage of body fat were also assessed. Swimmers with Down syndrome presented a smaller height, acromion height, sitting height, arm span, hand length, hand width, foot length, foot width, and velocity than swimmers with intellectual disabilities. Swimmers with Down syndrome have disadvantageous anthropometrics and slower swimming velocities compared to swimmers with intellectual disabilities. Those swimmers also appear to present distinctive coordination (catch-up for Down syndrome and superposition for intellectual disabilities) and intracyclic velocity variation (Down syndrome presented higher values) compared to swimmers with intellectual disabilities, suggesting a lower swimming efficiency. Full article
Show Figures

Figure 1

10 pages, 1266 KB  
Article
An Exploratory Comparative Study of the Influence of Thai Massage on Postural Stability in Children with Overweight and Obesity
by Supapon Kaewsanmung, Vitsarut Buttagat, Ampha Pumpho, Phannarin Suwannarat, Petcharat Keawduangdee, Narongsak Khamnon and Niroat Chartpot
Int. J. Environ. Res. Public Health 2026, 23(1), 77; https://doi.org/10.3390/ijerph23010077 - 6 Jan 2026
Viewed by 94
Abstract
Background: Prolonged obesity in children can lead to a gradual decline in postural stability due to changes in biomechanics, musculoskeletal function, and neuromuscular control. Early interventions may help address these issues. This exploratory study examined the potential influence of Thai massage on postural [...] Read more.
Background: Prolonged obesity in children can lead to a gradual decline in postural stability due to changes in biomechanics, musculoskeletal function, and neuromuscular control. Early interventions may help address these issues. This exploratory study examined the potential influence of Thai massage on postural stability in children with overweight and obesity. Methods: This study employed a quasi-experimental, comparative design and was conducted at the Pa Tueng Sub-district Health Promoting Hospital, Chiang Rai, Thailand. A total of 58 children meeting the criteria for overweight or obesity were systematically assigned to either the Thai massage group or the control group based on the order in which they were recruited. The Thai massage group received 45 min full-body Thai massage sessions combined with stretching exercises twice a week for six weeks (a total of 12 sessions), while the control group was advised to perform daily stretching exercises at home. Postural stability was assessed by measuring sway path length and sway velocity during double-leg and single-leg stances with eyes closed, both before and after the intervention. Results: While no statistically significant differences were found between the groups, the Thai massage group exhibited a non-significant trend toward reduced sway path length and sway velocity, whereas the control group showed a significant increase in both measures (p < 0.05), indicating a decline in postural stability over time. Conclusions: These findings suggest that Thai massage showed a potential trend toward stabilizing postural stability in children with overweight and obesity; however, the between-group differences were not statistically significant. As an exploratory study, further research with longer intervention durations and follow-up assessments is needed to determine whether clinically meaningful effects can be established. Full article
Show Figures

Figure 1

11 pages, 236 KB  
Article
Gait Characteristics in Children with Juvenile Idiopathic Arthritis and Secondary Scoliosis
by Gökçe Leblebici, Eylül Pınar Kısa, Ela Tarakcı and Özgür Kasapçopur
Children 2026, 13(1), 83; https://doi.org/10.3390/children13010083 - 5 Jan 2026
Viewed by 159
Abstract
Background: Juvenile Idiopathic Arthritis (JIA) is a chronic inflammatory condition that can disrupt joint function and biomechanics, often leading to altered gait patterns. When coexisting with secondary scoliosis—a common musculoskeletal complication in children with JIA—postural and movement impairments may be further exacerbated. However, [...] Read more.
Background: Juvenile Idiopathic Arthritis (JIA) is a chronic inflammatory condition that can disrupt joint function and biomechanics, often leading to altered gait patterns. When coexisting with secondary scoliosis—a common musculoskeletal complication in children with JIA—postural and movement impairments may be further exacerbated. However, limited research has investigated the combined impact of JIA and secondary scoliosis on gait characteristics. This study aimed to evaluate gait parameters in children diagnosed with JIA and secondary scoliosis and to compare them with age-matched healthy peers. Methods: A total of 50 children (25 with JIA and secondary scoliosis, 25 healthy controls) were included. Demographic data, plantar pressure distribution, temporal gait parameters, and center of mass (CoM) displacement were assessed using computerized gait analysis. Group comparisons were performed using appropriate statistical methods. Results: Children with JIA and secondary scoliosis exhibited significantly lower forefoot loading on both dominant and non-dominant sides compared to controls (p < 0.05). Maximum loading values were also reduced bilaterally in the JIA group (p < 0.001). The dominant side single-limb support duration was significantly shorter (p = 0.027), and CoM displacement was greater (p = 0.044) in the JIA group. No differences were observed in rearfoot loading or walking speed. Conclusions: Children with coexisting JIA and secondary scoliosis demonstrate altered gait mechanics, likely reflecting compensatory adaptations due to joint inflammation and postural asymmetries. Gait analysis may offer valuable insights for tailoring rehabilitation strategies in this patient population. Full article
(This article belongs to the Section Pediatric Allergy and Immunology)
30 pages, 12301 KB  
Article
Deep Learning 1D-CNN-Based Ground Contact Detection in Sprint Acceleration Using Inertial Measurement Units
by Felix Friedl, Thorben Menrad and Jürgen Edelmann-Nusser
Sensors 2026, 26(1), 342; https://doi.org/10.3390/s26010342 - 5 Jan 2026
Viewed by 184
Abstract
Background: Ground contact (GC) detection is essential for sprint performance analysis. Inertial measurement units (IMUs) enable field-based assessment, but their reliability during sprint acceleration remains limited when using heuristic and recently used machine learning algorithms. This study introduces a deep learning one-dimensional convolutional [...] Read more.
Background: Ground contact (GC) detection is essential for sprint performance analysis. Inertial measurement units (IMUs) enable field-based assessment, but their reliability during sprint acceleration remains limited when using heuristic and recently used machine learning algorithms. This study introduces a deep learning one-dimensional convolutional neural network (1D-CNN) to improve GC event and GC times detection in sprint acceleration. Methods: Twelve sprint-trained athletes performed 60 m sprints while bilateral shank-mounted IMUs (1125 Hz) and synchronized high-speed video (250 Hz) captured the first 15 m. Video-derived GC events served as reference labels for model training, validation, and testing, using resultant acceleration and angular velocity as model inputs. Results: The optimized model (18 inception blocks, window = 100, stride = 15) achieved mean Hausdorff distances ≤ 6 ms and 100% precision and recall for both validation and test datasets (Rand Index ≥ 0.977). Agreement with video references was excellent (bias < 1 ms, limits of agreement ± 15 ms, r > 0.90, p < 0.001). Conclusions: The 1D-CNN surpassed heuristic and prior machine learning approaches in the sprint acceleration phase, offering robust, near-perfect GC detection. These findings highlight the promise of deep learning-based time-series models for reliable, real-world biomechanical monitoring in sprint acceleration tasks. Full article
(This article belongs to the Special Issue Inertial Sensing System for Motion Monitoring)
Show Figures

Figure 1

11 pages, 707 KB  
Article
Territory- and Lesion-Specific Endovascular Strategies in Lower Limb Peripheral Artery Disease: A Cohort Study
by Thierry Unterseeh, Livio D’Angelo, Mariama Akodad, Youcef Lounes, Hakim Benamer, Benjamin Honton, Antoine Sauguet, Stephane Cook, Mario Togni, Luca Esposito, Gaetano Liccardo, Neila Sayah, Pietro Laforgia, Nicolas Amabile, Thomas Hovasse, Philippe Garot, Antoinette Neylon, Francesca Sanguineti, Stephane Champagne and Ioannis Skalidis
J. Cardiovasc. Dev. Dis. 2026, 13(1), 29; https://doi.org/10.3390/jcdd13010029 - 4 Jan 2026
Viewed by 146
Abstract
(1) Background: Endovascular therapy is widely used for lower limb peripheral artery disease (PAD), yet device performance varies across vascular territories due to anatomical and biomechanical differences. This study evaluated territory- and lesion-specific outcomes following contemporary endovascular strategies in a real-world cohort. (2) [...] Read more.
(1) Background: Endovascular therapy is widely used for lower limb peripheral artery disease (PAD), yet device performance varies across vascular territories due to anatomical and biomechanical differences. This study evaluated territory- and lesion-specific outcomes following contemporary endovascular strategies in a real-world cohort. (2) Methods: This retrospective single-center study included consecutive patients undergoing endovascular revascularization of the iliac, superficial femoral (SFA), or popliteal arteries between 2010 and 2023. The primary endpoint was 12-month binary restenosis (≥50% diameter loss) assessed by duplex ultrasonography, CT angiography, or invasive angiography. Secondary outcomes included target lesion revascularization and procedural complications. Kaplan–Meier analysis was used to evaluate restenosis-free survival. Multivariable Cox models were constructed separately for each vascular territory, adjusting for relevant clinical and anatomical covariates. (3) Results: A total of 283 lesions were included (iliac n = 135; SFA n = 145; popliteal n = 102). At 12 months, restenosis rates differed substantially by treatment modality and arterial territory. In the iliac segment, covered stents demonstrated the lowest restenosis (12.8%), whereas in the SFA, interwoven nitinol stents yielded the most favorable profile (15.4%). In the popliteal artery, drug-coated balloons were associated with the lowest restenosis rate (16.7%). In multivariable analysis, covered stents (iliac), interwoven nitinol stents (SFA), and drug-coated balloons (popliteal) were independently associated with lower restenosis risk. Procedural success was high and complication rates were low. (4) Conclusions: Endovascular device performance is strongly influenced by arterial territory and lesion characteristics. Tailoring the treatment strategy to vessel biomechanics and lesion morphology may optimize mid-term patency in lower limb PAD. Larger prospective studies are warranted to validate these findings. Full article
(This article belongs to the Special Issue Management and Challenges in Peripheral Arterial Disease)
Show Figures

Figure 1

14 pages, 1324 KB  
Article
Reproducibility of Cycling Kinetics on an Ergometer Designed to Quantify Asymmetry
by Sierra Sweeney, Shahram Rasoulian, Atousa Parsaei, Hamidreza Heidary, Reza Ahmadi, Samira Fazeli Veisari, Saied Jalal Aboodarda and Amin Komeili
Sensors 2026, 26(1), 320; https://doi.org/10.3390/s26010320 - 3 Jan 2026
Viewed by 230
Abstract
Cycling-based rehabilitation is a non-invasive intervention for individuals with lower limb asymmetries. However, current cycling devices lack comprehensive biomechanical feedback and cannot assess asymmetry. Our lab has developed a novel cycle ergometer equipped with three-dimensional force pedals, a seat post and handlebar force [...] Read more.
Cycling-based rehabilitation is a non-invasive intervention for individuals with lower limb asymmetries. However, current cycling devices lack comprehensive biomechanical feedback and cannot assess asymmetry. Our lab has developed a novel cycle ergometer equipped with three-dimensional force pedals, a seat post and handlebar force sensors, which allow for a comprehensive analysis of asymmetry across a fatiguing task. This study assessed the reproducibility of the cycling kinetics and asymmetry index derived from this device during incremental and constant load cycling tasks to volitional failure. Eighteen participants completed incremental and constant-load tests, each across two identical sessions. Pedal forces and power were analyzed for each leg individually, and handlebar forces and seat post mediolateral sway were recorded during cycling. Normalized symmetry index (NSI), a metric quantifying the degree of asymmetry between limbs, was calculated for each variable. The reproducibility of the device was assessed using repeated measures analysis of variance and intraclass correlation coefficients (ICC). No significant session or interaction effects were found for pedal, handlebar, and seat post measures (all p > 0.05). Time effects were observed for pedal force and power in the incremental test (all p < 0.001). NSI values were reproducible with high ICC values (≥0.70) for force and power. The results suggest that this ergometer offers reproducible cycling kinetics and asymmetry measures across a fatiguing task. The findings support the application of this ergometer in research and rehabilitation settings. Full article
(This article belongs to the Section Sensors Development)
Show Figures

Figure 1

25 pages, 3923 KB  
Protocol
A Protocol for the Biomechanical Evaluation of the Types of Setting Motions in Volleyball Based on Kinematics and Muscle Synergies
by Valentina Lanzani, Cristina Brambilla, Nicol Moscatelli and Alessandro Scano
Methods Protoc. 2026, 9(1), 6; https://doi.org/10.3390/mps9010006 - 3 Jan 2026
Viewed by 216
Abstract
Setting is a fundamental movement in volleyball. While there are several optimal interpreters of the role in professional play, there is a surprising lack of advanced measurement techniques for the evaluation of the movement from a biomechanical perspective. We proposed a comprehensive motion [...] Read more.
Setting is a fundamental movement in volleyball. While there are several optimal interpreters of the role in professional play, there is a surprising lack of advanced measurement techniques for the evaluation of the movement from a biomechanical perspective. We proposed a comprehensive motion analysis protocol based on kinematics and motor coordination assessment (muscle synergies) for an in-depth analysis of the setting gesture. We also quantified the test–retest performance and discussed in detail the potential of the method. A single experienced player (age 27) tested and retested the protocol. The protocol was quite rapid to perform (about 30 min, including placement of kinematic and electromyography sensors on the patient’s body); we found high test and re-test consistency in different sessions within this participant (ICC > 0.90). These preliminary results suggest that the protocol could support the use of the state-of-the-art methods for motion analysis and biomechanics in volleyball and sports in general. Full article
(This article belongs to the Special Issue Methods on Sport Biomechanics—2nd Edition)
Show Figures

Figure 1

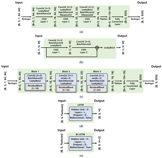
23 pages, 4327 KB  
Article
Tactile Sensor-Based Body Center of Pressure Estimation System Using Supervised Deep Learning Models
by Jaehyeon Baik, Yunho Choi, Kyung-Joong Kim, Young Jin Park and Hosu Lee
Sensors 2026, 26(1), 286; https://doi.org/10.3390/s26010286 - 2 Jan 2026
Viewed by 238
Abstract
The center of pressure (CoP) is a key biomechanical indicator for assessing balance and fall risk; however, force plates, the gold standard for CoP measurement, are costly and impractical for widespread use. Low-cost alternatives such as inertial units or pressure sensors are limited [...] Read more.
The center of pressure (CoP) is a key biomechanical indicator for assessing balance and fall risk; however, force plates, the gold standard for CoP measurement, are costly and impractical for widespread use. Low-cost alternatives such as inertial units or pressure sensors are limited by drift, sparse sensor coverage, and directional performance imbalances, with previous supervised learning approaches reporting ML-AP NRMSE differences of 3.2–4.7% using 1D time-series models on sparse sensor arrays. Therefore, we propose a tactile sensor-based CoP estimation system using deep learning models that can extract 2D spatial features from each pressure distribution image with CNN/ResNet encoders followed by a Bi-LSTM for temporal patterns. Using data from 23 healthy adults performing four balance protocols, we compared ResNet-Bi-LSTM and CNN-Bi-LSTM with baseline CNN-LSTM and Bi-LSTM models used in previous studies. Model performance was validated using leave-one-out cross-validation (LOOCV) and evaluated with RMSE, NRMSE, and R2. The ResNet-Bi-LSTM with angular features achieved the best performance, with RMSE values of 18.63 ± 4.57 mm in the mediolateral (ML) direction and 17.65 ± 3.48 mm in the anteroposterior (AP) direction, while reducing the ML/AP NRMSE difference to 1.3% compared to 3.2–4.7% in previous studies. Under dynamic protocols, ResNet-Bi-LSTM maintained the lowest RMSE across models. These findings suggest that tactile sensor-based systems may provide a cost-effective alternative to force plates and hold potential for applications in gait analysis and real-time balance monitoring. Future work will validate clinical applicability in patient populations and explore real-time implementation. Full article
(This article belongs to the Special Issue Advanced Tactile Sensors: Design and Applications)
Show Figures

Figure 1

Back to TopTop