Sign in to use this feature.

Years

Between: -

Subjects

remove_circle_outline
remove_circle_outline
remove_circle_outline

Journals

Article Types

Countries / Regions

Search Results (8)

Search Parameters:
Keywords = benzofuran nucleus

Order results
Result details
Results per page
Select all
Export citation of selected articles as:
7 pages, 1732 KB  
Article
Cytotoxicity of Benzofuran-Containing Simplified Viniferin Analogues
by Salvatore Princiotto, Cecilia Pinna, Luce Micaela Mattio, Francesca Annunziata, Giovanni Luca Beretta, Andrea Pinto and Sabrina Dallavalle
Pharmaceuticals 2024, 17(8), 1012; https://doi.org/10.3390/ph17081012 - 1 Aug 2024
Cited by 2 | Viewed by 1468
Abstract
Within the huge class of plant secondary metabolites, resveratrol-derived stilbenoids show wide structural diversity and mediate a great number of biological responses relevant for human health, including cancer prevention and cytotoxicity. Resveratrol is known to modulate several pathways directly linked to cancer progression, [...] Read more.
Within the huge class of plant secondary metabolites, resveratrol-derived stilbenoids show wide structural diversity and mediate a great number of biological responses relevant for human health, including cancer prevention and cytotoxicity. Resveratrol is known to modulate several pathways directly linked to cancer progression, as well as its analogue pterostilbene, characterized by an increased metabolic stability and significant pharmacological activities. To study the potential anticancer activity of other stilbenoids, a home-made collection of resveratrol dimers and simplified analogues was tested on melanoma A375, non-small cell lung cancer H460 and PC3 prostate cancer cell lines. The structural determinants responsible for the antiproliferative activity have been highlighted. Moreover, to investigate the DNA damage ability of the selected molecules, the expression of the γ-H2AX after compound exposure was evaluated. Full article
(This article belongs to the Section Natural Products)
Show Figures

Graphical abstract

18 pages, 2685 KB  
Article
Synthesis and NLRP3-Inflammasome Inhibitory Activity of the Naturally Occurring Velutone F and of Its Non-Natural Regioisomeric Chalconoids
by Tiziano De Ventura, Mariasole Perrone, Sonia Missiroli, Paolo Pinton, Paolo Marchetti, Giovanni Strazzabosco, Giulia Turrin, Davide Illuminati, Virginia Cristofori, Anna Fantinati, Martina Fabbri, Carlotta Giorgi, Claudio Trapella and Vinicio Zanirato
Int. J. Mol. Sci. 2022, 23(16), 8957; https://doi.org/10.3390/ijms23168957 - 11 Aug 2022
Cited by 3 | Viewed by 3269
Abstract
Plant-derived remedies rich in chalcone-based compounds have been known for centuries in the treatment of specific diseases, and nowadays, the fascinating chalcone framework is considered a useful and, above all, abundant natural chemotype. Velutone F, a new chalconoid from Millettia velutina, exhibits [...] Read more.
Plant-derived remedies rich in chalcone-based compounds have been known for centuries in the treatment of specific diseases, and nowadays, the fascinating chalcone framework is considered a useful and, above all, abundant natural chemotype. Velutone F, a new chalconoid from Millettia velutina, exhibits a potent effect as an NLRP3-inflammasome inhibitor; the search for new natural/non-natural lead compounds as NLRP3 inhibitors is a current topical subject in medicinal chemistry. The details of our work toward the synthesis of velutone F and the unknown non-natural regioisomers are herein reported. We used different synthetic strategies both for the construction of the distinctive benzofuran nucleus (BF) and for the key phenylpropenone system (PhP). Importantly, we have disclosed a facile entry to the velutone F via synthetic routes that can also be useful for preparing non-natural analogs, a prerequisite for extensive SAR studies on the new flavonoid class of NLRP3-inhibitors. Full article
(This article belongs to the Collection Feature Papers in Bioactives and Nutraceuticals)
Show Figures

Figure 1

7 pages, 2059 KB  
Communication
Unexpected Formation of 4-[(1-Carbamoyl-3-oxo-1,3-dihydro-2-benzofuran-1-yl)amino]benzoic Acid from 4-[(3-Amino-1-oxo-1H-2-benzopyran-4-yl)amino]benzoic Acid
by Ricaurte Rodríguez, Felipe Quiroga-Suavita and Mónica Yadira Dotor Robayo
Molbank 2022, 2022(3), M1407; https://doi.org/10.3390/M1407 - 12 Jul 2022
Viewed by 3003
Abstract
With the aim of obtaining derivatives belonging to 2′,3′-diphenyl-3H-spiro[[2]benzofuran-1,4′-imidazole]-3,5′(3′H)-dione nucleus, we synthesized 4-[(3-amino-1-oxo-1H-2-benzopyran-4-yl)amino]benzoic acid (a 3,4-diaminoisocoumarine derivative), a known precursor of 4-[(1-carbamoyl-3-oxo-1,3-dihydro-2-benzofuran-1-yl)amino]benzoic acid (a phthalide–carboxamide-bearing system) by a novel methodology that we report here. The reaction conditions [...] Read more.
With the aim of obtaining derivatives belonging to 2′,3′-diphenyl-3H-spiro[[2]benzofuran-1,4′-imidazole]-3,5′(3′H)-dione nucleus, we synthesized 4-[(3-amino-1-oxo-1H-2-benzopyran-4-yl)amino]benzoic acid (a 3,4-diaminoisocoumarine derivative), a known precursor of 4-[(1-carbamoyl-3-oxo-1,3-dihydro-2-benzofuran-1-yl)amino]benzoic acid (a phthalide–carboxamide-bearing system) by a novel methodology that we report here. The reaction conditions were optimized to afford the latter in 62% yield. Full article
(This article belongs to the Collection Heterocycle Reactions)
Show Figures

Graphical abstract

10 pages, 2436 KB  
Article
Synthesis and Antimicrobial Activity of δ-Viniferin Analogues and Isosteres
by Luce Micaela Mattio, Cecilia Pinna, Giorgia Catinella, Loana Musso, Kasandra Juliet Pedersen, Karen Angeliki Krogfelt, Sabrina Dallavalle and Andrea Pinto
Molecules 2021, 26(24), 7594; https://doi.org/10.3390/molecules26247594 - 15 Dec 2021
Cited by 10 | Viewed by 3688
Abstract
The natural stilbenoid dehydro-δ-viniferin, containing a benzofuran core, has been recently identified as a promising antimicrobial agent. To define the structural elements relevant to its activity, we modified the styryl moiety, appended at C5 of the benzofuran ring. In this paper, we report [...] Read more.
The natural stilbenoid dehydro-δ-viniferin, containing a benzofuran core, has been recently identified as a promising antimicrobial agent. To define the structural elements relevant to its activity, we modified the styryl moiety, appended at C5 of the benzofuran ring. In this paper, we report the construction of stilbenoid-derived 2,3-diaryl-5-substituted benzofurans, which allowed us to prepare a focused collection of dehydro-δ-viniferin analogues. The antimicrobial activity of the synthesized compounds was evaluated against S. aureus ATCC29213. The simplified analogue 5,5′-(2-(4-hydroxyphenyl)benzofuran-3,5-diyl)bis(benzene-1,3-diol), obtained in three steps from 4-bromo-2-iodophenol (63% overall yield), emerged as a promising candidate for further investigation (MIC = 4 µg/mL). Full article
Show Figures

Graphical abstract

18 pages, 3110 KB  
Article
Nucleus-Independent Chemical Shift (NICS) as a Criterion for the Design of New Antifungal Benzofuranones
by María de los Ángeles Zermeño-Macías, Marco Martín González-Chávez, Francisco Méndez, Arlette Richaud, Rodolfo González-Chávez, Luis Enrique Ojeda-Fuentes, Perla del Carmen Niño-Moreno and Roberto Martínez
Molecules 2021, 26(16), 5078; https://doi.org/10.3390/molecules26165078 - 21 Aug 2021
Cited by 5 | Viewed by 4830
Abstract
The assertion made by Wu et al. that aromaticity may have considerable implications for molecular design motivated us to use nucleus-independent chemical shifts (NICS) as an aromaticity criterion to evaluate the antifungal activity of two series of indol-4-ones. A linear regression analysis of [...] Read more.
The assertion made by Wu et al. that aromaticity may have considerable implications for molecular design motivated us to use nucleus-independent chemical shifts (NICS) as an aromaticity criterion to evaluate the antifungal activity of two series of indol-4-ones. A linear regression analysis of NICS and antifungal activity showed that both tested variables were significantly related (p < 0.05); when aromaticity increased, the antifungal activity decreased for series I and increased for series II. To verify the validity of the obtained equations, a new set of 44 benzofuran-4-ones was designed by replacing the nitrogen atom of the five-membered ring with oxygen in indol-4-ones. The NICS(0) and NICS(1) of benzofuran-4-ones were calculated and used to predict their biological activities using the previous equations. A set of 10 benzofuran-4-ones was synthesized and tested in eight human pathogenic fungi, showing the validity of the equations. The minimum inhibitory concentration (MIC) in yeasts was 31.25 µg·mL–1 for Candida glabrata, Candida krusei and Candida guilliermondii with compounds 15-32, 15-15 and 15-1. The MIC for filamentous fungi was 1.95 µg·mL–1 for Aspergillus niger for compounds 15-1, 15-33 and 15-34. The results obtained support the use of NICS in the molecular design of compounds with antifungal activity. Full article
Show Figures

Figure 1

24 pages, 4887 KB  
Article
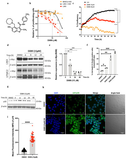
A Small Molecule Stabilizer of the MYC G4-Quadruplex Induces Endoplasmic Reticulum Stress, Senescence and Pyroptosis in Multiple Myeloma
by Snehal M. Gaikwad, Zaw Phyo, Anaisa Quintanilla Arteaga, Sayeh Gorjifard, David R. Calabrese, Daniel Connors, Jing Huang, Aleksandra M. Michalowski, Shuling Zhang, Zheng-Gang Liu, John S. Schneekloth and Beverly A. Mock
Cancers 2020, 12(10), 2952; https://doi.org/10.3390/cancers12102952 - 13 Oct 2020
Cited by 33 | Viewed by 5907
Abstract
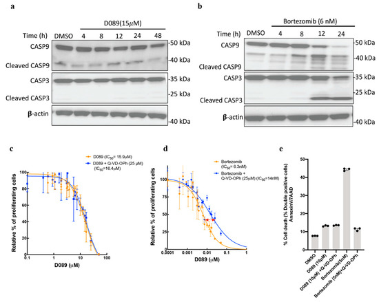
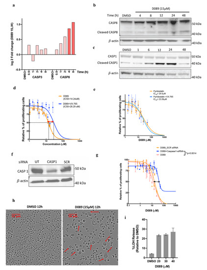
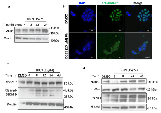
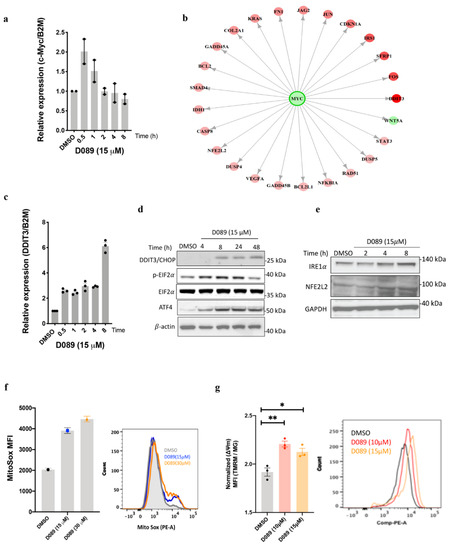
New approaches to target MYC include the stabilization of a guanine-rich, G-quadruplex (G4) tertiary DNA structure in the NHE III region of its promoter. Recent screening of a small molecule microarray platform identified a benzofuran, D089, that can stabilize the MYC G4 and [...] Read more.
New approaches to target MYC include the stabilization of a guanine-rich, G-quadruplex (G4) tertiary DNA structure in the NHE III region of its promoter. Recent screening of a small molecule microarray platform identified a benzofuran, D089, that can stabilize the MYC G4 and inhibit its transcription. D089 induced both dose- and time-dependent multiple myeloma cell death mediated by endoplasmic reticulum induced stress. Unexpectedly, we uncovered two mechanisms of cell death: cellular senescence, as evidenced by increased levels of p16, p21 and γ-H2AX proteins and a caspase 3-independent mechanism consistent with pyroptosis. Cells treated with D089 exhibited high levels of the cleaved form of initiator caspase 8; but failed to show cleavage of executioner caspase 3, a classical apoptotic marker. Cotreatment with the a pan-caspase inhibitor Q-VD-OPh did not affect the cytotoxic effect of D089. In contrast, cleaved caspase 1, an inflammatory caspase downstream of caspases 8/9, was increased by D089 treatment. Cells treated with D089 in addition to either a caspase 1 inhibitor or siRNA-caspase 1 showed increased IC50 values, indicating a contribution of cleaved caspase 1 to cell death. Downstream effects of caspase 1 activation after drug treatment included increases in IL1B, gasdermin D cleavage, and HMGB1 translocation from the nucleus to the cytoplasm. Drug treated cells underwent a ‘ballooning’ morphology characteristic of pyroptosis, rather than ‘blebbing’ typically associated with apoptosis. ASC specks colocalized with NLRP3 in proximity ligation assays after drug treatment, indicating inflammasome activation and further confirming pyroptosis as a contributor to cell death. Thus, the small molecule MYC G4 stabilizer, D089, provides a new tool compound for studying pyroptosis. These studies suggest that inducing both tumor senescence and pyroptosis may have therapeutic potential for cancer treatment. Full article
Show Figures

Figure 1

10 pages, 1307 KB  
Article
Structural Requirements of Benzofuran Derivatives Dehydro-δ- and Dehydro-ε-Viniferin for Antimicrobial Activity Against the Foodborne Pathogen Listeria monocytogenes
by Giorgia Catinella, Luce M. Mattio, Loana Musso, Stefania Arioli, Diego Mora, Giovanni Luca Beretta, Nadia Zaffaroni, Andrea Pinto and Sabrina Dallavalle
Int. J. Mol. Sci. 2020, 21(6), 2168; https://doi.org/10.3390/ijms21062168 - 21 Mar 2020
Cited by 18 | Viewed by 3677
Abstract
In a recent study, we investigated the antimicrobial activity of a collection of resveratrol-derived monomers and dimers against a series of foodborne pathogens. Out of the tested molecules, dehydro-δ-viniferin and dehydro-ε-viniferin emerged as the most promising derivatives. To define [...] Read more.
In a recent study, we investigated the antimicrobial activity of a collection of resveratrol-derived monomers and dimers against a series of foodborne pathogens. Out of the tested molecules, dehydro-δ-viniferin and dehydro-ε-viniferin emerged as the most promising derivatives. To define the structural elements essential to the antimicrobial activity against the foodborne pathogen L. monocytogenes Scott A as a model Gram-positive microorganism, the synthesis of a series of simplified benzofuran-containing derivatives was carried out. The systematic removal of the aromatic moieties of the parent molecules allowed a deeper insight into the most relevant structural features affecting the activity. While the overall structure of compound 1 could not be altered without a substantial loss of antimicrobial activity, the structural simplification of compound 2 (minimal inhibitory concentration (MIC) 16 µg/mL, minimal bactericidal concentration (MBC) >512 µg/mL) led to the analogue 7 with increased activity (MIC 8 µg/mL, MBC 64 µg/mL). Full article
(This article belongs to the Special Issue Bioactive Phenolics and Polyphenols 2020)
Show Figures

Graphical abstract

14 pages, 2308 KB  
Article
Biomimetic Oxidation of Benzofurans with Hydrogen Peroxide Catalyzed by Mn(III) Porphyrins
by Susana L. H. Rebelo, Sónia M. G. Pires, Mário M. Q. Simões, Baltazar de Castro, M. Graça P. M. S. Neves and Craig J. Medforth
Catalysts 2020, 10(1), 62; https://doi.org/10.3390/catal10010062 - 1 Jan 2020
Cited by 11 | Viewed by 6075
Abstract
The modelling of metabolic activation of the benzofuran nucleus is important to obtain eco-sustainable degradation methods and to understand the related mechanisms. The present work reports the catalytic oxidation of benzofuran, 2-methylbenzofuran, and 3-methylbenzofuran by hydrogen peroxide, at room temperature, in the presence [...] Read more.
The modelling of metabolic activation of the benzofuran nucleus is important to obtain eco-sustainable degradation methods and to understand the related mechanisms. The present work reports the catalytic oxidation of benzofuran, 2-methylbenzofuran, and 3-methylbenzofuran by hydrogen peroxide, at room temperature, in the presence of different Mn(III) porphyrins as models of cytochrome P450 enzymes. Conversions above 95% were attained for all the substrates. The key step is the formation of epoxides, which undergo different reaction pathways depending on factors, such as the position of the methyl group and the reaction and work-up conditions used. Full article
(This article belongs to the Special Issue Recent Developments on Catalysis by Metalloporphyrins and Analogues)
Show Figures

Graphical abstract

Back to TopTop