Sign in to use this feature.

Years

Between: -

Subjects

remove_circle_outline
remove_circle_outline
remove_circle_outline
remove_circle_outline
remove_circle_outline
remove_circle_outline
remove_circle_outline

Journals

Article Types

Countries / Regions

Search Results (35)

Search Parameters:
Keywords = agricultural knowledge graphs

Order results
Result details
Results per page
Select all
Export citation of selected articles as:
24 pages, 1327 KB  
Article
Research on Sem-RAG: A Corn Planting Knowledge Question-Answering Algorithm Based on Fine-Grained Semantic Information Retrieval Enhancement
by Bing Bai, Xiaoyan Meng and Chenzi Zhao
Appl. Sci. 2025, 15(19), 10850; https://doi.org/10.3390/app151910850 - 9 Oct 2025
Viewed by 517
Abstract
Large language models and retrieval-augmented generation (RAG) are widely applied in knowledge question-answering tasks. However, in knowledge-intensive domains such as agriculture, hallucination and insufficient retrieval accuracy remain challenging. To address these issues, we propose Sem-RAG, a corn planting knowledge question-answering algorithm based on [...] Read more.
Large language models and retrieval-augmented generation (RAG) are widely applied in knowledge question-answering tasks. However, in knowledge-intensive domains such as agriculture, hallucination and insufficient retrieval accuracy remain challenging. To address these issues, we propose Sem-RAG, a corn planting knowledge question-answering algorithm based on fine-grained semantic retrieval enhancement. Unlike standard NaiveRAG, which retrieves only fixed-length text chunks, and GraphRAG, which relies solely on graph node connections, Sem-RAG introduces a dual-store retrieval mechanism. It constructs both a surface semantic store (chunk-level embeddings) and a fine-grained semantic store derived from Leiden-based community summaries. These community summaries do not merely shorten contexts; instead, they provide thematic-level semantic aggregation across document chunks, thereby enhancing semantic coverage and reducing noise. During retrieval, user queries are matched against the surface store to locate relevant chunks and simultaneously linked to corresponding thematic summaries in the fine-grained store, ensuring that both local details and higher-level associations are leveraged. We evaluated Sem-RAG on the corn knowledge question-answering dataset CornData. The algorithm achieved Answer-C, Answer-R, and CR scores of 94.6%, 84.6%, and 70.4%, respectively, which were 2.6%, 1.7%, and 1.6% higher than those of traditional NaiveRAG. These results demonstrate that Sem-RAG materially improves the quality and reliability of agricultural knowledge Q&A by combining dual-store retrieval with community-level semantic aggregation. Full article
Show Figures

Figure 1

24 pages, 3017 KB  
Article
Tree-Guided Transformer for Sensor-Based Ecological Image Feature Extraction and Multitarget Recognition in Agricultural Systems
by Yiqiang Sun, Zigang Huang, Linfeng Yang, Zihuan Wang, Mingzhuo Ruan, Jingchao Suo and Shuo Yan
Sensors 2025, 25(19), 6206; https://doi.org/10.3390/s25196206 - 7 Oct 2025
Viewed by 545
Abstract
Farmland ecosystems present complex pest–predator co-occurrence patterns, posing significant challenges for image-based multitarget recognition and ecological modeling in sensor-driven computer vision tasks. To address these issues, this study introduces a tree-guided Transformer framework enhanced with a knowledge-augmented co-attention mechanism, enabling effective feature extraction [...] Read more.
Farmland ecosystems present complex pest–predator co-occurrence patterns, posing significant challenges for image-based multitarget recognition and ecological modeling in sensor-driven computer vision tasks. To address these issues, this study introduces a tree-guided Transformer framework enhanced with a knowledge-augmented co-attention mechanism, enabling effective feature extraction from sensor-acquired images. A hierarchical ecological taxonomy (Phylum–Family Species) guides prompt-driven semantic reasoning, while an ecological knowledge graph enriches visual representations by embedding co-occurrence priors. A multimodal dataset containing 60 pest and predator categories with annotated images and semantic descriptions was constructed for evaluation. Experimental results demonstrate that the proposed method achieves 90.4% precision, 86.7% recall, and 88.5% F1-score in image classification, along with 82.3% hierarchical accuracy. In detection tasks, it attains 91.6% precision and 86.3% mAP@50, with 80.5% co-occurrence accuracy. For hierarchical reasoning and knowledge-enhanced tasks, F1-scores reach 88.5% and 89.7%, respectively. These results highlight the framework’s strong capability in extracting structured, semantically aligned image features under real-world sensor conditions, offering an interpretable and generalizable approach for intelligent agricultural monitoring. Full article
Show Figures

Figure 1

23 pages, 6010 KB  
Review
A Review and Design of Semantic-Level Feature Spatial Representation and Resource Spatiotemporal Mapping for Socialized Service Resources in Rural Characteristic Industries
by Yuansheng Wang, Huarui Wu, Cheng Chen and Gongming Wang
Sustainability 2025, 17(19), 8534; https://doi.org/10.3390/su17198534 - 23 Sep 2025
Viewed by 565
Abstract
Socialized services for rural characteristic industries are becoming a key support for promoting rural industries’ transformation and upgrading. They are permeating the development process of modern agricultural service technologies, achieving significant progress in specialized fields such as mechanized operations and plant-protection services. However, [...] Read more.
Socialized services for rural characteristic industries are becoming a key support for promoting rural industries’ transformation and upgrading. They are permeating the development process of modern agricultural service technologies, achieving significant progress in specialized fields such as mechanized operations and plant-protection services. However, challenges remain, including low efficiency in matching service resources and limited spatiotemporal coordination capabilities. With the deep integration of spatiotemporal information technology and knowledge graph technology, the enormous potential of semantic-level feature spatial representation in intelligent scheduling of service resources has been fully demonstrated, providing a new technical pathway to solve the above problem. This paper systematically analyzes the technological evolution trends of socialized services for rural characteristic industries and proposes a collaborative scheduling framework based on semantic feature space and spatiotemporal maps for characteristic industry service resources. At the technical architecture level, the paper aims to construct a spatiotemporal graph model integrating geographic knowledge graphs and temporal tree technology to achieve semantic-level feature matching between service demand and supply. Regarding implementation pathways, the model significantly improves the spatiotemporal allocation efficiency of service resources through cloud service platforms that integrate spatial semantic matching algorithms and dynamic optimization technologies. This paper conducts in-depth discussions and analyses on technical details such as agricultural semantic feature extraction, dynamic updates of rural service resources, and the collaboration of semantic matching and spatio-temporal matching of supply and demand relationships. It also presents relevant implementation methods to enhance technical integrity and logic, which is conducive to the engineering implementation of the proposed methods. The effectiveness of the proposed collaborative scheduling framework for service resources is proved by the synthesis of principal analysis, logical deduction and case comparison. We have proposed a practical “three-step” implementation path conducive to realizing the proposed method. Regarding application paradigms, this technical system will promote the transformation of rural industry services from traditional mechanical operations to an intelligent service model of “demand perception–intelligent matching–precise scheduling”. In the field of socialized services for rural characteristic industries, it is suggested that relevant institutions promote this technical framework and pay attention to the development trends of new technologies such as knowledge services, spatio-temporal services, the Internet of Things, and unmanned farms so as to promote the sustainable development of rural characteristic industries. Full article
Show Figures

Figure 1

24 pages, 1747 KB  
Article
HortiVQA-PP: Multitask Framework for Pest Segmentation and Visual Question Answering in Horticulture
by Zhongxu Li, Chenxi Du, Shengrong Li, Yaqi Jiang, Linwan Zhang, Changhao Ju, Fansen Yue and Min Dong
Horticulturae 2025, 11(9), 1009; https://doi.org/10.3390/horticulturae11091009 - 25 Aug 2025
Viewed by 1098
Abstract
A multimodal interactive system, HortiVQA-PP, is proposed for horticultural scenarios, with the aim of achieving precise identification of pests and their natural predators, modeling ecological co-occurrence relationships, and providing intelligent question-answering services tailored to agricultural users. The system integrates three core modules: semantic [...] Read more.
A multimodal interactive system, HortiVQA-PP, is proposed for horticultural scenarios, with the aim of achieving precise identification of pests and their natural predators, modeling ecological co-occurrence relationships, and providing intelligent question-answering services tailored to agricultural users. The system integrates three core modules: semantic segmentation, pest–predator co-occurrence detection, and knowledge-enhanced visual question answering. A multimodal dataset comprising 30 pest categories and 10 predator categories has been constructed, encompassing annotated images and corresponding question–answer pairs. In the semantic segmentation task, HortiVQA-PP outperformed existing models across all five evaluation metrics, achieving a precision of 89.6%, recall of 85.2%, F1-score of 87.3%, mAP@50 of 82.4%, and IoU of 75.1%, representing an average improvement of approximately 4.1% over the Segment Anything model. For the pest–predator co-occurrence matching task, the model attained a multi-label accuracy of 83.5%, a reduced Hamming Loss of 0.063, and a macro-F1 score of 79.4%, significantly surpassing methods such as ASL and ML-GCN, thereby demonstrating robust structural modeling capability. In the visual question answering task, the incorporation of a horticulture-specific knowledge graph enhanced the model’s reasoning ability. The system achieved 48.7% in BLEU-4, 54.8% in ROUGE-L, 43.3% in METEOR, 36.9% in exact match (EM), and a GPT expert score of 4.5, outperforming mainstream models including BLIP-2, Flamingo, and MiniGPT-4 across all metrics. Experimental results indicate that HortiVQA-PP exhibits strong recognition and interaction capabilities in complex pest scenarios, offering a high-precision, interpretable, and widely applicable artificial intelligence solution for digital horticulture. Full article
Show Figures

Figure 1

17 pages, 1737 KB  
Article
Modeling the Process of Crop Yield Management in Hydroagro-Landscape Saline Soils
by Serikbay Umirzakov, Zhumakhan Mustafayev, Laura Tokhetova, Zhanuzak Baimanov, Kairat Akylbayev and Lazzat Koldasova
Sustainability 2025, 17(9), 4214; https://doi.org/10.3390/su17094214 - 7 May 2025
Viewed by 602
Abstract
To study the impact of soil salinity type and degree in irrigated lands on the process of crop yield formation, multiparametric and single-parameter mathematical models were used. The methodological basis of the study was the materialist theory of scientific knowledge (analysis and synthesis) [...] Read more.
To study the impact of soil salinity type and degree in irrigated lands on the process of crop yield formation, multiparametric and single-parameter mathematical models were used. The methodological basis of the study was the materialist theory of scientific knowledge (analysis and synthesis) and the laws of ecology, using graph-analytical methods based on artificial intelligence and the applied software product Microsoft Office. To create the database, an empirical method of generalizing research results was used to study the effect of soil salinity type and degree in irrigated lands on the yield of agricultural crops in various natural and climatic zones of Central Asia for the period from 1932 to 2020. Based on plotting graphs of the dependence of the relative yield of agricultural crops on the dimensionless (relative) value of soil salinity type and degree, based on research data, the following results were obtained: first, differential equations describing the studied process were derived; second, within the framework of a very high determination index confirming a strong correlation between the function arguments and yield, a system of exponential, logarithmic, and polynomial equations was obtained using the applied software product Microsoft Office, which enables the management of agricultural crop yields on saline soils; and third, it creates prerequisites for the design of ecologically sustainable agro-landscapes. Full article
(This article belongs to the Section Sustainability in Geographic Science)
Show Figures

Figure 1

26 pages, 6968 KB  
Article
Construction of a Multi-Source, Heterogeneous Rice Disease and Pest Knowledge Graph Based on the MARBC Model
by Chunchun Li, Siyi Yang, Dong Liang, Peng Chen and Wei Dong
Agronomy 2025, 15(3), 566; https://doi.org/10.3390/agronomy15030566 - 25 Feb 2025
Viewed by 837
Abstract
Diseases and pests have a significant impact on rice production, affecting both yield and quality. Therefore, their effective management and control are crucial for successful rice cultivation. However, current research based on rice diseases and pests (RDPs) encounters challenges such as data scarcity, [...] Read more.
Diseases and pests have a significant impact on rice production, affecting both yield and quality. Therefore, their effective management and control are crucial for successful rice cultivation. However, current research based on rice diseases and pests (RDPs) encounters challenges such as data scarcity, the integration of multi-source heterogeneous data and usability issues related to knowledge graphs. To tackle these issues, this paper proposes a novel entity and relationship extraction model called Multi-head Attention RoBERTa BiLSTM CRF (MARBC). Specifically, the MARBC model utilizes RoBERTa to obtain related word vector representations, and then employs BiLSTM to extract features from within the input sequences. By integrating a multi-head attention mechanism, the model retrieves contextual information and relevance from the text, enhancing the accuracy and depth of the knowledge graph. Additionally, Conditional Random Fields are used to model sequence labeling for entities and relationships. Experimental results demonstrate the model’s impressive performance, achieving precision, recall, and F1 scores of 95.31%, 93.58%, and 94.44%, respectively. Furthermore, this paper constructs a dedicated knowledge graph for RDPs from both ontology and data layers. By effectively integrating and organizing multi-source heterogeneous RDP data, this paper provides valuable resources and decision support for agricultural researchers and farmers. Full article
(This article belongs to the Section Pest and Disease Management)
Show Figures

Figure 1

18 pages, 3251 KB  
Article
Research and Implementation of Agronomic Entity and Attribute Extraction Based on Target Localization
by Xiuming Guo, Yeping Zhu, Shijuan Li, Sheng Wu, Yue E and Shengping Liu
Agronomy 2025, 15(2), 354; https://doi.org/10.3390/agronomy15020354 - 29 Jan 2025
Cited by 1 | Viewed by 852
Abstract
The agronomic knowledge graph can provide accurate and reliable service support for agricultural production management. Agronomic knowledge often comes from unstructured text data, and efficient annotation of agricultural text data and construction of knowledge extraction models suitable for the characteristics of agronomic knowledge [...] Read more.
The agronomic knowledge graph can provide accurate and reliable service support for agricultural production management. Agronomic knowledge often comes from unstructured text data, and efficient annotation of agricultural text data and construction of knowledge extraction models suitable for the characteristics of agronomic knowledge are two key points to create an agronomic knowledge graph. The proportion of attributes in agronomic knowledge is relatively high, but currently, the attribute annotation function of existing annotation tools is incomplete, and the annotation function and process are unclear. A scalable natural language annotation framework was proposed, which was able to flexibly configure the annotation process and annotation objects as needed, and the named entity was annotated in the corresponding mode. The current knowledge extraction models are mostly based on input text sequences, which has the problem of low feature utilization. However, the entities and attributes in agronomic knowledge have high similarity, and the position and type of entities and attributes can be directly calculated through their common features. An entity and attribute recognition model based on target localization, EntityDetectModel, was proposed. Firstly, Bert was used to extract text features with contextual information. Then, convolutional neural networks were used to extract features at different depths, and inter layer feature fusion was used to improve feature expression ability. Finally, the corresponding positions and types of named entities with different sizes were calculated based on the features at different depths. EntityDetectModel was compared with the other entity and relationship extraction models published in recent years and the results showed that the precision, recall, and F1 of EntityDetectModel were 91.0%, 83.4%, and 87.0%, respectively, which were superior to other comparison models. Using EntityDetectModel, a wheat agronomic knowledge graph was constructed. Full article
Show Figures

Figure 1

18 pages, 6985 KB  
Article
Comprehensive Bibliometric Analysis on High Hydrostatic Pressure as New Sustainable Technology for Food Processing: Key Concepts and Research Trends
by Luis Puente-Díaz, Doina Solís and Siu-heng Wong-Toro
Sustainability 2025, 17(1), 188; https://doi.org/10.3390/su17010188 - 30 Dec 2024
Cited by 2 | Viewed by 1892
Abstract
The industrial application of high hydrostatic pressure (HHP) can be traced back to the late 19th century in the fields of mechanical and chemical engineering. Its growth as a food preservation technique has developed and massified in certain countries in the last 30 [...] Read more.
The industrial application of high hydrostatic pressure (HHP) can be traced back to the late 19th century in the fields of mechanical and chemical engineering. Its growth as a food preservation technique has developed and massified in certain countries in the last 30 years. However, there is no global overview of the research conducted on this topic. The aim of this study was to recognize global trends in the scientific population on the subject of HHP over time at the main levels of analysis: sources, authors, and publications. This article provides a summary of research related to the use of HHP through a bibliometric analysis using information obtained from the Web of Science (WoS) database between the years 1975–2023, using the terms “pascalization”,“high-pressure processing”, and “high hydrostatic pressure” as input keywords. The results are shown in tables, graphs, and relationship diagrams. The countries most influential and productive in high hydrostatic pressure are the People’s R China, the USA, and Spain, with 1578, 1340, and 1003 articles, respectively. Conversely, the authors with the highest metrics are Saraiva, J. (Universidade Aveiro-Portugal), Hendrickx, M. (Katholieke Universiteit Leuven-Belgium), and Wang, T. (China Agricultural University-China). The most productive journals are Innovative Food Science & Emerging Technologies, Food Chemistry, and LWT-Food Science and Technology, all belonging to Elsevier, with 457, 281, and 264 documents, respectively. In relation to the connection between the documents under study and the United Nations Sustainable Development Goals (SDGs), most documents in the period 1975–2023 are linked to SDG 03 (good health and well-being), followed by SDG 02 (zero hunger), and SDG 07 (affordable and clean energy). Finally, the information presented in this work may give valuable key insights for those interested in the development of this interesting topic in non-thermal food preservation. Additionally, it serves as a strategic resource for stakeholders, such as food industry leaders, policymakers, and research funding bodies, by providing a clear understanding of the current state of knowledge and innovation trends. This enables informed decision-making regarding research priorities, investment opportunities, and the development of regulatory frameworks to support the adoption and advancement of non-thermal preservation technologies, ultimately contributing to safer and more sustainable food systems. Full article
(This article belongs to the Special Issue Future Trends in Food Processing and Food Preservation Techniques)
Show Figures

Figure 1

24 pages, 6537 KB  
Article
Assessing the Role of Machine Learning in Climate Research Publications
by Andreea-Mihaela Niculae, Simona-Vasilica Oprea, Alin-Gabriel Văduva, Adela Bâra and Anca-Ioana Andreescu
Sustainability 2024, 16(24), 11086; https://doi.org/10.3390/su162411086 - 18 Dec 2024
Cited by 3 | Viewed by 3075
Abstract
Climate change is an aspect in our lives that presents urgent challenges requiring innovative approaches and collaborative efforts across diverse fields. Our research investigates the growth and thematic structure of the intersection between climate change research and machine learning (ML). Employing a mixed-methods [...] Read more.
Climate change is an aspect in our lives that presents urgent challenges requiring innovative approaches and collaborative efforts across diverse fields. Our research investigates the growth and thematic structure of the intersection between climate change research and machine learning (ML). Employing a mixed-methods approach, we analyzed 7521 open-access publications from the Web of Science Core Collection (2004–2024), leveraging both R and Python for data processing and advanced statistical analysis. The results reveal a striking 37.39% annual growth in publications, indicating the rapidly expanding and increasingly significant role of ML in climate research. This growth is accompanied by increased international collaborations, highlighting a global effort to address this urgent challenge. Our approach integrates bibliometrics, text mining (including word clouds, knowledge graphs with Node2Vec and K-Means, factorial analysis, thematic map, and topic modeling via Latent Dirichlet Allocation (LDA)), and visualization techniques to uncover key trends and themes. Thematic analysis using LDA revealed seven key topic areas, reflecting the multidisciplinary nature of this research field: hydrology, agriculture, biodiversity, forestry, oceanography, forecasts, and models. These findings contribute to an in-depth understanding of this rapidly evolving area and inform future research directions and resource allocation strategies by identifying both established and emerging research themes along with areas requiring further investigation. Full article
(This article belongs to the Special Issue Air Pollution Management and Environment Research)
Show Figures

Figure 1

23 pages, 3738 KB  
Article
Integration of Diffusion Transformer and Knowledge Graph for Efficient Cucumber Disease Detection in Agriculture
by Ruiheng Li, Xiaotong Su, Hang Zhang, Xiyan Zhang, Yifan Yao, Shutian Zhou, Bohan Zhang, Muyang Ye and Chunli Lv
Plants 2024, 13(17), 2435; https://doi.org/10.3390/plants13172435 - 31 Aug 2024
Cited by 4 | Viewed by 3039
Abstract
In this study, a deep learning method combining knowledge graph and diffusion Transformer has been proposed for cucumber disease detection. By incorporating the diffusion attention mechanism and diffusion loss function, the research aims to enhance the model’s ability to recognize complex agricultural disease [...] Read more.
In this study, a deep learning method combining knowledge graph and diffusion Transformer has been proposed for cucumber disease detection. By incorporating the diffusion attention mechanism and diffusion loss function, the research aims to enhance the model’s ability to recognize complex agricultural disease features and to address the issue of sample imbalance efficiently. Experimental results demonstrate that the proposed method outperforms existing deep learning models in cucumber disease detection tasks. Specifically, the method achieved a precision of 93%, a recall of 89%, an accuracy of 92%, and a mean average precision (mAP) of 91%, with a frame rate of 57 frames per second (FPS). Additionally, the study successfully implemented model lightweighting, enabling effective operation on mobile devices, which supports rapid on-site diagnosis of cucumber diseases. The research not only optimizes the performance of cucumber disease detection, but also opens new possibilities for the application of deep learning in the field of agricultural disease detection. Full article
Show Figures

Figure 1

24 pages, 1777 KB  
Article
Implementation of Large Language Models and Agricultural Knowledge Graphs for Efficient Plant Disease Detection
by Xinyan Zhao, Baiyan Chen, Mengxue Ji, Xinyue Wang, Yuhan Yan, Jinming Zhang, Shiyingjie Liu, Muyang Ye and Chunli Lv
Agriculture 2024, 14(8), 1359; https://doi.org/10.3390/agriculture14081359 - 14 Aug 2024
Cited by 12 | Viewed by 7021
Abstract
This study addresses the challenges of elaeagnus angustifolia disease detection in smart agriculture by developing a detection system that integrates advanced deep learning technologies, including Large Language Models (LLMs), Agricultural Knowledge Graphs (KGs), Graph Neural Networks (GNNs), representation learning, and neural-symbolic reasoning techniques. [...] Read more.
This study addresses the challenges of elaeagnus angustifolia disease detection in smart agriculture by developing a detection system that integrates advanced deep learning technologies, including Large Language Models (LLMs), Agricultural Knowledge Graphs (KGs), Graph Neural Networks (GNNs), representation learning, and neural-symbolic reasoning techniques. The system significantly enhances the accuracy and efficiency of disease detection through an innovative graph attention mechanism and optimized loss functions. Experimental results demonstrate that this system significantly outperforms traditional methods across key metrics such as precision, recall, and accuracy, with the graph attention mechanism excelling in all aspects, particularly achieving a precision of 0.94, a recall of 0.92, and an accuracy of 0.93. Furthermore, comparative experiments with various loss functions further validate the effectiveness of the graph attention loss mechanism in enhancing model performance. This research not only advances the application of deep learning in agricultural disease detection theoretically but also provides robust technological tools for disease management and decision support in actual agricultural production, showcasing broad application prospects and profound practical value. Full article
Show Figures

Figure 1

14 pages, 2444 KB  
Article
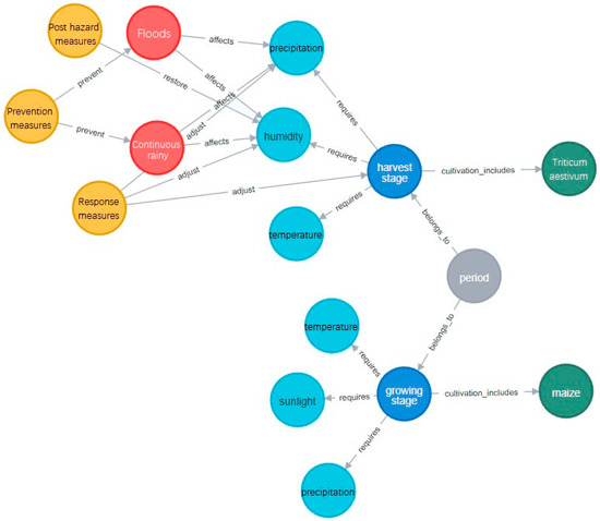
Analysis of Agrometeorological Hazard Based on Knowledge Graph
by Di Wu, Xuemei Liu, Songmei Zai, Liang Zhang and Xuefang Feng
Agriculture 2024, 14(7), 1130; https://doi.org/10.3390/agriculture14071130 - 12 Jul 2024
Cited by 1 | Viewed by 1599
Abstract
Agrometeorological hazards significantly impact agricultural production and rural economic development. The interdisciplinary nature of studying these hazards poses challenges such as poor data interoperability in research. This paper proposes a method for analyzing agrometeorological hazards using knowledge graphs to understand occurrence patterns and [...] Read more.
Agrometeorological hazards significantly impact agricultural production and rural economic development. The interdisciplinary nature of studying these hazards poses challenges such as poor data interoperability in research. This paper proposes a method for analyzing agrometeorological hazards using knowledge graphs to understand occurrence patterns and devise response strategies. The study involves classifying agricultural and meteorological knowledge and designing a hazard entity model based on the characteristics and influencing factors of agrometeorological hazards. Data mining and extraction techniques are used to extract relevant information from multiple sources, and a knowledge graph for knowledge fusion and storage is built. The retrieval and inference capabilities of the knowledge graphs are used to intelligently analyze agrometeorological hazards. Results indicate that analyzing agrometeorological hazards using knowledge graphs is an innovative method that offers new perspectives and ideas for agricultural meteorological hazard research, thereby promoting the sustainable development of agricultural production and the stable growth of the rural economy. Full article
(This article belongs to the Section Artificial Intelligence and Digital Agriculture)
Show Figures

Figure 1

14 pages, 2719 KB  
Article
Based on BERT-wwm for Agricultural Named Entity Recognition
by Qiang Huang, Youzhi Tao, Zongyuan Wu and Francesco Marinello
Agronomy 2024, 14(6), 1217; https://doi.org/10.3390/agronomy14061217 - 4 Jun 2024
Cited by 7 | Viewed by 2152
Abstract
With the continuous advancement of information technology in the agricultural field, a large amount of unstructured agricultural textual information has been generated. This information is crucial for supporting the development of smart agriculture, making the application of named entity recognition in the agricultural [...] Read more.
With the continuous advancement of information technology in the agricultural field, a large amount of unstructured agricultural textual information has been generated. This information is crucial for supporting the development of smart agriculture, making the application of named entity recognition in the agricultural field more urgent. In order to enhance the accuracy of agricultural entity recognition, this study utilizes the pre-trained BERT-wwm model for word embedding into the text. Additionally, a channel attention mechanism (CA) is introduced in the BILSTM-CRF downstream feature extraction network to comprehensively capture the contextual features of the text. Experimental results demonstrate that the proposed method significantly improves the performance of named entity recognition, with increased accuracy, recall, and F1 value. The successful implementation of this method provides reliable support for downstream tasks such as agricultural knowledge graph construction and question and answer systems and establishes a foundation for better understanding and utilization of agricultural textual information. Full article
(This article belongs to the Special Issue Smart Farming Technologies for Sustainable Agriculture)
Show Figures

Figure 1

26 pages, 930 KB  
Article
Agriculture Named Entity Recognition—Towards FAIR, Reusable Scholarly Contributions in Agriculture
by Jennifer D’Souza
Knowledge 2024, 4(1), 1-26; https://doi.org/10.3390/knowledge4010001 - 19 Jan 2024
Viewed by 3178
Abstract
We introduce the Open Research Knowledge Graph Agriculture Named Entity Recognition (the ORKG Agri-NER) corpus and service for contribution-centric scientific entity extraction and classification. The ORKG Agri-NER corpus is a seminal benchmark for the evaluation of contribution-centric scientific entity extraction and classification in [...] Read more.
We introduce the Open Research Knowledge Graph Agriculture Named Entity Recognition (the ORKG Agri-NER) corpus and service for contribution-centric scientific entity extraction and classification. The ORKG Agri-NER corpus is a seminal benchmark for the evaluation of contribution-centric scientific entity extraction and classification in the agricultural domain. It comprises titles of scholarly papers that are available as Open Access articles on a major publishing platform. We describe the creation of this corpus and highlight the obtained findings in terms of the following features: (1) a generic conceptual formalism focused on capturing scientific entities in agriculture that reflect the direct contribution of a work; (2) a performance benchmark for named entity recognition of scientific entities in the agricultural domain by empirically evaluating various state-of-the-art sequence labeling neural architectures and transformer models; and (3) a delineated 3-step automatic entity resolution procedure for the resolution of the scientific entities to an authoritative ontology, specifically AGROVOC that is released in the Linked Open Vocabularies cloud. With this work we aim to provide a strong foundation for future work on the automatic discovery of scientific entities in the scholarly literature of the agricultural domain. Full article
Show Figures

Figure 1

22 pages, 4393 KB  
Article
Combining Neural Architecture Search with Knowledge Graphs in Transformer: Advancing Chili Disease Detection
by Boyu Xie, Qi Su, Beilun Tang, Yan Li, Zhengwu Yang, Jiaoyang Wang, Chenxi Wang, Jingxian Lin and Lin Li
Agriculture 2023, 13(10), 2025; https://doi.org/10.3390/agriculture13102025 - 19 Oct 2023
Cited by 5 | Viewed by 2696
Abstract
With the advancement in modern agricultural technologies, ensuring crop health and enhancing yield have become paramount. This study aims to address potential shortcomings in the existing chili disease detection methods, particularly the absence of optimized model architecture and in-depth domain knowledge integration. By [...] Read more.
With the advancement in modern agricultural technologies, ensuring crop health and enhancing yield have become paramount. This study aims to address potential shortcomings in the existing chili disease detection methods, particularly the absence of optimized model architecture and in-depth domain knowledge integration. By introducing a neural architecture search (NAS) and knowledge graphs, an attempt is made to bridge this gap, targeting enhanced detection accuracy and robustness. A disease detection model based on the Transformer and knowledge graphs is proposed. Upon evaluating various object detection models on edge computing platforms, it was observed that the dynamic head module surpassed the performance of the multi-head attention mechanism during data processing. The experimental results further indicated that when integrating all the data augmentation methods, the model achieved an optimal mean average precision (mAP) of 0.94. Additionally, the dynamic head module exhibited superior accuracy and recall compared to the traditional multi-head attention mechanism. In conclusion, this research offers a novel perspective and methodology for chili disease detection, with aspirations that the findings will contribute to the further advancement of modern agriculture. Full article
(This article belongs to the Special Issue Big Data Analytics and Machine Learning for Smart Agriculture)
Show Figures

Figure 1

Back to TopTop