Sign in to use this feature.

Years

Between: -

Subjects

remove_circle_outline
remove_circle_outline
remove_circle_outline
remove_circle_outline
remove_circle_outline
remove_circle_outline

Journals

Article Types

Countries / Regions

Search Results (22)

Search Parameters:
Keywords = actomyosin remodeling

Order results
Result details
Results per page
Select all
Export citation of selected articles as:
18 pages, 1192 KB  
Review
Active Endothelial Inactivation of Hyperpermeability: The Role of Nitric Oxide-Driven cAMP/Epac1 Signaling
by Mauricio A. Lillo, Pía C. Burboa and Walter N. Durán
J. Cardiovasc. Dev. Dis. 2025, 12(9), 361; https://doi.org/10.3390/jcdd12090361 - 17 Sep 2025
Viewed by 985
Abstract
Endothelial hyperpermeability is a hallmark of diverse inflammatory and vascular pathologies, including sepsis, acute respiratory distress syndrome (ARDS), ischemia–reperfusion injury, and atherosclerosis. Traditionally considered a passive return to baseline following stimulus withdrawal, barrier recovery is now recognized as an active, endothelial-driven process. Earlier [...] Read more.
Endothelial hyperpermeability is a hallmark of diverse inflammatory and vascular pathologies, including sepsis, acute respiratory distress syndrome (ARDS), ischemia–reperfusion injury, and atherosclerosis. Traditionally considered a passive return to baseline following stimulus withdrawal, barrier recovery is now recognized as an active, endothelial-driven process. Earlier work identified individual components of this restorative phase, such as cyclic adenosine monophosphate (cAMP)/exchange protein directly activated by cAMP 1 (Epac1) signaling, Rap1/Rac1 activation, vasodilator-stimulated phosphoprotein (VASP) phosphorylation, and targeted cytoskeletal remodeling, as well as kinase pathways involving PKA, PKG, and Src. However, these were often regarded as discrete events lacking a unifying framework. Recent integrative analyses, combining mechanistic insights from multiple groups, reveal that nitric oxide (NO) generated early during hyperpermeability can initiate a delayed cAMP/Epac1 cascade. This axis coordinates Rap1/Rac1-mediated cortical actin polymerization, VASP-driven junctional anchoring, retro-translocation of endothelial nitric oxide synthase (eNOS) to caveolar domains, PP2A-dependent suppression of actomyosin tension, and Krüppel-like factor 2 (KLF2)-driven transcriptional programs that sustain endothelial quiescence. Together, these pathways form a temporally orchestrated, multi-tiered “inactivation” program capable of restoring barrier integrity even in the continued presence of inflammatory stimuli. This conceptual shift reframes NO from solely a barrier-disruptive mediator to the initiating trigger of a coordinated, pro-resolution mechanism. The unified framework integrates cytoskeletal dynamics, junctional reassembly, focal adhesion turnover, and redox/transcriptional control, providing multiple potential intervention points. Therapeutically, Epac1 activation, Rap1/Rac1 enhancement, RhoA/ROCK inhibition, PP2A activation, and KLF2 induction represent strategies to accelerate endothelial sealing in acute microvascular syndromes. Moreover, applying these mechanisms to arterial endothelium could limit low-density lipoprotein (LDL) entry and foam cell formation, offering a novel adjunctive approach for atherosclerosis prevention. In this review, we will discuss both the current understanding of endothelial hyperpermeability mechanisms and the emerging pathways of its active inactivation, integrating molecular, structural, and translational perspectives. Full article
(This article belongs to the Section Electrophysiology and Cardiovascular Physiology)
Show Figures

Figure 1

14 pages, 3088 KB  
Article
CAF-Driven Mechanotransduction via Collagen Remodeling Accelerates Tumor Cell Cycle Progression
by Yating Xiao, Yingying Jiang, Ting Bao, Xin Hu, Xiang Wang, Xiaoning Han and Linhong Deng
Gels 2025, 11(8), 642; https://doi.org/10.3390/gels11080642 - 13 Aug 2025
Viewed by 1196
Abstract
Cancer-associated fibroblasts (CAFs) restructure collagen hydrogels via actomyosin-driven fibril bundling and crosslinking, increasing polymer density to generate mechanical stress that accelerates tumor proliferation. Conventional hydrogel models lack spatial heterogeneity, thus obscuring how localized stiffness gradients regulate cell cycle progression. To address this, we [...] Read more.
Cancer-associated fibroblasts (CAFs) restructure collagen hydrogels via actomyosin-driven fibril bundling and crosslinking, increasing polymer density to generate mechanical stress that accelerates tumor proliferation. Conventional hydrogel models lack spatial heterogeneity, thus obscuring how localized stiffness gradients regulate cell cycle progression. To address this, we developed a collagen hydrogel-based microtissue platform integrated with programmable microstrings (single/double tethering), enabling real-time quantification of gel densification mechanics and force transmission efficiency. Using this system combined with FUCCI cell cycle biosensors and molecular perturbations, we demonstrate that CAF-polarized contraction increases hydrogel stiffness (350 → 775 Pa) and reduces pore diameter (5.0 → 1.9 μm), activating YAP/TAZ nuclear translocation via collagen–integrin–actomyosin cascades. This drives a 2.4-fold proliferation increase and accelerates G1/S transition in breast cancer cells. Pharmacological inhibition of YAP (verteporfin), actomyosin (blebbistatin), or collagen disruption (collagenase) reversed mechanotransduction and proliferation. Partial rescue upon CYR61 knockdown revealed compensatory effector networks. Our work establishes CAF-remodeled hydrogels as biomechanical regulators of tumor growth and positions gel-based mechanotherapeutics as promising anti-cancer strategies. Full article
Show Figures

Figure 1

21 pages, 3959 KB  
Review
Central Role of the Actomyosin Ring in Coordinating Cytokinesis Steps in Budding Yeast
by Magdalena Foltman and Alberto Sanchez-Diaz
J. Fungi 2024, 10(9), 662; https://doi.org/10.3390/jof10090662 - 21 Sep 2024
Cited by 3 | Viewed by 2515
Abstract
Eukaryotic cells must accurately transfer their genetic material and cellular components to their daughter cells. Initially, cells duplicate their chromosomes and subsequently segregate them toward the poles. The actomyosin ring, a crucial molecular machinery normally located in the middle of the cells and [...] Read more.
Eukaryotic cells must accurately transfer their genetic material and cellular components to their daughter cells. Initially, cells duplicate their chromosomes and subsequently segregate them toward the poles. The actomyosin ring, a crucial molecular machinery normally located in the middle of the cells and underneath the plasma membrane, then physically divides the cytoplasm and all components into two daughter cells, each ready to start a new cell cycle. This process, known as cytokinesis, is conserved throughout evolution. Defects in cytokinesis can lead to the generation of genetically unstable tetraploid cells, potentially initiating uncontrolled proliferation and cancer. This review focuses on the molecular mechanisms by which budding yeast cells build the actomyosin ring and the preceding steps involved in forming a scaffolding structure that supports the challenging structural changes throughout cytokinesis. Additionally, we describe how cells coordinate actomyosin ring contraction, plasma membrane ingression, and extracellular matrix deposition to successfully complete cytokinesis. Furthermore, the review discusses the regulatory roles of Cyclin-Dependent Kinase (Cdk1) and the Mitotic Exit Network (MEN) in ensuring the precise timing and execution of cytokinesis. Understanding these processes in yeast provides insights into the fundamental aspects of cell division and its implications for human health. Full article
(This article belongs to the Special Issue Yeast Cytokinesis)
Show Figures

Figure 1

19 pages, 1263 KB  
Review
Septin Organization and Dynamics for Budding Yeast Cytokinesis
by Maritzaida Varela Salgado and Simonetta Piatti
J. Fungi 2024, 10(9), 642; https://doi.org/10.3390/jof10090642 - 9 Sep 2024
Cited by 1 | Viewed by 2809
Abstract
Cytokinesis, the process by which the cytoplasm divides to generate two daughter cells after mitosis, is a crucial stage of the cell cycle. Successful cytokinesis must be coordinated with chromosome segregation and requires the fine orchestration of several processes, such as constriction of [...] Read more.
Cytokinesis, the process by which the cytoplasm divides to generate two daughter cells after mitosis, is a crucial stage of the cell cycle. Successful cytokinesis must be coordinated with chromosome segregation and requires the fine orchestration of several processes, such as constriction of the actomyosin ring, membrane reorganization, and, in fungi, cell wall deposition. In Saccharomyces cerevisiae, commonly known as budding yeast, septins play a pivotal role in the control of cytokinesis by assisting the assembly of the cytokinetic machinery at the division site and controlling its activity. Yeast septins form a collar at the division site that undergoes major dynamic transitions during the cell cycle. This review discusses the functions of septins in yeast cytokinesis, their regulation and the implications of their dynamic remodelling for cell division. Full article
(This article belongs to the Special Issue Yeast Cytokinesis)
Show Figures

Figure 1

32 pages, 1768 KB  
Review
Regulation of Epithelial and Endothelial Barriers by Molecular Chaperones
by Susana Lechuga, Armando Marino-Melendez, Nayden G. Naydenov, Atif Zafar, Manuel B. Braga-Neto and Andrei I. Ivanov
Cells 2024, 13(5), 370; https://doi.org/10.3390/cells13050370 - 21 Feb 2024
Cited by 7 | Viewed by 4799
Abstract
The integrity and permeability of epithelial and endothelial barriers depend on the formation of tight junctions, adherens junctions, and a junction-associated cytoskeleton. The establishment of this junction–cytoskeletal module relies on the correct folding and oligomerization of its protein components. Molecular chaperones are known [...] Read more.
The integrity and permeability of epithelial and endothelial barriers depend on the formation of tight junctions, adherens junctions, and a junction-associated cytoskeleton. The establishment of this junction–cytoskeletal module relies on the correct folding and oligomerization of its protein components. Molecular chaperones are known regulators of protein folding and complex formation in different cellular compartments. Mammalian cells possess an elaborate chaperone network consisting of several hundred chaperones and co-chaperones. Only a small part of this network has been linked, however, to the regulation of intercellular adhesions, and the systematic analysis of chaperone functions at epithelial and endothelial barriers is lacking. This review describes the functions and mechanisms of the chaperone-assisted regulation of intercellular junctions. The major focus of this review is on heat shock protein chaperones, their co-chaperones, and chaperonins since these molecules are the focus of the majority of the articles published on the chaperone-mediated control of tissue barriers. This review discusses the roles of chaperones in the regulation of the steady-state integrity of epithelial and vascular barriers as well as the disruption of these barriers by pathogenic factors and extracellular stressors. Since cytoskeletal coupling is essential for junctional integrity and remodeling, chaperone-assisted assembly of the actomyosin cytoskeleton is also discussed. Full article
(This article belongs to the Special Issue Structure and Function of Tight Junctions)
Show Figures

Figure 1

25 pages, 7058 KB  
Article
WAVE2 Regulates Actin-Dependent Processes Induced by the B Cell Antigen Receptor and Integrins
by Abhishek Bedi, Kate Choi, Connor Keane, Madison Bolger-Munro, Ashley R. Ambrose and Michael R. Gold
Cells 2023, 12(23), 2704; https://doi.org/10.3390/cells12232704 - 25 Nov 2023
Cited by 2 | Viewed by 2802
Abstract
B cell antigen receptor (BCR) signaling induces actin cytoskeleton remodeling by stimulating actin severing, actin polymerization, and the nucleation of branched actin networks via the Arp2/3 complex. This enables B cells to spread on antigen-bearing surfaces in order to increase antigen encounters and [...] Read more.
B cell antigen receptor (BCR) signaling induces actin cytoskeleton remodeling by stimulating actin severing, actin polymerization, and the nucleation of branched actin networks via the Arp2/3 complex. This enables B cells to spread on antigen-bearing surfaces in order to increase antigen encounters and to form an immune synapse (IS) when interacting with antigen-presenting cells (APCs). Although the WASp, N-WASp, and WAVE nucleation-promoting factors activate the Arp2/3 complex, the role of WAVE2 in B cells has not been directly assessed. We now show that both WAVE2 and the Arp2/3 complex localize to the peripheral ring of branched F-actin when B cells spread on immobilized anti-Ig antibodies. The siRNA-mediated depletion of WAVE2 reduced and delayed B cell spreading on immobilized anti-Ig, and this was associated with a thinner peripheral F-actin ring and reduced actin retrograde flow compared to control cells. Depleting WAVE2 also impaired integrin-mediated B cell spreading on fibronectin and the LFA-1-induced formation of actomyosin arcs. Actin retrograde flow amplifies BCR signaling at the IS, and we found that depleting WAVE2 reduced microcluster-based BCR signaling and signal amplification at the IS, as well as B cell activation in response to antigen-bearing cells. Hence, WAVE2 contributes to multiple actin-dependent processes in B lymphocytes. Full article
(This article belongs to the Special Issue Emerging Mechanisms in B Cell Activation)
Show Figures

Figure 1

19 pages, 6404 KB  
Review
Striped Expression of Leucine-Rich Repeat Proteins Coordinates Cell Intercalation and Compartment Boundary Formation in the Early Drosophila Embryo
by Chloe A. Kuebler and Adam C. Paré
Symmetry 2023, 15(8), 1490; https://doi.org/10.3390/sym15081490 - 27 Jul 2023
Cited by 2 | Viewed by 2164
Abstract
Planar polarity is a commonly observed phenomenon in which proteins display a consistent asymmetry in their subcellular localization or activity across the plane of a tissue. During animal development, planar polarity is a fundamental mechanism for coordinating the behaviors of groups of cells [...] Read more.
Planar polarity is a commonly observed phenomenon in which proteins display a consistent asymmetry in their subcellular localization or activity across the plane of a tissue. During animal development, planar polarity is a fundamental mechanism for coordinating the behaviors of groups of cells to achieve anisotropic tissue remodeling, growth, and organization. Therefore, a primary focus of developmental biology research has been to understand the molecular mechanisms underlying planar polarity in a variety of systems to identify conserved principles of tissue organization. In the early Drosophila embryo, the germband neuroectoderm epithelium rapidly doubles in length along the anterior-posterior axis through a process known as convergent extension (CE); it also becomes subdivided into tandem tissue compartments through the formation of compartment boundaries (CBs). Both processes are dependent on the planar polarity of proteins involved in cellular tension and adhesion. The enrichment of actomyosin-based tension and adherens junction-based adhesion at specific cell-cell contacts is required for coordinated cell intercalation, which drives CE, and the creation of highly stable cell-cell contacts at CBs. Recent studies have revealed a system for rapid cellular polarization triggered by the expression of leucine-rich-repeat (LRR) cell-surface proteins in striped patterns. In particular, the non-uniform expression of Toll-2, Toll-6, Toll-8, and Tartan generates local cellular asymmetries that allow cells to distinguish between cell-cell contacts oriented parallel or perpendicular to the anterior-posterior axis. In this review, we discuss (1) the biomechanical underpinnings of CE and CB formation, (2) how the initial symmetry-breaking events of anterior-posterior patterning culminate in planar polarity, and (3) recent advances in understanding the molecular mechanisms downstream of LRR receptors that lead to planar polarized tension and junctional adhesion. Full article
(This article belongs to the Special Issue Symmetry/Asymmetry in Life Sciences: Feature Papers 2024)
Show Figures

Figure 1

16 pages, 5453 KB  
Article
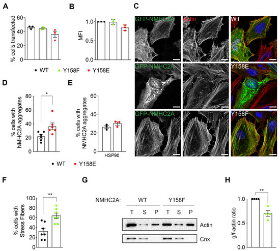
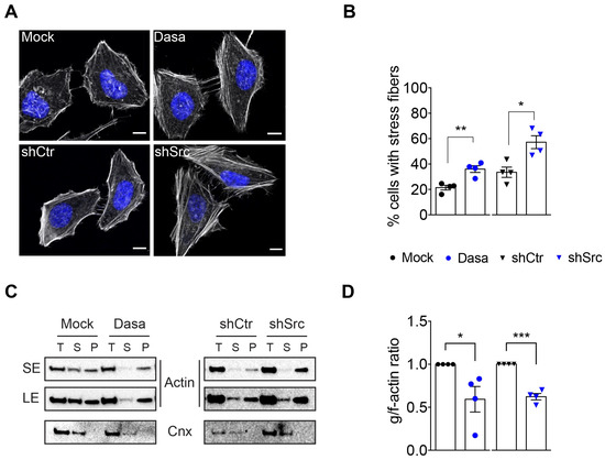
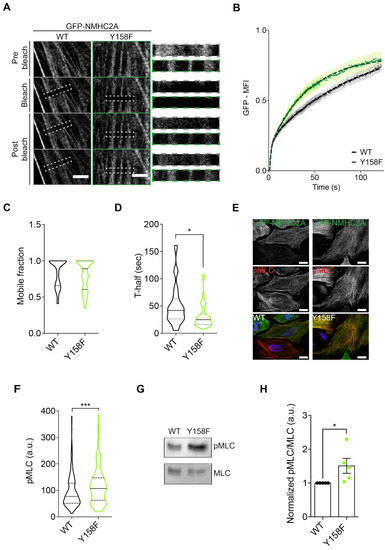
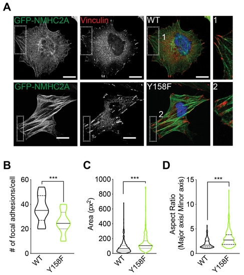
Src-Dependent NM2A Tyrosine Phosphorylation Regulates Actomyosin Remodeling
by Cláudia Brito, Joana M. Pereira, Francisco S. Mesquita, Didier Cabanes and Sandra Sousa
Cells 2023, 12(14), 1871; https://doi.org/10.3390/cells12141871 - 17 Jul 2023
Cited by 1 | Viewed by 2401
Abstract
Non-muscle myosin 2A (NM2A) is a key cytoskeletal enzyme that, along with actin, assembles into actomyosin filaments inside cells. NM2A is fundamental for cell adhesion and motility, playing important functions in different stages of development and during the progression of viral and bacterial [...] Read more.
Non-muscle myosin 2A (NM2A) is a key cytoskeletal enzyme that, along with actin, assembles into actomyosin filaments inside cells. NM2A is fundamental for cell adhesion and motility, playing important functions in different stages of development and during the progression of viral and bacterial infections. Phosphorylation events regulate the activity and the cellular localization of NM2A. We previously identified the tyrosine phosphorylation of residue 158 (pTyr158) in the motor domain of the NM2A heavy chain. This phosphorylation can be promoted by Listeria monocytogenes infection of epithelial cells and is dependent on Src kinase; however, its molecular role is unknown. Here, we show that the status of pTyr158 defines cytoskeletal organization, affects the assembly/disassembly of focal adhesions, and interferes with cell migration. Cells overexpressing a non-phosphorylatable NM2A variant or expressing reduced levels of Src kinase display increased stress fibers and larger focal adhesions, suggesting an altered contraction status consistent with the increased NM2A activity that we also observed. We propose NM2A pTyr158 as a novel layer of regulation of actomyosin cytoskeleton organization. Full article
(This article belongs to the Section Cell Motility and Adhesion)
Show Figures

Figure 1

2 pages, 176 KB  
Proceeding Paper
Exploring the Effect of PAK Inhibition in a 3D Pancreatic Cancer Invasion Model
by Marianne Best, Debashis Sarker and Claire M. Wells
Biol. Life Sci. Forum 2023, 21(1), 32; https://doi.org/10.3390/blsf2023021032 - 14 Apr 2023
Viewed by 1522
Abstract
Pancreatic Ductal Adenocarcinoma (PDAC) is an aggressive cancer, with over half of patients presenting with metastatic PDAC at diagnosis. Most patients receive conventional chemotherapy which invariably faces resistance, and a key facilitator in this is the PDAC stroma which acts as a functional [...] Read more.
Pancreatic Ductal Adenocarcinoma (PDAC) is an aggressive cancer, with over half of patients presenting with metastatic PDAC at diagnosis. Most patients receive conventional chemotherapy which invariably faces resistance, and a key facilitator in this is the PDAC stroma which acts as a functional mediator of disease progression through bilateral crosstalk between stromal cells and cancer cells. ‘Migrastatics’ are a new drug class which target cell migration pathway effector proteins to attenuate cancer cell invasion. Improvement in PDAC treatment strategy is well-overdue and migrastatics as adjuvant therapy is one avenue gaining traction. The p21-activated kinase (PAK) family is frequently overexpressed and/or amplified in PDAC where it regulates cytoskeletal actin contractility as well as transcription. Pre-clinical PAK inhibitors have shown reduced PDAC cell invasion in vitro, yet it is unknown how the PDAC stromal cells would respond to a PAK inhibitor and how this could consequently affect PDAC invasion. My PhD project investigates the Pancreatic stellate cell response to PAK inhibition. Full article
21 pages, 41817 KB  
Article
Bisphenol Exposure Disrupts Cytoskeletal Organization and Development of Pre-Implantation Embryos
by Luhan Yang, Claudia Baumann, Rabindranath De La Fuente and Maria M. Viveiros
Cells 2022, 11(20), 3233; https://doi.org/10.3390/cells11203233 - 14 Oct 2022
Cited by 9 | Viewed by 3520
Abstract
The endocrine disrupting activity of bisphenol compounds is well documented, but less is known regarding their impact on cell division and early embryo formation. Here, we tested the effects of acute in vitro exposure to bisphenol A (BPA) and its common substitute, bisphenol [...] Read more.
The endocrine disrupting activity of bisphenol compounds is well documented, but less is known regarding their impact on cell division and early embryo formation. Here, we tested the effects of acute in vitro exposure to bisphenol A (BPA) and its common substitute, bisphenol F (BPF), during critical stages of mouse pre-implantation embryo development, including the first mitotic division, cell polarization, as well as morula and blastocyst formation. Timing of initial cleavage was determined by live-cell imaging, while subsequent divisions, cytoskeletal organization and lineage marker labeling were assessed by high-resolution fluorescence microscopy. Our analysis reveals that brief culture with BPA or BPF impeded cell division and disrupted embryo development at all stages tested. Surprisingly, BPF was more detrimental to the early embryo than BPA. Notably, poor embryo development was associated with cytoskeletal disruptions of the actomyosin network, apical domain formation during cell polarization, actin ring zippering for embryo sealing and altered cell lineage marker profiles. These results underscore that bisphenols can disrupt cytoskeletal integrity and remodeling that is vital for early embryo development and raise concerns regarding the use of BPF as a ‘safe’ BPA substitute. Full article
Show Figures

Figure 1

20 pages, 8624 KB  
Review
Wrangling Actin Assemblies: Actin Ring Dynamics during Cell Wound Repair
by Justin Hui, Viktor Stjepić, Mitsutoshi Nakamura and Susan M. Parkhurst
Cells 2022, 11(18), 2777; https://doi.org/10.3390/cells11182777 - 6 Sep 2022
Cited by 12 | Viewed by 4130 | Correction
Abstract
To cope with continuous physiological and environmental stresses, cells of all sizes require an effective wound repair process to seal breaches to their cortex. Once a wound is recognized, the cell must rapidly plug the injury site, reorganize the cytoskeleton and the membrane [...] Read more.
To cope with continuous physiological and environmental stresses, cells of all sizes require an effective wound repair process to seal breaches to their cortex. Once a wound is recognized, the cell must rapidly plug the injury site, reorganize the cytoskeleton and the membrane to pull the wound closed, and finally remodel the cortex to return to homeostasis. Complementary studies using various model organisms have demonstrated the importance and complexity behind the formation and translocation of an actin ring at the wound periphery during the repair process. Proteins such as actin nucleators, actin bundling factors, actin-plasma membrane anchors, and disassembly factors are needed to regulate actin ring dynamics spatially and temporally. Notably, Rho family GTPases have been implicated throughout the repair process, whereas other proteins are required during specific phases. Interestingly, although different models share a similar set of recruited proteins, the way in which they use them to pull the wound closed can differ. Here, we describe what is currently known about the formation, translocation, and remodeling of the actin ring during the cell wound repair process in model organisms, as well as the overall impact of cell wound repair on daily events and its importance to our understanding of certain diseases and the development of therapeutic delivery modalities. Full article
(This article belongs to the Special Issue Toward Understanding Wound Repair Mechanism)
Show Figures

Figure 1

15 pages, 5127 KB  
Review
Cytoskeletal Remodelling as an Achilles’ Heel for Therapy Resistance in Melanoma
by Adrian Barreno and Jose L. Orgaz
Cells 2022, 11(3), 518; https://doi.org/10.3390/cells11030518 - 2 Feb 2022
Cited by 2 | Viewed by 3787
Abstract
Melanoma is an aggressive skin cancer with a poor prognosis when diagnosed late. MAPK-targeted therapies and immune checkpoint blockers benefit a subset of melanoma patients; however, acquired therapy resistance inevitably arises within a year. In addition, some patients display intrinsic (primary) resistance and [...] Read more.
Melanoma is an aggressive skin cancer with a poor prognosis when diagnosed late. MAPK-targeted therapies and immune checkpoint blockers benefit a subset of melanoma patients; however, acquired therapy resistance inevitably arises within a year. In addition, some patients display intrinsic (primary) resistance and never respond to therapy. There is mounting evidence that resistant cells adapt to therapy through the rewiring of cytoskeleton regulators, leading to a profound remodelling of the actomyosin cytoskeleton. Importantly, this renders therapy-resistant cells highly dependent on cytoskeletal signalling pathways for sustaining their survival under drug pressure, which becomes a vulnerability that can be exploited therapeutically. Here, we discuss the current knowledge on cytoskeletal pathways involved in mainly targeted therapy resistance and future avenues, as well as potential clinical interventions. Full article
(This article belongs to the Special Issue Cell Biology: State-of-the-Art and Perspectives in Spain)
Show Figures

Figure 1

12 pages, 1341 KB  
Communication
Tunicamycin Protects against LPS-Induced Lung Injury
by Khadeja-Tul Kubra, Mohammad A. Uddin and Nektarios Barabutis
Pharmaceuticals 2022, 15(2), 134; https://doi.org/10.3390/ph15020134 - 24 Jan 2022
Cited by 19 | Viewed by 4073
Abstract
The pulmonary endothelium is a dynamic semipermeable barrier that orchestrates tissue-fluid homeostasis; regulating physiological and immunological responses. Endothelial abnormalities are caused by inflammatory stimuli interacting with intracellular messengers to remodel cytoskeletal junctions and adhesion proteins. Those phenomena are associated with sepsis, acute lung [...] Read more.
The pulmonary endothelium is a dynamic semipermeable barrier that orchestrates tissue-fluid homeostasis; regulating physiological and immunological responses. Endothelial abnormalities are caused by inflammatory stimuli interacting with intracellular messengers to remodel cytoskeletal junctions and adhesion proteins. Those phenomena are associated with sepsis, acute lung injury, and acute respiratory distress syndrome. The molecular processes beyond those responses are the main interest of our group. Unfolded protein response (UPR) is a highly conserved molecular pathway resolving protein-folding defects to counteract cellular threats. An emerging body of evidence suggests that UPR is a promising target against lung and cardiovascular disease. In the present study, we reveal that Tunicamycin (TM) (UPR inducer) protects against lipopolysaccharide (LPS)-induced injury. The barrier function of the inflamed endothelium was evaluated in vitro (transendothelial and paracellular permeability); as well as in mice exposed to TM after LPS. Our study demonstrates that TM supports vascular barrier function by modulating actomyosin remodeling. Moreover, it reduces the internalization of vascular endothelial cadherin (VE-cadherin), enhancing endothelial integrity. We suggest that UPR activation may deliver novel therapeutic opportunities in diseases related to endothelial dysregulation. Full article
(This article belongs to the Special Issue Lung Injury and Repair)
Show Figures

Figure 1

12 pages, 958 KB  
Review
Orchestration of Force Generation and Nuclear Collapse in Apoptotic Cells
by Bruno Monier and Magali Suzanne
Int. J. Mol. Sci. 2021, 22(19), 10257; https://doi.org/10.3390/ijms221910257 - 23 Sep 2021
Cited by 20 | Viewed by 3798
Abstract
Apoptosis, or programmed cell death, is a form of cell suicide that is extremely important for ridding the body of cells that are no longer required, to protect the body against hazardous cells, such as cancerous ones, and to promote tissue morphogenesis during [...] Read more.
Apoptosis, or programmed cell death, is a form of cell suicide that is extremely important for ridding the body of cells that are no longer required, to protect the body against hazardous cells, such as cancerous ones, and to promote tissue morphogenesis during animal development. Upon reception of a death stimulus, the doomed cell activates biochemical pathways that eventually converge on the activation of dedicated enzymes, caspases. Numerous pieces of information on the biochemical control of the process have been gathered, from the successive events of caspase activation to the identification of their targets, such as lamins, which constitute the nuclear skeleton. Yet, evidence from multiple systems now shows that apoptosis is also a mechanical process, which may even ultimately impinge on the morphogenesis of the surrounding tissues. This mechanical role relies on dramatic actomyosin cytoskeleton remodelling, and on its coupling with the nucleus before nucleus fragmentation. Here, we provide an overview of apoptosis before describing how apoptotic forces could combine with selective caspase-dependent proteolysis to orchestrate nucleus destruction. Full article
(This article belongs to the Special Issue Nuclear Sensing of Mechanical Cues)
Show Figures

Figure 1

18 pages, 1088 KB  
Review
The Role of the Cell Integrity Pathway in Septum Assembly in Yeast
by Cesar Roncero, Rubén Celador, Noelia Sánchez, Patricia García and Yolanda Sánchez
J. Fungi 2021, 7(9), 729; https://doi.org/10.3390/jof7090729 - 6 Sep 2021
Cited by 9 | Viewed by 5008
Abstract
Cytokinesis divides a mother cell into two daughter cells at the end of each cell cycle and proceeds via the assembly and constriction of a contractile actomyosin ring (CAR). Ring constriction promotes division furrow ingression, after sister chromatids are segregated to opposing sides [...] Read more.
Cytokinesis divides a mother cell into two daughter cells at the end of each cell cycle and proceeds via the assembly and constriction of a contractile actomyosin ring (CAR). Ring constriction promotes division furrow ingression, after sister chromatids are segregated to opposing sides of the cleavage plane. Cytokinesis contributes to genome integrity because the cells that fail to complete cytokinesis often reduplicate their chromosomes. While in animal cells, the last steps of cytokinesis involve extracellular matrix remodelling and mid-body abscission, in yeast, CAR constriction is coupled to the synthesis of a polysaccharide septum. To preserve cell integrity during cytokinesis, fungal cells remodel their cell wall through signalling pathways that connect receptors to downstream effectors, initiating a cascade of biological signals. One of the best-studied signalling pathways is the cell wall integrity pathway (CWI) of the budding yeast Saccharomyces cerevisiae and its counterpart in the fission yeast Schizosaccharomyces pombe, the cell integrity pathway (CIP). Both are signal transduction pathways relying upon a cascade of MAP kinases. However, despite strong similarities in the assembly of the septa in both yeasts, there are significant mechanistic differences, including the relationship of this process with the cell integrity signalling pathways. Full article
(This article belongs to the Special Issue The Fungal Cell Wall Integrity Pathway)
Show Figures

Figure 1

Back to TopTop