Sign in to use this feature.

Years

Between: -

Subjects

remove_circle_outline
remove_circle_outline
remove_circle_outline
remove_circle_outline
remove_circle_outline
remove_circle_outline
remove_circle_outline

Journals

Article Types

Countries / Regions

Search Results (147)

Search Parameters:
Keywords = abnormal muscle response

Order results
Result details
Results per page
Select all
Export citation of selected articles as:
18 pages, 2935 KB  
Article
Effects of Short-Term Feeding of Resveratrol on Growth Performance, Meat Quality, Antioxidant Capacity, Serum Biochemical Parameters and Intestinal Health in Yellow-Feathered Broilers Under Dexamethasone-Induced Oxidative Stress
by Hui Ye, Yangyu Wang, Huilan Zhu, Chao Huang, Weiwei Wang, Yifan Jia, Zhaoheng Hu, Huiyun Zhou, Shujie Liang, Chong Ling, Changming Zhang, Zemin Dong and Jianjun Zuo
Antioxidants 2025, 14(12), 1459; https://doi.org/10.3390/antiox14121459 - 5 Dec 2025
Viewed by 311
Abstract
Oxidative stress is believed to deteriorate production performance and cause substantial economic losses in commercial poultry farming. Resveratrol (RES) is a polyphenolic antioxidant that can improve intestinal barrier function and regulate gut microbiota composition. This study aimed to evaluate whether short-term (14 days) [...] Read more.
Oxidative stress is believed to deteriorate production performance and cause substantial economic losses in commercial poultry farming. Resveratrol (RES) is a polyphenolic antioxidant that can improve intestinal barrier function and regulate gut microbiota composition. This study aimed to evaluate whether short-term (14 days) dietary resveratrol (1000–3000 mg/kg) mitigates dexamethasone (DEX)-induced oxidative stress and performance loss in yellow-feathered broilers. Two hundred and forty 52-day-old birds were assigned to five treatments (n = 8 pens × 6). Control (CON) and DEX groups received the basal diet; DR1, DR2 and DR3 were provided with the basal diet plus 1000, 2000 or 3000 mg/kg RES. During days 1–5, the DEX and RES (DR1, DR2 and DR3) groups were intraperitoneally injected with 5 mg/kg BW DEX; CON birds received saline. DEX significantly reduced average daily gain (ADG) and raised feed conversion ratio (FCR) (p < 0.05) without altering feed intake. RES at 1000–2000 mg/kg improved ADG, reduced FCR and lowered serum corticosterone and blood urea nitrogen while increasing albumin (p < 0.05). DEX elevated malondialdehyde (MDA) in liver and thigh muscle, suppressed liver catalase (CAT) activity, and suppressed thigh muscle superoxide dismutase (SOD), glutathione peroxidase (GSH-Px) and CAT activities. In serum, only SOD activity decreased. RES partially alleviated the abnormal changes in these antioxidant indices. Intestinally, DEX increased MDA, shortened villi and reduced the villus-to-crypt ratio, whereas RES partially reinstated ileal morphology, decreased MDA dose-dependently and linearly enhanced duodenal SOD activity (p < 0.05). DEX downregulated Occludin mRNA; RES upregulated Occludin and elevated ileal GPX2, SOD, CAT and PPAR-γ transcripts with a quadratic response to RES dose, while lowering duodenal CAT mRNA. Overall, short-term RES supplementation—particularly at 1000–2000 mg/kg—improves growth performance, meat quality and intestinal health of yellow-feathered broilers under DEX-induced oxidative stress by enhancing systemic and intestinal antioxidant capacity and reinforcing epithelial barrier integrity. Full article
(This article belongs to the Section Health Outcomes of Antioxidants and Oxidative Stress)
Show Figures

Figure 1

23 pages, 4987 KB  
Article
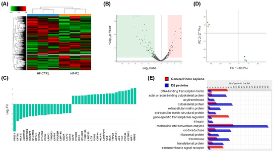
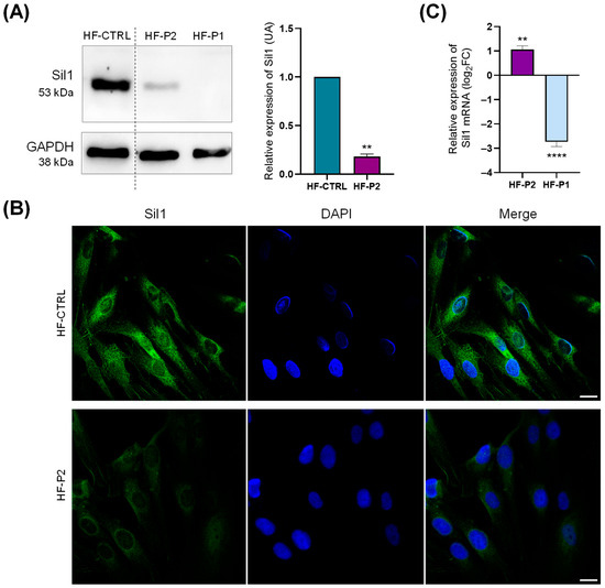
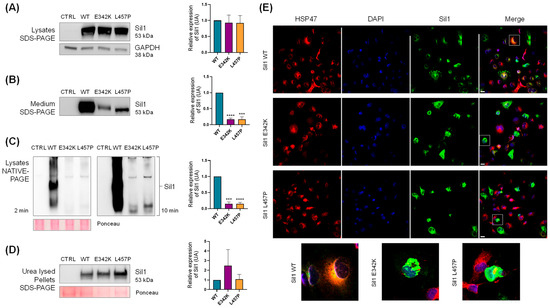
A Novel SIL1 Variant (p.E342K) Associated with Marinesco–Sjögren Syndrome Impairs Protein Stability and Function
by Anna Giulia Ruggieri, Nikolaos M. Marinakis, Laura Amodei, Francesca Potenza, Afrodite Kampouraki, Faidon-Nikolaos Tilemis, Laura Pietrangelo, Marianna Viele, Federica Di Marco, Piero Del Boccio, Federica Di Cintio, Nikoletta Selenti, Manthoula Valari, Luca Federici, Adriana Erica Miele, Michele Sallese and Periklis Makrythanasis
Int. J. Mol. Sci. 2025, 26(23), 11310; https://doi.org/10.3390/ijms262311310 - 22 Nov 2025
Viewed by 314
Abstract
Marinesco–Sjögren syndrome (MSS) is a rare autosomal recessive neuromuscular disorder marked by ataxia, muscle weakness, cataracts, and often intellectual and skeletal abnormalities. It is commonly caused by loss-of-function variants in the SIL1 gene, which impair binding immunoglobulin protein (BiP) function, leading to protein [...] Read more.
Marinesco–Sjögren syndrome (MSS) is a rare autosomal recessive neuromuscular disorder marked by ataxia, muscle weakness, cataracts, and often intellectual and skeletal abnormalities. It is commonly caused by loss-of-function variants in the SIL1 gene, which impair binding immunoglobulin protein (BiP) function, leading to protein misfolding and activation of the unfolded protein response. In a 2-year-old patient with typical MSS symptoms, we identified a previously unreported c.1024G>A (p.E342K) variant in SIL1 via whole-exome sequencing. The pathogenicity of this Sil1 variant was supported by evidence of structural changes revealed through in silico predictions, circular dichroism, and native gel electrophoresis. Patient-derived fibroblasts exhibited reduced Sil1 protein levels, likely due to misfolding and degradation, which was partially rescued by proteasome inhibition. Proteomics revealed a profile similar to known MSS cases and a distinctive MSS transcriptional signature. Ultrastructural analysis confirmed typical MSS features, such as autophagic vacuoles and lipid droplets. Although the p.E342K phenotype appears milder than the reference pathogenic variant R111X, our findings support the reclassification of this novel variant as pathogenic, in accordance with the American College of Medical Genetics and Genomics/Association for Molecular Pathology (ACMG/AMP) 2015 guidelines and the refinements proposed by the Clinical Genome Resource Sequence Variant Interpretation (ClinGen SVI) recommendations. Furthermore, the overall evidence also provides important insights into the genotype–phenotype correlation and the underlying pathogenic mechanism of the p.E342K variant. Full article
(This article belongs to the Section Biochemistry)
Show Figures

Graphical abstract

15 pages, 1075 KB  
Review
Pathophysiological Role of Vitamin D Deficiency in Down Syndrome: Insights into Metabolic Dysfunction and Sarcopenia
by Maria Stella Valle, Cristina Russo, Sofia Surdo, Maria Teresa Cambria, Mariachiara Campanella, Michele Tuttobene and Lucia Malaguarnera
Int. J. Mol. Sci. 2025, 26(21), 10756; https://doi.org/10.3390/ijms262110756 - 5 Nov 2025
Viewed by 657
Abstract
People with Down syndrome represent a highly vulnerable population, frequently showing vitamin D deficiency together with an elevated risk of metabolic and neuromuscular dysfunction. This susceptibility derives from several factors, including muscular hypotonia, excess body weight, thyroid abnormalities, and immune dysregulation. The coexistence [...] Read more.
People with Down syndrome represent a highly vulnerable population, frequently showing vitamin D deficiency together with an elevated risk of metabolic and neuromuscular dysfunction. This susceptibility derives from several factors, including muscular hypotonia, excess body weight, thyroid abnormalities, and immune dysregulation. The coexistence of these conditions compromises bone and muscle health, increases cardiometabolic risk, and reduces motor abilities and coordination, thereby predisposing individuals to falls, sarcopenia, sarcopenic obesity, and long-term disability. Vitamin D, traditionally known for its essential role in bone health, is now recognized as a pleiotropic hormone regulating immune responses, metabolic balance, and muscle performance. Its deficiency is increasingly linked to obesity, insulin resistance, diabetes mellitus, dyslipidemia, and metabolic syndrome. These adverse outcomes are mediated through mechanisms involving chronic inflammation, oxidative stress, mitochondrial impairment, and disrupted adipokine signaling. This review integrates current molecular, cellular, and clinical evidence on the multifaceted actions of vitamin D in Down syndrome. Particular emphasis is placed on its effects on insulin signaling, adipose tissue metabolism, inflammatory regulation, and muscle strength. Finally, vitamin D is discussed as a biomarker and therapeutic target to guide personalized interventions aimed at improving metabolic health, maintaining muscle function, and promoting long-term independence in this high-risk population. Full article
(This article belongs to the Special Issue Vitamin D Signaling in Human Health and Diseases)
Show Figures

Figure 1

14 pages, 1727 KB  
Article
Postural and Muscular Responses to a Novel Multisensory Relaxation System in Children with Autism Spectrum Disorder: A Pilot Feasibility Study
by Laura Zaliene, Daiva Mockeviciene, Eugenijus Macerauskas, Vytautas Zalys and Migle Dovydaitiene
Children 2025, 12(11), 1455; https://doi.org/10.3390/children12111455 - 26 Oct 2025
Viewed by 609
Abstract
Background: Children with autism spectrum disorder (ASD) frequently show postural abnormalities and elevated muscle tone, which can hinder participation in education and rehabilitation. Evidence on the immediate physiological effects of standardized multisensory environments is limited. Objective: To evaluate feasibility, safety and short-term physiological/postural [...] Read more.
Background: Children with autism spectrum disorder (ASD) frequently show postural abnormalities and elevated muscle tone, which can hinder participation in education and rehabilitation. Evidence on the immediate physiological effects of standardized multisensory environments is limited. Objective: To evaluate feasibility, safety and short-term physiological/postural responses to an automated multisensory smart relaxation system in children with severe ASD. Methods: In a single-session pilot across three sites, 30 children (27 boys; 6–16 years) underwent pre–post postural observation and bilateral surface EMG of the upper trapezius, biceps brachii and rectus abdominis. The system delivered parameterized sound, vibration, and mild heat. EMG was normalized to a quiet-sitting baseline. Results: The intervention was well tolerated with no adverse events. Most children sat independently (25/30; 80%) and a majority stood up unaided after the session (24/30; 76.9%). Postural profiles reflected common ASD features (neutral trunk 76%, forward head 52%, rounded/protracted shoulders 46%), while limb behavior was predominantly calm (73%). Normalized EMG amplitudes were low, with no significant pre–post changes and no meaningful left–right asymmetries (all p > 0.05; Cohen’s d < 0.20), indicating physiological calmness rather than tonic co-contraction. Conclusions: A single session with a smart multisensory relaxation system was safe, feasible, and physiologically calming for children with severe ASD, without increasing postural or muscular tension. The platform’s standardization and objective monitoring support its potential as a short-term calming adjunct before therapy or classroom tasks. Larger, gender-balanced, multi-session trials with behavioral outcomes are warranted. Full article
(This article belongs to the Section Global Pediatric Health)
Show Figures

Figure 1

25 pages, 3380 KB  
Article
Vaccination with a Trypanosoma cruzi Protein Extract Plus BCG∆BCG1419c Promotes a Balanced Th1/Th2 Immune Profile That Improves Control of Acute Chagas Disease in BALB/c Mice
by Olivia Rodríguez-Morales, Minerva Arce-Fonseca, Dulce Mata-Espinosa, Alberto Aranda-Fraustro, José Luis Rosales-Encina and Mario Alberto Flores-Valdez
Microorganisms 2025, 13(11), 2447; https://doi.org/10.3390/microorganisms13112447 - 25 Oct 2025
Viewed by 549
Abstract
Adjuvants in vaccine candidates against Chagas disease (ChD) have been tested with the aim of improving efficacy against this disease. Trypanosoma cruzi total protein extract (TcTPE) combined with Mycobacterium bovis BCG Pasteur strain ATCC 35734 or its isogenic derivative mutant BCGΔBCG1419c—in which the [...] Read more.
Adjuvants in vaccine candidates against Chagas disease (ChD) have been tested with the aim of improving efficacy against this disease. Trypanosoma cruzi total protein extract (TcTPE) combined with Mycobacterium bovis BCG Pasteur strain ATCC 35734 or its isogenic derivative mutant BCGΔBCG1419c—in which the BCG1419c gene was deleted—were used as a vaccine formulation in BALB/c mice. After immunization and T. cruzi challenge, parasitological and clinical parameters of acute stage were recorded. Antibody titers, cytokine concentrations, macroscopic abnormalities, and histological analysis of experimental ChD were determined. The vaccine formulation with the combination of TcTPE and BCGΔBCG1419c, used as the adjuvant, reduced parasitemia by 50%, promoted a survival rate of 80%, improved the clinical status, favored greater body weight gain, induced high titers of specific anti-T. cruzi IgG antibodies and some cytokines, leading to a balanced Th1/Th2 immunological profile as well as a lower degree of inflammation and tissue damage (50% reduction). A good protective effect in the acute stage of experimental ChD was observed by favorably modulating the immune response and reducing heart and muscle damage, therefore, highlighting that the combination tested here for the control of ChD provides a promising basis that warrants further investigation to validate a future potential translation to humans. Full article
(This article belongs to the Special Issue Advances in Microparasite Research)
Show Figures

Figure 1

26 pages, 3132 KB  
Article
Revealing the Specific Contributions of Mitochondrial CB1 Receptors to the Overall Function of Skeletal Muscle in Mice
by Zoltán Singlár, Péter Szentesi, Nyamkhuu Ganbat, Barnabás Horváth, László Juhász, Mónika Gönczi, Anikó Keller-Pintér, Attila Oláh, Zoltán Máté, Ferenc Erdélyi, László Csernoch and Mónika Sztretye
Cells 2025, 14(19), 1517; https://doi.org/10.3390/cells14191517 - 28 Sep 2025
Viewed by 1055
Abstract
Skeletal muscle, constituting 40–50% of total body mass, is vital for mobility, posture, and systemic homeostasis. Muscle contraction heavily relies on ATP, primarily generated by mitochondrial oxidative phosphorylation. Mitochondria play a key role in decoding intracellular calcium signals. The endocannabinoid system (ECS), including [...] Read more.
Skeletal muscle, constituting 40–50% of total body mass, is vital for mobility, posture, and systemic homeostasis. Muscle contraction heavily relies on ATP, primarily generated by mitochondrial oxidative phosphorylation. Mitochondria play a key role in decoding intracellular calcium signals. The endocannabinoid system (ECS), including CB1 receptors (CB1Rs), broadly influences physiological processes and, in muscles, regulates functions like energy metabolism, development, and repair. While plasma membrane CB1Rs (pCB1Rs) are well-established, a distinct mitochondrial CB1R (mtCB1R) population also exists in muscles, influencing mitochondrial oxidative activity and quality control. We investigated the role of mtCB1Rs in skeletal muscle physiology using a novel systemic mitochondrial CB1 deletion murine model. Our in vivo studies showed no changes in motor function, coordination, or grip strength in mtCB1 knockout mice. However, in vitro force measurements revealed significantly reduced specific force in both fast-twitch (EDL) and slow-twitch (SOL) muscles following mtCB1R ablation. Interestingly, knockout EDL muscles exhibited hypertrophy, suggesting a compensatory response to reduced force quality. Electron microscopy revealed significant mitochondrial morphological abnormalities, including enlargement and irregular shapes, correlating with these functional deficits. High-resolution respirometry further demonstrated impaired mitochondrial respiration, with reduced oxidative phosphorylation and electron transport system capacities in knockout mitochondria. Crucially, mitochondrial membrane potential dissipated faster in mtCB1 knockout muscle fibers, whilst mitochondrial calcium levels were higher at rest. These findings collectively establish that mtCB1Rs are critical for maintaining mitochondrial health and function, directly impacting muscle energy production and contractile performance. Our results provide new insights into ECS-mediated regulation of skeletal muscle function and open therapeutic opportunities for muscle disorders and aging. Full article
(This article belongs to the Special Issue Skeletal Muscle: Structure, Physiology and Diseases)
Show Figures

Figure 1

16 pages, 1087 KB  
Article
Development of a Patient-Centered Outcome Tool for Blepharospasm: A Stepwise Modified Delphi Study
by Brian D. Berman, Fares Qeadan, Amanda D. Henderson, Andrew R. Harrison, Giovanni Defazio, Mark Hallett, Gamze Kilic-Berkmen, Laura Wright, Samantha Pentecost, Paul Reyes, Anna Tingin, Joseph Jankovic, Jane Boyd, Charlene Hudgins, Janet Hieshetter, Joel S. Perlmutter, Hyder A. Jinnah and Sarah Pirio Richardson
Toxins 2025, 17(9), 455; https://doi.org/10.3390/toxins17090455 - 10 Sep 2025
Viewed by 1263
Abstract
Blepharospasm (BSP) is characterized by excessive orbicularis oculi muscle activity leading to abnormal blinking and involuntary eyelid closure. Botulinum neurotoxin (BoNT) injections are the main treatment for BSP, but they only partially and transiently relieve symptoms, leading to a waxing and waning therapeutic [...] Read more.
Blepharospasm (BSP) is characterized by excessive orbicularis oculi muscle activity leading to abnormal blinking and involuntary eyelid closure. Botulinum neurotoxin (BoNT) injections are the main treatment for BSP, but they only partially and transiently relieve symptoms, leading to a waxing and waning therapeutic response. A patient-centered outcome (PCO) tool that measures BSP symptoms in a simple and efficient way could inform the development of better treatments. Using a stepwise modified Delphi approach, potential PCO items were first identified using the Dystonia Coalition Database with data from over 200 individuals with BSP who had provided responses to existing clinical assessment scales. These items were then analyzed for contribution to overall severity using a Random Forests approach, and redundant items were merged and revised in a series of iterative meetings with a specialist panel along with input from patient advocacy group representatives and focus groups. An online survey was conducted with 330 individuals with BSP to validate and verify the items’ relevance. Finally, the specialist panel provided content validity ratio, which was repeated until it showed good agreement for relevance and clarity of all items. In the end, an easy-to-use PCO tool designed for smartphones and tablets containing 17 items covering three symptom domains (motor, disability, and psychosocial/quality of life) was created. This novel PCO tool for BSP may be used to characterize the cyclical response that an individual patient experiences from BoNT treatments and provide a vital tool for future investigations of longer-acting BoNT preparations or adjunctive therapies. Full article
(This article belongs to the Section Bacterial Toxins)
Show Figures

Figure 1

13 pages, 1003 KB  
Article
The Role of Systemic Inflammatory Indices in Predicting Cardiovascular Involvement in Children with Duchenne Muscular Dystrophy
by Ecem İpek Altınok and Taner Kasar
Children 2025, 12(9), 1164; https://doi.org/10.3390/children12091164 - 1 Sep 2025
Viewed by 902
Abstract
Background: Duchenne Muscular Dystrophy (DMD) is an X-linked recessive neuromuscular disorder that is characterized by progressive muscle weakness, musculoskeletal limitations, and pulmonary involvement, with cardiomyopathy and cardiovascular complications being a primary cause of morbidity and mortality. With advances in respiratory care, cardiac involvement [...] Read more.
Background: Duchenne Muscular Dystrophy (DMD) is an X-linked recessive neuromuscular disorder that is characterized by progressive muscle weakness, musculoskeletal limitations, and pulmonary involvement, with cardiomyopathy and cardiovascular complications being a primary cause of morbidity and mortality. With advances in respiratory care, cardiac involvement has become the leading cause of death. There is growing interest in systemic inflammatory indices as potential predictors of cardiovascular involvement. This study aimed to evaluate the prognostic value of inflammatory markers—neutrophil-to-lymphocyte ratio (NLR), monocyte-to-lymphocyte ratio (MLR), platelet-to-lymphocyte ratio (PLR), systemic inflammatory response index (SIRI), systemic immune-inflammation index (SII), and pan-immune inflammation value (PIV)—in children with DMD and to explore their association with cardiac findings. Methods: In this retrospective study, 25 male patients diagnosed with DMD and 25 age-matched healthy male controls were evaluated between January 2021 and July 2024. Demographic and clinical data, hematologic and biochemical parameters, and inflammatory indices were recorded. Cardiovascular involvement was assessed using electrocardiography (ECG) and transthoracic echocardiography (TTE). Group comparisons were performed using independent t-tests, while ROC and Pearson correlation analyses were used for diagnostic performance and associations. Results: Pathological Q waves were the most frequent ECG abnormality (24%), and 16% of patients had echocardiographic abnormalities. While most systemic inflammatory indices (NLR, MLR, SIRI, SII, PIV) did not significantly distinguish cardiovascular involvement, PLR demonstrated a strong positive correlation with Pro-BNP levels (r = 0.86, p < 0.05), suggesting a potential link between systemic inflammation and subclinical cardiac stress. Conclusions: Although the overall diagnostic utility of inflammatory indices in predicting cardiovascular complications in DMD was limited, PLR showed a correlation with Pro-BNP in our cohort. However, given the small sample size and limited number of patients with ventricular dysfunction, this finding should be interpreted with caution. PLR may warrant further investigation as a potential marker of cardiovascular involvement in DMD, but larger prospective studies are needed to validate its clinical significance. Full article
(This article belongs to the Section Global Pediatric Health)
Show Figures

Graphical abstract

15 pages, 8312 KB  
Review
Equine Pituitary Pars Intermedia Dysfunction
by Nicola J. Menzies-Gow
Vet. Sci. 2025, 12(8), 780; https://doi.org/10.3390/vetsci12080780 - 20 Aug 2025
Viewed by 2117
Abstract
Pituitary pars intermedia dysfunction (PPID) is a common, slowly progressive, neurodegenerative disorder of the older horse. Oxidative damage to the hypothalamic periventricular neurons results in loss of dopaminergic inhibition of the pars intermedia region of the pituitary gland. Consequently, there is increased production [...] Read more.
Pituitary pars intermedia dysfunction (PPID) is a common, slowly progressive, neurodegenerative disorder of the older horse. Oxidative damage to the hypothalamic periventricular neurons results in loss of dopaminergic inhibition of the pars intermedia region of the pituitary gland. Consequently, there is increased production of the pro-opiomelanocortin (POMC)-derived hormones normally produced by this region, as well as initial melanocyte hypertrophy and hyperplasia, followed by adenomatous change. Clinical signs that are highly suggestive of the disease are generalised and regional hypertrichosis and delayed/abnormal coat shedding. Numerous clinical signs provide a moderate clinical suspicion, including hyperhidrosis, abnormal fat distribution/regional adiposity, epaxial muscle atrophy/loss of topline, laminitis, weight loss, recurrent infections, behavioural changes/lethargy, polyuria and polydipsia, a pot-bellied appearance, bulging supraorbital fat pads, reduced wound healing, lordosis and infertility. In all animals, a diagnosis of PPID is made based on the signalment, clinical signs and results of further diagnostic tests, with age being a crucial factor to consider. Currently recommended further diagnostic tests are measurement of basal adrenocorticotrophic hormone (ACTH) concentrations (all year) and evaluation of the ACTH response to thyrotrophin-releasing hormone (TRH) using seasonally adjusted references intervals (non-autumn). Animals should also be tested for insulin dysregulation, as laminitis risk in PPID is associated with hyperinsulinaemia. PPID can be managed but not cured; it is a lifelong condition. The individual clinical signs can be managed, e.g., clipping the excessive haircoat and providing unrestricted access to water for individuals with polydipsia. Alternatively, pharmacological management can be employed, and the dopamine-2 receptor agonist pergolide is licensed/approved for the treatment of equine PPID. This should be prescribed in combination with dietary recommendations based on the body condition score and insulin sensitivity status of the individual animal. Full article
Show Figures

Figure 1

14 pages, 2625 KB  
Article
The Administration of Oxytocin or Carbetocin at the Time of Cesarean Section Is Not Associated with Changes in the Electrocardiogram
by Edyta Zagrodnik, Marta Górecka, Anna Surówka, Tomasz Machałowski, Małgorzata Szczuko and Maciej Ziętek
Biomedicines 2025, 13(8), 1946; https://doi.org/10.3390/biomedicines13081946 - 9 Aug 2025
Viewed by 1220
Abstract
Background/Objectives: Oxytocin as well as carbetocin, a synthetic analog of oxytocin with a longer duration of action, can affect the cardiovascular system, which can be recorded in electrocardiographic Holter recordings. The choice of the appropriate dose of oxytocin or carbetocin should take into [...] Read more.
Background/Objectives: Oxytocin as well as carbetocin, a synthetic analog of oxytocin with a longer duration of action, can affect the cardiovascular system, which can be recorded in electrocardiographic Holter recordings. The choice of the appropriate dose of oxytocin or carbetocin should take into account potential cardiovascular effects. Methods: A total of 70 pregnant women who previously qualified for elective cesarean section and enrolled in the study were divided into two groups. The oxytocin group (OXY) received 5 IU of oxytocin intravenously (i.v.). The carbetocin group (CARBE) received 100 µg of carbetocin intravenously. Both drugs were used alternatively to contract the uterine muscle. Continuous Holter electrocardiograph recording started 30 min before the procedure and continued until about 3 h after the procedure. Results: No abnormalities were observed in either of the analyzed groups during intraoperative ECG recordings at either the highest or lowest recorded heart rate values. The incidence of ST-segment-lowering episodes, the depth of the denivelation and its duration did not differ between the groups studied. The incidence of additional ventricular beats was comparable in the OXY and CARBE groups, both before and after the administration of uterotonic drugs. In the CARBE group, no significant changes in MAP were recorded during the entire ST-segment-lowering period. Analysis of heart rate changes during ST lowering showed no differences between the study groups. Conclusions: A thorough analysis of perioperative ECG recordings revealed no significant alterations in ECG patterns, neither in response to oxytocin nor carbetocin administration during cesarean sections. Full article
(This article belongs to the Special Issue High-Risk Pregnancy, Labor and Delivery)
Show Figures

Figure 1

18 pages, 3973 KB  
Article
Identification and Characterization of Static Craniofacial Defects in Pre-Metamorphic Xenopus laevis Tadpoles
by Emilie Jones, Jay Miguel Fonticella and Kelly A. McLaughlin
J. Dev. Biol. 2025, 13(3), 26; https://doi.org/10.3390/jdb13030026 - 25 Jul 2025
Viewed by 1386
Abstract
Craniofacial development is a complex, highly conserved process involving multiple tissue types and molecular pathways, with perturbations resulting in congenital defects that often require invasive surgical interventions to correct. Remarkably, some species, such as Xenopus laevis, can correct some craniofacial abnormalities during [...] Read more.
Craniofacial development is a complex, highly conserved process involving multiple tissue types and molecular pathways, with perturbations resulting in congenital defects that often require invasive surgical interventions to correct. Remarkably, some species, such as Xenopus laevis, can correct some craniofacial abnormalities during pre-metamorphic stages through thyroid hormone-independent mechanisms. However, the full scope of factors mediating remodeling initiation and coordination remain unclear. This study explores the differential remodeling responses of craniofacial defects by comparing the effects of two pharmacological agents, thioridazine-hydrochloride (thio) and ivermectin (IVM), on craniofacial morphology in X. laevis. Thio-exposure reliably induces a craniofacial defect that can remodel in pre-metamorphic animals, while IVM induces a permanent, non-correcting phenotype. We examined developmental changes from feeding stages to hindlimb bud stages and mapped the effects of each agent on the patterning of craniofacial tissue types including: cartilage, muscle, and nerves. Our findings reveal that thio-induced craniofacial defects exhibit significant consistent remodeling, particularly in muscle, with gene expression analysis revealing upregulation of key remodeling genes, matrix metalloproteinases 1 and 13, as well as their regulator, prolactin.2. In contrast, IVM-induced defects show no significant remodeling, highlighting the importance of specific molecular and cellular factors in pre-metamorphic craniofacial correction. Additionally, unique neuronal profiles suggest a previously underappreciated role for the nervous system in tissue remodeling. This study provides novel insights into the molecular and cellular mechanisms underlying craniofacial defect remodeling and lays the groundwork for future investigations into tissue repair in vertebrates. Full article
Show Figures

Figure 1

13 pages, 1159 KB  
Review
Are Neuromuscular Disorders That Cause Fatigue a Contraindication to Sports Participation? A Case Report and Narrative Review of the Literature
by Marianna Papadopoulou, Maria Ioanna Stefanou, Dimitrios Stasinopoulos, Vasiliki Zouvelou, George Papadimas, Christos Moschovos, Pinelopi Vlotinou, Elisabeth Chroni and Georgios Tsivgoulis
Appl. Sci. 2025, 15(14), 7823; https://doi.org/10.3390/app15147823 - 12 Jul 2025
Viewed by 924
Abstract
Engaging in sports, particularly at a competitive level, requires sustained muscle contractions before the onset of physical fatigue. Fatigue is highly prevalent in neuromuscular diseases, especially those affecting neuromuscular transmission (e.g., myasthenia gravis) or muscle membrane excitability (e.g., myotonia, certain metabolic myopathies). A [...] Read more.
Engaging in sports, particularly at a competitive level, requires sustained muscle contractions before the onset of physical fatigue. Fatigue is highly prevalent in neuromuscular diseases, especially those affecting neuromuscular transmission (e.g., myasthenia gravis) or muscle membrane excitability (e.g., myotonia, certain metabolic myopathies). A decremental response in repetitive nerve stimulation (RNS) represents the neurophysiological analogue of exercise-induced muscle weakness. Patients with such responses exhibit abnormal suppression of muscle activity during repetitive or prolonged effort. Consequently, it is often assumed they should avoid strenuous physical activity. To assess the safety of sports participation in individuals with fatigability-related neuromuscular disorders, we examined the literature and report a new case of a patient with myotonia congenita who engaged in competitive sports without adverse events. The review identified only a few cases involving patients with myasthenia gravis or muscular dystrophies who also participated in competitive sports safely and with favorable outcomes. No adverse events were reported. While these findings suggest that sports participation may be feasible for selected patients, they cannot be generalized. Large-scale studies involving athletes with neuromuscular conditions are needed to evaluate the safety and long-term impact of exercise in these populations. Full article
Show Figures

Figure 1

28 pages, 6764 KB  
Article
Multi-Modal Analysis of Satellite Cells Reveals Early Impairments at Pre-Contractile Stages of Myogenesis in Duchenne Muscular Dystrophy
by Sophie Franzmeier, Shounak Chakraborty, Armina Mortazavi, Jan B. Stöckl, Jianfei Jiang, Nicole Pfarr, Benedikt Sabass, Thomas Fröhlich, Clara Kaufhold, Michael Stirm, Eckhard Wolf, Jürgen Schlegel and Kaspar Matiasek
Cells 2025, 14(12), 892; https://doi.org/10.3390/cells14120892 - 13 Jun 2025
Cited by 1 | Viewed by 1984
Abstract
Recent studies on myogenic satellite cells (SCs) in Duchenne muscular dystrophy (DMD) documented altered division capacities and impaired regeneration potential of SCs in DMD patients and animal models. It remains unknown, however, if SC-intrinsic effects trigger these deficiencies at pre-contractile stages of myogenesis [...] Read more.
Recent studies on myogenic satellite cells (SCs) in Duchenne muscular dystrophy (DMD) documented altered division capacities and impaired regeneration potential of SCs in DMD patients and animal models. It remains unknown, however, if SC-intrinsic effects trigger these deficiencies at pre-contractile stages of myogenesis rather than resulting from the pathologic environment. In this study, we isolated SCs from a porcine DMD model and age-matched wild-type (WT) piglets for comprehensive analysis. Using immunofluorescence, differentiation assays, traction force microscopy (TFM), RNA-seq, and label-free proteomic measurements, SCs behavior was characterized, and molecular changes were investigated. TFM revealed significantly higher average traction forces in DMD than WT SCs (90.4 ± 10.5 Pa vs. 66.9 ± 8.9 Pa; p = 0.0018). We identified 1390 differentially expressed genes and 1261 proteins with altered abundance in DMD vs. WT SCs. Dysregulated pathways uncovered by gene ontology (GO) enrichment analysis included sarcomere organization, focal adhesion, and response to hypoxia. Multi-omics factor analysis (MOFA) integrating transcriptomic and proteomic data, identified five factors accounting for the observed variance with an overall higher contribution of the transcriptomic data. Our findings suggest that SC impairments result from their inherent genetic abnormality rather than from environmental influences. The observed biological changes are intrinsic and not reactive to the pathological surrounding of DMD muscle. Full article
(This article belongs to the Special Issue Skeletal Muscle: Structure, Physiology and Diseases)
Show Figures

Figure 1

15 pages, 4089 KB  
Article
Increased [18F]DPA-714 Uptake in the Skeletal Muscle of SOD1G93A Mice: A New Potential of Translocator Protein 18 kDa Imaging in Amyotrophic Lateral Sclerosis
by Cecilia Marini, Mattia Riondato, Edoardo Dighero, Alessia Democrito, Serena Losacco, Laura Emionite, Lucilla Nobbio, Irene Di Patrizi, Mattia Camera, Chiara Ghersi, Maddalena Ghelardoni, Francesco Lanfranchi, Francesca Vitale, Sonia Carta, Sabrina Chiesa, Carola Torazza, Marco Milanese, Matteo Bauckneht, Mehrnaz Hamedani, Federico Zaottini, Angelo Schenone, Carlo Martinoli, Federica Grillo and Gianmario Sambucetiadd Show full author list remove Hide full author list
Biomolecules 2025, 15(6), 799; https://doi.org/10.3390/biom15060799 - 31 May 2025
Cited by 1 | Viewed by 1289
Abstract
Purpose: The skeletal muscle has been proposed to contribute to the progressive loss of motor neurons typical of amyotrophic lateral sclerosis (ALS). However, this mechanism has not yet been clarified due to the lack of suitable imaging tools. Here, we aimed to verify [...] Read more.
Purpose: The skeletal muscle has been proposed to contribute to the progressive loss of motor neurons typical of amyotrophic lateral sclerosis (ALS). However, this mechanism has not yet been clarified due to the lack of suitable imaging tools. Here, we aimed to verify whether PET imaging of the translocator protein 18 kDa (TSPO) can detect a muscular abnormality in an experimental model of ALS. Methods: In vivo biodistribution and kinetics of [18F]DPA-714 were analyzed in skeletal muscle and brain of SOD1G93A transgenic mice and in wildtype (WT) littermates. Both cohorts were divided into three groups (n = 6 each) to be studied at 60, 90 and 120 days. After microPET imaging, animals were sacrificed to evaluate inflammatory infiltrates by hematoxylin/eosin staining and TSPO expression by immunohistochemistry and Western blot in both quadriceps and brain. Results: [18F]DPA-714 uptake was higher in the skeletal muscles of SOD1G93A than in WT mice in the preclinical phase (60 and 90 days) and further increased up to the symptomatic late stage (120 days). Inflammatory cells were absent in the quadriceps of SOD1G93A mice whose myocytes, instead, showed a progressive increase in TSPO expression with advancing age. By contrast, brain tracer uptake and TSPO expression were comparably low in both groups, regardless of age and genotype. Conclusion: Upregulation of TSPO expression is characteristic of skeletal muscle, but not the brain, in the experimental SOD1G93A mouse model of ALS. Tracers targeting this pathway have been mostly proposed for the evaluation of inflammatory processes within the central nervous system. Nevertheless, the ubiquitous nature of TSPO expression and its responsiveness to various signals may broaden the diagnostic potential of these tracers to include disease conditions beyond inflammation. Full article
(This article belongs to the Section Molecular Medicine)
Show Figures

Graphical abstract

17 pages, 1225 KB  
Review
The Role of Non-Coding RNAs in ALS
by Alessandra Falduti, Adele Giovinazzo, Elisa Lo Feudo, Valentina Rocca, Filippo Brighina, Angela Messina, Francesca Luisa Conforti and Rodolfo Iuliano
Genes 2025, 16(6), 623; https://doi.org/10.3390/genes16060623 - 23 May 2025
Viewed by 1463
Abstract
Amyotrophic lateral sclerosis (ALS) is a progressive neurodegenerative disease that affects motor neurons, leading to muscle weakness, paralysis, and eventually death. The pathogenesis of ALS is influenced by genetic factors, environmental factors, and age-related dysfunctions. These factors, taken together, are responsible for sporadic [...] Read more.
Amyotrophic lateral sclerosis (ALS) is a progressive neurodegenerative disease that affects motor neurons, leading to muscle weakness, paralysis, and eventually death. The pathogenesis of ALS is influenced by genetic factors, environmental factors, and age-related dysfunctions. These factors, taken together, are responsible for sporadic cases of ALS, which account for approximately 85–90% of ALS cases, while familial ALS accounts for the remaining 10–15% of cases, usually with dominant traits. Despite advances in understanding and studying the disease, the cause of the onset of ALS remains unknown. Emerging evidence suggests that non-coding RNAs, including microRNAs (miRNAs), long non-coding RNAs (lncRNAs), and circular RNAs (circRNAs), play crucial roles in the pathogenesis of the disease. An abnormal expression of these molecules is implicated in various ALS-related processes, including motor neuron survival, protein aggregation, and inflammation. Here, we describe the dysregulation of non-coding RNAs in the pathogenic mechanism of ALS, highlighting the potential roles of miRNAs, lncRNAs, and circRNAs as biomarkers or therapeutic targets to examine the progression of the disease. Full article
Show Figures

Figure 1

Back to TopTop