A Novel SIL1 Variant (p.E342K) Associated with Marinesco–Sjögren Syndrome Impairs Protein Stability and Function
Abstract
1. Introduction
2. Results
2.1. Clinical and Diagnostic Findings in a Patient with Suspected MSS
2.2. In Silico Analysis Indicates That the c.1024G>A Variant Modifies the Structure of Sil1, Thereby Contributing to Its Pathogenic Role
2.3. The Amount of Alpha-Helical Structures Is Reduced in the p.E342K Variant
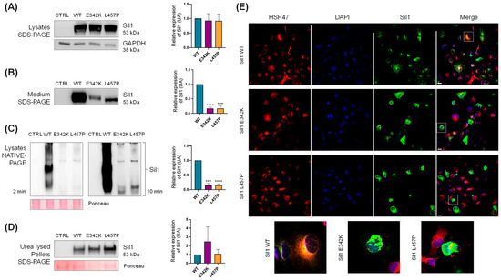
2.4. The p.E342K Variant Is Poorly Soluble and Forms Intracellular Aggregates When Expressed in COS7 Cells
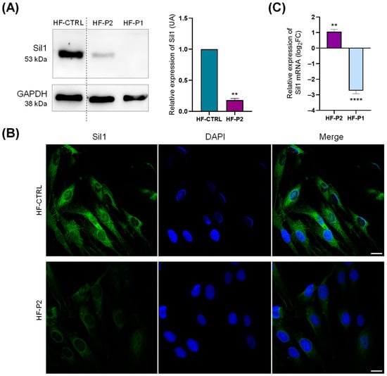
2.5. Fibroblasts from Patients Carrying the p.E342K Variant Exhibit a Gene Expression Profile Typical of MSS and Show Reduced Sil1 Levels Due to Active Proteasomal Degradation
2.6. Fibroblasts from Patients with the p.E342K Variant Exhibit Cytosolic Accumulation of Empty Vesicles, Lipid Droplets, and Fibrotic Material
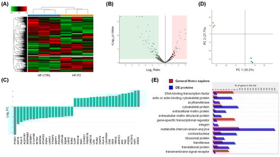
2.7. Proteomic Analysis of Fibroblasts from Patients Carrying the p.E342K Variant Revealed an Altered Proteostasis Characteristic of MSS
2.8. Enrichment Analysis of DE Proteins Revealed Alterations in Functional Pathways Previously Reported in MSS
3. Discussion
4. Materials and Methods
4.1. Patient Information
4.2. Ethical Considerations
4.3. Whole-Exome Sequencing and Targeted Sanger Sequencing Analyses
4.4. Preparation of Recombinant Sil1
4.5. CD Analysis of the Recombinant Sil1
4.6. Cell Culture
4.7. Culturing and Characterisation of Primary Skin Fibroblasts
4.7.1. Cell Cycle Analysis
4.7.2. Cell Proliferation Assay
4.7.3. Motility Assay
4.7.4. Western Blot Analysis
4.8. COS7 Cell Transfection, Treatments, and Western Blot Analysis
4.9. Fluorescence Immunostaining and Confocal Microscopy
4.10. Native-PAGE
4.11. RNA Extraction and RT-qPCR
4.12. TEM Analysis
4.13. Label-Free Proteomics and DE Protein Data Analysis
5. Conclusions
Supplementary Materials
Author Contributions
Funding
Institutional Review Board Statement
Informed Consent Statement
Data Availability Statement
Conflicts of Interest
Abbreviations
| ACMG | American College of Medical Genetics |
| Arg | Arginine |
| ATP | Adenosine triphosphate |
| BiP | Binding immunoglobulin protein |
| BS3 | Benign Strong |
| CD | Circular dichroism |
| CKB | Creatine kinase B-type |
| ClinGen | Clinical Genome Resource |
| CTHRC1 | Collagen triple helix repeat containing 1 |
| DAPI | 4′,6-Diamidino-2-phenylindole dihydrochloride |
| DE | Differentially expressed |
| ER | Endoplasmic reticulum |
| FC | Fold change |
| FHL1 | LIM domain 1 and a half |
| GAPDH | Glyceraldehyde-3-phosphate dehydrogenase |
| GDPR | General Data Protection Regulation |
| Glu | Glutamic acid |
| Gln | Glutamine |
| GO | Gene ontology |
| Grp170 | Glucose-regulated protein 170 |
| GST | Glutathione S-transferase |
| His | Histidine |
| HSP70 | Heat shock protein 70 kilodaltons |
| IF | Immunofluorescence |
| INPP5K | Inositol polyphosphate-5-phosphatase K |
| KCTD12 | Potassium channel tetramerization domain containing 12 |
| LAMP2 | Lysosome-associated membrane protein 2 |
| LB | Luria–Bertani |
| LC-MS/MS | Liquid chromatography-mass spectrometry |
| Lys | Lysine |
| MG-132 | Carbobenzoxy-L-leucyl-L-leucyl-L-leucinal |
| MSS | Marinesco-Sjögren syndrome |
| NEF | Nucleotide exchange factor |
| PAGE | Polyacrylamide gel electrophoresis |
| PBS | Phosphate buffered saline |
| PD | Proteome Discoverer |
| PDLIM5 | PDZ and LIM domain 5 |
| PPI | Protein–protein interaction |
| PS3 | Pathogenic Strong |
| RT-qPCR | Reverse transcriptase quantitative polymerase chain reaction |
| SDS | Sodium dodecyl sulphate |
| SVI | Sequence Variant Interpretation |
| TEM | Transmission electron microscopy |
| TFE | Trifluoroethanol |
| UPR | Unfolded protein responses |
| VUS | Variant of unknown significance |
| WES | Whole-exome sequencing |
| WT | Wild type |
References
- Anttonen, A.K.; Lehesjoki, A.E. Marinesco-Sjogren Syndrome. In GeneReviews(R); Pagon, R.A., Adam, M.P., Ardinger, H.H., Wallace, S.E., Amemiya, A., Bean, L.J.H., Bird, T.D., Fong, C.T., Mefford, H.C., Smith, R.J.H., et al., Eds.; University of Washington: Seattle, WA, USA, 2010. [Google Scholar]
- Chiesa, R.; Sallese, M. Review: Protein misfolding diseases—The rare case of Marinesco-Sjogren syndrome. Neuropathol. Appl. Neurobiol. 2020, 46, 323–343. [Google Scholar] [CrossRef] [PubMed]
- Ichhaporia, V.P.; Hendershot, L.M. Role of the HSP70 Co-Chaperone SIL1 in Health and Disease. Int. J. Mol. Sci. 2021, 22, 1564. [Google Scholar] [CrossRef] [PubMed]
- Viele, M.; Ruggieri, A.G.; Bellia, F.; Potenza, F.; Amodei, L.; Sallese, M. Potential approaches for the treatment of Marinesco–Sjögren syndrome. J. Innate Metab. 2024, 1, e590. [Google Scholar]
- Noreau, A.; La Piana, R.; Marcoux, C.; Canada, F.; Dion, P.A.; Brais, B.; Bernard, G.; Rouleau, G.A. Novel SIL1 mutations cause cerebellar ataxia and atrophy in a French-Canadian family. Neurogenetics 2015, 16, 315–318. [Google Scholar] [CrossRef]
- Ezgu, F.; Krejci, P.; Li, S.; de Sousa, C.; Graham, J.M., Jr.; Hansmann, I.; He, W.; Porpora, K.; Wand, D.; Wertelecki, W.; et al. Phenotype-genotype correlations in patients with Marinesco-Sjogren syndrome. Clin. Genet. 2014, 86, 74–84. [Google Scholar] [CrossRef]
- Krieger, M.; Roos, A.; Stendel, C.; Claeys, K.G.; Sonmez, F.M.; Baudis, M.; Bauer, P.; Bornemann, A.; de Goede, C.; Dufke, A.; et al. SIL1 mutations and clinical spectrum in patients with Marinesco-Sjogren syndrome. Brain 2013, 136 Pt 12, 3634–3644. [Google Scholar] [CrossRef]
- Anttonen, A.K.; Mahjneh, I.; Hamalainen, R.H.; Lagier-Tourenne, C.; Kopra, O.; Waris, L.; Anttonen, M.; Joensuu, T.; Kalimo, H.; Paetau, A.; et al. The gene disrupted in Marinesco-Sjogren syndrome encodes SIL1, an HSPA5 cochaperone. Nat. Genet. 2005, 37, 1309–1311. [Google Scholar] [CrossRef]
- Senderek, J.; Krieger, M.; Stendel, C.; Bergmann, C.; Moser, M.; Breitbach-Faller, N.; Rudnik-Schoneborn, S.; Blaschek, A.; Wolf, N.I.; Harting, I.; et al. Mutations in SIL1 cause Marinesco-Sjogren syndrome, a cerebellar ataxia with cataract and myopathy. Nat. Genet. 2005, 37, 1312–1314. [Google Scholar] [CrossRef]
- Chung, K.T.; Shen, Y.; Hendershot, L.M. BAP, a mammalian BiP-associated protein, is a nucleotide exchange factor that regulates the ATPase activity of BiP. J. Biol. Chem. 2002, 277, 47557–47563. [Google Scholar] [CrossRef] [PubMed]
- Costa-Mattioli, M.; Walter, P. The integrated stress response: From mechanism to disease. Science 2020, 368, eaat5314. [Google Scholar] [CrossRef] [PubMed]
- Singh, R.; Kaur, N.; Choubey, V.; Dhingra, N.; Kaur, T. Endoplasmic reticulum stress and its role in various neurodegenerative diseases. Brain Res. 2023, 1826, 148742. [Google Scholar] [CrossRef]
- Walter, P.; Ron, D. The unfolded protein response: From stress pathway to homeostatic regulation. Science 2011, 334, 1081–1086. [Google Scholar] [CrossRef] [PubMed]
- Ichhaporia, V.P.; Kim, J.; Kavdia, K.; Vogel, P.; Horner, L.; Frase, S.; Hendershot, L.M. SIL1, the endoplasmic-reticulum-localized BiP co-chaperone, plays a crucial role in maintaining skeletal muscle proteostasis and physiology. Dis. Model. Mech. 2018, 11, dmm033043. [Google Scholar] [CrossRef]
- Roos, A.; Buchkremer, S.; Kollipara, L.; Labisch, T.; Gatz, C.; Zitzelsberger, M.; Brauers, E.; Nolte, K.; Schroder, J.M.; Kirschner, J.; et al. Myopathy in Marinesco-Sjogren syndrome links endoplasmic reticulum chaperone dysfunction to nuclear envelope pathology. Acta Neuropathol. 2014, 127, 761–777. [Google Scholar] [CrossRef] [PubMed]
- Zhao, L.; Longo-Guess, C.; Harris, B.S.; Lee, J.W.; Ackerman, S.L. Protein accumulation and neurodegeneration in the woozy mutant mouse is caused by disruption of SIL1, a cochaperone of BiP. Nat. Genet. 2005, 37, 974–979. [Google Scholar] [CrossRef]
- ClinVar_Miner. Available online: https://clinvarminer.genetics.utah.edu/variants-by-gene/SIL1 (accessed on 10 June 2024).
- Henrie, A.; Hemphill, S.E.; Ruiz-Schultz, N.; Cushman, B.; DiStefano, M.T.; Azzariti, D.; Harrison, S.M.; Rehm, H.L.; Eilbeck, K. ClinVar Miner: Demonstrating utility of a Web-based tool for viewing and filtering ClinVar data. Hum. Mutat. 2018, 39, 1051–1060. [Google Scholar] [CrossRef]
- Bracher, A.; Verghese, J. The nucleotide exchange factors of Hsp70 molecular chaperones. Front. Mol. Biosci. 2015, 2, 10. [Google Scholar] [CrossRef]
- Ruggieri, A.G.; Sallese, M. Genotype-phenotype correlation and adaptive proteome reorganization in Marinesco-Sjögren syndrome. Ital. J. Anat. Embryol. 2022, 126, 71–75. [Google Scholar] [CrossRef]
- Brnich, S.E.; Abou Tayoun, A.N.; Couch, F.J.; Cutting, G.R.; Greenblatt, M.S.; Heinen, C.D.; Kanavy, D.M.; Luo, X.; McNulty, S.M.; Starita, L.M.; et al. Recommendations for application of the functional evidence PS3/BS3 criterion using the ACMG/AMP sequence variant interpretation framework. Genome Med. 2019, 12, 3. [Google Scholar] [CrossRef] [PubMed]
- Hathazi, D.; Cox, D.; D’Amico, A.; Tasca, G.; Charlton, R.; Carlier, R.Y.; Baumann, J.; Kollipara, L.; Zahedi, R.P.; Feldmann, I.; et al. INPP5K and SIL1 associated pathologies with overlapping clinical phenotypes converge through dysregulation of PHGDH. Brain 2021, 144, 2427–2442, Erratum in Brain 2024, 147, e62, https://doi.org/10.1093/brain/awae239. [Google Scholar] [CrossRef]
- Anttonen, A.K.; Siintola, E.; Tranebjaerg, L.; Iwata, N.K.; Bijlsma, E.K.; Meguro, H.; Ichikawa, Y.; Goto, J.; Kopra, O.; Lehesjoki, A.E. Novel SIL1 mutations and exclusion of functional candidate genes in Marinesco-Sjogren syndrome. Eur. J. Hum. Genet. 2008, 16, 961–969. [Google Scholar] [CrossRef][Green Version]
- Gatz, C.; Hathazi, D.; Munchberg, U.; Buchkremer, S.; Labisch, T.; Munro, B.; Horvath, R.; Topf, A.; Weis, J.; Roos, A. Identification of Cellular Pathogenicity Markers for SIL1 Mutations Linked to Marinesco-Sjogren Syndrome. Front. Neurol. 2019, 10, 562. [Google Scholar] [CrossRef]
- Inaguma, Y.; Hamada, N.; Tabata, H.; Iwamoto, I.; Mizuno, M.; Nishimura, Y.V.; Ito, H.; Morishita, R.; Suzuki, M.; Ohno, K.; et al. SIL1, a causative cochaperone gene of Marinesco-Sojgren syndrome, plays an essential role in establishing the architecture of the developing cerebral cortex. EMBO Mol. Med. 2014, 6, 414–429. [Google Scholar] [CrossRef]
- Amodei, L.; Ruggieri, A.G.; Potenza, F.; Viele, M.; Dufrusine, B.; Franciotti, R.; Pietrangelo, L.; Ardini, M.; Stuppia, L.; Federici, L.; et al. Sil1-deficient fibroblasts generate an aberrant extracellular matrix leading to tendon disorganisation in Marinesco-Sjogren syndrome. J. Transl. Med. 2024, 22, 787. [Google Scholar] [CrossRef]
- Potenza, F.; Cufaro, M.C.; Di Biase, L.; Panella, V.; Di Campli, A.; Ruggieri, A.G.; Dufrusine, B.; Restelli, E.; Pietrangelo, L.; Protasi, F.; et al. Proteomic Analysis of Marinesco-Sjogren Syndrome Fibroblasts Indicates Pro-Survival Metabolic Adaptation to SIL1 Loss. Int. J. Mol. Sci. 2021, 22, 12449. [Google Scholar] [CrossRef]
- ClinVar. Available online: https://www.ncbi.nlm.nih.gov/clinvar/ (accessed on 13 May 2024).
- Landrum, M.J.; Lee, J.M.; Riley, G.R.; Jang, W.; Rubinstein, W.S.; Church, D.M.; Maglott, D.R. ClinVar: Public archive of relationships among sequence variation and human phenotype. Nucleic Acids Res. 2014, 42, D980–D985. [Google Scholar] [CrossRef] [PubMed]
- Adzhubei, I.A.; Schmidt, S.; Peshkin, L.; Ramensky, V.E.; Gerasimova, A.; Bork, P.; Kondrashov, A.S.; Sunyaev, S.R. A method and server for predicting damaging missense mutations. Nat. Methods 2010, 7, 248–249. [Google Scholar] [CrossRef] [PubMed]
- Polymorphism_Phenotyping_v2. Available online: http://genetics.bwh.harvard.edu/pph2/ (accessed on 12 June 2024).
- Adzhubei, I.; Jordan, D.M.; Sunyaev, S.R. Predicting functional effect of human missense mutations using PolyPhen-2. Curr. Protoc. Hum. Genet. 2013, 76, 7.20.1–7.20.41. [Google Scholar] [CrossRef] [PubMed]
- Mutation_Taster. Available online: https://www.mutationtaster.org/ (accessed on 12 June 2024).
- Schwarz, J.M.; Cooper, D.N.; Schuelke, M.; Seelow, D. MutationTaster2: Mutation prediction for the deep-sequencing age. Nat. Methods 2014, 11, 361–362. [Google Scholar] [CrossRef]
- Jumper, J.; Evans, R.; Pritzel, A.; Green, T.; Figurnov, M.; Ronneberger, O.; Tunyasuvunakool, K.; Bates, R.; Zidek, A.; Potapenko, A.; et al. Highly accurate protein structure prediction with AlphaFold. Nature 2021, 596, 583–589. [Google Scholar] [CrossRef]
- Savojardo, C.; Fariselli, P.; Martelli, P.L.; Casadio, R. INPS-MD: A web server to predict stability of protein variants from sequence and structure. Bioinformatics 2016, 32, 2542–2544. [Google Scholar] [CrossRef]
- Protein_Stability-MultiDimension. Available online: http://inpsmd.biocomp.unibo.it (accessed on 20 May 2024).
- Yan, M.; Li, J.; Sha, B. Structural analysis of the Sil1-Bip complex reveals the mechanism for Sil1 to function as a nucleotide-exchange factor. Biochem. J. 2011, 438, 447–455. [Google Scholar] [CrossRef]
- Ander, F.P.; Vinicius, P.; Leandro, M. Trifluoroethanol direct interactions with protein backbones destabilize α-helices. J. Mol. Liq. 2022, 365, 120209. [Google Scholar] [CrossRef]
- STRING. Available online: https://string-db.org/ (accessed on 7 October 2024).
- Szklarczyk, D.; Kirsch, R.; Koutrouli, M.; Nastou, K.; Mehryary, F.; Hachilif, R.; Gable, A.L.; Fang, T.; Doncheva, N.T.; Pyysalo, S.; et al. The STRING database in 2023: Protein-protein association networks and functional enrichment analyses for any sequenced genome of interest. Nucleic Acids Res 2023, 51, D638–D646. [Google Scholar] [CrossRef] [PubMed]
- Zhao, L.; Rosales, C.; Seburn, K.; Ron, D.; Ackerman, S.L. Alteration of the unfolded protein response modifies neurodegeneration in a mouse model of Marinesco-Sjogren syndrome. Hum. Mol. Genet. 2010, 19, 25–35. [Google Scholar] [CrossRef] [PubMed]
- Chen, R.; Jiang, X.; Sun, D.; Han, G.; Wang, F.; Ye, M.; Wang, L.; Zou, H. Glycoproteomics analysis of human liver tissue by combination of multiple enzyme digestion and hydrazide chemistry. J. Proteome Res. 2009, 8, 651–661. [Google Scholar] [CrossRef] [PubMed]
- Uniprot. Available online: https://www.uniprot.org/uniprotkb/Q9H173/entry (accessed on 4 November 2025).
- UniProt, C. UniProt: The Universal Protein Knowledgebase in 2025. Nucleic Acids Res 2025, 53, D609–D617. [Google Scholar]
- Hentschel, A.; Czech, A.; Munchberg, U.; Freier, E.; Schara-Schmidt, U.; Sickmann, A.; Reimann, J.; Roos, A. Protein signature of human skin fibroblasts allows the study of the molecular etiology of rare neurological diseases. Orphanet J. Rare Dis. 2021, 16, 73. [Google Scholar] [CrossRef]
- Li, C.; Wang, X.; Li, X.; Qiu, K.; Jiao, F.; Liu, Y.; Kong, Q.; Liu, Y.; Wu, Y. Proteasome Inhibition Activates Autophagy-Lysosome Pathway Associated With TFEB Dephosphorylation and Nuclear Translocation. Front. Cell Dev. Biol. 2019, 7, 170. [Google Scholar] [CrossRef]
- Farmer, B.C.; Walsh, A.E.; Kluemper, J.C.; Johnson, L.A. Lipid Droplets in Neurodegenerative Disorders. Front. Neurosci. 2020, 14, 742. [Google Scholar] [CrossRef]
- Karlsson, O.; Berg, A.L.; Hanrieder, J.; Arnerup, G.; Lindstrom, A.K.; Brittebo, E.B. Intracellular fibril formation, calcification, and enrichment of chaperones, cytoskeletal, and intermediate filament proteins in the adult hippocampus CA1 following neonatal exposure to the nonprotein amino acid BMAA. Arch. Toxicol. 2015, 89, 423–436. [Google Scholar] [CrossRef]
- Varsome. Available online: https://varsome.com/ (accessed on 10 January 2023).
- Kopanos, C.; Tsiolkas, V.; Kouris, A.; Chapple, C.E.; Albarca Aguilera, M.; Meyer, R.; Massouras, A. VarSome: The human genomic variant search engine. Bioinformatics 2019, 35, 1978–1980. [Google Scholar] [CrossRef]
- Marinakis, N.M.; Svingou, M.; Veltra, D.; Kekou, K.; Sofocleous, C.; Tilemis, F.N.; Kosma, K.; Tsoutsou, E.; Fryssira, H.; Traeger-Synodinos, J. Phenotype-driven variant filtration strategy in exome sequencing toward a high diagnostic yield and identification of 85 novel variants in 400 patients with rare Mendelian disorders. Am. J. Med. Genet. Part A 2021, 185, 2561–2571. [Google Scholar] [CrossRef]
- Richards, S.; Aziz, N.; Bale, S.; Bick, D.; Das, S.; Gastier-Foster, J.; Grody, W.W.; Hegde, M.; Lyon, E.; Spector, E.; et al. Standards and guidelines for the interpretation of sequence variants: A joint consensus recommendation of the American College of Medical Genetics and Genomics and the Association for Molecular Pathology. Genet. Med. 2015, 17, 405–424. [Google Scholar] [CrossRef]
- Primer-BLAST. Available online: https://www.ncbi.nlm.nih.gov/tools/primer-blast/ (accessed on 13 January 2023).
- Ye, J.; Coulouris, G.; Zaretskaya, I.; Cutcutache, I.; Rozen, S.; Madden, T.L. Primer-BLAST: A tool to design target-specific primers for polymerase chain reaction. BMC Bioinform. 2012, 13, 134. [Google Scholar] [CrossRef] [PubMed]
- Gasteiger, E.; Hoogland, C.; Gattiker, A.; Duvaud, S.; Wilkins, M.R.; Appel, R.D.; Bairoch, A. Protein Identification and Analysis Tools on the Expasy Server; Humana Press: Totowa, NJ, USA, 2005. [Google Scholar]
- Giannotta, M.; Fragassi, G.; Tamburro, A.; Vanessa, C.; Luini, A.; Sallese, M. Prohibitin: A Novel Molecular Player in KDEL Receptor Signalling. BioMed Res. Int. 2015, 2015, 319454. [Google Scholar] [CrossRef]
- Pulvirenti, T.; Giannotta, M.; Capestrano, M.; Capitani, M.; Pisanu, A.; Polishchuk, R.S.; San Pietro, E.; Beznoussenko, G.V.; Mironov, A.A.; Turacchio, G.; et al. A traffic-activated Golgi-based signalling circuit coordinates the secretory pathway. Nat. Cell Biol. 2008, 10, 912–922. [Google Scholar] [CrossRef] [PubMed]
- Filocamo, M.; Mazzotti, R.; Corsolini, F.; Stroppiano, M.; Stroppiana, G.; Grossi, S.; Lualdi, S.; Tappino, B.; Lanza, F.; Galotto, S.; et al. Cell Line and DNA Biobank From Patients Affected by Genetic Diseases. Open J. Bioresour. 2014, 1, e2. [Google Scholar] [CrossRef]
- Capone, V.; Clemente, E.; Restelli, E.; Di Campli, A.; Sperduti, S.; Ornaghi, F.; Pietrangelo, L.; Protasi, F.; Chiesa, R.; Sallese, M. PERK inhibition attenuates the abnormalities of the secretory pathway and the increased apoptotic rate induced by knockdown in HeLa cells. Biochim. Biophys. Acta-Mol. Basis Dis. 2018, 1864, 3164–3180. [Google Scholar] [CrossRef] [PubMed]
- Roychowdhury, T.; Santhaseela, A.R.; Sharma, S.; Panchal, P.; Rodina, A.; Chiosis, G. Use of Native-PAGE for the Identification of Epichaperomes in Cell Lines. Methods Mol. Biol. 2023, 2693, 175–191. [Google Scholar]
- Sino-Biological. Available online: http://www.assay-protocol.com/molecular-biology/electrophoresis/native-page.html (accessed on 26 June 2024).
- Livak, K.J.; Schmittgen, T.D. Analysis of relative gene expression data using real-time quantitative PCR and the 2(-Delta Delta C(T)) Method. Methods 2001, 25, 402–408. [Google Scholar] [CrossRef] [PubMed]
- Di Stefano, J.; Garcia-Pupo, L.; Di Marco, F.; Motaln, H.; Govaerts, J.; Van Breedam, E.; Mateiu, L.M.; Van Calster, S.; Ricciardi, L.; Quarta, A.; et al. Transcriptomic and proteomic profiling of bi-partite and tri-partite murine iPSC-derived neurospheroids under steady-state and inflammatory condition. Brain Behav. Immun. 2024, 121, 1–12. [Google Scholar] [CrossRef] [PubMed]
- BigOmics-Analytics Omics Playground. Available online: https://bigomics.ch/ (accessed on 22 October 2024).
- Perez-Riverol, Y.; Bandla, C.; Kundu, D.J.; Kamatchinathan, S.; Bai, J.; Hewapathirana, S.; John, N.S.; Prakash, A.; Walzer, M.; Wang, S.; et al. The PRIDE database at 20 years: 2025 update. Nucleic Acids Res. 2025, 53, D543–D553. [Google Scholar] [CrossRef] [PubMed]








Disclaimer/Publisher’s Note: The statements, opinions and data contained in all publications are solely those of the individual author(s) and contributor(s) and not of MDPI and/or the editor(s). MDPI and/or the editor(s) disclaim responsibility for any injury to people or property resulting from any ideas, methods, instructions or products referred to in the content. |
© 2025 by the authors. Licensee MDPI, Basel, Switzerland. This article is an open access article distributed under the terms and conditions of the Creative Commons Attribution (CC BY) license (https://creativecommons.org/licenses/by/4.0/).
Share and Cite
Ruggieri, A.G.; Marinakis, N.M.; Amodei, L.; Potenza, F.; Kampouraki, A.; Tilemis, F.-N.; Pietrangelo, L.; Viele, M.; Di Marco, F.; Del Boccio, P.; et al. A Novel SIL1 Variant (p.E342K) Associated with Marinesco–Sjögren Syndrome Impairs Protein Stability and Function. Int. J. Mol. Sci. 2025, 26, 11310. https://doi.org/10.3390/ijms262311310
Ruggieri AG, Marinakis NM, Amodei L, Potenza F, Kampouraki A, Tilemis F-N, Pietrangelo L, Viele M, Di Marco F, Del Boccio P, et al. A Novel SIL1 Variant (p.E342K) Associated with Marinesco–Sjögren Syndrome Impairs Protein Stability and Function. International Journal of Molecular Sciences. 2025; 26(23):11310. https://doi.org/10.3390/ijms262311310
Chicago/Turabian StyleRuggieri, Anna Giulia, Nikolaos M. Marinakis, Laura Amodei, Francesca Potenza, Afrodite Kampouraki, Faidon-Nikolaos Tilemis, Laura Pietrangelo, Marianna Viele, Federica Di Marco, Piero Del Boccio, and et al. 2025. "A Novel SIL1 Variant (p.E342K) Associated with Marinesco–Sjögren Syndrome Impairs Protein Stability and Function" International Journal of Molecular Sciences 26, no. 23: 11310. https://doi.org/10.3390/ijms262311310
APA StyleRuggieri, A. G., Marinakis, N. M., Amodei, L., Potenza, F., Kampouraki, A., Tilemis, F.-N., Pietrangelo, L., Viele, M., Di Marco, F., Del Boccio, P., Di Cintio, F., Selenti, N., Valari, M., Federici, L., Miele, A. E., Sallese, M., & Makrythanasis, P. (2025). A Novel SIL1 Variant (p.E342K) Associated with Marinesco–Sjögren Syndrome Impairs Protein Stability and Function. International Journal of Molecular Sciences, 26(23), 11310. https://doi.org/10.3390/ijms262311310

