Sign in to use this feature.

Years

Between: -

Subjects

remove_circle_outline
remove_circle_outline
remove_circle_outline
remove_circle_outline
remove_circle_outline
remove_circle_outline
remove_circle_outline
remove_circle_outline

Journals

Article Types

Countries / Regions

Search Results (35)

Search Parameters:
Keywords = Vasicek model

Order results
Result details
Results per page
Select all
Export citation of selected articles as:
28 pages, 1473 KB  
Article
Maximum Trimmed Likelihood Estimation for Discrete Multivariate Vasicek Processes
by Thomas M. Fullerton, Michael Pokojovy, Andrews T. Anum and Ebenezer Nkum
Economies 2025, 13(3), 68; https://doi.org/10.3390/economies13030068 - 6 Mar 2025
Cited by 1 | Viewed by 1254
Abstract
The multivariate Vasicek model is commonly used to capture mean-reverting dynamics typical for short rates, asset price stochastic log-volatilities, etc. Reparametrizing the discretized problem as a VAR(1) model, the parameters are oftentimes estimated using the multivariate least squares (MLS) method, which can be [...] Read more.
The multivariate Vasicek model is commonly used to capture mean-reverting dynamics typical for short rates, asset price stochastic log-volatilities, etc. Reparametrizing the discretized problem as a VAR(1) model, the parameters are oftentimes estimated using the multivariate least squares (MLS) method, which can be susceptible to outliers. To account for potential model violations, a maximum trimmed likelihood estimation (MTLE) approach is utilized to derive a system of nonlinear estimating equations, and an iterative procedure is developed to solve the latter. In addition to robustness, our new technique allows for reliable recovery of the long-term mean, unlike existing methodologies. A set of simulation studies across multiple dimensions, sample sizes and robustness configurations are performed. MTLE outcomes are compared to those of multivariate least trimmed squares (MLTS), MLE and MLS. Empirical results suggest that MTLE not only maintains good relative efficiency for uncontaminated data but significantly improves overall estimation quality in the presence of data irregularities. Additionally, real data examples containing daily log-volatilities of six common assets (commodities and currencies) and US/Euro short rates are also analyzed. The results indicate that MTLE provides an attractive instrument for interest rate forecasting, stochastic volatility modeling, risk management and other applications requiring statistical robustness in complex economic and financial environments. Full article
Show Figures

Figure 1

20 pages, 699 KB  
Article
Diagnostic for Volatility and Local Influence Analysis for the Vasicek Model
by Manuel Galea, Alonso Molina and Isabelle S. Beaudry
J. Risk Financial Manag. 2025, 18(2), 63; https://doi.org/10.3390/jrfm18020063 - 29 Jan 2025
Viewed by 1627
Abstract
The Ornstein–Uhlenbeck process is widely used in modeling biological systems and, in financial engineering, is commonly employed to describe the dynamics of interest rates, currency exchange rates, and asset price volatilities. As in any stochastic model, influential observations, such as outliers, can significantly [...] Read more.
The Ornstein–Uhlenbeck process is widely used in modeling biological systems and, in financial engineering, is commonly employed to describe the dynamics of interest rates, currency exchange rates, and asset price volatilities. As in any stochastic model, influential observations, such as outliers, can significantly influence the accuracy of statistical analysis and the conclusions we draw from it. Identifying atypical data is, therefore, an essential step in any statistical analysis. In this work, we explore a set of methods called local influence, which helps us understand how small changes in the data or model can affect an analysis. We focus on deriving local influence methods for models that predict interest or currency exchange rates, specifically the stochastic model called the Vasicek model. We develop and implement local influence diagnostic techniques based on likelihood displacement, assessing the impact of the perturbation of the variance and the response. We also introduce a novel and simple way to test whether the model’s variability stays constant over time based on the Gradient test. The purpose of these methods is to identify potential risks of reaching incorrect conclusions from the model, such as the inaccurate prediction of future interest rates. Finally, we illustrate the methodology using the monthly exchange rate between the US dollar and the Swiss franc over a period exceeding 20 years and assess the performance through a simulation study. Full article
Show Figures

Figure 1

12 pages, 321 KB  
Article
Calibration of the Ueno’s Shadow Rate Model of Interest Rates
by Lenka Košútová and Beáta Stehlíková
Mathematics 2024, 12(22), 3564; https://doi.org/10.3390/math12223564 - 14 Nov 2024
Cited by 1 | Viewed by 1291
Abstract
Shadow rate models of interest rates are based on the assumption that the interest rates are determined by an unobservable shadow rate. This idea dates back to Fischer Black, who understood the interest rate as an option that cannot become negative. Its possible [...] Read more.
Shadow rate models of interest rates are based on the assumption that the interest rates are determined by an unobservable shadow rate. This idea dates back to Fischer Black, who understood the interest rate as an option that cannot become negative. Its possible zero values are consequences of negative values of the shadow rate. In recent years, however, the negative interest rates have become a reality. To capture this behavior, shadow rate models need to be adjusted. In this paper, we study Ueno’s model, which uses the Vasicek process for the shadow rate and adjusts its negative values when constructing the short rate. We derive the probability properties of the short rate in this model and apply the maximum likelihood estimation method to obtain the parameters from the real data. The other interest rates are—after a specification of the market price of risk—solutions to a parabolic partial differential equation. We solve the equation numerically and use the long-term rates to fit the market price of risk. Full article
Show Figures

Figure 1

33 pages, 1650 KB  
Article
Approximate Closed-Form Solutions for Pricing Zero-Coupon Bonds in the Zero Lower Bound Framework
by Jae-Yun Jun and Yves Rakotondratsimba
Mathematics 2024, 12(17), 2690; https://doi.org/10.3390/math12172690 - 29 Aug 2024
Viewed by 1507
Abstract
After the 2007 financial crisis, many central banks adopted policies to lower their interest rates; the dynamics of these rates cannot be captured using classical models. Recently, Meucci and Loregian proposed an approach to estimate nonnegative interest rates using the inverse-call transformation. Despite [...] Read more.
After the 2007 financial crisis, many central banks adopted policies to lower their interest rates; the dynamics of these rates cannot be captured using classical models. Recently, Meucci and Loregian proposed an approach to estimate nonnegative interest rates using the inverse-call transformation. Despite the fact that their work is distinguished from others in the literature by their consideration of practical aspects, some technical difficulties still remain, such as the lack of analytic expression for the zero-coupon bond (ZCB) price. In this work, we propose novel approximate closed-form solutions for the ZCB price in the zero lower bound (ZLB) framework, when the underlying shadow rate is assumed to follow the classical one-factor Vasicek model. Then, a filtering procedure is performed using the Unscented Kalman Filter (UKF) to estimate the unobservable state variable (the shadow rate), and the model calibration is proceeded by estimating the model parameters using the Particle Swarm Optimization (PSO) algorithm. Further, empirical illustrations are given and discussed using (as input data) the interest rates of the AAA-rated bonds compiled by the European Central Bank ranging from 6 September 2004 to 21 June 2012 (a period that concerns the ZLB framework). Our approximate closed-form solution is able to show a good match between the actual and estimated yield-rate values for short and medium time-to-maturity values, whereas, for long time-to-maturity values, it is able to estimate the trend of the yield rates. Full article
(This article belongs to the Special Issue Optimization Methods in Engineering Mathematics)
Show Figures

Figure 1

12 pages, 386 KB  
Article
A Performance Analysis of Stochastic Processes and Machine Learning Algorithms in Stock Market Prediction
by Mohammed Bouasabah
Economies 2024, 12(8), 194; https://doi.org/10.3390/economies12080194 - 24 Jul 2024
Cited by 4 | Viewed by 5834
Abstract
In this study, we compare the performance of stochastic processes, namely, the Vasicek, Cox–Ingersoll–Ross (CIR), and geometric Brownian motion (GBM) models, with that of machine learning algorithms, such as Random Forest, Support Vector Machine (SVM), and k-Nearest Neighbors (KNN), for predicting the trends [...] Read more.
In this study, we compare the performance of stochastic processes, namely, the Vasicek, Cox–Ingersoll–Ross (CIR), and geometric Brownian motion (GBM) models, with that of machine learning algorithms, such as Random Forest, Support Vector Machine (SVM), and k-Nearest Neighbors (KNN), for predicting the trends of stock indices XLF (financial sector), XLK (technology sector), and XLV (healthcare sector). The results showed that stochastic processes achieved remarkable prediction performance, especially the CIR model. Additionally, this study demonstrated that the metrics of machine learning algorithms are relatively lower. However, it is important to note that stochastic processes use the actual current index value to predict tomorrow’s value, which may overestimate their performance. In contrast, machine learning algorithms offer a more flexible approach and are not as dependent on the current index value. Therefore, optimizing the hyperparameters of machine learning algorithms is crucial for further improving their performance. Full article
(This article belongs to the Topic Big Data and Artificial Intelligence, 2nd Volume)
Show Figures

Figure 1

26 pages, 395 KB  
Article
Asymptotic Growth of Sample Paths of Tempered Fractional Brownian Motions, with Statistical Applications to Vasicek-Type Models
by Yuliya Mishura and Kostiantyn Ralchenko
Fractal Fract. 2024, 8(2), 79; https://doi.org/10.3390/fractalfract8020079 - 25 Jan 2024
Cited by 1 | Viewed by 1826
Abstract
Tempered fractional Brownian motion (TFBM) and tempered fractional Brownian motion of the second kind (TFBMII) modify the power-law kernel in the moving average representation of fractional Brownian motion by introducing exponential tempering. We construct least-square estimators for the unknown drift parameters within Vasicek [...] Read more.
Tempered fractional Brownian motion (TFBM) and tempered fractional Brownian motion of the second kind (TFBMII) modify the power-law kernel in the moving average representation of fractional Brownian motion by introducing exponential tempering. We construct least-square estimators for the unknown drift parameters within Vasicek models that are driven by these processes. To demonstrate their strong consistency, we establish asymptotic bounds with probability 1 for the rate of growth of trajectories of tempered fractional processes. Full article
14 pages, 437 KB  
Article
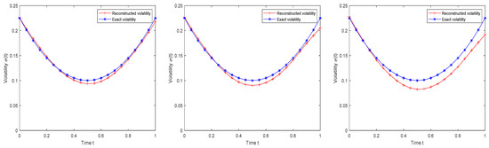
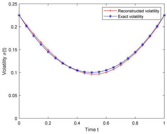
Simultaneous Calibration of European Option Volatility and Fractional Order under the Time Fractional Vasicek Model
by Yunkang Du and Zuoliang Xu
Algorithms 2024, 17(2), 54; https://doi.org/10.3390/a17020054 - 25 Jan 2024
Cited by 1 | Viewed by 2039
Abstract
In this paper, we recover the European option volatility function σ(t) of the underlying asset and the fractional order α of the time fractional derivatives under the time fractional Vasicek model. To address the ill-posed nature of the inverse problem, [...] Read more.
In this paper, we recover the European option volatility function σ(t) of the underlying asset and the fractional order α of the time fractional derivatives under the time fractional Vasicek model. To address the ill-posed nature of the inverse problem, we employ Tikhonov regularization. The Alternating Direction Multiplier Method (ADMM) is utilized for the simultaneous recovery of the parameter α and the volatility function σ(t). In addition, the existence of a solution to the minimization problem has been demonstrated. Finally, the effectiveness of the proposed approach is verified through numerical simulation and empirical analysis. Full article
Show Figures

Figure 1

20 pages, 800 KB  
Article
On the Bias of the Unbiased Expectation Theory
by Renato França and Raquel M. Gaspar
Mathematics 2024, 12(1), 105; https://doi.org/10.3390/math12010105 - 28 Dec 2023
Viewed by 3263
Abstract
The unbiased expectation theory stipulates that long-term interest rates are determined by the market’s expectations of future short-term interest rates. According to this hypothesis, if investors have unbiased expectations about future interest rate movements, the forward interest rates should be good predictors of [...] Read more.
The unbiased expectation theory stipulates that long-term interest rates are determined by the market’s expectations of future short-term interest rates. According to this hypothesis, if investors have unbiased expectations about future interest rate movements, the forward interest rates should be good predictors of future spot interest rates. This hypothesis of the term structure of interest rates has long been a subject of debate due to empirical and theoretical challenges. Despite extensive research, a satisfactory explanation for the observed systematic difference between future spot interest rates and forward interest rates has not yet been identified. In this study, we approach this issue from an arbitrage theory perspective, leveraging on the connection between the expectation hypothesis and changes in probability measures. We propose that the observed bias can be explained by two adjustments: a risk premia adjustment, previously considered in the literature, and a stochastic adjustment that has been overlooked until now resulting from two measure changes. We further demonstrate that for specific instances of the Vasicek and Cox, as well as the Ingersoll and Ross, stochastic interest rate models, quantifying these adjustments reveals that the stochastic adjustment plays a significant role in explaining the bias, and ignoring it may lead to an overestimation of the required risk premia/aversion adjustment. Our findings extend beyond the realm of financial economic theory to have tangible implications for interest rate modelling. The capacity to quantify and distinguish between risk and stochastic adjustments empowers modellers to make more informed decisions, leading to a more accurate understanding of interest rate dynamics over time. Full article
(This article belongs to the Special Issue First SDE: New Advances in Stochastic Differential Equations)
Show Figures

Figure 1

14 pages, 319 KB  
Article
Inferred Rate of Default as a Credit Risk Indicator in the Bulgarian Bank System
by Vilislav Boutchaktchiev
Entropy 2023, 25(12), 1608; https://doi.org/10.3390/e25121608 - 30 Nov 2023
Cited by 4 | Viewed by 1690
Abstract
The inferred rate of default (IRD) was first introduced as an indicator of default risk computable from information publicly reported by the Bulgarian National Bank. We have provided a more detailed justification for the suggested methodology for forecasting the IRD on the bank-group- [...] Read more.
The inferred rate of default (IRD) was first introduced as an indicator of default risk computable from information publicly reported by the Bulgarian National Bank. We have provided a more detailed justification for the suggested methodology for forecasting the IRD on the bank-group- and bank-system-level based on macroeconomic factors. Furthermore, we supply additional empirical evidence in the time-series analysis. Additionally, we demonstrate that IRD provides a new perspective for comparing credit risk across bank groups. The estimation methods and model assumptions agree with current Bulgarian regulations and the IFRS 9 accounting standard. The suggested models could be used by practitioners in monthly forecasting the point-in-time probability of default in the context of accounting reporting and in monitoring and managing credit risk. Full article
Show Figures

Figure 1

19 pages, 3163 KB  
Article
Measurement and Calibration of Regulatory Credit Risk Asset Correlations
by Anton van Dyk and Gary van Vuuren
J. Risk Financial Manag. 2023, 16(9), 402; https://doi.org/10.3390/jrfm16090402 - 7 Sep 2023
Cited by 2 | Viewed by 5014
Abstract
Vasicek’s asymptotic single risk factor (ASRF) model is employed by the Basel Committee on Banking Supervision (BCBS) in its internal ratings-based (IRB) approach for estimating credit losses and regulatory credit risk capital. This methodology requires estimates of asset correlations; these are prescribed by [...] Read more.
Vasicek’s asymptotic single risk factor (ASRF) model is employed by the Basel Committee on Banking Supervision (BCBS) in its internal ratings-based (IRB) approach for estimating credit losses and regulatory credit risk capital. This methodology requires estimates of asset correlations; these are prescribed by the BCBS. Practitioners are interested to know market-implied asset correlations since these influence economic capital and lending behavior. These may be backed out from ASRF loan loss distributions using ex post loan losses. Prescribed asset correlations have been neither updated nor recalibrated since their introduction in 2008 with the implementation of the Basel II accord. The market milieu has undergone significant alterations and adaptations since then; it is unlikely that these remain relevant. Loan loss data from a developed (US) and developing (South Africa) economy spanning at least two business cycles for each region were used to explore the relevance of the BCBS calibration. Results obtained from three alternative methodologies are compared with prescribed BCBS values, and the latter were found to be countercyclical to empirical loan loss experience, resulting in less punitive credit risk capital requirements than required in market crises and more punitive requirements than required in calm conditions. Full article
(This article belongs to the Section Banking and Finance)
Show Figures

Figure 1

22 pages, 6116 KB  
Article
Unequal Interval Dynamic Traffic Flow Prediction with Singular Point Detection
by Chang Guo, Demin Li and Xuemin Chen
Appl. Sci. 2023, 13(15), 8973; https://doi.org/10.3390/app13158973 - 4 Aug 2023
Cited by 4 | Viewed by 1854
Abstract
Analysis of traffic flow signals plays an important role in traffic prediction and management. As an intrinsic property, the singular point of a traffic flow signal labels a new nonsteady status. Therefore, detecting the singular point is an effective approach to determine the [...] Read more.
Analysis of traffic flow signals plays an important role in traffic prediction and management. As an intrinsic property, the singular point of a traffic flow signal labels a new nonsteady status. Therefore, detecting the singular point is an effective approach to determine the moment of traffic flow prediction. In this paper, an improved wavelet transform is proposed to detect singular points of real-time traffic flow signals. The number of detected singular points is output via the heuristic selection of multiple scales. Then, a weighted similarity measurement of historical traffic flow signals is utilized to predict the next singular point. The position of the next singular point decides the duration of prediction adaptively. The detected and predicted singular points are applied to dynamically update the unequal interval prediction of traffic flow. Furthermore, a Vasicek model is used to predict the traffic flow by minimizing the sum of the relative mean standard error (RMSE) between the traffic flow increment in the predicted interval and the sampled increments of previous intervals. A decomposition method is used to solve the unequal matrix problem. Based on the scenario and traffic flow imported from the real-world map, the simulation results show that the proposed algorithm outperforms existing approaches with high prediction accuracy and much lower computing cost. Full article
(This article belongs to the Section Transportation and Future Mobility)
Show Figures

Figure 1

26 pages, 2626 KB  
Article
A Fuzzy-Random Extension of Jamshidian’s Bond Option Pricing Model and Compatible One-Factor Term Structure Models
by Jorge de Andrés-Sánchez
Axioms 2023, 12(7), 668; https://doi.org/10.3390/axioms12070668 - 6 Jul 2023
Cited by 2 | Viewed by 1989
Abstract
The primary objective of this paper is to expand Jamshidian’s bond option formula and compatible one-factor term structure models by incorporating the existence of uncertainty in the parameters governing interest-rate fluctuations. Specifically, we consider imprecision in the parameters related to the speed of [...] Read more.
The primary objective of this paper is to expand Jamshidian’s bond option formula and compatible one-factor term structure models by incorporating the existence of uncertainty in the parameters governing interest-rate fluctuations. Specifically, we consider imprecision in the parameters related to the speed of reversion, equilibrium short-term interest rate, and volatility. To model this uncertainty, we utilize fuzzy numbers, which, in this context, are interpreted as epistemic fuzzy sets. The second objective of this study is to propose a methodology for estimating these parameters based on historical data. To do so, we use the possibility distribution functions capability to quantify imprecise probability distributions. Furthermore, this paper presents an application to the term structure of fixed-income bonds with the highest credit rating in the Euro area. This empirical application allows for evaluating the effectiveness of the fuzzy extension in fitting the dynamics of interest rates and assessing the suitability of the proposed extension. Full article
(This article belongs to the Special Issue Applied Fuzzy Logic and Soft Computing to Real World Problems)
Show Figures

Figure 1

16 pages, 2862 KB  
Article
Study of Pricing of High-Dimensional Financial Derivatives Based on Deep Learning
by Xiangdong Liu and Yu Gu
Mathematics 2023, 11(12), 2658; https://doi.org/10.3390/math11122658 - 11 Jun 2023
Cited by 3 | Viewed by 2815
Abstract
Many problems in the fields of finance and actuarial science can be transformed into the problem of solving backward stochastic differential equations (BSDE) and partial differential equations (PDEs) with jumps, which are often difficult to solve in high-dimensional cases. To solve this problem, [...] Read more.
Many problems in the fields of finance and actuarial science can be transformed into the problem of solving backward stochastic differential equations (BSDE) and partial differential equations (PDEs) with jumps, which are often difficult to solve in high-dimensional cases. To solve this problem, this paper applies the deep learning algorithm to solve a class of high-dimensional nonlinear partial differential equations with jump terms and their corresponding backward stochastic differential equations (BSDEs) with jump terms. Using the nonlinear Feynman-Kac formula, the problem of solving this kind of PDE is transformed into the problem of solving the corresponding backward stochastic differential equations with jump terms, and the numerical solution problem is turned into a stochastic control problem. At the same time, the gradient and jump process of the unknown solution are separately regarded as the strategy function, and they are approximated, respectively, by using two multilayer neural networks as function approximators. Thus, the deep learning-based method is used to overcome the “curse of dimensionality” caused by high-dimensional PDE with jump, and the numerical solution is obtained. In addition, this paper proposes a new optimization algorithm based on the existing neural network random optimization algorithm, and compares the results with the traditional optimization algorithm, and achieves good results. Finally, the proposed method is applied to three practical high-dimensional problems: Hamilton-Jacobi-Bellman equation, bond pricing under the jump Vasicek model and option pricing under the jump diffusion model. The proposed numerical method has obtained satisfactory accuracy and efficiency. The method has important application value and practical significance in investment decision-making, option pricing, insurance and other fields. Full article
(This article belongs to the Special Issue Computational Economics and Mathematical Modeling)
Show Figures

Figure 1

21 pages, 1570 KB  
Review
Fuzzy Random Option Pricing in Continuous Time: A Systematic Review and an Extension of Vasicek’s Equilibrium Model of the Term Structure
by Jorge de Andrés-Sánchez
Mathematics 2023, 11(11), 2455; https://doi.org/10.3390/math11112455 - 25 May 2023
Cited by 3 | Viewed by 2483
Abstract
Fuzzy random option pricing in continuous time (FROPCT) has emerged as an active research field over the past two decades; thus, there is a need for a comprehensive review that provides a broad perspective on the literature and identifies research gaps. In this [...] Read more.
Fuzzy random option pricing in continuous time (FROPCT) has emerged as an active research field over the past two decades; thus, there is a need for a comprehensive review that provides a broad perspective on the literature and identifies research gaps. In this regard, we conducted a structure review of the literature by using the WoS and SCOPUS databases while following the PRISMA criteria. With this review, we outline the primary research streams, publication outlets, and notable authors in this domain. Furthermore, the literature review revealed a lack of advancements for the equilibrium models of the yield curve. This finding serves as a primary motivation for the second contribution of this paper, which involves an extension of Vasicek’s yield curve equilibrium model. Specifically, we introduce the existence of fuzzy uncertainty in the parameters governing interest rate movements, including the speed of reversion, equilibrium short-term interest rate, and volatility. By incorporating fuzzy uncertainty, we enhance the model’s ability to capture the complexities of real-world interest rate dynamics. Moreover, this paper presents an empirical application of the proposed extension to the term structure of fixed-income public bonds in European Union. The empirical analysis suggests the suitability of the proposed extension of Vasicek’s model for practical applications. Full article
Show Figures

Figure 1

19 pages, 633 KB  
Article
A Class of Fractional Stochastic Differential Equations with a Soft Wall
by Kęstutis Kubilius and Aidas Medžiūnas
Fractal Fract. 2023, 7(2), 110; https://doi.org/10.3390/fractalfract7020110 - 21 Jan 2023
Cited by 3 | Viewed by 1829
Abstract
In this paper we are interested in fractional stochactic differential equations (SDEs) with a soft wall. What do we mean by such a type of equation? It has been established that SDE with reflection can be imagined as equations having a hard wall. [...] Read more.
In this paper we are interested in fractional stochactic differential equations (SDEs) with a soft wall. What do we mean by such a type of equation? It has been established that SDE with reflection can be imagined as equations having a hard wall. Now, by introducing repulsion instead of reflection, one obtains an SDE with a soft wall. In contrast to the SDE with reflection, where the process cannot pass the hard wall, the soft wall is repulsive but not impenetrable. As the process crosses the soft wall boundary, it experiences the force of a chosen magnitude in the opposite direction. When the process is far from the wall, the force acts weakly. We find conditions under which SDE with a soft wall has a unique solution and construct an implicit Euler approximation with a rate of convergence for this equation. Using the example of the fractional Vasicek process with soft walls, we illustrate the dependence of the behaviour of the solution on the repulsion force. Full article
(This article belongs to the Special Issue Fractional Differential Equations in Anomalous Diffusion)
Show Figures

Figure 1

Back to TopTop