Sign in to use this feature.

Years

Between: -

Subjects

remove_circle_outline
remove_circle_outline
remove_circle_outline
remove_circle_outline
remove_circle_outline
remove_circle_outline

Journals

Article Types

Countries / Regions

Search Results (11)

Search Parameters:
Keywords = Trit1

Order results
Result details
Results per page
Select all
Export citation of selected articles as:
15 pages, 2264 KB  
Article
Enhanced CPU Design for SDN Controller
by Hiba S. Bazzi, Ramzi A. Jaber, Ahmad M. El-Hajj, Fathelalem A. Hija and Ali M. Haidar
Micromachines 2024, 15(8), 997; https://doi.org/10.3390/mi15080997 - 31 Jul 2024
Cited by 3 | Viewed by 2038
Abstract
Software-Defined Networking (SDN) revolutionizes network management by decoupling control plane functionality from data plane devices, enabling the centralized control and programmability of network behavior. This paper uses the ternary system to improve the Central Processing Unit (CPU) inside the SDN controller to enhance [...] Read more.
Software-Defined Networking (SDN) revolutionizes network management by decoupling control plane functionality from data plane devices, enabling the centralized control and programmability of network behavior. This paper uses the ternary system to improve the Central Processing Unit (CPU) inside the SDN controller to enhance network management. The Multiple-Valued Logic (MVL) circuit shows remarkable improvement compared to the binary circuit regarding the chip area, propagation delay, and energy consumption. Moreover, the Carbon Nanotube Field-Effect Transistor (CNTFET) shows improvement compared to other transistor technologies regarding energy efficiency and circuit speed. To the best of our knowledge, this is the first time that a ternary design has been applied inside the CPU of an SDN controller. Earlier studies focused on Ternary Content-Addressable Memory (TCAM) in SDN. This paper proposes a new 1-trit Ternary Full Adder (TFA) to decrease the propagation delay and the Power–Delay Product (PDP). The proposed design is compared to the latest 17 designs, including 15 designs that are 1-trit TFA CNTFET-based, 2-bit binary FA FinFET-based, and 2-bit binary FA CMOS-based, using the HSPICE simulator, to optimize the CPU utilization in SDN environments, thereby enhancing programmability. The results show the success of the proposed design in reducing the propagation delays by over 99% compared to the 2-bit binary FA CMOS-based design, over 78% compared to the 2-bit binary FA FinFET-based design, over 91% compared to the worst-case TFA, and over 49% compared to the best-case TFAs. Full article
Show Figures

Figure 1

15 pages, 2065 KB  
Article
Analysis of the Selection Signal of the Tibetan Black Chicken Genome Based on Whole-Genome Sequencing
by Jing Feng, Wei Zhu, Hairen Shi, Da Peng, Lei Zang, Yan Wang, Luobu ZhaXi, Jiancai BaiMa, Felix Kwame Amevor, Xiaoqi Wang, Xueying Ma and Xiaoling Zhao
Genes 2023, 14(9), 1672; https://doi.org/10.3390/genes14091672 - 24 Aug 2023
Cited by 3 | Viewed by 2848
Abstract
Background: The Tibetan chicken has adapted well to high altitudes genetically after its long-term habitation in the plateau. In this study, we analyzed the selection signal of Tibetan black chickens (TBCs) and discovered genes associated with the characteristics of germplasm. Methods: Whole-genome sequencing [...] Read more.
Background: The Tibetan chicken has adapted well to high altitudes genetically after its long-term habitation in the plateau. In this study, we analyzed the selection signal of Tibetan black chickens (TBCs) and discovered genes associated with the characteristics of germplasm. Methods: Whole-genome sequencing (WGS) was used to identify the single-nucleotide polymorphism (SNP) markers and genetic structures in the genome of Tibetan black chickens. Further, we performed a comparative population genomics analysis between the genomic data obtained in this present study and the genomic data for five wild red jungle fowls (RJFs) accessed from the NCBI database (GenBank accession number PRJNA241474). Thereafter, the Fst and Pi selections were used to identify genes under positive selection in the Tibetan black chicken genome. Results: A total of 9,490,690 SNPs were identified in the Tibetan black chickens. In addition, the results from the gene ontology (GO) analysis showed that 732 genes of TBCs were enriched in a total of 210 GO terms with specific molecular functions such as regulation of cellular catabolic process, the MAPK signaling pathway, regulation of ion transport, growth, morphogenesis and lung alveolus development which may provide a better mechanism to facilitate oxygen transport and utilization in TBCs. Moreover, the results from the KEGG analysis showed that 732 genes of the TBCs were significantly enriched in the calcium signaling pathway, circadian entrainment (ADCY1, GNG7 and PER3), oxytocin signaling pathway and pathways of multiple neurodegeneration diseases. In addition, the CD86 antigen (CD86) was identified as a gene associated with the immune response in chickens. It was also revealed that genes such as TRIT1, HPCAL4, NT5C1A and HEYL were discovered under selection in Tibetan black chickens on chromosome 23. These genes may be related to the local adaptive characteristics of Tibetan black chickens, for instance, NT5C1A and HEYL may be involved in the high-altitude adaption of oxygen delivery in Tibetan black chickens. Conclusions: In summary, we found that selection mainly affects the disease resistance and cold acclimatization of Tibetan black chickens. Hence, these results may provide important genetic information for the evolution and breeding of Tibetan black chickens. Full article
(This article belongs to the Special Issue Poultry Breeding: Genetics and Genomics)
Show Figures

Figure 1

22 pages, 2960 KB  
Article
Trapezoidal Interval Type-2 Fuzzy PIPRECIA-MARCOS Model for Management Efficiency of Traffic Flow on Observed Road Sections
by Wei Xu, Dillip Kumar Das, Željko Stević, Marko Subotić, Adel F. Alrasheedi and Shiru Sun
Mathematics 2023, 11(12), 2652; https://doi.org/10.3390/math11122652 - 10 Jun 2023
Cited by 10 | Viewed by 1759
Abstract
Road infrastructure management is an extremely important task of traffic engineering. For the purpose of efficient management, it is necessary to determine the efficiency of the traffic flow through PAE 85%, AADT and other exploitation parameters on the one hand, and the number [...] Read more.
Road infrastructure management is an extremely important task of traffic engineering. For the purpose of efficient management, it is necessary to determine the efficiency of the traffic flow through PAE 85%, AADT and other exploitation parameters on the one hand, and the number of different types of traffic accidents on the other. In this paper, a novel TrIT2F (trapezoidal interval type-2 fuzzy) PIPRECIA (pivot pairwise relative criteria importance assessment)-TrIT2F MARCOS (measurement of alternatives and ranking according to compromise solution) was developed in order to, in a defined set of 14 road segments, identify the most efficient one for data related to light goods vehicles. Through this the aims and contributions of the study can be manifested. The evaluation was carried out on the basis of seven criteria with weights obtained using the TrIT2F PIPRECIA, while the final results were presented through the TrIT2F MARCOS method. To average part of the input data, the Dombi and Bonferroni operators have been applied. The final results of the applied TrIT2F PIPRECIA-TrIT2F MARCOS model show the following ranking of road segments, according to which Vrhovi–Šešlije M-I-103 with a gradient of −1.00 represents the best solution: A5 > A8 > A2 > A1 > A4 > A3 > A6 > A12 > A13 = A14 > A11 > A7 > A9 > A10. In addition, the validation of the obtained results was conducted by changing the values of the four most important criteria and changing the size of the decision matrix. Tests have shown great stability of the developed TrIT2F PIPRECIA-TrIT2F MARCOS model. Full article
(This article belongs to the Special Issue Dynamics under Uncertainty: Modeling Simulation and Complexity II)
Show Figures

Figure 1

19 pages, 8234 KB  
Article
Ternary Full Adder Designs Employing Unary Operators and Ternary Multiplexers
by Ramzi A. Jaber, Ali M. Haidar, Abdallah Kassem and Furqan Zahoor
Micromachines 2023, 14(5), 1064; https://doi.org/10.3390/mi14051064 - 17 May 2023
Cited by 15 | Viewed by 4445
Abstract
The design of the Ternary Full Adders (TFA) employing Carbon Nanotube Field-Effect Transistors (CNFET) has been widely presented in the literature. To obtain the optimal design of these ternary adders, we propose two new different designs, TFA1 with 59 CNFETs and TFA2 with [...] Read more.
The design of the Ternary Full Adders (TFA) employing Carbon Nanotube Field-Effect Transistors (CNFET) has been widely presented in the literature. To obtain the optimal design of these ternary adders, we propose two new different designs, TFA1 with 59 CNFETs and TFA2 with 55 CNFETs, that use unary operator gates with two voltage supplies (Vdd and Vdd/2) to reduce the transistor count and energy consumption. In addition, this paper proposes two 4-trit Ripple Carry Adders (RCA) based on the two proposed TFA1 and TFA2; we use the HSPICE simulator and 32 nm CNFET to simulate the proposed circuits under different voltages, temperatures, and output loads. The simulation results show the improvements of the designs in a reduction of over 41% in energy consumption (PDP), and over 64% in Energy Delay Product (EDP) compared to the best recent works in the literature. Full article
Show Figures

Figure 1

19 pages, 3286 KB  
Article
Antibiofilm Activity of Sundew Species against Multidrug-Resistant Escherichia coli Strains
by Sandy Gerschler, Sebastian Guenther and Christian Schulze
Int. J. Mol. Sci. 2022, 23(22), 13720; https://doi.org/10.3390/ijms232213720 - 8 Nov 2022
Cited by 11 | Viewed by 3039
Abstract
Species of the genus Drosera, known for carnivorous plants, such as sundew, have been traditionally used for centuries as medicinal plants. Efficacy-determining compounds are naphthoquinones and flavonoids. Flavonoids possess a broad spectrum of bioactive properties, including biofilm inhibitory activity. Biofilms render antibiotics [...] Read more.
Species of the genus Drosera, known for carnivorous plants, such as sundew, have been traditionally used for centuries as medicinal plants. Efficacy-determining compounds are naphthoquinones and flavonoids. Flavonoids possess a broad spectrum of bioactive properties, including biofilm inhibitory activity. Biofilms render antibiotics ineffective, contributing to the current rise in antimicrobial resistance. In this study, the biofilm inhibitory activity of two European sundew species (Drosera rotundifolia and Drosera intermedia) grown agriculturally in Germany and four commercial sundew products (declared as Drosera longifolia, Drosera sp. and Drosera planta trit.) against three multidrug-resistant Escherichia coli strains was tested. The aim of the study was to comparatively investigate the biofilm inhibitory potential of sundew species extracts grown locally in northern Germany and commercial sundew products. The minimum biofilm inhibitory concentration of the European sundew species was approx. 35 µg mL−1. In comparison, commercial sundew products ranged in concentration from 75 to 140 µg mL−1. Additionally, individual compounds isolated from European sundew were tested. Among these compounds, biofilm inhibitory activity was determined for four of the eight substances, with 2″-O-galloyl hyperoside standing out for its activity (38 µg mL−1). The whole plant extracts of Drosera rotundifolia and Drosera intermedia proved to be more effective than the commercial products and the single compounds in its biofilm inhibition activity against Escherichia coli strains. Sundew extracts may serve as a potential therapeutic approach for targeting biofilm production. Full article
Show Figures

Figure 1

10 pages, 575 KB  
Article
CNTFET-Based Ternary Multiply-and-Accumulate Unit
by Amr Mohammaden, Mohammed E. Fouda, Ihsen Alouani, Lobna A. Said and Ahmed G. Radwan
Electronics 2022, 11(9), 1455; https://doi.org/10.3390/electronics11091455 - 30 Apr 2022
Cited by 7 | Viewed by 3170
Abstract
Multiply-Accumulate (MAC) is one of the most commonly used operations in modern computing systems due to its use in matrix multiplication, signal processing, and in new applications such as machine learning and deep neural networks. Ternary number system offers higher information processing within [...] Read more.
Multiply-Accumulate (MAC) is one of the most commonly used operations in modern computing systems due to its use in matrix multiplication, signal processing, and in new applications such as machine learning and deep neural networks. Ternary number system offers higher information processing within the same number of digits when compared to binary systems. In this paper, a MAC is proposed using a CNTFET-based ternary logic number. Specifically, we build a 5-trit multiplier and 10-trit adder as building blocks of two ternary MAC unit designs. The first is a basic MAC which has two methods to implement, serial and pipeline. The second is an improved MAC design that optimizes the number of transistors, offers higher performance and lower power consumption. The designed MAC unit can operate up to 300 MHz. Finally, a comparative study in terms of power, delay, and area variations is conducted under different supply voltages and temperature levels. Full article
(This article belongs to the Special Issue Feature Papers in Circuit and Signal Processing)
Show Figures

Figure 1

20 pages, 4610 KB  
Article
The Effect of tRNA[Ser]Sec Isopentenylation on Selenoprotein Expression
by Noelia Fradejas-Villar, Simon Bohleber, Wenchao Zhao, Uschi Reuter, Annika Kotter, Mark Helm, Rainer Knoll, Robert McFarland, Robert W. Taylor, Yufeng Mo, Kenjyo Miyauchi, Yuriko Sakaguchi, Tsutomu Suzuki and Ulrich Schweizer
Int. J. Mol. Sci. 2021, 22(21), 11454; https://doi.org/10.3390/ijms222111454 - 23 Oct 2021
Cited by 15 | Viewed by 4933
Abstract
Transfer RNA[Ser]Sec carries multiple post-transcriptional modifications. The A37G mutation in tRNA[Ser]Sec abrogates isopentenylation of base 37 and has a profound effect on selenoprotein expression in mice. Patients with a homozygous pathogenic p.R323Q variant in tRNA-isopentenyl-transferase (TRIT1) show a severe [...] Read more.
Transfer RNA[Ser]Sec carries multiple post-transcriptional modifications. The A37G mutation in tRNA[Ser]Sec abrogates isopentenylation of base 37 and has a profound effect on selenoprotein expression in mice. Patients with a homozygous pathogenic p.R323Q variant in tRNA-isopentenyl-transferase (TRIT1) show a severe neurological disorder, and hence we wondered whether selenoprotein expression was impaired. Patient fibroblasts with the homozygous p.R323Q variant did not show a general decrease in selenoprotein expression. However, recombinant human TRIT1R323Q had significantly diminished activities towards several tRNA substrates in vitro. We thus engineered mice conditionally deficient in Trit1 in hepatocytes and neurons. Mass-spectrometry revealed that hypermodification of U34 to mcm5Um occurs independently of isopentenylation of A37 in tRNA[Ser]Sec. Western blotting and 75Se metabolic labeling showed only moderate effects on selenoprotein levels and 75Se incorporation. A detailed analysis of Trit1-deficient liver using ribosomal profiling demonstrated that UGA/Sec re-coding was moderately affected in Selenop, Txnrd1, and Sephs2, but not in Gpx1. 2′O-methylation of U34 in tRNA[Ser]Sec depends on FTSJ1, but does not affect UGA/Sec re-coding in selenoprotein translation. Taken together, our results show that a lack of isopentenylation of tRNA[Ser]Sec affects UGA/Sec read-through but differs from a A37G mutation. Full article
(This article belongs to the Special Issue Molecular Biology of Selenium in Health and Disease)
Show Figures

Figure 1

24 pages, 5480 KB  
Article
Ternary Arithmetic Logic Unit Design Utilizing Carbon Nanotube Field Effect Transistor (CNTFET) and Resistive Random Access Memory (RRAM)
by Furqan Zahoor, Fawnizu Azmadi Hussin, Farooq Ahmad Khanday, Mohamad Radzi Ahmad and Illani Mohd Nawi
Micromachines 2021, 12(11), 1288; https://doi.org/10.3390/mi12111288 - 21 Oct 2021
Cited by 19 | Viewed by 4610
Abstract
Due to the difficulties associated with scaling of silicon transistors, various technologies beyond binary logic processing are actively being investigated. Ternary logic circuit implementation with carbon nanotube field effect transistors (CNTFETs) and resistive random access memory (RRAM) integration is considered as a possible [...] Read more.
Due to the difficulties associated with scaling of silicon transistors, various technologies beyond binary logic processing are actively being investigated. Ternary logic circuit implementation with carbon nanotube field effect transistors (CNTFETs) and resistive random access memory (RRAM) integration is considered as a possible technology option. CNTFETs are currently being preferred for implementing ternary circuits due to their desirable multiple threshold voltage and geometry-dependent properties, whereas the RRAM is used due to its multilevel cell capability which enables storage of multiple resistance states within a single cell. This article presents the 2-trit arithmetic logic unit (ALU) design using CNTFETs and RRAM as the design elements. The proposed ALU incorporates a transmission gate block, a function select block, and various ternary function processing modules. The ALU design optimization is achieved by introducing a controlled ternary adder–subtractor module instead of separate adder and subtractor circuits. The simulations are analyzed and validated using Synopsis HSPICE simulation software with standard 32 nm CNTFET technology under different operating conditions (supply voltages) to test the robustness of the designs. The simulation results indicate that the proposed CNTFET-RRAM integration enables the compact circuit realization with good robustness. Moreover, due to the addition of RRAM as circuit element, the proposed ALU has the advantage of non-volatility. Full article
(This article belongs to the Special Issue Advances in Resistive Switching Memory Devices)
Show Figures

Figure 1

15 pages, 1403 KB  
Article
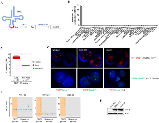
Gene Amplification-Associated Overexpression of the Selenoprotein tRNA Enzyme TRIT1 Confers Sensitivity to Arsenic Trioxide in Small-Cell Lung Cancer
by Laia Coll-SanMartin, Veronica Davalos, David Piñeyro, Margalida Rosselló-Tortella, Alberto Bueno-Costa, Fernando Setien, Alberto Villanueva, Isabel Granada, Neus Ruiz-Xiviller, Annika Kotter, Mark Helm, Jun Yokota, Reika Kawabata-Iwakawa, Takashi Kohno and Manel Esteller
Cancers 2021, 13(8), 1869; https://doi.org/10.3390/cancers13081869 - 14 Apr 2021
Cited by 11 | Viewed by 3600
Abstract
The alteration of RNA modification patterns is emerging as a common feature of human malignancies. If these changes affect key RNA molecules for mRNA translation, such as transfer RNA, they can have important consequences for cell transformation. TRIT1 is the enzyme responsible for [...] Read more.
The alteration of RNA modification patterns is emerging as a common feature of human malignancies. If these changes affect key RNA molecules for mRNA translation, such as transfer RNA, they can have important consequences for cell transformation. TRIT1 is the enzyme responsible for the hypermodification of adenosine 37 in the anticodon region of human tRNAs containing serine and selenocysteine. Herein, we show that TRIT1 undergoes gene amplification-associated overexpression in cancer cell lines and primary samples of small-cell lung cancer. From growth and functional standpoints, the induced depletion of TRIT1 expression in amplified cells reduces their tumorigenic potential and downregulates the selenoprotein transcripts. We observed that TRIT1-amplified cells are sensitive to arsenic trioxide, a compound that regulates selenoproteins, whereas reduction of TRIT1 levels confers loss of sensitivity to the drug. Overall, our results indicate a role for TRIT1 as a small-cell lung cancer-relevant gene that, when undergoing gene amplification-associated activation, can be targeted with the differentiation agent arsenic trioxide. Full article
Show Figures

Figure 1

6 pages, 1076 KB  
Article
Generalization of the Landauer Principle for Computing Devices Based on Many-Valued Logic
by Edward Bormashenko
Entropy 2019, 21(12), 1150; https://doi.org/10.3390/e21121150 - 25 Nov 2019
Cited by 18 | Viewed by 5309
Abstract
The Landauer principle asserts that “the information is physical”. In its strict meaning, Landauer’s principle states that there is a minimum possible amount of energy required to erase one bit of information, known as the Landauer bound [...] Read more.
The Landauer principle asserts that “the information is physical”. In its strict meaning, Landauer’s principle states that there is a minimum possible amount of energy required to erase one bit of information, known as the Landauer bound W = k B T l n 2 , where T is the temperature of a thermal reservoir used in the process and k B is Boltzmann’s constant. Modern computers use the binary system in which a number is expressed in the base-2 numeral system. We demonstrate that the Landauer principle remains valid for the physical computing device based on the ternary, and more generally, N-based logic. The energy necessary for erasure of one bit of information (the Landauer bound) W = k B T l n 2 remains untouched for the computing devices exploiting a many-valued logic. Full article
(This article belongs to the Special Issue The Landauer Principle: Meaning, Physical Roots and Applications)
Show Figures

Figure 1

8 pages, 385 KB  
Article
The Relationship between Change of Direction Tests in Elite Youth Soccer Players
by Björn Kadlubowski, Michael Keiner, Hagen Hartmann, Klaus Wirth and Ulrich Frick
Sports 2019, 7(5), 111; https://doi.org/10.3390/sports7050111 - 14 May 2019
Cited by 19 | Viewed by 6828
Abstract
Change of direction (COD) is a performance-limiting factor in team sports. However, there are no exact definitions describing which physical abilities limit COD performance in soccer. Nevertheless, different COD tests are used or have been recommended as being equally effective in the professional [...] Read more.
Change of direction (COD) is a performance-limiting factor in team sports. However, there are no exact definitions describing which physical abilities limit COD performance in soccer. Nevertheless, different COD tests are used or have been recommended as being equally effective in the professional practice of measuring COD performance. Therefore, the aim of this study was to evaluate the relationship between different COD tests, and to test the independence and generalizability of these COD tests in soccer. As such, 27 elite youth soccer players were randomly recruited and were tested in different COD tests (i.e., Illinois agility test (IAT), T agility test (TT), 505 agility test (505), Gewandtheitslauf (GewT), triangle test (Tri-t), and square test (SQT)). Bivariate Pearson correlation analysis was used to assess the relationships between the COD tests. The Benjamini–Hochberg method was used to control for the false discovery rate of the study at 0.05. This investigation calculated explained variances of 10% to 55% between performances in the different COD tests. This suggested that the tests covered different aspects or task-specific characteristics of the COD. Therefore, coaches and sport scientists should review and select different tests with a logical validity, based on the requirement profiles of the corresponding sport. Full article
(This article belongs to the Special Issue Strength Training in Sprint Sports)
Show Figures

Figure 1

Back to TopTop