Sign in to use this feature.

Years

Between: -

Subjects

remove_circle_outline
remove_circle_outline
remove_circle_outline
remove_circle_outline

Journals

Article Types

Countries / Regions

Search Results (6)

Search Parameters:
Keywords = Tepidimonas

Order results
Result details
Results per page
Select all
Export citation of selected articles as:
15 pages, 5474 KB  
Article
The Correlation Between High-Fluoride Hot Springs and Microbial Community Structure and Diversity
by Haolin Gong, Qi Wang, Li Yang and Jiajia Liao
Diversity 2025, 17(11), 784; https://doi.org/10.3390/d17110784 - 8 Nov 2025
Viewed by 516
Abstract
High-fluoride hot springs serve as a natural laboratory for investigating microbial adaptation and variations in community structure under extreme environments. This study utilized water chemistry analysis and 16S rRNA gene sequencing to investigate the correlation between high-fluoride hot springs and microbial community structure [...] Read more.
High-fluoride hot springs serve as a natural laboratory for investigating microbial adaptation and variations in community structure under extreme environments. This study utilized water chemistry analysis and 16S rRNA gene sequencing to investigate the correlation between high-fluoride hot springs and microbial community structure and diversity. The results show that the five hot springs exhibited an average F content of 15.04 mg/L, with weakly alkaline pH, high total dissolved solids, and Na+ as the dominant cation. The hydrochemical type was classified as HCO3⋅SO4-Na, consistent with the chemical characteristics of high-fluorine water. Microbial abundance and diversity were significantly reduced in the hot springs as compared to the surface water and groundwater samples. The dominant phyla in the study area included Pseudomonadota, Cyanobacteriota, Bacteroidota, and Actinomycetota. The genus-level composition varied significantly across samples, with no dominant genus observed universally. The specific genera present in different samples exhibit unique functional attributes, such as Tepidimonas, Rhodobacter, Hyphomonas, Parvibaculum, Polynucleobacter and Limnohabitans. Cluster analysis confirmed that dissimilarity coefficients highlight the significant influence of microbial abundance on inter-sample differences among hot springs. Redundancy analysis of the top 11 phyla by abundance in water samples revealed that the presence of F exerts inhibitory effects on microbial growth. Full article
(This article belongs to the Section Microbial Diversity and Culture Collections)
Show Figures

Figure 1

16 pages, 2770 KB  
Article
Nasal Microbiome in Granulomatosis with Polyangiitis Compared to Chronic Rhinosinusitis
by Eliza Brożek-Mądry, Zofia Burska, Katarzyna Życińska and Janusz Sierdziński
Diagnostics 2024, 14(15), 1673; https://doi.org/10.3390/diagnostics14151673 - 2 Aug 2024
Cited by 2 | Viewed by 1992
Abstract
Rhinosinusitis in granulomatosis with polyangiitis (GPA) is categorised as a secondary, diffuse and inflammatory chronic rhinosinusitis (CRS). It is one of the conditions that impacts the nasal microbiota. This study aimed to compare the nasal microbiomes of patients with GPA, CRS and NSP. [...] Read more.
Rhinosinusitis in granulomatosis with polyangiitis (GPA) is categorised as a secondary, diffuse and inflammatory chronic rhinosinusitis (CRS). It is one of the conditions that impacts the nasal microbiota. This study aimed to compare the nasal microbiomes of patients with GPA, CRS and NSP. A total of 31 patients were included in the study (18 GPA, 6 CRS and 7 nasal septum perforation (NSP)). In all patients, SNOT 22, a nasal endoscopy (Lund–Kennedy scale) and a brush swab were performed. The metagenomic analysis was carried out based on the hypervariable V3-V4 region of the 16S rRNA gene. At the genus level, statistically significant differences were observed in two comparisons: the GPA/NSP and the GPA/CRS groups. In the GPA/NSP group, the differences were related to four genera (Actinomyces, Streptococcus, Methylobacterium-Methylorubrum, Paracoccus), while in the GPA/CRS group, they were related to six (Kocuria, Rothia, Cutibacterium, Streptococcus, Methylobacterium-Methylorubrum, Tepidimonas). Patients with GPA had lower diversity compared to CRS and NSP patients. There were no statistically significant differences found for the Staphylococcus family and Staphylococcus aureus between the three groups. Full article
(This article belongs to the Special Issue Advances in Diagnosis and Treatment in Otolaryngology)
Show Figures

Figure 1

13 pages, 2567 KB  
Article
Biotechnological Conversion of Grape Pomace to Poly(3-hydroxybutyrate) by Moderately Thermophilic Bacterium Tepidimonas taiwanensis
by Xenie Kourilova, Iva Pernicova, Michaela Vidlakova, Roman Krejcirik, Katerina Mrazova, Kamila Hrubanova, Vladislav Krzyzanek, Jana Nebesarova and Stanislav Obruca
Bioengineering 2021, 8(10), 141; https://doi.org/10.3390/bioengineering8100141 - 14 Oct 2021
Cited by 29 | Viewed by 4577
Abstract
Polyhydroxyalkanoates (PHA) are microbial polyesters that have recently come to the forefront of interest due to their biodegradability and production from renewable sources. A potential increase in competitiveness of PHA production process comes with a combination of the use of thermophilic bacteria with [...] Read more.
Polyhydroxyalkanoates (PHA) are microbial polyesters that have recently come to the forefront of interest due to their biodegradability and production from renewable sources. A potential increase in competitiveness of PHA production process comes with a combination of the use of thermophilic bacteria with the mutual use of waste substrates. In this work, the thermophilic bacterium Tepidimonas taiwanensis LMG 22826 was identified as a promising PHA producer. The ability to produce PHA in T. taiwanensis was studied both on genotype and phenotype levels. The gene encoding the Class I PHA synthase, a crucial enzyme in PHA synthesis, was detected both by genome database search and by PCR. The microbial culture of T. taiwanensis was capable of efficient utilization of glucose and fructose. When cultivated on glucose as the only carbon source at 50 °C, the PHA titers reached up to 3.55 g/L, and PHA content in cell dry mass was 65%. The preference of fructose and glucose opens the possibility to employ T. taiwanensis for PHA production on various food wastes rich in these abundant sugars. In this work, PHA production on grape pomace extracts was successfully tested. Full article
(This article belongs to the Special Issue Advances in Polyhydroxyalkanoate (PHA) Production, Volume 3)
Show Figures

Figure 1

12 pages, 1159 KB  
Article
Modulation of the Mucosa-Associated Microbiome Linked to the PTPN2 Risk Gene in Patients with Primary Sclerosing Cholangitis and Ulcerative Colitis
by Luisa Denoth, Pascal Juillerat, Andreas E. Kremer, Gerhard Rogler, Michael Scharl, Bahtiyar Yilmaz, Sena Bluemel and on behalf of the Swiss IBD Cohort Study
Microorganisms 2021, 9(8), 1752; https://doi.org/10.3390/microorganisms9081752 - 17 Aug 2021
Cited by 11 | Viewed by 3866
Abstract
Gut microbiota appears to be involved in the pathogenesis of primary sclerosing cholangitis (PSC). The protein tyrosine phosphatase nonreceptor 2 (PTPN2) gene risk variant rs1893217 is associated with gut dysbiosis in inflammatory bowel disease (IBD), and PTPN2 was mentioned as a possible risk [...] Read more.
Gut microbiota appears to be involved in the pathogenesis of primary sclerosing cholangitis (PSC). The protein tyrosine phosphatase nonreceptor 2 (PTPN2) gene risk variant rs1893217 is associated with gut dysbiosis in inflammatory bowel disease (IBD), and PTPN2 was mentioned as a possible risk gene for PSC. This study assessed the microbial profile of ulcerative colitis (UC) patients with PSC and without PSC (non-PSC). Additionally, effects of the PTPN2 risk variant were assessed. In total, 216 mucosal samples from ileum, colon, and rectum were collected from 7 PSC and 42 non-PSC patients, as well as 28 control subjects (non-IBD). The microbial composition was derived from 16S rRNA sequencing data. Overall, bacterial richness was highest in PSC patients, who also had a higher relative abundance of the genus Roseburia compared to non-PSC, as well as Haemophilus, Fusobacterium, Bifidobacterium, and Actinobacillus compared to non-IBD, as well as a lower relative abundance of Bacteroides compared to non-PSC and non-IBD, respectively. After exclusion of patients with the PTPN2 risk variant, Brachyspira was higher in PSC compared to non-PSC, while, solely in colon samples, Eubacterium and Tepidimonas were higher in PSC vs. non-IBD. In conclusion, this study underlines the presence of gut mucosa-associated microbiome changes in PSC patients and rather weakens the role of PTPN2 as a PSC risk gene. Full article
(This article belongs to the Special Issue The Microbiota in Inflammatory Bowel Disease)
Show Figures

Figure 1

15 pages, 9347 KB  
Article
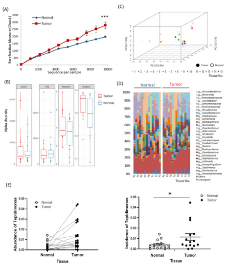
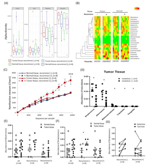
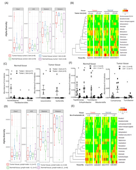
Diversity in the Extracellular Vesicle-Derived Microbiome of Tissues According to Tumor Progression in Pancreatic Cancer
by Jin-Yong Jeong, Tae-Bum Kim, Jinju Kim, Hwi Wan Choi, Eo Jin Kim, Hyun Ju Yoo, Song Lee, Hye Ryeong Jun, Wonbeak Yoo, Seokho Kim, Song Cheol Kim and Eunsung Jun
Cancers 2020, 12(9), 2346; https://doi.org/10.3390/cancers12092346 - 19 Aug 2020
Cited by 33 | Viewed by 3979
Abstract
This study was conducted to identify the composition and diversity of the microbiome in tissues of pancreatic cancer and to determine its role. First, extracellular vesicles (EVs) were obtained from the paired tumor and normal tissues, and 16s rRNA gene sequencing was performed. [...] Read more.
This study was conducted to identify the composition and diversity of the microbiome in tissues of pancreatic cancer and to determine its role. First, extracellular vesicles (EVs) were obtained from the paired tumor and normal tissues, and 16s rRNA gene sequencing was performed. We identified the microbiomes, compared the diversity between groups, and found that Tepidimonas was more abundant in tumors. Second, larger tumors resulted in lower levels of Leuconostoc and Sutterella, and increased lymph node metastasis resulted in higher levels of Comamonas and Turicibacter in tumor tissues. Moreover, in the case of tumor recurrence, the levels of Streptococcus and Akkermansia were decreased in tumor tissues. Finally, with the supernatant of Tepidimonasfonticaldi, proliferation and migration of cells increased, and epithelial-mesenchymal transition and the Tricarboxylic Acid (TCA) cycle-related metabolites were enhanced. The composition and diversity of EV-derived microbiomes are important for providing novel insights into theragnostic approaches in pancreatic cancer. Full article
(This article belongs to the Section Cancer Biomarkers)
Show Figures

Figure 1

18 pages, 1374 KB  
Article
Phylogenetic Analysis and Antimicrobial Profiles of Cultured Emerging Opportunistic Pathogens (Phyla Actinobacteria and Proteobacteria) Identified in Hot Springs
by Jocelyn Leonie Jardine, Akebe Luther King Abia, Vuyo Mavumengwana and Eunice Ubomba-Jaswa
Int. J. Environ. Res. Public Health 2017, 14(9), 1070; https://doi.org/10.3390/ijerph14091070 - 15 Sep 2017
Cited by 30 | Viewed by 7457
Abstract
Hot spring water may harbour emerging waterborne opportunistic pathogens that can cause infections in humans. We have investigated the diversity and antimicrobial resistance of culturable emerging and opportunistic bacterial pathogens, in water and sediment of hot springs located in Limpopo, South Africa. Aerobic [...] Read more.
Hot spring water may harbour emerging waterborne opportunistic pathogens that can cause infections in humans. We have investigated the diversity and antimicrobial resistance of culturable emerging and opportunistic bacterial pathogens, in water and sediment of hot springs located in Limpopo, South Africa. Aerobic bacteria were cultured and identified using 16S ribosomal DNA (rDNA) gene sequencing. The presence of Legionella spp. was investigated using real-time polymerase chain reaction. Isolates were tested for resistance to ten antibiotics representing six different classes: β-lactam (carbenicillin), aminoglycosides (gentamycin, kanamycin, streptomycin), tetracycline, amphenicols (chloramphenicol, ceftriaxone), sulphonamides (co-trimoxazole) and quinolones (nalidixic acid, norfloxacin). Gram-positive Kocuria sp. and Arthrobacter sp. and gram-negative Cupriavidus sp., Ralstonia sp., Cronobacter sp., Tepidimonas sp., Hafnia sp. and Sphingomonas sp. were isolated, all recognised as emerging food-borne pathogens. Legionella spp. was not detected throughout the study. Isolates of Kocuria, Arthrobacter and Hafnia and an unknown species of the class Gammaproteobacteria were resistant to two antibiotics in different combinations of carbenicillin, ceftriaxone, nalidixic acid and chloramphenicol. Cronobacter sp. was sensitive to all ten antibiotics. This study suggests that hot springs are potential reservoirs for emerging opportunistic pathogens, including multiple antibiotic resistant strains, and highlights the presence of unknown populations of emerging and potential waterborne opportunistic pathogens in the environment. Full article
(This article belongs to the Special Issue Emerging Infectious Disease (EID) Research, Management and Response)
Show Figures

Figure 1

Back to TopTop