Sign in to use this feature.

Years

Between: -

Subjects

remove_circle_outline
remove_circle_outline
remove_circle_outline
remove_circle_outline
remove_circle_outline

Journals

Article Types

Countries / Regions

Search Results (18)

Search Parameters:
Keywords = TPPP proteins

Order results
Result details
Results per page
Select all
Export citation of selected articles as:
14 pages, 1636 KB  
Article
Rethinking the Evolution of Tubulin Polymerization Promoting Proteins
by Ferenc Orosz
Biology 2025, 14(12), 1784; https://doi.org/10.3390/biology14121784 - 14 Dec 2025
Viewed by 363
Abstract
TPPP (tubulin polymerization promoting protein)-like proteins are found throughout the living world. The individual members of this protein family are distinguished according to how many times and how completely their characteristic structural element, the p25alpha domain, is found in them. Phylogenomic occurrences of [...] Read more.
TPPP (tubulin polymerization promoting protein)-like proteins are found throughout the living world. The individual members of this protein family are distinguished according to how many times and how completely their characteristic structural element, the p25alpha domain, is found in them. Phylogenomic occurrences of the members of the family differ from each other. Animals, fungi, algae, and various groups of unicellular organisms have their characteristic proteins. The two phylogenomic multi-supergroups, Opimoda+ and Diphoda+, show very different patterns in the occurrence of TPPP types. By using BLAST search in protein and nucleotide databases, we found that the previously known phylogenomic distribution is not strictly true, e.g., fungal type TPPPs are not only found in fungi. We primarily analyzed the Opisthokonta clade but also examined broader relationships. It was confirmed that the occurrence of TPPPs/genes is linked to the presence of the eukaryotic flagellum. A TPPP that contains the entire p25alpha domain twice and occurs only in Opisthokonta was identified. We also identified a TPPP in choanoflagellates and in the uncertainly classified Opisthokonta Tunicaraptor unikontis, which was previously known only in the Diphoda+ clade. On the other hand, we found an Opisthokonta (Opimoda+)-specific TPPP in a Heterolobosea (Diphoda+). Based on these results, we need to rethink the evolutionary history of TPPPs. Full article
(This article belongs to the Section Evolutionary Biology)
Show Figures

Figure 1

18 pages, 1722 KB  
Review
Diverse Roles of Tubulin Polymerization Promoting Protein 3 (TPPP3) in Human Health and Disease
by James W. Lord and Sachi Horibata
Cells 2025, 14(20), 1573; https://doi.org/10.3390/cells14201573 - 10 Oct 2025
Viewed by 1751
Abstract
The tubulin polymerization promoting proteins (TPPPs) are a small family of conserved proteins originally characterized as microtubule binding proteins. TPPP1, the first identified member, both binds to and bundles microtubules. Its homologs, TPPP2 and TPPP3, are encoded by separate genes on distinct chromosomes [...] Read more.
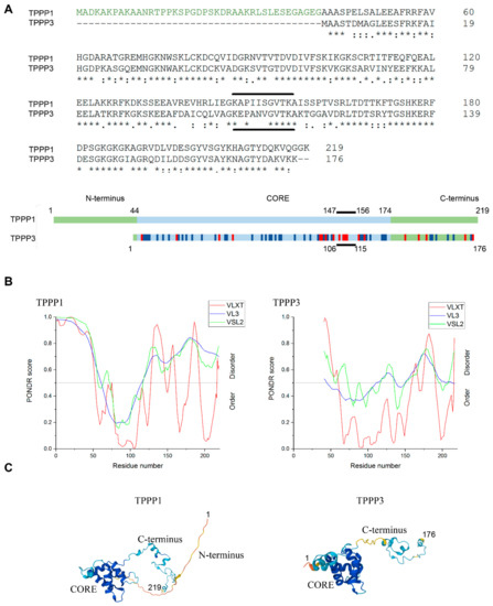
The tubulin polymerization promoting proteins (TPPPs) are a small family of conserved proteins originally characterized as microtubule binding proteins. TPPP1, the first identified member, both binds to and bundles microtubules. Its homologs, TPPP2 and TPPP3, are encoded by separate genes on distinct chromosomes but both lack the N-terminal tail present in TPPP1. Functional studies revealed that TPPP3 retains comparable microtubule binding and bundling capacity to TPPP1, whereas TPPP2 displays markedly reduced binding and no bundling activity. Intriguingly, TPPP3 has been implicated in many different diseases. In this review, we summarize the current findings on TPPP3 and its dysregulation in various diseases including cancer, reproductive dysfunction, musculoskeletal conditions, endothelial dysfunction, and neurodegenerative diseases. Full article
Show Figures

Graphical abstract

18 pages, 6389 KB  
Article
Synthesis, Physicochemical Properties and Anti-Fungal Activities of New Meso-Arylporphyrins
by Hayfa Mkacher, Raja Chaâbane-Banaoues, Soukaina Hrichi, Philippe Arnoux, Hamouda Babba, Céline Frochot, Habib Nasri and Samir Acherar
Int. J. Mol. Sci. 2025, 26(5), 1991; https://doi.org/10.3390/ijms26051991 - 25 Feb 2025
Viewed by 1045
Abstract
In this work, we describe the synthesis of three new meso-arylporphyrins, named meso-tetrakis [4-(nicotinoyloxy)phenyl] porphyrin (H2TNPP), meso-tetrakis [4-(picolinoyloxy)phenyl] porphyrin (H2TPPP), and meso-tetrakis [4-(isonicotinoyloxy) phenyl] porphyrin (H2TIPP). These [...] Read more.
In this work, we describe the synthesis of three new meso-arylporphyrins, named meso-tetrakis [4-(nicotinoyloxy)phenyl] porphyrin (H2TNPP), meso-tetrakis [4-(picolinoyloxy)phenyl] porphyrin (H2TPPP), and meso-tetrakis [4-(isonicotinoyloxy) phenyl] porphyrin (H2TIPP). These new synthesized meso-arylporphyrins are characterized using spectroscopic analysis: Fourier Transform Infrared Spectroscopy (FTIR) and One-dimensional Nuclear Magnetic Resonance (1D NMR), and mass spectrometry (MS). The photophysical studies (UV–visible absorption, singlet oxygen (1O2) luminescence, and fluorescence emissions) demonstrate their potential uses as photosensitizers (PSs) in photodynamic therapy (PDT) applications. An in vitro investigation of the anti-fungal activity of H2TNPP, H2TPPP, and H2TIPP against Candida (C.) species (C. albicans, C. glabrata, and C. tropicalis) reveals that their minimum inhibitory concentration (MIC) values ranged from 1.25 to 5 mg/mL. In addition, their in vitro anti-fungal susceptibilities against three dermatophyte clinical isolates (Trichophyton rubrum, Microsporum canis, and Trichophyton mentagrophytes) are also evaluated and they demonstrate good anti-fungal activities. A molecular docking study of these meso-arylporphyrins as anti-fungal agents against C. tropicalis extracellular aspartic proteinases, Protein data Bank in Europe (PDBe code: 1J71) and Trichophyton rubrum Sialidases (PDBe code: 7P1D) underlines the possible interactions of H2TNPP, H2TPPP, and H2TIPP with the key amino acid residues of these fungal target proteins. Full article
(This article belongs to the Special Issue Advances in Research on Antifungal Resistance)
Show Figures

Graphical abstract

16 pages, 9975 KB  
Article
Pinpointing Novel Plasma and Brain Proteins for Common Ocular Diseases: A Comprehensive Cross-Omics Integration Analysis
by Qinyou Mo, Xinyu Liu, Weiming Gong, Yunzhuang Wang, Zhongshang Yuan, Xiubin Sun and Shukang Wang
Int. J. Mol. Sci. 2024, 25(19), 10236; https://doi.org/10.3390/ijms251910236 - 24 Sep 2024
Cited by 5 | Viewed by 3337
Abstract
The pathogenesis of ocular diseases (ODs) remains unclear, although genome-wide association studies (GWAS) have identified numerous associated genetic risk loci. We integrated protein quantitative trait loci (pQTL) datasets and five large-scale GWAS summary statistics of ODs under a cutting-edge systematic analytic framework. Proteome-wide [...] Read more.
The pathogenesis of ocular diseases (ODs) remains unclear, although genome-wide association studies (GWAS) have identified numerous associated genetic risk loci. We integrated protein quantitative trait loci (pQTL) datasets and five large-scale GWAS summary statistics of ODs under a cutting-edge systematic analytic framework. Proteome-wide association studies (PWAS) identified plasma and brain proteins associated with ODs, and 11 plasma proteins were identified by Mendelian randomization (MR) and colocalization (COLOC) analyses as being potentially causally associated with ODs. Five of these proteins (protein-coding genes ECI1, LCT, and NPTXR for glaucoma, WARS1 for age-related macular degeneration (AMD), and SIGLEC14 for diabetic retinopathy (DR)) are newly reported. Twenty brain-protein–OD pairs were identified by COLOC analysis. Eight pairs (protein-coding genes TOM1L2, MXRA7, RHPN2, and HINT1 for senile cataract, WARS1 and TDRD7 for AMD, STAT6 for myopia, and TPPP3 for DR) are newly reported in this study. Phenotype-disease mapping analysis revealed 10 genes related to the eye/vision phenotype or ODs. Combined with a drug exploration analysis, we found that the drugs related to C3 and TXN have been used for the treatment of ODs, and another eight genes (GSTM3 for senile cataract, IGFBP7 and CFHR1 for AMD, PTPMT1 for glaucoma, EFEMP1 and ACP1 for myopia, SIRPG and CTSH for DR) are promising targets for pharmacological interventions. Our study highlights the role played by proteins in ODs, in which brain proteins were taken into account due to the deepening of eye–brain connection studies. The potential pathogenic proteins finally identified provide a more reliable reference range for subsequent medical studies. Full article
(This article belongs to the Section Molecular Genetics and Genomics)
Show Figures

Figure 1

10 pages, 562 KB  
Review
The Role of Tubulin Polymerization-Promoting Protein2 (TPPP2) in Spermatogenesis: A Narrative Review
by Ferenc Orosz
Int. J. Mol. Sci. 2024, 25(13), 7017; https://doi.org/10.3390/ijms25137017 - 27 Jun 2024
Cited by 5 | Viewed by 2112
Abstract
Tubulin polymerization-promoting protein2 (TPPP2) is one of the three paralogs of mammalian TPPP proteins. Its possible role in spermatogenesis is described in this narrative review. TPPP2 is expressed specifically in the male reproductive system, mainly in testes and sperm, and also in the [...] Read more.
Tubulin polymerization-promoting protein2 (TPPP2) is one of the three paralogs of mammalian TPPP proteins. Its possible role in spermatogenesis is described in this narrative review. TPPP2 is expressed specifically in the male reproductive system, mainly in testes and sperm, and also in the epididymis. In testes, TPPP2 is exclusively expressed in elongating spermatids; in the epididymis, it is located in the middle piece of the sperm tail. TPPP2 is involved in spermiogenesis, in steps which are determinative for the formation and morphology of spermatids. The inhibition of TPPP2 decreases sperm motility (the curvilinear velocity of sperms), probably due to influencing mitochondrial energy production since TPPP2 knockout mice possess an impaired mitochondrial structure. There are data on the role of TPPP2 in various mammalian species: human, mouse, swine, and various ruminants; there is a significant homology among TPPP2s from different species. Experiments with Tppp2−/−-mice show that the absence of TPPP2 results in decreased sperm count and serious dysfunction of sperm, including decreased motility; however, the in vitro capacitation and acrosome reaction are not influenced. The symptoms show that Tppp2−/−-mice may be considered as a model for oligoasthenozoospermia. Full article
Show Figures

Figure 1

16 pages, 1883 KB  
Perspective
Perspective Strategies for Interventions in Parkinsonism: Remedying the Neglected Role of TPPP
by Judit Oláh, Vic Norris, Attila Lehotzky and Judit Ovádi
Cells 2024, 13(4), 338; https://doi.org/10.3390/cells13040338 - 14 Feb 2024
Cited by 1 | Viewed by 2695
Abstract
Neurological disorders such as Parkinsonism cause serious socio-economic problems as there are, at present, only therapies that treat their symptoms. The well-established hallmark alpha-synuclein (SYN) is enriched in the inclusion bodies characteristic of Parkinsonism. We discovered a prominent partner of SYN, termed Tubulin [...] Read more.
Neurological disorders such as Parkinsonism cause serious socio-economic problems as there are, at present, only therapies that treat their symptoms. The well-established hallmark alpha-synuclein (SYN) is enriched in the inclusion bodies characteristic of Parkinsonism. We discovered a prominent partner of SYN, termed Tubulin Polymerization Promoting Protein (TPPP), which has important physiological and pathological activities such as the regulation of the microtubule network and the promotion of SYN aggregation. The role of TPPP in Parkinsonism is often neglected in research, which we here attempt to remedy. In the normal brain, SYN and TPPP are expressed endogenously in neurons and oligodendrocytes, respectively, whilst, at an early stage of Parkinsonism, soluble hetero-associations of these proteins are found in both cell types. The cell-to-cell transmission of these proteins, which is central to disease progression, provides a unique situation for specific drug targeting. Different strategies for intervention and for the discovery of biomarkers include (i) interface targeting of the SYN-TPPP hetero-complex; (ii) proteolytic degradation of SYN and/or TPPP using the PROTAC technology; and (iii) depletion of the proteins by miRNA technology. We also discuss the potential roles of SYN and TPPP in the phenotype stabilization of neurons and oligodendrocytes. Full article
(This article belongs to the Collection Molecular Insights into Neurodegenerative Diseases)
Show Figures

Figure 1

12 pages, 3085 KB  
Article
The Unicellular, Parasitic Fungi, Sanchytriomycota, Possess a DNA Sequence Possibly Encoding a Long Tubulin Polymerization Promoting Protein (TPPP) but Not a Fungal-Type One
by Ferenc Orosz
Microorganisms 2023, 11(8), 2029; https://doi.org/10.3390/microorganisms11082029 - 7 Aug 2023
Cited by 1 | Viewed by 1953
Abstract
The unicellular, parasitic fungi of the phylum Sanchytriomycota (sanchytrids) were discovered a few years ago. These unusual chytrid-like fungi parasitize algae. The zoospores of the species of the phylum contain an extremely long kinetosome composed of microtubular singlets or doublets and a non-motile [...] Read more.
The unicellular, parasitic fungi of the phylum Sanchytriomycota (sanchytrids) were discovered a few years ago. These unusual chytrid-like fungi parasitize algae. The zoospores of the species of the phylum contain an extremely long kinetosome composed of microtubular singlets or doublets and a non-motile pseudocilium (i.e., a reduced posterior flagellum). Fungi provide an ideal opportunity to test and confirm the correlation between the occurrence of flagellar proteins (the ciliome) and that of the eukaryotic cilium/flagellum since the flagellum occurs in the early-branching phyla and not in terrestrial fungi. Tubulin polymerization promoting protein (TPPP)-like proteins, which contain a p25alpha domain, were also suggested to belong to the ciliome and are present in flagellated fungi. Although sanchytrids have lost many of the flagellar proteins, here it is shown that they possess a DNA sequence possibly encoding long (animal-type) TPPP, but not the fungal-type one characteristic of chytrid fungi. Phylogenetic analysis of p25alpha domains placed sanchytrids into a sister position to Blastocladiomycota, similarly to species phylogeny, with maximal support. Full article
(This article belongs to the Special Issue 10th Anniversary of Microorganisms: Past, Present and Future)
Show Figures

Figure 1

16 pages, 1106 KB  
Review
p25alpha Domain-Containing Proteins of Apicomplexans and Related Taxa
by Ferenc Orosz
Microorganisms 2023, 11(6), 1528; https://doi.org/10.3390/microorganisms11061528 - 8 Jun 2023
Cited by 4 | Viewed by 1883
Abstract
TPPP (tubulin polymerization promoting protein)-like proteins contain one or more p25alpha (Pfam05517) domains. TPPP-like proteins occur in different types as determined by their length (e.g., long-, short-, truncated-, and fungal-type TPPP) and include the protein apicortin, which possesses another domain, doublecortin (DCX, Pfam [...] Read more.
TPPP (tubulin polymerization promoting protein)-like proteins contain one or more p25alpha (Pfam05517) domains. TPPP-like proteins occur in different types as determined by their length (e.g., long-, short-, truncated-, and fungal-type TPPP) and include the protein apicortin, which possesses another domain, doublecortin (DCX, Pfam 03607). These various TPPP-like proteins are found in various phylogenomic groups. In particular, short-type TPPPs and apicortin are well-represented in the Myzozoa, which include apicomplexans and related taxa, chrompodellids, dinoflagellates, and perkinsids. The long-, truncated-, and fungal-type TPPPs are not found in the myzozoans. Apicortins are found in all apicomplexans except one piroplasmid species, present in several other myzozoans, and seem to be correlated with the conoid and apical complex. Short-type TPPPs are predominantly found in myzozoans that have flagella, suggesting a role in flagellum assembly or structure. Full article
Show Figures

Figure 1

26 pages, 12601 KB  
Article
Identifying mRNAs Residing in Myelinating Oligodendrocyte Processes as a Basis for Understanding Internode Autonomy
by Robert Gould and Scott Brady
Life 2023, 13(4), 945; https://doi.org/10.3390/life13040945 - 4 Apr 2023
Cited by 3 | Viewed by 3722
Abstract
In elaborating and maintaining myelin sheaths on multiple axons/segments, oligodendrocytes distribute translation of some proteins, including myelin basic protein (MBP), to sites of myelin sheath assembly, or MSAS. As mRNAs located at these sites are selectively trapped in myelin vesicles during tissue homogenization, [...] Read more.
In elaborating and maintaining myelin sheaths on multiple axons/segments, oligodendrocytes distribute translation of some proteins, including myelin basic protein (MBP), to sites of myelin sheath assembly, or MSAS. As mRNAs located at these sites are selectively trapped in myelin vesicles during tissue homogenization, we performed a screen to identify some of these mRNAs. To confirm locations, we used real-time quantitative polymerase chain reaction (RT-qPCR), to measure mRNA levels in myelin (M) and ‘non-myelin’ pellet (P) fractions, and found that five (LPAR1, TRP53INP2, TRAK2, TPPP, and SH3GL3) of thirteen mRNAs were highly enriched in myelin (M/P), suggesting residences in MSAS. Because expression by other cell-types will increase p-values, some MSAS mRNAs might be missed. To identify non-oligodendrocyte expression, we turned to several on-line resources. Although neurons express TRP53INP2, TRAK2 and TPPP mRNAs, these expressions did not invalidate recognitions as MSAS mRNAs. However, neuronal expression likely prevented recognition of KIF1A and MAPK8IP1 mRNAs as MSAS residents and ependymal cell expression likely prevented APOD mRNA assignment to MSAS. Complementary in situ hybridization (ISH) is recommended to confirm residences of mRNAs in MSAS. As both proteins and lipids are synthesized in MSAS, understanding myelination should not only include efforts to identify proteins synthesized in MSAS, but also the lipids. Full article
(This article belongs to the Special Issue Myelin and Oligodendrocyte-Neuron Interactions)
Show Figures

Figure 1

8 pages, 2784 KB  
Communication
Tubulin Polymerization Promoting Proteins (TPPPs) of Aphelidiomycota: Correlation between the Incidence of p25alpha Domain and the Eukaryotic Flagellum
by Ferenc Orosz
J. Fungi 2023, 9(3), 376; https://doi.org/10.3390/jof9030376 - 19 Mar 2023
Cited by 6 | Viewed by 2324
Abstract
The seven most early diverging lineages of the 18 phyla of fungi are the non-terrestrial fungi, which reproduce through motile flagellated zoospores. There are genes/proteins that are present only in organisms with flagellum or cilium. It was suggested that TPPP-like proteins (proteins containing [...] Read more.
The seven most early diverging lineages of the 18 phyla of fungi are the non-terrestrial fungi, which reproduce through motile flagellated zoospores. There are genes/proteins that are present only in organisms with flagellum or cilium. It was suggested that TPPP-like proteins (proteins containing at least one complete or partial p25alpha domain) are among them, and a correlation between the incidence of the p25alpha domain and the eukaryotic flagellum was hypothesized. Of the seven phyla of flagellated fungi, six have been known to contain TPPP-like proteins. Aphelidiomycota, one of the early-branching phyla, has some species (e.g., Paraphelidium tribonematis) that retain the flagellum, whereas the Amoeboaphelidium genus has lost the flagellum. The first two Aphelidiomycota genomes (Amoeboaphelidium protococcorum and Amoeboaphelidium occidentale) were sequenced and published last year. A BLASTP search revealed that A. occidentale does not have a TPPP, but A. protococcorum, which possesses pseudocilium, does have a TPPP. This TPPP is the ‘long-type’ which occurs mostly in animals as well as other Opisthokonta. P. tribonematis has a ‘fungal-type’ TPPP, which is found only in some flagellated fungi. These data on Aphelidiomycota TPPP proteins strengthen the correlation between the incidence of p25alpha domain-containing proteins and that of the eukaryotic flagellum/cilium. Full article
(This article belongs to the Special Issue Signal Transductions in Fungi 2.0)
Show Figures

Figure 1

10 pages, 7996 KB  
Article
On the TPPP Protein of the Enigmatic Fungus, Olpidium—Correlation between the Incidence of p25alpha Domain and That of the Eukaryotic Flagellum
by Ferenc Orosz
Int. J. Mol. Sci. 2022, 23(22), 13927; https://doi.org/10.3390/ijms232213927 - 11 Nov 2022
Cited by 7 | Viewed by 2149
Abstract
Loss of the flagellum was an important step in the evolution of fungi. The flagellated fungi of the phylum Olpidiomycota are the closest relative of the non-flagellated terrestrial fungi. There are genes encoding proteins, the occurrence of which shows a strong correlation with [...] Read more.
Loss of the flagellum was an important step in the evolution of fungi. The flagellated fungi of the phylum Olpidiomycota are the closest relative of the non-flagellated terrestrial fungi. There are genes encoding proteins, the occurrence of which shows a strong correlation with the incidence of the flagellum. One of these gene/protein families is “TPPP-like proteins” whose main feature is the presence of the p25alpha domain. The functional link between TPPP and flagellum has also been shown. Most of the phyla of flagellated fungi have been known to contain TPPP-like proteins but Olpidiomycota was an exception. This study demonstrates that Olpidium bornovanus, similarly to some fungi of Chytridiomycota and Blastocladiomycota, has a “fungal-type” TPPP characterized by the presence of two (a complete and an incomplete) p25alpha domains. Full article
(This article belongs to the Collection Feature Papers in Molecular Microbiology)
Show Figures

Figure 1

21 pages, 5624 KB  
Article
Modulatory Role of TPPP3 in Microtubule Organization and Its Impact on Alpha-Synuclein Pathology
by Judit Oláh, Attila Lehotzky, Tibor Szénási, Tímea Berki and Judit Ovádi
Cells 2022, 11(19), 3025; https://doi.org/10.3390/cells11193025 - 27 Sep 2022
Cited by 10 | Viewed by 3001
Abstract
Parkinson’s disease is characterized by locomotion deficits, dopaminergic neuronal loss and alpha-synuclein (SYN) aggregates; the Tubulin Polymerization Promoting Protein (TPPP/p25 or TPPP1) is also implicated in these processes. The moonlighting and chameleon TPPP1 modulates the dynamics/stability of the multifunctional microtubule network by promoting [...] Read more.
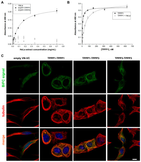
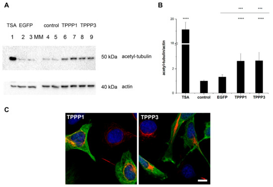
Parkinson’s disease is characterized by locomotion deficits, dopaminergic neuronal loss and alpha-synuclein (SYN) aggregates; the Tubulin Polymerization Promoting Protein (TPPP/p25 or TPPP1) is also implicated in these processes. The moonlighting and chameleon TPPP1 modulates the dynamics/stability of the multifunctional microtubule network by promoting its acetylation and bundling. Previously, we identified the microtubule-associated TPPP3, a homologue of TPPP1 lacking its N-terminus; however, its involvement in physiological or pathological processes was not elucidated. In this work, we have shown the modulatory role of TPPP3, similarly to TPPP1, in microtubule organization, as well as its homo- and hetero-associations with TPPP1. TPPP3, in contrast to TPPP1, virtually does not bind to SYN; consequently, it does not promote SYN aggregation. Its anti-aggregative potency is achieved by counteracting the formation of the TPPP1–SYN pathological complex/aggregation leading to Parkinsonism. The interactions of TPPP3 have been determined and quantified in vitro with recombinant human proteins, cell extracts and in living human cells using different methods including bifunctional fluorescence complementation. The tight association of TPPP3 with TPPP1, but not with SYN, may ensure a unique mechanism for its inhibitory effect. TPPP3 or its selected fragments may become a leading agent for developing anti-Parkinson agents. Full article
Show Figures

Figure 1

13 pages, 1900 KB  
Article
Anti-Aggregative Effect of the Antioxidant DJ-1 on the TPPP/p25-Derived Pathological Associations of Alpha-Synuclein
by Judit Oláh, Attila Lehotzky, Tibor Szénási and Judit Ovádi
Cells 2021, 10(11), 2909; https://doi.org/10.3390/cells10112909 - 27 Oct 2021
Cited by 2 | Viewed by 2410
Abstract
DJ-1, a multi-functional protein with antioxidant properties, protects dopaminergic neurons against Parkinson’s disease (PD). The oligomerization/assembly of alpha-synuclein (SYN), promoted by Tubulin Polymerization Promoting Protein (TPPP/p25), is fatal in the early stage of PD. The pathological assembly of SYN with TPPP/p25 inhibits their [...] Read more.
DJ-1, a multi-functional protein with antioxidant properties, protects dopaminergic neurons against Parkinson’s disease (PD). The oligomerization/assembly of alpha-synuclein (SYN), promoted by Tubulin Polymerization Promoting Protein (TPPP/p25), is fatal in the early stage of PD. The pathological assembly of SYN with TPPP/p25 inhibits their proteolytic degradation. In this work, we identified DJ-1 as a new interactive partner of TPPP/p25, and revealed its influence on the association of TPPP/p25 with SYN. DJ-1 did not affect the TPPP/p25-derived tubulin polymerization; however, it did impede the toxic assembly of TPPP/p25 with SYN. The interaction of DJ-1 with TPPP/p25 was visualized in living human cells by fluorescence confocal microscopy coupled with Bifunctional Fluorescence Complementation (BiFC). While the transfected DJ-1 displayed homogeneous intracellular distribution, the TPPP/p25-DJ-1 complex was aligned along the microtubule network. The anti-aggregative effect of DJ-1 on the pathological TPPP/p25-SYN assemblies was established by the decrease in the intensity of their intracellular fluorescence (BiFC signal) and the increase in the proteolytic degradation of SYN complexed with TPPP/p25 due to the DJ-1-derived disassembly of SYN with TPPP/p25. These data obtained with HeLa and SH-SY5Y cells revealed the protective effect of DJ-1 against toxic SYN assemblies, which assigns a new function to the antioxidant sensor DJ-1. Full article
Show Figures

Figure 1

14 pages, 2649 KB  
Article
Nogo-A Induced Polymerization of Microtubule Is Involved in the Inflammatory Heat Hyperalgesia in Rat Dorsal Root Ganglion Neurons
by Ling Chen, Qiguo Hu, Huaicun Liu, Yan Zhao, Sun-On Chan and Jun Wang
Int. J. Mol. Sci. 2021, 22(19), 10360; https://doi.org/10.3390/ijms221910360 - 26 Sep 2021
Cited by 4 | Viewed by 3327
Abstract
The microtubule, a major constituent of cytoskeletons, was shown to bind and interact with transient receptor potential vanilloid subfamily member 1 (TRPV1), and serves a pivotal role to produce thermal hyperalgesia in inflammatory pain. Nogo-A is a modulator of microtubule assembly and plays [...] Read more.
The microtubule, a major constituent of cytoskeletons, was shown to bind and interact with transient receptor potential vanilloid subfamily member 1 (TRPV1), and serves a pivotal role to produce thermal hyperalgesia in inflammatory pain. Nogo-A is a modulator of microtubule assembly and plays a key role in maintaining the function of TRPV1 in inflammatory heat pain. However, whether the microtubule dynamics modulated by Nogo-A in dorsal root ganglion (DRG) neurons participate in the inflammatory pain is not elucidated. Here we reported that the polymerization of microtubules in the DRG neurons, as indicated by the acetylated α-tubulin, tubulin polymerization-promoting protein 3 (TPPP3), and microtubule numbers, was significantly elevated in the complete Freund’s adjuvant (CFA) induced inflammatory pain. Consistent with our previous results, knock-out (KO) of Nogo-A protein significantly attenuated the heat hyperalgesia 72 h after CFA injection and decreased the microtubule polymerization via up-regulation of phosphorylation of collapsin response mediator protein 2 (CRMP2) in DRG. The colocalization of acetylated α-tubulin and TRPV1 in DRG neurons was also reduced dramatically in Nogo-A KO rats under inflammatory pain. Moreover, the down-regulation of TRPV1 in DRG of Nogo-A KO rats after injection of CFA was reversed by intrathecal injection of paclitaxel, a microtubule stabilizer. Furthermore, intrathecal injection of nocodazole (a microtubule disruptor) attenuated significantly the CFA-induced inflammatory heat hyperalgesia and the mechanical pain in a rat model of spared nerve injury (SNI). In these SNI cases, the Nogo-A and acetylated α-tubulin in DRG were also significantly up-regulated. We conclude that the polymerization of microtubules promoted by Nogo-A in DRG contributes to the development of inflammatory heat hyperalgesia mediated by TRPV1. Full article
(This article belongs to the Special Issue Molecular Mechanisms of Pain 2.0)
Show Figures

Figure 1

32 pages, 3669 KB  
Article
Proteomic Analysis Unveils Expressional Changes in Cytoskeleton- and Synaptic Plasticity-Associated Proteins in Rat Brain Six Months after Withdrawal from Morphine
by Zdenka Drastichova, Lucie Hejnova, Radka Moravcova and Jiri Novotny
Life 2021, 11(7), 683; https://doi.org/10.3390/life11070683 - 13 Jul 2021
Cited by 16 | Viewed by 5005
Abstract
Drug withdrawal is associated with abstinence symptoms including deficits in cognitive functions that may persist even after prolonged discontinuation of drug intake. Cognitive deficits are, at least partially, caused by alterations in synaptic plasticity but the precise molecular mechanisms have not yet been [...] Read more.
Drug withdrawal is associated with abstinence symptoms including deficits in cognitive functions that may persist even after prolonged discontinuation of drug intake. Cognitive deficits are, at least partially, caused by alterations in synaptic plasticity but the precise molecular mechanisms have not yet been fully identified. In the present study, changes in proteomic and phosphoproteomic profiles of selected brain regions (cortex, hippocampus, striatum, and cerebellum) from rats abstaining for six months after cessation of chronic treatment with morphine were determined by label-free quantitative (LFQ) proteomic analysis. Interestingly, prolonged morphine withdrawal was found to be associated especially with alterations in protein phosphorylation and to a lesser extent in protein expression. Gene ontology (GO) term analysis revealed enrichment in biological processes related to synaptic plasticity, cytoskeleton organization, and GTPase activity. More specifically, significant changes were observed in proteins localized in synaptic vesicles (e.g., synapsin-1, SV2a, Rab3a), in the active zone of the presynaptic nerve terminal (e.g., Bassoon, Piccolo, Rims1), and in the postsynaptic density (e.g., cadherin 13, catenins, Arhgap35, Shank3, Arhgef7). Other differentially phosphorylated proteins were associated with microtubule dynamics (microtubule-associated proteins, Tppp, collapsin response mediator proteins) and the actin–spectrin network (e.g., spectrins, adducins, band 4.1-like protein 1). Taken together, a six-month morphine withdrawal was manifested by significant alterations in the phosphorylation of synaptic proteins. The altered phosphorylation patterns modulating the function of synaptic proteins may contribute to long-term neuroadaptations induced by drug use and withdrawal. Full article
(This article belongs to the Special Issue Multi-Omics for the Understanding of Brain Diseases)
Show Figures

Figure 1

Back to TopTop