Rethinking the Evolution of Tubulin Polymerization Promoting Proteins
Simple Summary
Abstract
1. Introduction
2. Materials and Methods
3. Results
3.1. Identification of New TPPPs by BLAST Search
3.1.1. TPPPs in Animals and Fungi
3.1.2. TPPPs in Deep-Branching Opisthokonts
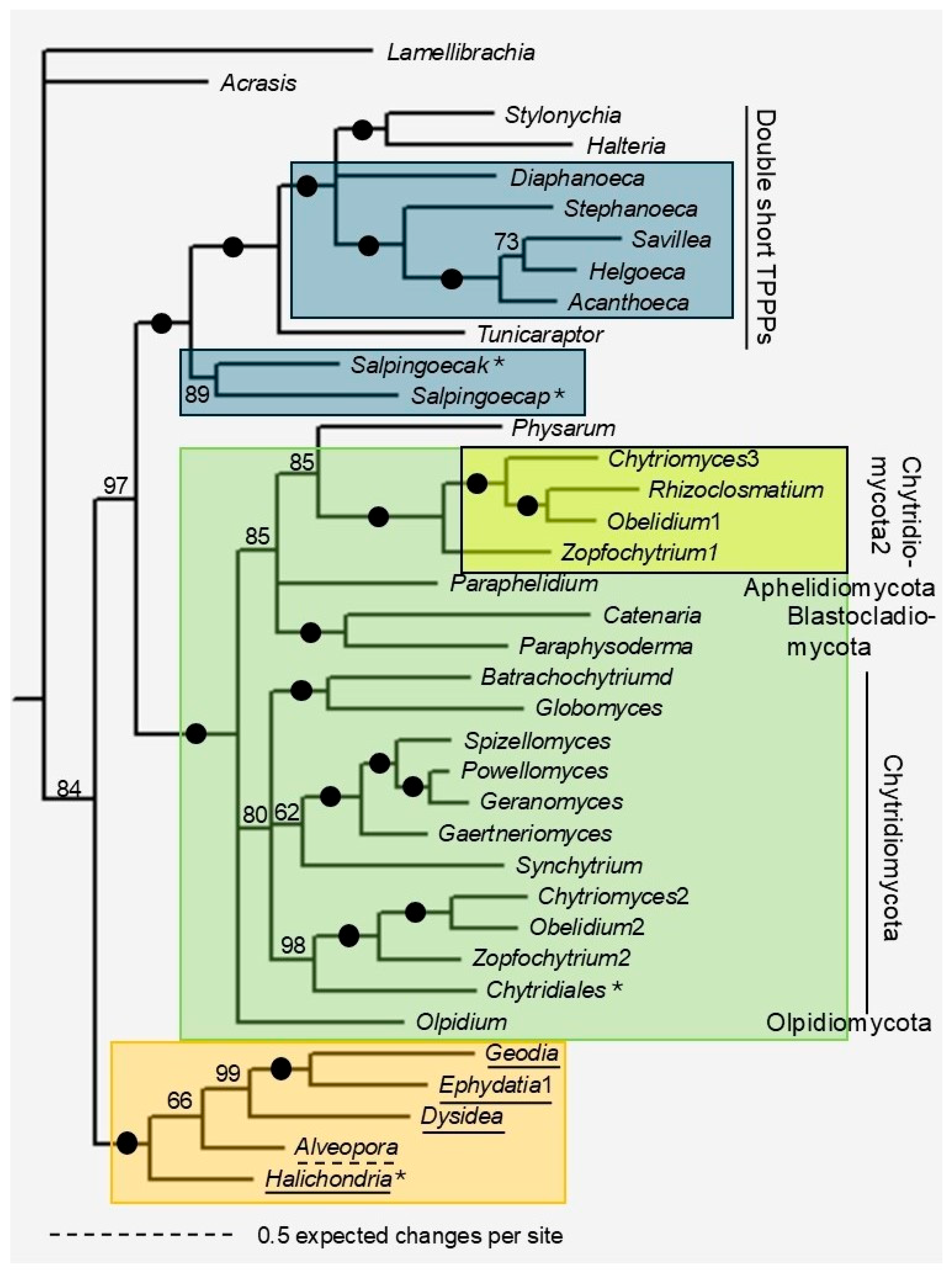
3.2. Phylogenetic Analysis
4. Discussion
5. Conclusions
Supplementary Materials
Funding
Institutional Review Board Statement
Informed Consent Statement
Data Availability Statement
Acknowledgments
Conflicts of Interest
Abbreviations
| BLAST | Basic Local Alignment Search Tool |
| EST | Expressed Sequenced Tag |
| DCX | Doublecortin |
| HGT | Horizontal Gene Transfer |
| ML | Maximum Likelihood |
| NCBI | National Center for Biotechnology Information |
| SRA | Sequence Read Archive |
| TSA | Transcriptome Shotgun Assembly |
| TPPP | Tubulin Polymerization Promoting Protein |
| WGS | Whole Genome Shotgun |
References
- Takahashi, M.; Tomizawa, K.; Ishiguro, K.; Sato, K.; Omori, A.; Sato, S.; Shiratsuchi, A.; Uchida, T.; Imahori, K. A novel brain-specific 25 kDa protein (p25) is phosphorylated by a Ser/Thr-Pro kinase (TPK II) from tau protein kinase fractions. FEBS Lett. 1991, 289, 37–43. [Google Scholar] [CrossRef] [PubMed]
- Diaz, P.J.; Shi, Q.; McNeish, P.Y.; Banerjee, S. Tubulin Polymerization Promoting Proteins: Functional Diversity with Implications in Neurological Disorders. J. Neurosci. Res. 2025, 103, e70044. [Google Scholar] [CrossRef] [PubMed]
- Tirián, L.; Hlavanda, E.; Oláh, J.; Horváth, I.; Orosz, F.; Szabó, B.; Kovács, J.; Szabad, J.; Ovádi, J. TPPP/p25 promotes tubulin assemblies and blocks mitotic spindle formation. Proc. Natl. Acad. Sci. USA 2003, 100, 13976–13981. [Google Scholar] [CrossRef] [PubMed]
- Orosz, F.; Orosz, F. A new protein superfamily: TPPP-like proteins. PLoS ONE 2012, 7, e49276. [Google Scholar] [CrossRef]
- Orosz, F. Apicortin, a unique protein, with a putative cytoskeletal role, shared only by apicomplexan parasites and the placozoan Trichoplax adhaerens. Infect. Genet. Evol. 2009, 9, 1275–1286. [Google Scholar] [CrossRef]
- Srivastava, M.; Begovic, E.; Chapman, J.; Putnam, N.H.; Hellsten, U.; Kawashima, T.; Kuo, A.; Mitros, T.; Salamov, A.; Carpenter, M.L.; et al. The Trichoplax genome and the nature of placozoans. Nature 2008, 454, 955–960. [Google Scholar] [CrossRef]
- Orosz, F. On the TPPP-like proteins of flagellated Fungi. Fungal Biol. 2021, 125, 357–367. [Google Scholar] [CrossRef]
- Adl, S.M.; Bass, D.; Lane, C.E.; Lukeš, J.; Schoch, C.L.; Smirnov, A.; Agatha, S.; Berney, C.; Brown, M.W. Revisions to the Classification, Nomenclature, and Diversity of Eukaryotes. J. Eukaryot. Microbiol. 2018, 66, 4–119. [Google Scholar] [CrossRef]
- Orosz, F.; Ovádi, J. TPPP orthologs are ciliary proteins. FEBS Lett. 2008, 582, 3757–3764. [Google Scholar] [CrossRef]
- Orosz, F. On the TPPP Protein of the Enigmatic Fungus, Olpidium—Correlation between the Incidence of p25alpha Domain and That of the Eukaryotic Flagellum. Int. J. Mol. Sci. 2022, 23, 13927. [Google Scholar] [CrossRef]
- Orosz, F. Tubulin Polymerization Promoting Proteins (TPPPs) of Aphelidiomycota: Correlation between the Incidence of p25alpha Domain and the Eukaryotic Flagellum. J. Fungi 2023, 9, 376. [Google Scholar] [CrossRef] [PubMed]
- Altschul, S.F.; Madden, T.L.; Schäffer, A.A.; Zhang, J.; Zhang, Z.; Miller, W.; Lipman, D.J. Gapped BLAST and PSI-BLAST: A new generation of protein database search programs. Nucleic Acids Res. 1997, 25, 3389–3402. [Google Scholar] [CrossRef] [PubMed]
- Tatusov, R.L.; Koonin, E.V.; Lipman, D.J. A genomic perspective on protein families. Science 1997, 278, 631–637. [Google Scholar] [CrossRef] [PubMed]
- Bork, P.; Dandekar, T.; Diaz-Lazcoz, Y.; Eisenhaber, F.; Huynen, M.; Yuan, Y. Predicting function: From genes to genomes and back. J. Mol. Biol. 1998, 283, 707–725. [Google Scholar] [CrossRef]
- Sievers, F.; Wilm, A.; Dineen, D.; Gibson, T.J.; Karplus, K.; Li, W.; Lopez, R.; McWilliam, H.; Remmert, M.; Söding, J.; et al. Fast, scalable generation of high-quality protein multiple sequence alignments using Clustal Omega. Mol. Syst. Biol. 2011, 7, 539. [Google Scholar] [CrossRef]
- Ronquist, F.; Huelsenbeck, J.P. MrBayes 3: Bayesian phylogenetic inference under mixture models. Bioinformatics 2003, 19, 1572–1574. [Google Scholar] [CrossRef]
- Whelan, S.; Goldman, N. A general empirical model of protein evolution derived from multiple protein families using a maximum-likelihood approach. Mol. Biol. Evol. 2001, 18, 691–699. [Google Scholar] [CrossRef]
- Gelman, A.; Rubin, D.B. Inference from iterative simulation using multiple sequences. Stat. Sci. 1992, 7, 457–472. [Google Scholar] [CrossRef]
- Tamura, K.; Stecher, G.; Kumar, S. MEGA11: Molecular Evolutionary Genetics Analysis Version 11. Mol. Biol. Evol. 2021, 38, 3022–3027. [Google Scholar] [CrossRef]
- Orosz, F. The Unicellular, Parasitic Fungi, Sanchytriomycota, Possess a DNA Sequence Possibly Encoding a Long Tubulin Polymerization Promoting Protein (TPPP) but Not a Fungal-Type One. Microorganisms 2023, 11, 2029. [Google Scholar] [CrossRef]
- Tedersoo, L.; Sánchez-Ramírez, S.; Kõljalg, U.; Bahram, M.; Döring, M.; Schigel, D.; May, T.; Ryberg, M.; Abarenkov, K. High-level classification of the Fungi and a tool for evolutionary ecological analyses. Fungal Divers. 2018, 90, 135–159. [Google Scholar] [CrossRef]
- Ocaña-Pallarès, E.; Williams, T.A.; López-Escardó, D.; Arroyo, A.S.; Pathmanathan, J.S.; Bapteste, E.; Tikhonenkov, D.V.; Keeling, P.J.; Szöllősi, G.J.; Ruiz-Trillo, I. Divergent genomic trajectories predate the origin of animals and fungi. Nature 2022, 609, 747–753. [Google Scholar] [CrossRef] [PubMed]
- Torruella, G.; Mendoza, A.d.; Grau-Bové, X.; Antó, M.; Chaplin, M.A.; Campo, J.d.; Eme, L.; Pérez-Cordón, G.; Whipps, C.M.; Nichols, K.M. Phylogenomics Reveals Convergent Evolution of Lifestyles in Close Relatives of Animals and Fungi. Curr. Biol. 2015, 25, 2404–2410. [Google Scholar] [CrossRef]
- Orosz, F. Apicortin, a Putative Apicomplexan-Specific Protein, Is Present in Deep-Branching Opisthokonts. Biology 2025, 14, 620. [Google Scholar] [CrossRef] [PubMed]
- Tikhonenkov, D.V.; Mikhailov, K.V.; Hehenberger, E.; Karpov, S.A.; Prokina, K.I.; Esaulov, A.S.; Belyakova, O.I.; Mazei, Y.A.; Mylnikov, A.P.; Aleoshin, V.V.; et al. New Lineage of Microbial Predators Adds Complexity to Reconstructing the Evolutionary Origin of Animals. Curr. Biol. 2020, 30, 4500–4509. [Google Scholar] [CrossRef]
- Suga, H.; Chen, Z.; Mendoza, A.; Sebé-Pedrós, A.; Brown, M.W.; Kramer, E.; Carr, M.; Kerner, P.; Vervoort, M. The Capsaspora genome reveals a complex unicellular prehistory of animals. Nat. Commun. 2013, 4, ncomms3325. [Google Scholar] [CrossRef]
- Tong, S.M. Heterotrophic flagellates and other protists from Southampton Water, U.K. Ophelia 1997, 47, 71–131. [Google Scholar] [CrossRef]
- Lang, B.F.; O’Kelly, C.; Nerad, T.; Gray, M.W.; Burger, G. The closest unicellular relatives of animals. Curr. Biol. 2002, 12, 1773–1778. [Google Scholar] [CrossRef]
- Derelle, R.; Torruella, G.; Klimeš, V.; Brinkmann, H.; Kim, E.; Vlček, Č.; Lang, B.F.; Eliáš, M. Bacterial proteins pinpoint a single eukaryotic root. Proc. Natl. Acad. Sci. USA 2015, 112, E693–E699. [Google Scholar] [CrossRef]
- Williamson, K.; Eme, L.; Baños, H.; McCarthy, C.G.P.; Susko, E.; Kamikawa, R.; Orr, R.J.S.; Muñoz-Gómez, S.A.; Minh, B.Q.; Simpson, A.G.B.; et al. A robustly rooted tree of eukaryotes reveals their excavate ancestry. Nature 2025, 640, 974–981. [Google Scholar] [CrossRef]
- Adl, S.M.; Simpson, A.G.B.; Lane, C.E.; Lukeš, J.; Bass, D.; Bowser, S.S.; Brown, M.W.; Burki, F.; Dunthorn, F.M.; Hampl, V.; et al. The revised classification of eukaryotes. J. Eukaryot. Microbiol. 2012, 59, 429–493. [Google Scholar] [CrossRef]
- Ciach, M.A.; Pawłowska, J.; Górecki, P.; Muszewska, A. The interkingdom horizontal gene transfer in 44 early diverging fungi boosted their metabolic, adaptive, and immune capabilities. Evol. Lett. 2024, 8, 526–538. [Google Scholar] [CrossRef] [PubMed]
- Pánek, T.; Tice, A.K.; Corre, P.; Hrubá, P.; Žihala, D.; Kamikawa, R.; Yazaki, E.; Shiratori, T.; Kume, K.; Hashimoto, T.; et al. An expanded phylogenomic analysis of Heterolobosea reveals the deep relationships, non-canonical genetic codes, and cryptic flagellate stages in the group. Mol. Phylogenetics Evol. 2025, 204, 108289. [Google Scholar] [CrossRef] [PubMed]
- Sheikh, S.; Fu, C.J.; Brown, M.W.; Baldauf, S.L. The Acrasis kona genome and developmental transcriptomes reveal deep origins of eukaryotic multicellular pathways. Nat. Commun. 2024, 15, 10197. [Google Scholar] [CrossRef] [PubMed]
- Hampl, V.; Hug, L.; Leigh, J.W.; Dacks, J.B.; Lang, B.F.; Simpson, A.G.B.; Roger, A.J. Phylogenomic analyses support the monophyly of Excavata and resolve relationships among eukaryotic “supergroups”. Proc. Natl. Acad. Sci. USA 2009, 106, 3859–3864. [Google Scholar] [CrossRef]






| Phylogenetic Unit | TPPP | Apicortin | |||
|---|---|---|---|---|---|
| Long | Fungal Type | Double Long | Double Short | ||
| Bilateria | Yes | Yes | |||
| Cnidaria | Yes | Yes | |||
| Ctenophora | Yes | Yes | |||
| Placozoa | Yes | ||||
| Porifera | Yes | Yes | Yes | ||
| Fungi | Yes | Yes | Yes | ||
| Choanoflagellata | Yes | Yes | Yes | Yes | |
| Filasterea | Yes | Yes | |||
| Tunicaraptor | Yes | ||||
Disclaimer/Publisher’s Note: The statements, opinions and data contained in all publications are solely those of the individual author(s) and contributor(s) and not of MDPI and/or the editor(s). MDPI and/or the editor(s) disclaim responsibility for any injury to people or property resulting from any ideas, methods, instructions or products referred to in the content. |
© 2025 by the author. Licensee MDPI, Basel, Switzerland. This article is an open access article distributed under the terms and conditions of the Creative Commons Attribution (CC BY) license (https://creativecommons.org/licenses/by/4.0/).
Share and Cite
Orosz, F. Rethinking the Evolution of Tubulin Polymerization Promoting Proteins. Biology 2025, 14, 1784. https://doi.org/10.3390/biology14121784
Orosz F. Rethinking the Evolution of Tubulin Polymerization Promoting Proteins. Biology. 2025; 14(12):1784. https://doi.org/10.3390/biology14121784
Chicago/Turabian StyleOrosz, Ferenc. 2025. "Rethinking the Evolution of Tubulin Polymerization Promoting Proteins" Biology 14, no. 12: 1784. https://doi.org/10.3390/biology14121784
APA StyleOrosz, F. (2025). Rethinking the Evolution of Tubulin Polymerization Promoting Proteins. Biology, 14(12), 1784. https://doi.org/10.3390/biology14121784
