Sign in to use this feature.

Years

Between: -

Subjects

remove_circle_outline
remove_circle_outline
remove_circle_outline
remove_circle_outline
remove_circle_outline

Journals

Article Types

Countries / Regions

Search Results (30)

Search Parameters:
Keywords = Sabin poliovirus strains

Order results
Result details
Results per page
Select all
Export citation of selected articles as:
18 pages, 1296 KB  
Article
Preclinical Study on Sabin Strain-Based DTaP-sIPV/Hib Pentavalent Vaccine: Evaluation of Repeated-Dose Toxicity and Immunogenicity
by Ting Zhao, Han Chu, Yan Ma, Qin Gu, Na Gao, Jingyan Li, Qiuyan Ji, Jiana Wen, Xiaoyu Wang, Guoyang Liao, Shengjie Ouyang, Wenzhu Hu, Hongwei Liao, Guang Ji, Hongbo Chen, Lujie Yang, Mingqing Wang, Ling Ping, Yuting Fu, Yixian Fu, Wenlu Kong, Huimei Zheng, Xinhua Qin, Lukui Cai, Jiangli Liang and Jingsi Yangadd Show full author list remove Hide full author list
Vaccines 2026, 14(1), 29; https://doi.org/10.3390/vaccines14010029 - 25 Dec 2025
Viewed by 318
Abstract
Background: Pertussis, diphtheria, tetanus, poliomyelitis, and Haemophilus influenzae type b (Hib) infections pose severe threats to children’s health globally. This study evaluated the safety and immunogenicity of a novel Sabin strain-based adsorbed pentavalent vaccine (DTacP-sIPV/Hib), which offers potential advantages in biosafety and cost-effectiveness [...] Read more.
Background: Pertussis, diphtheria, tetanus, poliomyelitis, and Haemophilus influenzae type b (Hib) infections pose severe threats to children’s health globally. This study evaluated the safety and immunogenicity of a novel Sabin strain-based adsorbed pentavalent vaccine (DTacP-sIPV/Hib), which offers potential advantages in biosafety and cost-effectiveness compared to wild-type poliovirus-based vaccines. Methods: A repeated-dose toxicity study was conducted in 190 Sprague-Dawley rats, randomly divided into negative control, adjuvant control, low-dose, and high-dose groups. Animals received five intramuscular injections at 21-day intervals, followed by a 56-day recovery period. Parameters assessed included local reactions, body temperature, hematology, serum biochemistry, coagulation, histopathology, T-cell subsets, cytokine levels, and antigen-specific immunogenicity. Results: The primary adverse reaction was dose-dependent local muscle swelling, which was fully reversible within 3–21 days. Only transient body temperature fluctuations and adjuvant-related hematological/biochemical abnormalities were observed, all resolving after the recovery period. No vaccine-related damage occurred in hepatic/renal function or immune organs. Immunogenicity data showed 100% seroconversion for all bacterial components 21 days after the first dose. The high-dose group achieved 100% seropositivity for all poliovirus serotypes after the second dose, while the low-dose group reached the same after the third dose, with no significant difference in antibody levels between dose groups. Conclusions: The DTacP-sIPV/Hib vaccine exhibits a favorable safety profile and robust immunogenicity in rats, supporting its further clinical development. The use of Sabin strains reduces biosafety risks and manufacturing costs, making this vaccine a promising candidate for immunization programs, especially in resource-limited regions. Full article
(This article belongs to the Section Vaccines, Clinical Advancement, and Associated Immunology)
Show Figures

Figure 1

14 pages, 1851 KB  
Article
Atomic Force Microscopy of Poliovirus Particles After Inactivation by Chemical Methods and Accelerated Electrons
by Sergey V. Kraevsky, Sergey L. Kanashenko, Alena V. Kolesnichenko, Yury Yu. Ivin, Anastasiia N. Piniaeva, Anastasiya A. Kovpak, Aydar A. Ishmukhametov, Sergey V. Budnik, Roman S. Churyukin, Oleg A. Shilov and Dmitry D. Zhdanov
Viruses 2025, 17(11), 1498; https://doi.org/10.3390/v17111498 - 12 Nov 2025
Viewed by 720
Abstract
The traditional method used in the production of inactivated vaccines is chemical inactivation using beta-propiolactone or formaldehyde. An alternative method is inactivation by irradiation. Virus inactivation is often accompanied by a change in particle shape, which can negatively affect the preservation of antigens [...] Read more.
The traditional method used in the production of inactivated vaccines is chemical inactivation using beta-propiolactone or formaldehyde. An alternative method is inactivation by irradiation. Virus inactivation is often accompanied by a change in particle shape, which can negatively affect the preservation of antigens and immunogenicity. Therefore, determining the shape and structure of the viral particle after inactivation is an important step in the development of antiviral vaccines. The poliovirus strain Sabin 2 was inactivated with a dose of 30.5 ± 0.5 kGy. in a pulsed linear electron accelerator with a power of 15 kW and electron energy of 10 MeV. Samples inactivated with beta-propiolactone or formaldehyde were used for comparison. All types of inactivation resulted in D-antigen recovery as determined by enzyme-linked immunosorbent assay. There was no statistical difference between D-antigen recovery in irradiated samples and those inactivated chemically. The shape and structure of the inactivated poliovirus particles were studied using atomic force and electron microscopy. After inactivation with beta-propiolactone or formaldehyde, a change in the native icosahedral shape was observed, with many particles appearing flattened. Specific sorption of antibodies showed that the antigen is mainly preserved in intact capsids for all type of inactivation. However, in the case of inactivation with formaldehyde and accelerated electrons, a significant number of fragments measuring 10–20 nm in height were present. Their proportion was 38 ± 2% and 17 ± 2% for inactivation with accelerated electrons and formaldehyde, respectively. The proportion of bound fragments during inactivation with beta-propiolactone was less than 1%. Full article
(This article belongs to the Section Viral Immunology, Vaccines, and Antivirals)
Show Figures

Figure 1

12 pages, 451 KB  
Article
Immunogenicity and Safety of Sabin Strain Inactivated Poliovirus Vaccine Booster Dose Administered Separately or Concomitantly with Inactivated Hepatitis A Vaccine or Measles–Mumps–Rubella Combined Attenuated Live Vaccine: An Open-Labelled, Randomized, Controlled, Phase 4 Clinical Trial
by Jialei Hu, Weixiao Han, Kai Chu, Hengzhen Zhang, Ling Tuo, Xiaoqian Duan, Jun Li, Fang Yuan, Chunfang Luan, Hongxing Pan and Peng Jiao
Vaccines 2025, 13(11), 1087; https://doi.org/10.3390/vaccines13111087 - 23 Oct 2025
Viewed by 804
Abstract
Objectives: To determine whether a Sabin strain inactivated poliovirus booster (sIPV) given concomitantly (same day, different sites) with MMRV or inactivated hepatitis A vaccine (HepA) is non-inferior in immunogenicity and comparable in safety to separate administration at the 18-month visit. Methods: Open-label, randomized [...] Read more.
Objectives: To determine whether a Sabin strain inactivated poliovirus booster (sIPV) given concomitantly (same day, different sites) with MMRV or inactivated hepatitis A vaccine (HepA) is non-inferior in immunogenicity and comparable in safety to separate administration at the 18-month visit. Methods: Open-label, randomized Phase IV trial in healthy children (18~22 months), allocated 2:2:2:1:1 to sIPV&MMRV, sIPV&HepA, sIPV-only, MMRV-only, or HepA-only. Primary endpoints were Day-30 seroconversion rates (SCRs) for poliovirus types 1–3 (sIPV arms) and for HepA (HepA arms). Results: Of 892 screened, 889 were randomized; baseline characteristics were balanced. By Day 30, seroprotection was 100% for PV types 1–3 in all sIPV-containing arms. SCRs were high and similar across concomitant vs. separate administration; all pairwise SCR differences met non-inferiority (−10% margin). Adjusted post-vaccination GMTs were comparable across serotypes. For HepA, Day-30 SPoR was 99.3% vs. 100.0%, and adjusted GMC was 412.2 vs. 465.9 (p = 0.2224). For MMRV, Day-30 SPoR was 100% in both groups with similar adjusted GMCs. Within 30 days, overall adverse reactions were 14.5%/17.4%/16.3%/7.3%/10.8% (sIPV&MMRV/sIPV&HepA/sIPV-only/MMRV-only/HepA-only), mostly mild to moderate; no vaccine-related SAEs (NCT06442449). Conclusions: Same-day sIPV co-administration with MMRV or HepA was non-inferior and well tolerated, supporting programmatic adoption. Full article
(This article belongs to the Section Vaccine Advancement, Efficacy and Safety)
Show Figures

Figure 1

34 pages, 2980 KB  
Review
Impediments to Progress Toward Polio Eradication During 2014–2024: Effectively Addressing the Current Challenges
by Steven G. F. Wassilak, Abdinoor Mohamed and John Paul Bigouette
Vaccines 2025, 13(10), 1060; https://doi.org/10.3390/vaccines13101060 - 17 Oct 2025
Cited by 1 | Viewed by 2240 | Correction
Abstract
When the Global Polio Eradication Initiative (GPEI) began in 1988, the year 2000 target was clearly ambitious. Nonetheless, among 20 countries with endemic wild poliovirus transmission in 2000, only Afghanistan, Nigeria and Pakistan remained endemic in 2014; successful global eradication was anticipated within [...] Read more.
When the Global Polio Eradication Initiative (GPEI) began in 1988, the year 2000 target was clearly ambitious. Nonetheless, among 20 countries with endemic wild poliovirus transmission in 2000, only Afghanistan, Nigeria and Pakistan remained endemic in 2014; successful global eradication was anticipated within years. Transmission was interrupted in Nigeria after implementing innovative activities; unfortunately, transmission in Afghanistan and Pakistan has continued into 2025. An additional challenge has been controlling outbreaks and interrupting persistent transmission of circulating vaccine-derived poliovirus type 2 detected after global withdrawal of the use of Sabin strain type 2 oral poliovirus vaccine. The impediments to progress since 2014 are detailed and the challenges that the GPEI must successfully mitigate are reviewed herein. Primary challenges since the acute phase of the COVID-19 pandemic include the loss of a sense of urgency and political will/national ownership in stopping poliovirus transmission, lower childhood routine immunization coverage and the decreased quality of outbreak response campaigns. These facets need to be strengthened. Ongoing security challenges require continued vigilance in affected areas of wild poliovirus-endemic countries as well as in countries with persistent transmission of vaccine-derived poliovirus. Eradication can be achieved if the multiple challenges mentioned are urgently and more effectively mitigated. Decreased funding for the GPEI in 2025 represents the primary, acute challenge that, if not urgently addressed, may allow for the reversal of all progress to date. Full article
(This article belongs to the Special Issue Vaccination Strategies for Global Public Health)
Show Figures

Figure 1

20 pages, 3878 KB  
Article
Generation of Polyclonal Antibodies Against Sabin Poliovirus D- and H-Antigens and Their Application in ELISA
by Anna Zyrina, Anna Shishova, Irina Tcelykh, Igor Levin, Olga Shmeleva, Nadezhda Borisenko, Maya Ermakova, Sergey Ivanov, Anastasia Kovpak, Vladislav Vasilenko, Yuliya Rogova, Alla Zhitkevich, Nikita Khabibullin, Yury Ivin, Anastasia Piniaeva, Alexandra Siniugina and Aydar Ishmukhametov
Vaccines 2025, 13(10), 1022; https://doi.org/10.3390/vaccines13101022 - 30 Sep 2025
Cited by 1 | Viewed by 887
Abstract
Background/Objectives: The World Health Organization (WHO) recommends the use of attenuated Sabin strains for the production of inactivated poliovirus vaccine (IPV), offering improved biosafety while retaining immunogenicity. To better characterize the antigenic composition of Sabin strain-based IPV (sIPV), including both the protective D-antigen [...] Read more.
Background/Objectives: The World Health Organization (WHO) recommends the use of attenuated Sabin strains for the production of inactivated poliovirus vaccine (IPV), offering improved biosafety while retaining immunogenicity. To better characterize the antigenic composition of Sabin strain-based IPV (sIPV), including both the protective D-antigen and the non-protective H-antigen forms, we developed a method for purifying D- and H-antigens forms. Methods: D- and H-antigens of poliovirus Sabin strains types 1, 2, and 3 were purified using gradient ultracentrifugation and used to generate antigen-specific polyclonal antibodies. Results: The generated polyclonal antibodies demonstrated high specificity with neutralizing titers of antibodies against Sabin type 1 poliovirus—1:2048, against Sabin type 2 poliovirus—more than 1:2048, against Sabin type 3 poloivirus—1:2048. Conclusions: This antigen-specific antibody approach provides a valuable tool for routine quality control in sIPV manufacturing, enabling accurate quantification of immunogenic components and detection of potentially immunogenic degradation products during vaccine storage and distribution. Antibodies to the D-antigen allow assessment of immunogenic, neutralizing epitopes, while antibodies to the H-antigen provide a tool for detecting non-neutralizing components. This antigen-specific antibody approach offers a valuable tool for studying the antigenic structure of sIPV and for improving the accuracy of ELISA-based antigen quantification. Full article
(This article belongs to the Special Issue Recent Scientific Development of Poliovirus Vaccines)
Show Figures

Figure 1

28 pages, 10704 KB  
Article
NanoDeNovo: De Novo Design of Anti-Poliovirus I Sabin Strain Nanobodies by Semi-Automated Computational Pipeline
by Danil D. Kotelnikov, Katerina S. Tatarinova and Dmitry D. Zhdanov
Int. J. Mol. Sci. 2025, 26(19), 9262; https://doi.org/10.3390/ijms26199262 - 23 Sep 2025
Viewed by 1407
Abstract
Despite global vaccination efforts, poliomyelitis continues to cause paralytic cases, highlighting the need for alternative therapeutic approaches. Nanobodies offer significant advantages over conventional antibodies due to their small size, stability, and low immunogenicity, yet few have been developed specifically against poliovirus. This study [...] Read more.
Despite global vaccination efforts, poliomyelitis continues to cause paralytic cases, highlighting the need for alternative therapeutic approaches. Nanobodies offer significant advantages over conventional antibodies due to their small size, stability, and low immunogenicity, yet few have been developed specifically against poliovirus. This study presents a fully computational pipeline for de novo design of nanobodies targeting Virus Protein 3 (VP3) of the Poliovirus I Sabin strain. Our integrated approach employed Ig-VAE for scaffold generation, ProteinMPNN and RFantibody for sequence design, tFold-Ab/Ag for structure prediction, multi-platform molecular docking (Rfantibody, Rosetta3, ClusPro2, ReplicaDock 2.0), molecular dynamics simulations, and humanization tools. The pipeline identified three humanized nanobodies (scFv-0389-304-6H, scFv-0389-459-5H, and scFv-0743-166-7/H) that demonstrated strong binding to VP3 with binding free energies of −37.66 ± 10.35, −40.11 ± 20.01, and −48.62 ± 11.21 kcal/mol, respectively. All designs exhibited favorable physicochemical properties and high solubility. Notably, nanobodies humanized prior to CDR-loop design (scFv-0743-166-7/H) showed superior stability, binding affinity, and structural similarity to experimentally validated nanobodies. This work demonstrates the feasibility of a fully computational approach for designing promising nanobodies against viral targets, providing an alternative to traditional methods with potential applications in drug design. Full article
(This article belongs to the Special Issue Advances in Biomathematics, Computational Biology, and Bioengineering)
Show Figures

Figure 1

11 pages, 713 KB  
Article
Sustained Immune Persistence Five Years Post-Completion of Four-Dose sIPV Vaccination
by Chu Kai, Li Yurong, Liu Sheng, Shan Yongmei, Wang Jianfeng, Li Xinge, Jiao Peng and Pan Hongxing
Vaccines 2025, 13(3), 253; https://doi.org/10.3390/vaccines13030253 - 27 Feb 2025
Viewed by 1238
Abstract
Background: The previous study assessed the immune durability of the Sabin strain inactivated poliovirus vaccine (sIPV) at four years of age; an update on its long-term persistence is warranted. Methods: This Phase IV, open-label, parallel-controlled observational study, required by China’s National Medical Products [...] Read more.
Background: The previous study assessed the immune durability of the Sabin strain inactivated poliovirus vaccine (sIPV) at four years of age; an update on its long-term persistence is warranted. Methods: This Phase IV, open-label, parallel-controlled observational study, required by China’s National Medical Products Administration (NMPA), involves 6.5-year-old children who received four doses of sIPV or Salk IPV (wIPV) at 2, 3, 4, and 18 months during the Phase III trial. Participants are recruited in a 2:1 ratio and contribute blood samples for polio-neutralizing antibody (nAb) assays to determine non-inferiority of immune persistence. Results: The study enrolled 483 participants aged 6.5 years in the 5-year Immune Persistence Set (IPS2), with 318 in the sIPV group and 165 in the wIPV group. Additionally, 387 participants (255 sIPV, 132 wIPV) with samples at six-time points were included in the Full Sequence Immune Persistence Set (IPS3). In IPS2, seropositivity rates (SPRs) for nAbs against serotypes 1–3 were over 99% in sIPV and 98% in wIPV. At 6.5 years, geometric mean titers (GMTs) were significantly higher in the sIPV group 543.96, 179.59 and 362.72 compared to the wIPV group 190.75, 81.05 and 203.95 for serotypes 1, 2 and 3, respectively. Participants in IPS3 demonstrated comparable SPRs and GMTs to IPS2, with values of 566.01 vs. 187.41 for serotype I, 177.55 vs. 78.01 for serotype II, and 365.47 vs. 190.31 for serotype III in the sIPV and wIPV groups, respectively. From one-month post-booster to 6.5 years, nAb GMTs showed declines: 19.35-fold for serotype I, 28.12-fold for serotype II, and 32.45-fold for serotype III in the sIPV group, and 23.42-fold, 23.83-fold, and 34.54-fold in the wIPV group, respectively. Non-inferiority of nAb SPRs and GMTs for sIPV compared to wIPV among participants aged 6.5 years was confirmed for all serotypes in IPS2 and IPS3. Conclusions: The sIPV maintains good immunological persistence five years after four doses of vaccination, with nAb GMT exceeding the seroprotecting threshold, suggesting that booster doses might be currently unwarranted. Full article
Show Figures

Figure 1

13 pages, 1890 KB  
Article
Development of RT-PCR Assays for Simple Detection and Identification of Sabin Virus Contaminants in the Novel Oral Poliovirus Vaccines
by Olga Singh, Hasmik Manukyan, Erman Tritama, Shwu-Maan Lee, Jerry P. Weir and Majid Laassri
Vaccines 2025, 13(1), 75; https://doi.org/10.3390/vaccines13010075 - 15 Jan 2025
Viewed by 1928
Abstract
Background/Objectives: Conventional live oral poliovirus vaccines (OPVs) effectively prevent poliomyelitis. These vaccines are derived from three attenuated Sabin strains of poliovirus, which can revert within the first week of replication to a neurovirulent phenotype, leading to sporadic cases of vaccine-associated paralytic poliomyelitis (VAPP) [...] Read more.
Background/Objectives: Conventional live oral poliovirus vaccines (OPVs) effectively prevent poliomyelitis. These vaccines are derived from three attenuated Sabin strains of poliovirus, which can revert within the first week of replication to a neurovirulent phenotype, leading to sporadic cases of vaccine-associated paralytic poliomyelitis (VAPP) among vaccinees and their contacts. A novel OPV2 vaccine (nOPV2) with enhanced genetic stability was developed recently; type 1 and type 3 nOPV strains were engineered using the nOPV2 genome as a backbone by replacing the capsid precursor polyprotein (P1) with that of Sabin strains type 1 and type 3, respectively. The nOPV vaccines have a high degree of sequence homology with the parental Sabin 2 genome, and some manufacturing facilities produce and store both Sabin OPV and nOPV. Therefore, detecting Sabin virus contaminations in nOPV lots is crucial. Methods: This study describes the development of pan quantitative reverse transcription polymerase chain reaction (panRT-PCR) and multiplex one-step RT-PCR (mosRT-PCR) assays for the straightforward detection and identification of contaminating Sabin viruses when present in significantly higher amounts of nOPV strains. Results: The two assays exhibit high specificity, reproducibility, and sensitivity to detect 0.0001% and 0.00001% of Sabin viruses in nOPV, respectively. Additionally, an analysis of 12 trivalent nOPV formulation lots using both methods confirmed that the nOPV lots were free from Sabin virus contamination. Conclusions: The results demonstrated that the RT-PCR assays are sensitive and specific. These assays are relevant for quality control and lot release of nOPV vaccines. Full article
(This article belongs to the Special Issue Recent Scientific Development of Poliovirus Vaccines)
Show Figures

Figure 1

19 pages, 1523 KB  
Article
Increasing Population Immunity Prior to Globally-Coordinated Cessation of Bivalent Oral Poliovirus Vaccine (bOPV)
by Nima D. Badizadegan, Steven G. F. Wassilak, Concepción F. Estívariz, Eric Wiesen, Cara C. Burns, Omotayo Bolu and Kimberly M. Thompson
Pathogens 2024, 13(9), 804; https://doi.org/10.3390/pathogens13090804 - 17 Sep 2024
Cited by 2 | Viewed by 2318
Abstract
In 2022, global poliovirus modeling suggested that coordinated cessation of bivalent oral poliovirus vaccine (bOPV, containing Sabin-strain types 1 and 3) in 2027 would likely increase the risks of outbreaks and expected paralytic cases caused by circulating vaccine-derived polioviruses (cVDPVs), particularly type 1. [...] Read more.
In 2022, global poliovirus modeling suggested that coordinated cessation of bivalent oral poliovirus vaccine (bOPV, containing Sabin-strain types 1 and 3) in 2027 would likely increase the risks of outbreaks and expected paralytic cases caused by circulating vaccine-derived polioviruses (cVDPVs), particularly type 1. The analysis did not include the implementation of planned, preventive supplemental immunization activities (pSIAs) with bOPV to achieve and maintain higher population immunity for types 1 and 3 prior to bOPV cessation. We reviewed prior published OPV cessation modeling studies to support bOPV cessation planning. We applied an integrated global poliovirus transmission and OPV evolution model after updating assumptions to reflect the epidemiology, immunization, and polio eradication plans through the end of 2023. We explored the effects of bOPV cessation in 2027 with and without additional bOPV pSIAs prior to 2027. Increasing population immunity for types 1 and 3 with bOPV pSIAs (i.e., intensification) could substantially reduce the expected global risks of experiencing cVDPV outbreaks and the number of expected polio cases both before and after bOPV cessation. We identified the need for substantial increases in overall bOPV coverage prior to bOPV cessation to achieve a high probability of successful bOPV cessation. Full article
(This article belongs to the Special Issue Human Poliovirus)
Show Figures

Figure 1

12 pages, 1179 KB  
Article
Detection of Polioviruses Type 2 among Migrant Children Arriving to the Russian Federation from a Country with a Registered Poliomyelitis Outbreak
by Olga E. Ivanova, Tatiana P. Eremeeva, Olga Y. Baykova, Alexandr Y. Krasota, Elizaveta V. Yakovchuk, Elena Y. Shustova, Lyudmila P. Malyshkina, Aida N.-I. Mustafina, Yulia M. Mikhailova, Alina V. Chirova, Evgeniya A. Cherepanova, Nadezhda S. Morozova, Anna S. Gladkikh, Anna S. Dolgova, Vladimir G. Dedkov, Areg A. Totolian and Liubov I. Kozlovskaya
Vaccines 2024, 12(7), 718; https://doi.org/10.3390/vaccines12070718 - 28 Jun 2024
Cited by 5 | Viewed by 2953
Abstract
The widespread use of the oral poliovaccine from Sabin strains (tOPV) radically reduced poliomyelitis incidence worldwide. However, OPV became a source of neurovirulent vaccine-derived polioviruses (VDPVs). Currently, circulating type 2 VDPVs (cVDPV2) are the leading cause of poliomyelitis. The novel OPV type 2 [...] Read more.
The widespread use of the oral poliovaccine from Sabin strains (tOPV) radically reduced poliomyelitis incidence worldwide. However, OPV became a source of neurovirulent vaccine-derived polioviruses (VDPVs). Currently, circulating type 2 VDPVs (cVDPV2) are the leading cause of poliomyelitis. The novel OPV type 2 vaccine (nOPV2), based on genetically modified Sabin strain with increased genetic stability and reduced risk of cVDPV formation, has been used to combat cVDPV2 outbreaks, including one in Tajikistan in 2021. In order to identify the importation of cVDPV2 and nOPV2-derivates, stool samples from 12,127 healthy migrant children under 5 years of age arriving from Tajikistan were examined in Russia (March 2021–April 2022). Viruses were isolated in cell culture and identified via intratype differentiation RT-PCR, VP1 and whole-genome sequencing. cVDPV2 isolates closely related with the Tajikistan one were isolated from two children, and nOPV2-derived viruses were detected in specimens from 106 children from 37 regions of Russia. The duration of nOPV2 excretion ranged from 24 to 124 days post-vaccination. nOPV2 isolates contained 27 mutations per genome (0.36%) on average, with no critical genetic changes, which confirms the genetic stability of nOPV2 during field use. The possibility of epidemiologically significant poliovirus introduction into polio-free countries has been confirmed. The screening of special populations, including migrants, is required to maintain epidemiological well-being. Full article
(This article belongs to the Special Issue New Developments in Polio Vaccine)
Show Figures

Figure 1

14 pages, 2190 KB  
Article
Application of MPBT Assay for Multiplex Determination of Infectious Titers and for Selection of the Optimal Formulation for the Trivalent Novel Oral Poliovirus Vaccine
by Hasmik Manukyan, Manjari Lal, Changcheng Zhu, Olga Singh, Tsai-Lien Lin, Erman Tritama, Konstantin Chumakov, Shwu-Maan Lee and Majid Laassri
Viruses 2024, 16(6), 961; https://doi.org/10.3390/v16060961 - 14 Jun 2024
Cited by 3 | Viewed by 1896
Abstract
Recently, a multiplex PCR-based titration (MPBT) assay was developed for simultaneous determination of infectious titers of all three Sabin strains of the oral poliovirus vaccine (OPV) to replace the conventional CCID50 assay, which is both time-consuming and laborious. The MPBT assay was [...] Read more.
Recently, a multiplex PCR-based titration (MPBT) assay was developed for simultaneous determination of infectious titers of all three Sabin strains of the oral poliovirus vaccine (OPV) to replace the conventional CCID50 assay, which is both time-consuming and laborious. The MPBT assay was shown to be reproducible, robust and sensitive. The conventional and MPBT assays showed similar results and sensitivity. The MPBT assay can be completed in two to three days, instead of ten days for the conventional assay. To prevent attenuated vaccine strains of poliovirus from reversion to virulence, a novel, genetically stable OPV (nOPV) was developed by modifying the genomes of conventional Sabin strains used in OPV. In this work, we evaluated the MPBT assay as a rapid screening tool to support trivalent nOPV (tnOPV) formulation development by simultaneous titration of the three nOPV strains to confirm stability as needed, for the selection of the lead tnOPV formulation candidate. We first assessed the ability of the MPBT assay to discriminate a 0.5 log10 titer difference by titrating the two tnOPV samples (undiluted and threefold-diluted) on the same plate. Once the assay was shown to be discriminating, we then tested different formulations of tnOPV drug products (DPs) that were subjected to different exposure times at 37 °C (untreated group and treated groups: 2 and 7 days at 37 °C), and to three freeze and thaw (FT) cycles. Final confirmation of the down selected formulation candidates was achieved by performing the conventional CCID50 assay, comparing the stability of untreated and treated groups and FT stability testing on the top three candidates. The results showed that the MPBT assay generates similar titers as the conventional assay. By testing two trivalent samples in the same plate, the assay can differentiate a 0.5 log10 difference between the titers of the tested nOPV samples. Also, the assay was able to detect the gradual degradation of nOPV viruses with different formulation compositions and under different time/temperature conditions and freeze/thaw cycles. We found that there were three tnOPV formulations which met the stability criteria of less than 0.5 log10 loss after 2 days’ exposure to 37 ℃ and after three FT cycles, maintaining the potency of all three serotypes in these formulations. The ability of the MPBT assay to titrate two tnOPV lots (six viruses) in the same plate makes it cheaper and gives it a higher throughput for rapid screening. The assay detected the gradual degradation of the tnOPV and was successful in the selection of optimal formulations for the tnOPV. The results demonstrated that the MPBT method can be used as a stability indicating assay to assess the thermal stability of the nOPV. It can be used for rapid virus titer determination during the vaccine manufacturing process, and in clinical trials. The MPBT assay can be automated and applied for other viruses, including those with no cytopathic effect. Full article
(This article belongs to the Special Issue An Update on Enterovirus Research)
Show Figures

Figure 1

13 pages, 843 KB  
Article
High Detection Frequency of Vaccine-Associated Polioviruses and Non-Polio Enteroviruses in the Stools of Asymptomatic Infants from the Free State Province, South Africa
by Milton T. Mogotsi, Ayodeji E. Ogunbayo, Hester G. O’Neill and Martin M. Nyaga
Microorganisms 2024, 12(5), 920; https://doi.org/10.3390/microorganisms12050920 - 30 Apr 2024
Cited by 4 | Viewed by 2029
Abstract
Enterovirus (EV) infections are widespread and associated with a range of clinical conditions, from encephalitis to meningitis, gastroenteritis, and acute flaccid paralysis. Knowledge about the circulation of EVs in neonatal age and early infancy is scarce, especially in Africa. This study aimed to [...] Read more.
Enterovirus (EV) infections are widespread and associated with a range of clinical conditions, from encephalitis to meningitis, gastroenteritis, and acute flaccid paralysis. Knowledge about the circulation of EVs in neonatal age and early infancy is scarce, especially in Africa. This study aimed to unveil the frequency and diversity of EVs circulating in apparently healthy newborns from the Free State Province, South Africa (SA). For this purpose, longitudinally collected faecal specimens (May 2021–February 2022) from a cohort of 17 asymptomatic infants were analysed using metagenomic next-generation sequencing. Overall, seven different non-polio EV (NPEV) subtypes belonging to EV-B and EV-C species were identified, while viruses classified under EV-A and EV-D species could not be characterised at the sub-species level. Additionally, under EV-C species, two vaccine-related poliovirus subtypes (PV1 and PV3) were identified. The most prevalent NPEV species was EV-B (16/17, 94.1%), followed by EV-A (3/17, 17.6%), and EV-D (4/17, 23.5%). Within EV-B, the commonly identified NPEV types included echoviruses 6, 13, 15, and 19 (E6, E13, E15, and E19), and coxsackievirus B2 (CVB2), whereas enterovirus C99 (EV-C99) and coxsackievirus A19 (CVA19) were the only two NPEVs identified under EV-C species. Sabin PV1 and PV3 strains were predominantly detected during the first week of birth and 6–8 week time points, respectively, corresponding with the OPV vaccination schedule in South Africa. A total of 11 complete/near-complete genomes were identified from seven NPEV subtypes, and phylogenetic analysis of the three EV-C99 identified revealed that our strains were closely related to other strains from Cameroon and Brazil, suggesting global distribution of these strains. This study provides an insight into the frequency and diversity of EVs circulating in asymptomatic infants from the Free State Province, with the predominance of subtypes from EV-B and EV-C species. This data will be helpful to researchers looking into strategies for the control and treatment of EV infection. Full article
(This article belongs to the Special Issue Effects of Gut Microbiota on Human Health and Disease)
Show Figures

Figure 1

13 pages, 1092 KB  
Article
Quantitative Analysis of the Instant and Persistent Inhibition Effects of Maternal Poliovirus Antibodies on the Immune Response in a Phase IV Trial of a Sabin Strain-Based Inactivated Poliovirus Vaccine
by Qiongzhou Yin, Yan Zheng, Zhifang Ying, Jingyu Li, Ya Jiang, Wenmei Bao, Youjian Dou, Yi Pu, Jin Lei, Haitao Yang, Ruiju Jiang, Yan Deng, Zhimei Zhao, Jing Pu, Jing Yang, Yadong Li, Min Xu, Wei Cai, Yanchun Che and Li Shi
Vaccines 2024, 12(2), 217; https://doi.org/10.3390/vaccines12020217 - 19 Feb 2024
Viewed by 2493
Abstract
Background: An inactivated poliomyelitis vaccine made from Sabin strains (sIPVs) has widely been used in China since 2015. However, the quantitative data on the instant and persistent inhibition effects of maternal poliovirus antibodies on the immune response to sIPV priming and booster vaccination [...] Read more.
Background: An inactivated poliomyelitis vaccine made from Sabin strains (sIPVs) has widely been used in China since 2015. However, the quantitative data on the instant and persistent inhibition effects of maternal poliovirus antibodies on the immune response to sIPV priming and booster vaccination have not been available yet. Objective: In this study, we aim to explore and quantify the instant and persistent inhibition effect of maternal poliovirus antibodies on the immune response elicited by sIPV primary and booster vaccination. Methods: The immunogenicity data consisting of the days 0 and 30 after the prime and booster vaccination of the sIPV in a phase IV trial were pooled for a quantitative analysis of the inhibition effect of maternal poliovirus antibody. The geometric mean ratio (GMR) was calculated using linear regression models, representing that every 2-fold higher maternal poliovirus antibody titer may result in a (1-GMR) lower postimmunization antibody titer. Results: The GMRs for poliovirus types 1, 2, and 3 were 0.79 (0.77–0.82), 0.85 (0.81–0.89), and 0.87 (0.83–0.91) at 30 days after the priming series, 0.86 (0.83–0.89), 0.81 (0.76–0.85), and 0.86 (0.80–0.93) at one year after the priming series, and 0.96 (0.94–0.99), 0.89 (0.86–0.93), and 0.98 (0.93–1.03) at 30 days after the booster dose. The inhibition effect continued to exist until the booster dose 1 year later, and such a persistent inhibition effect was almost attenuated for poliovirus types 1 and 3, and partly reduced for type 2 at 30 days after the booster dose. Conclusion: A wider interval between the four sIPV doses might be a consideration for reducing the effect of maternal antibodies and subsequently eliciting and maintaining higher antibody levels to protect against poliovirus transmission and infection at the final stage of polio eradication in the global world. This study’s clinical trial registry number is NCT04224519. Full article
(This article belongs to the Topic Advances in Vaccines and Antimicrobial Therapy)
Show Figures

Figure 1

11 pages, 582 KB  
Article
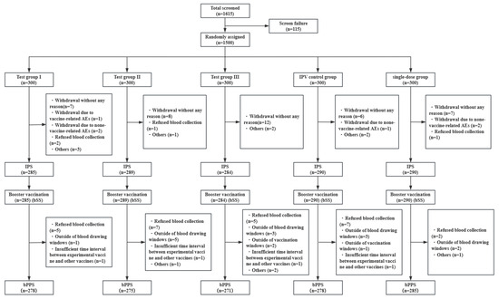
Immune Persistence following Primary Immunization and the Immunogenicity and Safety of a Booster Dose of a Multidose Sabin Strain-Based Inactivated Polio Vaccine in Infants Aged 18 Months
by Guangwei Feng, Ming Shao, Jianfeng Wang, Lili Huang, Jian Tan, Zhiwei Jiang, Wangyang You, Yurong Li, Yonghui Yang, Jing Li and Yanxia Wang
Vaccines 2024, 12(2), 123; https://doi.org/10.3390/vaccines12020123 - 25 Jan 2024
Cited by 2 | Viewed by 2131
Abstract
Background: The multidose Sabin-strain inactivated poliovirus vaccine (sIPV) has the potential to significantly aid in the eradication of poliomyelitis, particularly in low- and middle-income countries. As part of a phase III clinical trial in which infants were given three doses of primary immunization [...] Read more.
Background: The multidose Sabin-strain inactivated poliovirus vaccine (sIPV) has the potential to significantly aid in the eradication of poliomyelitis, particularly in low- and middle-income countries. As part of a phase III clinical trial in which infants were given three doses of primary immunization at 2, 3, and 4 months of age, this study aimed to evaluate immune persistence following primary immunization, as well as the safety and immunogenicity of a booster of the 5-dose sIPV in infants aged 18 months. Methods: Infants aged 18 months were given one booster dose of 5-dose sIPV in stage one, which was open-label. Unblinding was performed for stage two after completing primary immunization, which was randomized, blinded, and controlled; infants aged 18 months in the test group I–III, IPV group, and single-dose sIPV group were given one booster dose of 5-dose sIPV, conventional IPV, and single-dose sIPV, respectively, in stage two. Results: This study included 1438 infants in the immune persistence and safety set and 1387 infants in the booster per-protocol set. Fourteen months after primary immunization, the seropositivity rates (≥1:8) for types 1–3 were 100%, 99.88%, and 99.53% in the 5-dose sIPV groups; 100%, 98.97%, and 97.23% in the IPV group; and 99.66%, 100%, and 99.66% in the single-dose sIPV group. A total of 30 days after booster immunization, the seropositivity rates (≥1:8) of 3 serotypes in all the groups reached 100%. The geometric mean titers of neutralizing antibodies for types 1–3 in the 5-dose sIPV group were 9962.89, 10273, and 7870.21, with geometric mean increases of 15.76, 33.15, and 24.5, compared to the pre-booster level. The overall incidence of adverse reactions was 8.97%, with fever being the most common, observed at rates of 7.1%, 5.52%, and 7.96% in the 5-dose sIPV, IPV, and single-dose groups, respectively (p = 0.4845). Conclusions: The 5-dose sIPV has shown promising immune persistence and robust immune response following a booster immunization, coupled with an acceptable safety profile. Full article
Show Figures

Figure 1

15 pages, 1267 KB  
Review
The Fight against Poliovirus Is Not Over
by Chaldam Jespère Mbani, Magloire Pandoua Nekoua, Donatien Moukassa and Didier Hober
Microorganisms 2023, 11(5), 1323; https://doi.org/10.3390/microorganisms11051323 - 17 May 2023
Cited by 19 | Viewed by 10730
Abstract
Poliovirus (PV), the virus that causes both acute poliomyelitis and post-polio syndrome, is classified within the Enterovirus C species, and there are three wild PV serotypes: WPV1, WPV2 and WPV3. The launch of the Global Polio Eradication Initiative (GPEI) in 1988 eradicated two [...] Read more.
Poliovirus (PV), the virus that causes both acute poliomyelitis and post-polio syndrome, is classified within the Enterovirus C species, and there are three wild PV serotypes: WPV1, WPV2 and WPV3. The launch of the Global Polio Eradication Initiative (GPEI) in 1988 eradicated two of the three serotypes of WPV (WPV2 and WPV3). However, the endemic transmission of WPV1 persists in Afghanistan and Pakistan in 2022. There are cases of paralytic polio due to the loss of viral attenuation in the oral poliovirus vaccine (OPV), known as vaccine-derived poliovirus (VDPV). Between January 2021 and May 2023, a total of 2141 circulating VDPV (cVDPV) cases were reported in 36 countries worldwide. Because of this risk, inactivated poliovirus (IPV) is being used more widely, and attenuated PV2 has been removed from OPV formulations to obtain bivalent OPV (containing only types 1 and 3). In order to avoid the reversion of attenuated OPV strains, the new OPV, which is more stable due to genome-wide modifications, as well as sabin IPV and virus-like particle (VLP) vaccines, is being developed and offers promising solutions for eradicating WP1 and VDPV. Full article
(This article belongs to the Special Issue Latest Review Papers in Virology 2023)
Show Figures

Figure 1

Back to TopTop