Sign in to use this feature.

Years

Between: -

Subjects

remove_circle_outline
remove_circle_outline
remove_circle_outline
remove_circle_outline
remove_circle_outline
remove_circle_outline

Journals

Article Types

Countries / Regions

Search Results (17)

Search Parameters:
Keywords = SMUG1

Order results
Result details
Results per page
Select all
Export citation of selected articles as:
16 pages, 2009 KB  
Article
Incorporation and Repair of Epigenetic Intermediates as Potential Chemotherapy Agents
by Jason L. Herring, Mark L. Sowers, James W. Conrad, Linda C. Hackfeld, Bruce Chang-Gu, Rahul Dilawari and Lawrence C. Sowers
Molecules 2025, 30(15), 3239; https://doi.org/10.3390/molecules30153239 - 1 Aug 2025
Viewed by 1831
Abstract
The incorporation of nucleoside analogs into DNA by polymerases, followed by their removal through base excision repair (BER), represents a promising strategy for cancer chemotherapy. In this study, we investigated the incorporation and cytotoxic effects of several nucleoside analogs—some of which are epigenetic [...] Read more.
The incorporation of nucleoside analogs into DNA by polymerases, followed by their removal through base excision repair (BER), represents a promising strategy for cancer chemotherapy. In this study, we investigated the incorporation and cytotoxic effects of several nucleoside analogs—some of which are epigenetic reprogramming intermediates—in the U87 glioblastoma cell line. We found that two analogs, 5-hydroxymethyl-2′-deoxyuridine (5HmdU) and trifluorothymidine (TFT), are both cytotoxic and are efficiently incorporated into genomic DNA. In contrast, the 5-carboxy analogs—5-carboxy-2′-deoxyuridine (5CadU) and 5-carboxycytidine (5CadC)—showed no cytotoxicity and were not incorporated into DNA. Interestingly, 5-hydroxymethyl-2′-deoxycytidine (5HmdC) was cytotoxic but was not directly incorporated into DNA. Instead, it was deaminated into 5HmdU, which was then incorporated and likely responsible for the observed toxicity. 5HmdU is actively removed from DNA through the BER pathways. In contrast, TFT remains stably incorporated and is neither excised by BER nor does it hydrolyze into 5CadU—a known substrate for the DNA glycosylase SMUG1. We also found that N6-benzyladenosine (BzAdo), an inhibitor of the enzyme 2′-deoxynucleoside 5′-phosphate N-hydrolase (DNPH1), enhances the cytotoxicity of 5HmdU. However, the thymidine phosphorylase inhibitor tipiracil hydrochloride (TPI) does not increase the cytotoxic effect of TFT in U87 cells. Together, these findings highlight 5HmdU and TFT as promising chemotherapeutic agents for glioblastoma, each with distinct mechanisms of action and cellular processing. Full article
Show Figures

Graphical abstract

18 pages, 538 KB  
Article
Polymorphisms in Base Excision Repair Genes and Association with Multiple Sclerosis in a Pilot Study on a Central European Population
by Beata Filipek, Anna Macieja, Aleksandra Binda, Elzbieta Miller, Mariola Swiderek-Matysiak, Mariusz Stasiolek, Maksymilian Stela, Ireneusz Majsterek and Tomasz Poplawski
Int. J. Mol. Sci. 2025, 26(14), 6612; https://doi.org/10.3390/ijms26146612 - 10 Jul 2025
Cited by 1 | Viewed by 1193
Abstract
Multiple sclerosis (MS) is a chronic inflammatory disease of the central nervous system characterized by demyelination and neurodegeneration. While its etiology remains unclear, both genetic and environmental factors, including oxidative stress, have been implicated in the development of the disease. The base excision [...] Read more.
Multiple sclerosis (MS) is a chronic inflammatory disease of the central nervous system characterized by demyelination and neurodegeneration. While its etiology remains unclear, both genetic and environmental factors, including oxidative stress, have been implicated in the development of the disease. The base excision repair (BER) pathway plays a critical role in repairing oxidative DNA damage. This study investigated the association between polymorphisms in BER-related genes and MS susceptibility in a Central European population. Ten SNPs across seven BER genes were genotyped in 102 patients with MS and 118 healthy controls. Six SNPs were significantly associated with MS. Increased risk was observed for rs25478 in XRCC1 (OR = 2.37, 95% CI: 1.44–3.91, p < 0.0001), rs3087404 in SMUG1 (OR = 2.80, 95% CI: 1.49–5.26, p = 0.0012), and rs3219493 in MUTYH (OR = 2.23, 95% CI: 1.35–3.67, p = 0.0018). Conversely, reduced risk was associated with rs2307293 in MBD4 (OR = 0.42, 95% CI: 0.23–0.78, p = 0.006), rs3219489 in MUTYH (OR = 0.55, 95% CI: 0.31–0.97, p = 0.038), and rs4135054 in TDG (OR = 0.52, 95% CI: 0.29–0.94, p = 0.031). Haplotype analysis was performed for SNPs in strong linkage disequilibrium. Only rs3219489 and rs3219472 within the MUTYH gene showed strong LD (r2 = 0.90), justifying haplotype-based analysis. Among four inferred haplotypes, the rare G–C haplotype was significantly associated with reduced MS risk (Score = −2.10, p = 0.035), suggesting a protective effect of this allele combination. Other SNPs not in LD were analyzed using a multivariable logistic regression model. Significant associations with decreased MS risk were found for rs1052133 in OGG1 (OR = 0.57, p = 0.043), rs2307293 in MBD4 (OR = 0.16, p = 0.010), and rs4135054 in TDG (OR = 0.38, p < 0.001), while rs3087404 in SMUG1 increased MS risk (OR = 1.98, p = 0.013). These results suggest that genetic variation in BER genes, including both single SNP effects and haplotypes, contributes to MS susceptibility. Further studies are warranted to explore the functional consequences of these variants and validate findings in larger, independent cohorts. Full article
(This article belongs to the Special Issue Multiple Sclerosis: From Molecular Mechanisms to Pathophysiology)
Show Figures

Figure 1

14 pages, 719 KB  
Article
Pharmacogenetic Profiling of Genes Associated with Outcomes of Chemotherapy in Omani Healthy Controls
by Nahad Al-Mahrouqi, Nada Al Shuaili, Shoaib Al-Zadjali, Anoopa Pullanhi, Hamida Al-Barwani, Aida Al-Kindy, Hadeel Al-Sharqi, Khalid Al-Baimani, Mansour Al-Moundhri and Bushra Salman
Genes 2025, 16(5), 592; https://doi.org/10.3390/genes16050592 - 17 May 2025
Viewed by 1674
Abstract
Background/Objectives: Pharmacogenomic screening plays a crucial role in optimizing chemotherapy outcomes and minimizing toxicity. Characterizing the baseline distribution of genetic variants in specific populations is essential to inform the prioritization of drug–gene combinations for clinical implementation. The objective of this study was to [...] Read more.
Background/Objectives: Pharmacogenomic screening plays a crucial role in optimizing chemotherapy outcomes and minimizing toxicity. Characterizing the baseline distribution of genetic variants in specific populations is essential to inform the prioritization of drug–gene combinations for clinical implementation. The objective of this study was to investigate the distribution of pharmacogenetic variants in 36 genes related to the fluoropyrimidine (FP) pathway among healthy Omani individuals, forming a foundation for future studies in cancer patients receiving FP-based chemotherapy. Methods: Ninety-eight healthy Omani participants aged ≥18 years were recruited at the Sultan Qaboos Comprehensive Cancer Care and Research Center. Whole-blood samples were collected, and genomic DNA was extracted. Targeted next-generation sequencing was performed using a custom Ion AmpliSeq panel covering coding exons and splice-site regions of 36 genes involved in FP metabolism and response. Results: A total of 999 variants were detected across the 36 genes, with 63.3% being heterozygous. The ABCC4 gene had the highest mutation frequency (76 mutations), while DHFR and SMUG1 had the lowest (<10 mutations). In DPYD, four functionally significant variants were found at frequencies ranging from 1 to 8.2% of the population. Missense mutations were also observed in MTHFR and UGT1A1. Three actionable variants in DPYD and MTHFR, associated with 5-fluorouracil and/or capecitabine response, were identified. Additionally, 27 novel single-nucleotide polymorphisms of unknown clinical significance were detected. Conclusions: This study reveals key pharmacogenetic variants in the Omani population, underscoring the importance of integrating pharmacogenomic testing into routine care to support safer, more personalized chemotherapy in the region. Full article
(This article belongs to the Section Pharmacogenetics)
Show Figures

Figure 1

23 pages, 7982 KB  
Article
YOLO-SMUG: An Efficient and Lightweight Infrared Object Detection Model for Unmanned Aerial Vehicles
by Xinzhe Luo and Xiaogang Zhu
Drones 2025, 9(4), 245; https://doi.org/10.3390/drones9040245 - 25 Mar 2025
Cited by 6 | Viewed by 3236
Abstract
To tackle the high computational demands and accuracy limitations in UAV-based infrared object detection, this study proposes YOLO-SMUG, a lightweight detection algorithm optimized for small object identification. The model incorporates an enhanced backbone architecture that integrates the lightweight Shuffle_Block algorithm and the Multi-Scale [...] Read more.
To tackle the high computational demands and accuracy limitations in UAV-based infrared object detection, this study proposes YOLO-SMUG, a lightweight detection algorithm optimized for small object identification. The model incorporates an enhanced backbone architecture that integrates the lightweight Shuffle_Block algorithm and the Multi-Scale Dilated Attention (MSDA) mechanism, enabling effective small object feature extraction while significantly reducing parameter size and computational cost without compromising detection accuracy. Additionally, a lightweight inverted bottleneck structure, C2f_UIB, along with the GhostConv module, replaces the conventional C2f and standard convolutional layers. This modification decreases computational complexity while maintaining the model’s ability to capture and integrate essential feature information across multiple scales. Furthermore, the standard CIoU loss is substituted with MPDIoU loss, improving object localization accuracy and enhancing overall positioning precision in infrared imagery. Experimental results on the HIT-UAV dataset, which consists of infrared imagery collected by UAV platforms, demonstrate that YOLO-SMUG outperforms the baseline YOLOv8s, achieving a 3.58% increase in accuracy, a 6.49% improvement in the F1-score, a 57.04% reduction in computational cost, and a 64.38% decrease in parameter count. These findings underscore the efficiency and effectiveness of YOLO-SMUG, making it a promising solution for UAV-based infrared small object detection in complex environments. Full article
(This article belongs to the Special Issue Intelligent Image Processing and Sensing for Drones, 2nd Edition)
Show Figures

Figure 1

16 pages, 3402 KB  
Article
Repair and DNA Polymerase Bypass of Clickable Pyrimidine Nucleotides
by Anton V. Endutkin, Anna V. Yudkina, Timofey D. Zharkov, Alexander E. Barmatov, Daria V. Petrova, Daria V. Kim and Dmitry O. Zharkov
Biomolecules 2024, 14(6), 681; https://doi.org/10.3390/biom14060681 - 12 Jun 2024
Viewed by 1699
Abstract
Clickable nucleosides, most often 5-ethynyl-2′-deoxyuridine (EtU), are widely used in studies of DNA replication in living cells and in DNA functionalization for bionanotechology applications. Although clickable dNTPs are easily incorporated by DNA polymerases into the growing chain, afterwards they might become targets for [...] Read more.
Clickable nucleosides, most often 5-ethynyl-2′-deoxyuridine (EtU), are widely used in studies of DNA replication in living cells and in DNA functionalization for bionanotechology applications. Although clickable dNTPs are easily incorporated by DNA polymerases into the growing chain, afterwards they might become targets for DNA repair systems or interfere with faithful nucleotide insertion. Little is known about the possibility and mechanisms of these post-synthetic events. Here, we investigated the repair and (mis)coding properties of EtU and two bulkier clickable pyrimidine nucleosides, 5-(octa-1,7-diyn-1-yl)-U (C8-AlkU) and 5-(octa-1,7-diyn-1-yl)-C (C8-AlkC). In vitro, EtU and C8-AlkU, but not C8-AlkC, were excised by SMUG1 and MBD4, two DNA glycosylases from the base excision repair pathway. However, when placed into a plasmid encoding a fluorescent reporter inactivated by repair in human cells, EtU and C8-AlkU persisted for much longer than uracil or its poorly repairable phosphorothioate-flanked derivative. DNA polymerases from four different structural families preferentially bypassed EtU, C8-AlkU and C8-AlkC in an error-free manner, but a certain degree of misincorporation was also observed, especially evident for DNA polymerase β. Overall, clickable pyrimidine nucleotides could undergo repair and be a source of mutations, but the frequency of such events in the cell is unlikely to be considerable. Full article
(This article belongs to the Section Chemical Biology)
Show Figures

Figure 1

19 pages, 4374 KB  
Review
DNA Glycosylases Define the Outcome of Endogenous Base Modifications
by Lisa Lirussi and Hilde Loge Nilsen
Int. J. Mol. Sci. 2023, 24(12), 10307; https://doi.org/10.3390/ijms241210307 - 18 Jun 2023
Cited by 12 | Viewed by 4382
Abstract
Chemically modified nucleic acid bases are sources of genomic instability and mutations but may also regulate gene expression as epigenetic or epitranscriptomic modifications. Depending on the cellular context, they can have vastly diverse impacts on cells, from mutagenesis or cytotoxicity to changing cell [...] Read more.
Chemically modified nucleic acid bases are sources of genomic instability and mutations but may also regulate gene expression as epigenetic or epitranscriptomic modifications. Depending on the cellular context, they can have vastly diverse impacts on cells, from mutagenesis or cytotoxicity to changing cell fate by regulating chromatin organisation and gene expression. Identical chemical modifications exerting different functions pose a challenge for the cell’s DNA repair machinery, as it needs to accurately distinguish between epigenetic marks and DNA damage to ensure proper repair and maintenance of (epi)genomic integrity. The specificity and selectivity of the recognition of these modified bases relies on DNA glycosylases, which acts as DNA damage, or more correctly, as modified bases sensors for the base excision repair (BER) pathway. Here, we will illustrate this duality by summarizing the role of uracil-DNA glycosylases, with particular attention to SMUG1, in the regulation of the epigenetic landscape as active regulators of gene expression and chromatin remodelling. We will also describe how epigenetic marks, with a special focus on 5-hydroxymethyluracil, can affect the damage susceptibility of nucleic acids and conversely how DNA damage can induce changes in the epigenetic landscape by altering the pattern of DNA methylation and chromatin structure. Full article
(This article belongs to the Special Issue Endogenous DNA Damage and Repair)
Show Figures

Figure 1

18 pages, 3093 KB  
Review
UV-DDB as a General Sensor of DNA Damage in Chromatin: Multifaceted Approaches to Assess Its Direct Role in Base Excision Repair
by Sripriya J. Raja and Bennett Van Houten
Int. J. Mol. Sci. 2023, 24(12), 10168; https://doi.org/10.3390/ijms241210168 - 15 Jun 2023
Cited by 2 | Viewed by 3449
Abstract
Base excision repair (BER) is a cellular process that removes damaged bases arising from exogenous and endogenous sources including reactive oxygen species, alkylation agents, and ionizing radiation. BER is mediated by the actions of multiple proteins which work in a highly concerted manner [...] Read more.
Base excision repair (BER) is a cellular process that removes damaged bases arising from exogenous and endogenous sources including reactive oxygen species, alkylation agents, and ionizing radiation. BER is mediated by the actions of multiple proteins which work in a highly concerted manner to resolve DNA damage efficiently to prevent toxic repair intermediates. During the initiation of BER, the damaged base is removed by one of 11 mammalian DNA glycosylases, resulting in abasic sites. Many DNA glycosylases are product-inhibited by binding to the abasic site more avidly than the damaged base. Traditionally, apurinic/apyrimidinic endonuclease 1, APE1, was believed to help turn over the glycosylases to undergo multiple rounds of damaged base removal. However, in a series of papers from our laboratory, we have demonstrated that UV-damaged DNA binding protein (UV-DDB) stimulates the glycosylase activities of human 8-oxoguanine glycosylase (OGG1), MUTY DNA glycosylase (MUTYH), alkyladenine glycosylase/N-methylpurine DNA glycosylase (AAG/MPG), and single-strand selective monofunctional glycosylase (SMUG1), between three- and five-fold. Moreover, we have shown that UV-DDB can assist chromatin decompaction, facilitating access of OGG1 to 8-oxoguanine damage in telomeres. This review summarizes the biochemistry, single-molecule, and cell biology approaches that our group used to directly demonstrate the essential role of UV-DDB in BER. Full article
(This article belongs to the Special Issue Recent Advances in Genome Maintenance Studies)
Show Figures

Figure 1

19 pages, 4171 KB  
Article
The Curcumin Analog PAC Is a Potential Solution for the Treatment of Triple-Negative Breast Cancer by Modulating the Gene Expression of DNA Repair Pathways
by Esraa Almalki, Abdullah Al-Amri, Reem Alrashed, Mohamed AL-Zharani and Abdelhabib Semlali
Int. J. Mol. Sci. 2023, 24(11), 9649; https://doi.org/10.3390/ijms24119649 - 2 Jun 2023
Cited by 9 | Viewed by 3454
Abstract
Breast Cancer (BC) is one of the most common and challenging cancers among females worldwide. Conventional treatments for oral cancer rely on the use of radiology and surgery accompanied by chemotherapy. Chemotherapy presents many side effects, and the cells often develop resistance to [...] Read more.
Breast Cancer (BC) is one of the most common and challenging cancers among females worldwide. Conventional treatments for oral cancer rely on the use of radiology and surgery accompanied by chemotherapy. Chemotherapy presents many side effects, and the cells often develop resistance to this chemotherapy. It will be urgent to adopt alternative or complementary treatment strategies that are new and more effective without these negative effects to improve the well-being of patients. A substantial number of epidemiological and experimental studies reported that many compounds are derived from natural products such as curcumin and their analogs, which have a great deal of beneficial anti-BC activity by inducing apoptosis, inhibiting cell proliferation, migration, and metastasis, modulating cancer-related pathways, and sensitizing cells to radiotherapy and chemotherapy. In the present study, we investigated the effect of the curcumin-analog PAC on DNA repair pathways in MCF-7 and MDA-MB-231 human breast-cancer cell lines. These pathways are crucial for genome maintenance and cancer prevention. MCF-7 and MDA-MB-231 cells were exposed to PAC at 10 µM. MTT and LDH assays were conducted to evaluate the effects of PAC on cell proliferation and cytotoxicity. Apoptosis was assessed in breast cancer cell lines using flow cytometry with annexin/Pi assay. The expression of proapoptotic and antiapoptotic genes was determined by RT-PCR to see if PAC is active in programming cell death. Additionally, DNA repair signaling pathways were analyzed by PCR arrays focusing on genes being related and confirmed by quantitative PCR. PAC significantly inhibited breast-cancer cell proliferation in a time-dependent manner, more on MDA-MB-231 triple-negative breast cancer cells. The flow cytometry results showed an increase in apoptotic activity. These data have been established by the gene expression and indicate that PAC-induced apoptosis by an increased Bax and decreased Bcl-2 expression. Moreover, PAC affected multiple genes involved in the DNA repair pathways occurring in both cell lines (MCF-7 and MDA-MB231). In addition, our results suggest that PAC upregulated more than twice 16 genes (ERCC1, ERCC2, PNKP, POLL, MPG, NEIL2, NTHL1, SMUG1, RAD51D, RAD54L, RFC1, TOP3A, XRCC3, XRCC6BP1, FEN1, and TREX1) in MDA-MB-231, 6 genes (ERCC1, LIG1, PNKP, UNG, MPG, and RAD54L) in MCF-7, and 4 genes (ERCC1, PNKP, MPG, and RAD54L) in the two cell lines. In silico analysis of gene–gene interaction shows that there are common genes between MCF-7 and MDA-MB-321 having direct and indirect effects, among them via coexpression, genetic interactions, pathways, predicted and physical interactions, and shared protein domains with predicted associated genes indicating they are more likely to be functionally related. Our data show that PAC increases involvement of multiple genes in a DNA repair pathway, this certainly can open a new perspective in breast-cancer treatment. Full article
(This article belongs to the Section Molecular Oncology)
Show Figures

Figure 1

14 pages, 2468 KB  
Article
The Impact of Human DNA Glycosylases on the Activity of DNA Polymerase β toward Various Base Excision Repair Intermediates
by Artemiy S. Bakman, Stanislav S. Boichenko, Aleksandra A. Kuznetsova, Alexander A. Ishchenko, Murat Saparbaev and Nikita A. Kuznetsov
Int. J. Mol. Sci. 2023, 24(11), 9594; https://doi.org/10.3390/ijms24119594 - 31 May 2023
Cited by 8 | Viewed by 2266
Abstract
Base excision repair (BER) is one of the important systems for the maintenance of genome stability via repair of DNA lesions. BER is a multistep process involving a number of enzymes, including damage-specific DNA glycosylases, apurinic/apyrimidinic (AP) endonuclease 1, DNA polymerase β, and [...] Read more.
Base excision repair (BER) is one of the important systems for the maintenance of genome stability via repair of DNA lesions. BER is a multistep process involving a number of enzymes, including damage-specific DNA glycosylases, apurinic/apyrimidinic (AP) endonuclease 1, DNA polymerase β, and DNA ligase. Coordination of BER is implemented by multiple protein–protein interactions between BER participants. Nonetheless, mechanisms of these interactions and their roles in the BER coordination are poorly understood. Here, we report a study on Polβ’s nucleotidyl transferase activity toward different DNA substrates (that mimic DNA intermediates arising during BER) in the presence of various DNA glycosylases (AAG, OGG1, NTHL1, MBD4, UNG, or SMUG1) using rapid-quench-flow and stopped-flow fluorescence approaches. It was shown that Polβ efficiently adds a single nucleotide into different types of single-strand breaks either with or without a 5′-dRP–mimicking group. The obtained data indicate that DNA glycosylases AAG, OGG1, NTHL1, MBD4, UNG, and SMUG1, but not NEIL1, enhance Polβ’s activity toward the model DNA intermediates. Full article
(This article belongs to the Special Issue Recent Molecules Research of DNA Repair and DNA Damage)
Show Figures

Figure 1

18 pages, 2813 KB  
Article
DNA Base Excision Repair Intermediates Influence Duplex–Quadruplex Equilibrium
by Mark L. Sowers, James W. Conrad, Bruce Chang-Gu, Ellie Cherryhomes, Linda C. Hackfeld and Lawrence C. Sowers
Molecules 2023, 28(3), 970; https://doi.org/10.3390/molecules28030970 - 18 Jan 2023
Cited by 4 | Viewed by 3317
Abstract
Although genomic DNA is predominantly duplex under physiological conditions, particular sequence motifs can favor the formation of alternative secondary structures, including the G-quadruplex. These structures can exist within gene promoters, telomeric DNA, and regions of the genome frequently found altered in human cancers. [...] Read more.
Although genomic DNA is predominantly duplex under physiological conditions, particular sequence motifs can favor the formation of alternative secondary structures, including the G-quadruplex. These structures can exist within gene promoters, telomeric DNA, and regions of the genome frequently found altered in human cancers. DNA is also subject to hydrolytic and oxidative damage, and its local structure can influence the type of damage and its magnitude. Although the repair of endogenous DNA damage by the base excision repair (BER) pathway has been extensively studied in duplex DNA, substantially less is known about repair in non-duplex DNA structures. Therefore, we wanted to better understand the effect of DNA damage and repair on quadruplex structure. We first examined the effect of placing pyrimidine damage products uracil, 5-hydroxymethyluracil, the chemotherapy agent 5-fluorouracil, and an abasic site into the loop region of a 22-base telomeric repeat sequence known to form a G-quadruplex. Quadruplex formation was unaffected by these analogs. However, the activity of the BER enzymes were negatively impacted. Uracil DNA glycosylase (UDG) and single-strand selective monofunctional uracil DNA glycosylase (SMUG1) were inhibited, and apurinic/apyrimidinic endonuclease 1 (APE1) activity was completely blocked. Interestingly, when we performed studies placing DNA repair intermediates into the strand opposite the quadruplex, we found that they destabilized the duplex and promoted quadruplex formation. We propose that while duplex is the preferred configuration, there is kinetic conversion between duplex and quadruplex. This is supported by our studies using a quadruplex stabilizing molecule, pyridostatin, that is able to promote quadruplex formation starting from duplex DNA. Our results suggest how DNA damage and repair intermediates can alter duplex-quadruplex equilibrium. Full article
Show Figures

Figure 1

13 pages, 1356 KB  
Article
DNMT3B System Dysregulation Contributes to the Hypomethylated State in Ischaemic Human Hearts
by Estefanía Tarazón, Lorena Pérez-Carrillo, Isaac Giménez-Escamilla, María García-Manzanares, Luis Martínez-Dolz, Manuel Portolés and Esther Roselló-Lletí
Biomedicines 2022, 10(4), 866; https://doi.org/10.3390/biomedicines10040866 - 7 Apr 2022
Cited by 8 | Viewed by 2864
Abstract
A controversial understanding of the state of the DNA methylation machinery exists in ischaemic cardiomyopathy (ICM). Moreover, its relationship to other epigenetic alterations is incomplete. Therefore, we carried out an in-depth study of the DNA methylation process in human cardiac tissue. We showed [...] Read more.
A controversial understanding of the state of the DNA methylation machinery exists in ischaemic cardiomyopathy (ICM). Moreover, its relationship to other epigenetic alterations is incomplete. Therefore, we carried out an in-depth study of the DNA methylation process in human cardiac tissue. We showed a dysregulation of the DNA methylation machinery accordingly with the genome-wide hypomethylation that we observed: specifically, an overexpression of main genes involved in the elimination of methyl groups (TET1, SMUG1), and underexpression of molecules implicated in the maintenance of methylation (MBD2, UHRF1). By contrast, we found DNMT3B upregulation, a key molecule in the addition of methyl residues in DNA, and an underexpression of miR-133a-3p, an inhibitor of DNMT3B transcription. However, we found many relevant alterations that would counteract the upregulation observed, such as the overexpression of TRAF6, responsible for Dnmt3b degradation. Furthermore, we showed that molecules regulating Dnmts activity were altered; specifically, SAM/SAH ratio reduction. All these results are in concordance with the Dnmts normal function that we show. Our analysis revealed genome-wide hypomethylation along with dysregulation in the mechanisms of addition, elimination and maintenance of methyl groups in the DNA of ICM. We describe relevant alterations in the DNMT3B system, which promote a normal Dnmt3b function despite its upregulation. Full article
(This article belongs to the Special Issue Cellular Mechanisms of Cardiovascular Disease)
Show Figures

Figure 1

12 pages, 12916 KB  
Review
The Multiple Cellular Roles of SMUG1 in Genome Maintenance and Cancer
by Sripriya Raja and Bennett Van Houten
Int. J. Mol. Sci. 2021, 22(4), 1981; https://doi.org/10.3390/ijms22041981 - 17 Feb 2021
Cited by 16 | Viewed by 4633
Abstract
Single-strand selective monofunctional uracil DNA glycosylase 1 (SMUG1) works to remove uracil and certain oxidized bases from DNA during base excision repair (BER). This review provides a historical characterization of SMUG1 and 5-hydroxymethyl-2′-deoxyuridine (5-hmdU) one important substrate of this enzyme. Biochemical and structural [...] Read more.
Single-strand selective monofunctional uracil DNA glycosylase 1 (SMUG1) works to remove uracil and certain oxidized bases from DNA during base excision repair (BER). This review provides a historical characterization of SMUG1 and 5-hydroxymethyl-2′-deoxyuridine (5-hmdU) one important substrate of this enzyme. Biochemical and structural analyses provide remarkable insight into the mechanism of this glycosylase: SMUG1 has a unique helical wedge that influences damage recognition during repair. Rodent studies suggest that, while SMUG1 shares substrate specificity with another uracil glycosylase UNG2, loss of SMUG1 can have unique cellular phenotypes. This review highlights the multiple roles SMUG1 may play in preserving genome stability, and how the loss of SMUG1 activity may promote cancer. Finally, we discuss recent studies indicating SMUG1 has moonlighting functions beyond BER, playing a critical role in RNA processing including the RNA component of telomerase. Full article
(This article belongs to the Special Issue Genome Maintenance and Cancer)
Show Figures

Figure 1

13 pages, 5605 KB  
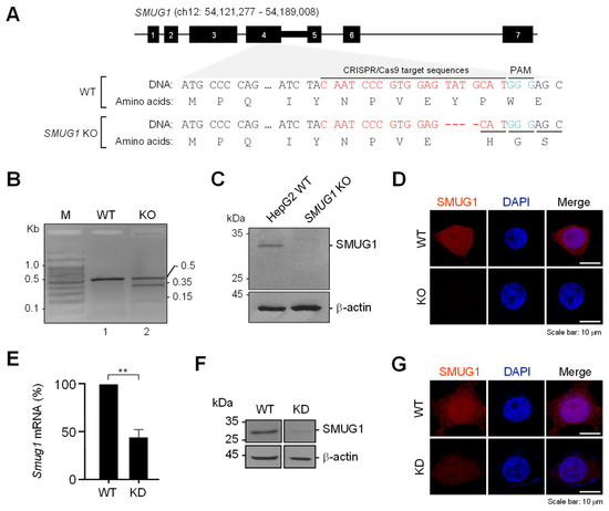
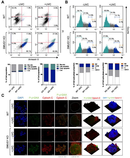
Article
Ablation of SMUG1 Reduces Cell Viability and Increases UVC-Mediated Apoptosis in Hepatocarcinoma HepG2 Cells
by Mi-Jin An, Geun-Seup Shin, Hyun-Min Lee and Jung-Woong Kim
Genes 2021, 12(2), 201; https://doi.org/10.3390/genes12020201 - 30 Jan 2021
Cited by 6 | Viewed by 2962
Abstract
Uracil is an unavoidable aberrant base in DNA sequences, the repair of which takes place by a highly efficient base excision repair mechanism. The removal of uracil from the genome requires multiple biochemical steps with conformational changes of DNA that inhibit DNA replication [...] Read more.
Uracil is an unavoidable aberrant base in DNA sequences, the repair of which takes place by a highly efficient base excision repair mechanism. The removal of uracil from the genome requires multiple biochemical steps with conformational changes of DNA that inhibit DNA replication and interfere with transcription. However, the relevance of uracil in DNA for cellular physiology and transcriptional regulation is not fully understood. We investigated the functional roles of SMUG1 using knock-down (KD) and knock-out (KO) models. The proliferation ratio of SMUG1 KD and KO cells was decreased compared to WT control cells, and the cell cycle was arrested in the G2/M phases before the transition to mitosis. The apoptotic cell death was increased in KD and KO cell lines through the increase of BAX and active caspase 3 expression. Phospho-gamma-H2AX expression, which reflected accumulated DNA damage, was also increased in KO cells. Moreover, the apoptotic cells by DNA damage accumulation were markedly increased in SMUG1 KD and KO cells after ultraviolet C irradiation. Transcriptomic analysis using RNA-seq revealed that SMUG1 was involved in gene sets expression including cell cycle transition and chromatin silencing. Together, the results implicate SMUG1 as a critical factor in cell cycle and transcriptional regulation. Full article
(This article belongs to the Section Molecular Genetics and Genomics)
Show Figures

Figure 1

22 pages, 3106 KB  
Review
RNA Metabolism Guided by RNA Modifications: The Role of SMUG1 in rRNA Quality Control
by Lisa Lirussi, Özlem Demir, Panpan You, Antonio Sarno, Rommie E. Amaro and Hilde Nilsen
Biomolecules 2021, 11(1), 76; https://doi.org/10.3390/biom11010076 - 8 Jan 2021
Cited by 16 | Viewed by 10180
Abstract
RNA modifications are essential for proper RNA processing, quality control, and maturation steps. In the last decade, some eukaryotic DNA repair enzymes have been shown to have an ability to recognize and process modified RNA substrates and thereby contribute to RNA surveillance. Single-strand-selective [...] Read more.
RNA modifications are essential for proper RNA processing, quality control, and maturation steps. In the last decade, some eukaryotic DNA repair enzymes have been shown to have an ability to recognize and process modified RNA substrates and thereby contribute to RNA surveillance. Single-strand-selective monofunctional uracil-DNA glycosylase 1 (SMUG1) is a base excision repair enzyme that not only recognizes and removes uracil and oxidized pyrimidines from DNA but is also able to process modified RNA substrates. SMUG1 interacts with the pseudouridine synthase dyskerin (DKC1), an enzyme essential for the correct assembly of small nucleolar ribonucleoproteins (snRNPs) and ribosomal RNA (rRNA) processing. Here, we review rRNA modifications and RNA quality control mechanisms in general and discuss the specific function of SMUG1 in rRNA metabolism. Cells lacking SMUG1 have elevated levels of immature rRNA molecules and accumulation of 5-hydroxymethyluridine (5hmU) in mature rRNA. SMUG1 may be required for post-transcriptional regulation and quality control of rRNAs, partly by regulating rRNA and stability. Full article
(This article belongs to the Section Molecular Biology)
Show Figures

Figure 1

18 pages, 4888 KB  
Article
Rapid Emergence and Increasing Risks of Hailstorms: A Potential Threat to Sustainable Agriculture in Northern Bangladesh
by Md Lamiur Raihan, Kenichiro Onitsuka, Mrittika Basu, Natsuki Shimizu and Satoshi Hoshino
Sustainability 2020, 12(12), 5011; https://doi.org/10.3390/su12125011 - 19 Jun 2020
Cited by 23 | Viewed by 5374
Abstract
This study investigates the recent changes in natural hazard prioritizations in northern Bangladesh and presents community-based risk analyses of the various natural hazards that present threats to sustainable agriculture. The study area in northern Bangladesh included two union council areas under the Panchagarh [...] Read more.
This study investigates the recent changes in natural hazard prioritizations in northern Bangladesh and presents community-based risk analyses of the various natural hazards that present threats to sustainable agriculture. The study area in northern Bangladesh included two union council areas under the Panchagarh sub-district. Climatological data analysis, a detailed questionnaire survey, and focus group discussions were conducted to assess farmers’ perceptions regarding the shifting and identification of hazards, their seasonal variation, and hazard prioritizations. The SMUG (seriousness, manageability, urgency, and growth) and FEMA (Federal Emergency Management Agency) models were applied for hazard prioritization. Hailstorms were found to be the most prioritized hazard over droughts and flash floods as perceived by the community. The farmers’ perceptions as evaluated through a questionnaire survey also support the findings of the SMUG and FEMA models. This was the first attempt to analyze the potential of hailstorms as a significant hazard in Bangladesh, and GIS maps showed their spatial distribution and temporal frequency across Bangladesh. This newly identified hazard is significantly diminishing farmers’ motivation to continue farming and has the potential to affect sustainable agriculture. The farmers’ perceptions, historical data analysis, use of the two models, institutional approach, hazard risk assessment, and vulnerability to the major sectors show that hailstorms should be considered as an important hazard in northern Bangladesh, and policymakers should pay urgent attention to minimize the threat to sustainable agriculture in northern Bangladesh. Full article
(This article belongs to the Section Sustainable Agriculture)
Show Figures

Figure 1

Back to TopTop