Sign in to use this feature.

Years

Between: -

Subjects

remove_circle_outline
remove_circle_outline
remove_circle_outline
remove_circle_outline
remove_circle_outline
remove_circle_outline
remove_circle_outline
remove_circle_outline
remove_circle_outline

Journals

Article Types

Countries / Regions

Search Results (20)

Search Parameters:
Keywords = RoSCAs

Order results
Result details
Results per page
Select all
Export citation of selected articles as:
19 pages, 8065 KB  
Article
SERCA Silencing Alleviates Aß(1-42)-Induced Toxicity in a C. elegans Model
by Elena Caldero-Escudero, Silvia Romero-Sanz, Pilar Álvarez-Illera, Silvia Fernandez-Martinez, Sergio De la Fuente, Paloma García-Casas, Rosalba I. Fonteriz, Mayte Montero, Javier Alvarez and Jaime Santo-Domingo
Int. J. Mol. Sci. 2025, 26(18), 9126; https://doi.org/10.3390/ijms26189126 - 18 Sep 2025
Viewed by 411
Abstract
The Sarco Endoplasmic Reticulum Ca2+-ATPase (SERCA) pumps cytosolic Ca2+ into the endoplasmic reticulum lumen (ER) to maintain cytosolic and ER Ca2+ levels under physiological conditions. Previous reports suggest that cellular Ca2+ homeostasis is compromised in Alzheimer’s Disease (AD) [...] Read more.
The Sarco Endoplasmic Reticulum Ca2+-ATPase (SERCA) pumps cytosolic Ca2+ into the endoplasmic reticulum lumen (ER) to maintain cytosolic and ER Ca2+ levels under physiological conditions. Previous reports suggest that cellular Ca2+ homeostasis is compromised in Alzheimer’s Disease (AD) and that SERCA activity can modulate the phenotype of AD mouse models. Here, we used a C. elegans strain that overexpresses the most toxic human ß-amyloid peptide (Aß(1-42)) in body-wall muscle cells to study the effects of SERCA (sca-1) silencing on Aß(1-42)-induced body-wall muscle dysfunction. sca-1 knockdown reduced the percentage of paralyzed worms, improved locomotion in free-mobility assays, and restored pharynx pumping in Aß(1-42)-overexpressing worms. At the cellular level, sca-1 silencing partially prevented Aß(1-42)-induced exacerbated mitochondrial respiration and mitochondrial ROS production and restored mitochondrial organization around sarcomeres. sca-1 knockdown reduced the number and size of Aß(1-42) aggregates in body–wall muscle cells and prevented the formation of Aß(1-42) oligomers. Aß(1-42) expression induced a slower kinetics of spontaneous cytosolic Ca2+ transients in muscle cells and sca-1 partially restored these changes. We propose that partial sca-1 loss of function prevents the toxicity associated with beta-amyloid accumulation by reducing the formation of Aß(1-42) oligomers and improving mitochondrial function, in a mechanism that requires remodeling of cytosolic Ca2+ dynamics and partial ER Ca2+ depletion. Full article
(This article belongs to the Special Issue The Role of Amyloid in Neurological Diseases)
Show Figures

Figure 1

17 pages, 1173 KB  
Systematic Review
Safety and Accuracy of Guided Interradicular Miniscrew Insertion: A Systematic Review and Meta-Analysis
by Margalida Santmartí-Oliver, Adrià Jorba-García, Tania Moya-Martínez, Cristina de-la-Rosa-Gay and Octavi Camps-Font
J. Clin. Med. 2024, 13(24), 7697; https://doi.org/10.3390/jcm13247697 - 17 Dec 2024
Cited by 2 | Viewed by 1606
Abstract
Background: Achieving ideal anchorage is crucial in orthodontics for controlled tooth movement. Miniscrews (MSs) have improved skeletal anchorage, but freehand placement poses risks like root damage and limited precision. Guided techniques, including radiographic guides and computer-assisted methods (static [sCAS] and dynamic [dCAS]), [...] Read more.
Background: Achieving ideal anchorage is crucial in orthodontics for controlled tooth movement. Miniscrews (MSs) have improved skeletal anchorage, but freehand placement poses risks like root damage and limited precision. Guided techniques, including radiographic guides and computer-assisted methods (static [sCAS] and dynamic [dCAS]), were developed to enhance accuracy and safety. Objective: This systematic review and meta-analysis aimed to evaluate the safety and accuracy of MS placement using different guidance approaches. Materials: A systematic search up to March 2024 identified studies on guided MS insertion, assessing safety (root contact/damage) and accuracy (angular, coronal, and apical deviations) of guided vs. freehand placement. Two reviewers assessed the risk of bias and study quality using RoB 2 for RCTs, NOS for cohort studies, and an adapted tool for pre-clinical studies. Random-effects meta-analysis was performed for studies with common parameters, and safety outcomes were pooled using logit-transformed proportions. Heterogeneity was evaluated with I² and χ² tests. Results: Eleven studies (652 MSs) were included, though no dCAS studies were analyzed. The only RCT had “some concerns” regarding risk of bias, cohort studies ranged from medium to low quality, and most pre-clinical studies had high bias risk. sCAS significantly reduced root damage compared to freehand methods (OR = 0.11; 95% CI: 0.04–0.36; p < 0.001; I² = 1%) and reduced angular and linear deviations. Due to heterogeneity, no quantitative synthesis of accuracy outcomes was performed. Conclusions: sCAS improves the safety and accuracy of MS insertion compared to freehand and radiographic guide methods. These results highlight the clinical benefits of sCAS in orthodontics. Future studies should refine protocols and explore dCAS for further accuracy improvements. Full article
(This article belongs to the Special Issue Research Progress in Osseointegrated Oral Implants)
Show Figures

Figure 1

36 pages, 4338 KB  
Article
Credit Choices in Rural Egypt: A Comparative Study of Formal and Informal Borrowing
by Sarah Mansour, Nagwa Samak and Nesma Gad
J. Risk Financial Manag. 2024, 17(11), 487; https://doi.org/10.3390/jrfm17110487 - 29 Oct 2024
Cited by 3 | Viewed by 2448
Abstract
Access to finance is essential for fostering financial inclusion, improving household economic well-being, and stimulating economic growth. However, if not prudently managed, it can become a double-edged sword, increasing the risk of over-indebtedness, particularly among low-income households. This paper investigates the borrowing behavior [...] Read more.
Access to finance is essential for fostering financial inclusion, improving household economic well-being, and stimulating economic growth. However, if not prudently managed, it can become a double-edged sword, increasing the risk of over-indebtedness, particularly among low-income households. This paper investigates the borrowing behavior of rural households in Egypt, exploring whether it is motivated by the optimization of intertemporal consumption or reflects deeper financial vulnerabilities. The study enhances our understanding of rural households’ financial behavior in Egypt and contributes to the literature by introducing perceived general self-efficacy as a key behavioral factor. The paper employs a quantitative methodology using a probit analysis of the Egypt Labor Market Panel Survey to explore the factors affecting the demand for formal loans, informal borrowing, and Rotating Saving and Credit Associations (RoSCAs). The results show that informal credit plays a dominant role in meeting rural households’ financial needs. A significant positive relationship between formal and informal credit suggests they are complementary. Elderly, married, less educated, and poorer individuals are more likely to seek both forms of credit, with employment stability being a key differentiator. Self-efficacy also has a significant positive effect. No significant regional differences are observed, except in the case of informal borrowing, with rural households in Upper Egypt showing less reliance, suggesting that social image may influence financial behavior in this region. The results suggest that demand for credit is driven by economic and financial vulnerability of rural households. The paper highlights key policy implications. First, to enhance participation in formal credit market, credit policies should offer more affordable, tailored credit relevant to starting a business rather than financing consumption, part of which is conspicuous. Second, the low self-efficacy among the rural poor suggests a need for policies that combine credit access with financial literacy and debt management support to prevent over-indebtedness. Full article
(This article belongs to the Special Issue Behaviour in Financial Decision-Making)
Show Figures

Figure 1

17 pages, 4876 KB  
Article
Gait Variability as a Potential Motor Marker of Cerebellar Disease—Relationship between Variability of Stride, Arm Swing and Trunk Movements, and Walking Speed
by Daniel Kroneberg, Astrid Nümann, Martina Minnerop, Maria Rönnefarth, Matthias Endres, Andrea A. Kühn, Friedemann Paul, Sarah Doss, Susanne Solbrig, Morad Elshehabi, Walter Maetzler and Tanja Schmitz-Hübsch
Sensors 2024, 24(11), 3476; https://doi.org/10.3390/s24113476 - 28 May 2024
Cited by 1 | Viewed by 2206
Abstract
Excessive stride variability is a characteristic feature of cerebellar ataxias, even in pre-ataxic or prodromal disease stages. This study explores the relation of variability of arm swing and trunk deflection in relationship to stride length and gait speed in previously described cohorts of [...] Read more.
Excessive stride variability is a characteristic feature of cerebellar ataxias, even in pre-ataxic or prodromal disease stages. This study explores the relation of variability of arm swing and trunk deflection in relationship to stride length and gait speed in previously described cohorts of cerebellar disease and healthy elderly: we examined 10 patients with spinocerebellar ataxia type 14 (SCA), 12 patients with essential tremor (ET), and 67 healthy elderly (HE). Using inertial sensors, recordings of gait performance were conducted at different subjective walking speeds to delineate gait parameters and respective coefficients of variability (CoV). Comparisons across cohorts and walking speed categories revealed slower stride velocities in SCA and ET patients compared to HE, which was paralleled by reduced arm swing range of motion (RoM), peak velocity, and increased CoV of stride length, while no group differences were found for trunk deflections and their variability. Larger arm swing RoM, peak velocity, and stride length were predicted by higher gait velocity in all cohorts. Lower gait velocity predicted higher CoV values of trunk sagittal and horizontal deflections, as well as arm swing and stride length in ET and SCA patients, but not in HE. These findings highlight the role of arm movements in ataxic gait and the impact of gait velocity on variability, which are essential for defining disease manifestation and disease-related changes in longitudinal observations. Full article
(This article belongs to the Section Sensors Development)
Show Figures

Figure 1

13 pages, 305 KB  
Entry
Financial Interdependence: A Social Perspective
by Jeffrey Anvari-Clark and Julie Miller
Encyclopedia 2023, 3(3), 996-1008; https://doi.org/10.3390/encyclopedia3030072 - 23 Aug 2023
Cited by 2 | Viewed by 7408
Definition
Financial interdependence refers to the practice of sharing money as an expression of mutuality. Forms of financial interdependence are often rooted in cultural norms and values and may be carried out as a commitment to the well-being of the family through financial transfers, [...] Read more.
Financial interdependence refers to the practice of sharing money as an expression of mutuality. Forms of financial interdependence are often rooted in cultural norms and values and may be carried out as a commitment to the well-being of the family through financial transfers, practiced as informal savings groups, or even established as legally constructed agreements. Financial interdependence can result in either beneficial or harmful outcomes, depending upon the nature of the relationships and the available resources. As a social and cultural concept, it has been generally neglected in the discourse on financial independence, yet it has important implications for society as a basis for collective prosperity. Full article
(This article belongs to the Collection Encyclopedia of Social Sciences)
Show Figures

Graphical abstract

17 pages, 1911 KB  
Article
Oxido-Reduction Potential as a Method to Determine Oxidative Stress in Semen Samples
by András Balló, Péter Czétány, Kinga Székvári Busznyákné, László Márk, Nóra Mike, Attila Török, Árpád Szántó and Gábor Máté
Int. J. Mol. Sci. 2023, 24(15), 11981; https://doi.org/10.3390/ijms241511981 - 26 Jul 2023
Cited by 6 | Viewed by 2558
Abstract
There are different estimates for the incidence of infertility. Its occurrence may vary from area to area, but on average, it affects 15% of couples and 10–12% of men worldwide. Many aspects of infertility can be linked to reactive oxygen species (ROS) and [...] Read more.
There are different estimates for the incidence of infertility. Its occurrence may vary from area to area, but on average, it affects 15% of couples and 10–12% of men worldwide. Many aspects of infertility can be linked to reactive oxygen species (ROS) and the process of oxidative stress (OS). The association between poor semen quality and OS is well known. Unfortunately, there is no accepted protocol for the diagnosis and treatment of OS in andrology. Oxido-reduction potential (ORP) measurement is a new method for determining the ratio between oxidant and antioxidant molecules. Currently, ORP measurement is one of the fastest and most user-friendly methods of andrological OS determination and our goals were to confirm published correlations between ORP values and sperm parameters, examine how sperm concentration influences these results, and investigate whether intracellular ROS formations are also manifested in the ORP values or not after artificial ROS induction. Intracellular ROS formations were induced by menadione (superoxide anion inducer), hydrogen peroxide, and tert-butyl hydroperoxide (lipid peroxidation inducer) treatments; sperm parameters like motility and viability were determined with an SCA Scope system, and ORP changes were recorded by the Mioxsys system. Significant correlations were noticed among the ORP, spermatozoa concentration, motility, progressive motility, and viability. Nevertheless, only the ORP value after normalization with the sperm count correlated with these parameters. Due to normalization, very low and very high sperm concentrations can give misleading results. The means of the non-normalized ORP values were almost the same. All of the applied treatments resulted in decreases in the viability, motility, and progressive motility, and interestingly, altered ORP levels were detected. In addition, it was determined that seminal plasma had a significant protective effect on spermatozoa. The elimination of seminal plasma caused higher sensitivity of spermatozoa against used OS inducers, and higher ORP levels and decreased viabilities and motilities were measured. The ORP level could be a good indicator of male OS; however, in cases of low and high sperm counts, its result can be misleading. Overall, the conclusion can be drawn that ORP determination is a suitable method for detecting intracellular ROS accumulation, but it has limitations that still need to be clarified. Full article
Show Figures

Figure 1

19 pages, 9352 KB  
Article
ZIM1 Combined with Hydrogel Inhibits Senescence of Primary PαS Cells during In Vitro Expansion
by Yueming Tian, Menglong Hu, Xuenan Liu, Xu Wang, Dazhuang Lu, Zheng Li, Yunsong Liu, Ping Zhang and Yongsheng Zhou
Int. J. Mol. Sci. 2023, 24(11), 9766; https://doi.org/10.3390/ijms24119766 - 5 Jun 2023
Cited by 2 | Viewed by 2590
Abstract
Bone marrow stem cells (BMSCs) are a promising source of seed cells in bone tissue engineering, which needs a great quantity of cells. Cell senescence occurs as they are passaged, which could affect the therapeutic effects of cells. Therefore, this study aims to [...] Read more.
Bone marrow stem cells (BMSCs) are a promising source of seed cells in bone tissue engineering, which needs a great quantity of cells. Cell senescence occurs as they are passaged, which could affect the therapeutic effects of cells. Therefore, this study aims to explore the transcriptomic differences among the uncultured and passaged cells, finding a practical target gene for anti-aging. We sorted PαS (PDGFR-α+SCA-1+CD45-TER119-) cells as BMSCs by flow cytometry analysis. The changes in cellular senescence phenotype (Counting Kit-8 (CCK-8) assay, reactive oxygen species (ROS) test, senescence-associated β-galactosidase (SA-β-Gal) activity staining, expression of aging-related genes, telomere-related changes and in vivo differentiation potential) and associated transcriptional alterations during three important cell culture processes (in vivo, first adherence in vitro, first passage, and serial passage in vitro) were studied. Overexpression plasmids of potential target genes were made and examed. Gelatin methacryloyl (GelMA) was applied to explore the anti-aging effects combined with the target gene. Aging-related genes and ROS levels increased, telomerase activity and average telomere length decreased, and SA-β-Gal activities increased as cells were passaged. RNA-seq offered that imprinted zinc-finger gene 1 (Zim1) played a critical role in anti-aging during cell culture. Further, Zim1 combined with GelMA reduced the expression of P16/P53 and ROS levels with doubled telomerase activities. Few SA-β-Gal positive cells were found in the above state. These effects are achieved at least by the activation of Wnt/β-catenin signaling through the regulation of Wnt2. The combined application of Zim1 and hydrogel could inhibit the senescence of BMSCs during in vitro expansion, which may benefit clinical application. Full article
Show Figures

Figure 1

17 pages, 3324 KB  
Article
Targeting mGlu1 Receptors in the Treatment of Motor and Cognitive Dysfunctions in Mice Modeling Type 1 Spinocerebellar Ataxia
by Francesca Liberatore, Nico Antenucci, Daniel Tortolani, Giada Mascio, Federico Fanti, Manuel Sergi, Giuseppe Battaglia, Valeria Bruno, Ferdinando Nicoletti, Mauro Maccarrone and Serena Notartomaso
Cells 2022, 11(23), 3916; https://doi.org/10.3390/cells11233916 - 3 Dec 2022
Cited by 2 | Viewed by 2900
Abstract
Type 1 spinocerebellar ataxia (SCA1) is a progressive neurodegenerative disorder with no effective treatment to date. Using mice modeling SCA1, it has been demonstrated that a drug that amplifies mGlu1 receptor activation (mGlu1 receptor PAM, Ro0711401) improves motor coordination without the development of [...] Read more.
Type 1 spinocerebellar ataxia (SCA1) is a progressive neurodegenerative disorder with no effective treatment to date. Using mice modeling SCA1, it has been demonstrated that a drug that amplifies mGlu1 receptor activation (mGlu1 receptor PAM, Ro0711401) improves motor coordination without the development of tolerance when cerebellar dysfunction manifests (i.e., in 30-week-old heterozygous ataxin-1 [154Q/2Q] transgenic mice). SCA1 is also associated with cognitive dysfunction, which may precede cerebellar motor signs. Here, we report that otherwise healthy, 8-week-old SCA1 mice showed a defect in spatial learning and memory associated with reduced protein levels of mGlu1α receptors, the GluN2B subunit of NMDA receptors, and cannabinoid CB1 receptors in the hippocampus. Systemic treatment with Ro0711401 (10 mg/kg, s.c.) partially corrected the learning deficit in the Morris water maze and restored memory retention in the SCA1 mice model. This treatment also enhanced hippocampal levels of the endocannabinoid, anandamide, without changing the levels of 2-arachidonylglycerol. These findings suggest that mGlu1 receptor PAMs may be beneficial in the treatment of motor and nonmotor signs associated with SCA1 and encourage further studies in animal models of SCA1 and other types of SCAs. Full article
(This article belongs to the Special Issue The Role of Metabotropic Glutamate Receptors in Health and Disease)
Show Figures

Figure 1

19 pages, 5613 KB  
Article
N-Acetylcysteine, an ROS Inhibitor, Alleviates the Pathophysiology of Hyperthyroidism-Induced Cardiomyopathy via the ROS/Ca2+ Pathway
by Mengni Bao, Xiumeng Hua, Han Mo, Zhe Sun, Bo Xu, Xiao Chen, Mengda Xu, Xinjie Xu and Jiangping Song
Biomolecules 2022, 12(9), 1195; https://doi.org/10.3390/biom12091195 - 29 Aug 2022
Cited by 9 | Viewed by 3712
Abstract
Hyperthyroidism is common and can induce cardiomyopathy, but there is no effective therapeutic strategy. The purpose of this study was to investigate the molecular mechanism of hyperthyroidism-induced cardiomyopathy (HTC) and the effect of N-acetylcysteine (NAC), an ROS inhibitor, on the pathophysiology of HTC [...] Read more.
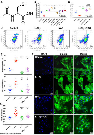
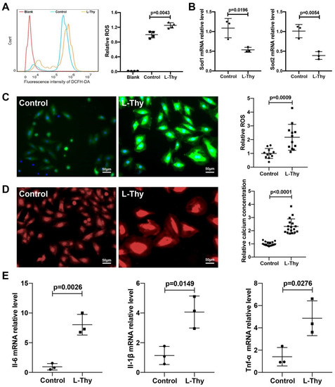
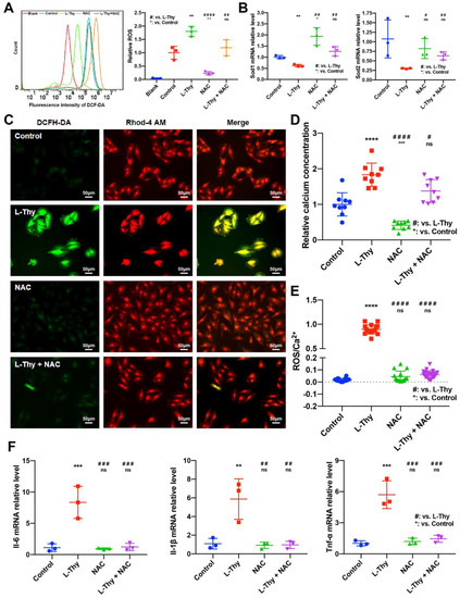
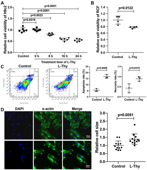
Hyperthyroidism is common and can induce cardiomyopathy, but there is no effective therapeutic strategy. The purpose of this study was to investigate the molecular mechanism of hyperthyroidism-induced cardiomyopathy (HTC) and the effect of N-acetylcysteine (NAC), an ROS inhibitor, on the pathophysiology of HTC in vivo and in vitro. Compared with those in the control groups in vivo and in vitro, TT3 and TT4 were significantly increased, the structure of myocardial cells was enlarged and disordered, and interstitial fibrosis and the apoptosis of myocardial cells were markedly increased in the L-Thy group. The ROS and inflammatory response were increased in the hyperthyroidism group. In the NAC group, the contents of TT3 and TT4 were decreased, the myocardial cell structure was slightly disturbed, fibrosis and apoptosis were significantly reduced, and the ROS level and inflammatory response were significantly reduced. Interestingly, L-Thy decreased the viability of fibroblasts and H9c2 cells, suggesting that L-Thy-induced fibrosis was not caused by the proliferation of fibroblasts. The molecular mechanism of HTC could be explained by the fact that L-Thy could cause cardiac hypertrophy, inflammation, and fibrosis by regulating the Ca2+/calpain/Rcan1-dependent signalling pathway, the Ca2+/Rcan1/NF-κB/p65-dependent signalling pathway, and the Ca2+/ROS/Bcl-2/caspase-3-dependent signalling pathway. In conclusion, NAC can alleviate the pathophysiology of hyperthyroidism-induced cardiomyopathy, probably by regulating the ROS/Ca2+-dependent pathway. Full article
Show Figures

Figure 1

19 pages, 3828 KB  
Article
In Vitro Efficacy and Molecular Mechanism of Curcumin Analog in Pathological Regulation of Spinocerebellar Ataxia Type 3
by Yu-Ling Wu, Jui-Chih Chang, Yi-Chun Chao, Hardy Chan, Mingli Hsieh and Chin-San Liu
Antioxidants 2022, 11(7), 1389; https://doi.org/10.3390/antiox11071389 - 18 Jul 2022
Cited by 7 | Viewed by 3663
Abstract
Unlike other nuclear factor erythroid-2-related factor 2 (Nrf2) activators, the mechanism of action of curcumin analog, ASC-JM17 (JM17), in regulating oxidative homeostasis remains unknown. Spinocerebellar ataxia type 3 (SCA3) is an inherited polyglutamine neurodegenerative disease caused mainly by polyglutamine neurotoxicity and oxidative stress. [...] Read more.
Unlike other nuclear factor erythroid-2-related factor 2 (Nrf2) activators, the mechanism of action of curcumin analog, ASC-JM17 (JM17), in regulating oxidative homeostasis remains unknown. Spinocerebellar ataxia type 3 (SCA3) is an inherited polyglutamine neurodegenerative disease caused mainly by polyglutamine neurotoxicity and oxidative stress. Presently, we compared actions of JM17 with those of known Nrf2 activators, omaveloxolone (RTA-408) and dimethyl fumarate (DMF), using human neuroblastoma SK-N-SH cells with stable transfection of full-length ataxin-3 protein with 78 CAG repeats (MJD78) to clarify the resulting pathological mechanism by assaying mitochondrial function, mutant ataxin-3 protein toxicity, and oxidative stress. JM17, 1 μM, comprehensively restored mitochondrial function, decreased mutant protein aggregates, and attenuated intracellular/mitochondrial reactive oxygen species (ROS) levels. Although JM17 induced dose-dependent Nrf2 activation, a low dose of JM17 (less than 5 μM) still had a better antioxidant ability compared to the other Nrf2 activators and specifically increased mitochondrial superoxide dismutase 2 in an Nrf2-dependent manner as shown by knockdown experiments with siRNA. It showed that activation of Nrf2 in response to ROS generated in mitochondria could play an import role in the benefit of JM17. This study presents the diversified regulation of JM17 in a pathological process and helped develop more effective therapeutic strategies for SCA3. Full article
Show Figures

Figure 1

13 pages, 4674 KB  
Article
SCA® Slows the Decline of Functional Parameters Associated with Senescence in Skin Cells
by Begoña Castro, Naiara de Paz, Salvador González and Azahara Rodríguez-Luna
Int. J. Mol. Sci. 2022, 23(12), 6538; https://doi.org/10.3390/ijms23126538 - 10 Jun 2022
Cited by 1 | Viewed by 3291
Abstract
The identification of compounds and natural ingredients that can counteract tissue stress and dysfunction induced by aging in skin cells is warranted. Here, we investigated the activity of the secretion from the snail Cryptomphalus aspersa (SCA®), an active compound with well-established [...] Read more.
The identification of compounds and natural ingredients that can counteract tissue stress and dysfunction induced by aging in skin cells is warranted. Here, we investigated the activity of the secretion from the snail Cryptomphalus aspersa (SCA®), an active compound with well-established beneficial effects on skin integrity and aging. To determinate its senescence-regulation mechanisms, we used a model where damage was induced by hydrogen peroxide (H2O2). The results showed that SCA® positively modulated factors involved in cell senescence such as β-galactosidase and cell morphology, secretory efficiency markers (SIRT1/6 and carboxymethyl-lysine), and metabolic and redox homeostasis (mTOR and ROS). This study demonstrated a novel compound that is activity-modulating, reduces cell senescence, and increases longevity to maintain skin homeostasis and functionality. Full article
(This article belongs to the Collection State-of-the-Art Bioactives and Nutraceuticals in Spain)
Show Figures

Figure 1

26 pages, 944 KB  
Systematic Review
Can Informal Savings Groups Promote Food Security and Social, Economic and Health Transformations, Especially among Women in Urban Sub-Saharan Africa: A Narrative Systematic Review
by Akim Tafadzwa Lukwa, Feyisayo Odunitan-Wayas, Estelle Victoria Lambert, Olufunke A. Alaba and on behalf of the “Savings for Health” IDRC Collaborators
Sustainability 2022, 14(6), 3153; https://doi.org/10.3390/su14063153 - 8 Mar 2022
Cited by 14 | Viewed by 6491
Abstract
This narrative review aimed to identify if roles of common informal savings groups known as Accumulating Savings and Credit Associations (ASCAs) or Rotating Savings and Credit Associations (ROSCAs) can play a significant role in mitigating food insecurity, socioeconomic inequality, promoting health, and/or increasing [...] Read more.
This narrative review aimed to identify if roles of common informal savings groups known as Accumulating Savings and Credit Associations (ASCAs) or Rotating Savings and Credit Associations (ROSCAs) can play a significant role in mitigating food insecurity, socioeconomic inequality, promoting health, and/or increasing agency in women in urban sub-Saharan Africa (SSA). These organizations exist in most low- and middle-income countries (LMICs) worldwide under various names. A comprehensive search of scholarly outputs across six electronic databases (Pub-Med, Google Scholar, EBSCOhost, Scopus, Sabinet, and Cochrane) from 2000 to 2021 was completed. Twenty-eight (28) records met our inclusion criteria, and their quality was appraised using the Critical Appraisal Skills Programme (CASP) qualitative checklist. We identified through thematic analysis that ROSCAs/ASCAs play a crucial role in advancing social, economic, and health transformations, especially among women in urban SSA. However, while ROSCAs/ACSAs played important roles in food security, it was often not the primary motivation for participation. None of the selected studies identified the importance of dietary quality or access to healthy food in relation to food security. This review suggests a window of opportunity to promote partnerships and collaborations of ROSCAs/ASCAs with relevant stakeholders to leverage the functionalities of ROSCAs/ASCAs as vehicles for re-alignment of priorities, increased knowledge, and opportunities to encourage affordable healthy diets in urban SSA. Full article
(This article belongs to the Section Health, Well-Being and Sustainability)
Show Figures

Figure 1

11 pages, 3121 KB  
Article
Baicalin Enhances Chemosensitivity to Doxorubicin in Breast Cancer Cells via Upregulation of Oxidative Stress-Mediated Mitochondria-Dependent Apoptosis
by Mei-Yi Lin, Wan-Ting Cheng, Hui-Ching Cheng, Wan-Ching Chou, Hsiu-I Chen, Hsiu-Chung Ou and Kun-Ling Tsai
Antioxidants 2021, 10(10), 1506; https://doi.org/10.3390/antiox10101506 - 23 Sep 2021
Cited by 34 | Viewed by 3771
Abstract
Doxorubicin (Dox) is an effective anthracycline anticancer drug. However, recent studies have revealed that Dox resistance is a highly critical issue, and a significant reason for treatment failure. Baicalin is a flavonoid component in the roots of Scutellaria baicalensis Georgi; however, whether baicalin [...] Read more.
Doxorubicin (Dox) is an effective anthracycline anticancer drug. However, recent studies have revealed that Dox resistance is a highly critical issue, and a significant reason for treatment failure. Baicalin is a flavonoid component in the roots of Scutellaria baicalensis Georgi; however, whether baicalin can increase chemosensitivity in breast cancers is still unclear. In this study, we found that cellular apoptosis occurs when excessive intracellular ROS is generated, triggered by the dual intervention of baicalin and doxorubicin, which increases intracellular calcium [Ca2+]i concentrations. Increased [Ca2+]i concentrations decrease the mitochondrial membrane potential (△Ψm), thereby causing cellular apoptosis. Pretreatment with NAC (ROS inhibitor) or BATBA (Ca2+ chelator) reduces baicalin-induced chemosensitivity. The findings of this study demonstrate that the effect of baicalin on Dox treatment could enhance cytotoxicity toward breast cancer cells via the ROS/[Ca2+]i-mediated intrinsic apoptosis pathway—thus potentially lessening the required dosage of doxorubicin, and further exploring associated mechanisms in combined treatments for breast cancer clinical interventions in the future. Full article
(This article belongs to the Special Issue Antioxidant and Biological Properties of Plant Extracts)
Show Figures

Figure 1

13 pages, 4091 KB  
Article
Circulating Endothelial Progenitor Cells Are Preserved in Female Mice Exposed to Ambient Fine Particulate Matter Independent of Estrogen
by Xuanyou Liu, Yichao Xiao, Qingyi Zhu, Yuqi Cui, Hong Hao, Meifang Wang, Peter J. Cowan, Ronald J. Korthuis, Guangfu Li, Qinghua Sun and Zhenguo Liu
Int. J. Mol. Sci. 2021, 22(13), 7200; https://doi.org/10.3390/ijms22137200 - 4 Jul 2021
Cited by 14 | Viewed by 3777
Abstract
Males have a higher risk for cardiovascular diseases (CVDs) than females. Ambient fine particulate matter (PM) exposure increases CVD risk with increased reactive oxygen species (ROS) production and oxidative stress. Endothelial progenitor cells (EPCs) are important to vascular structure and function and can [...] Read more.
Males have a higher risk for cardiovascular diseases (CVDs) than females. Ambient fine particulate matter (PM) exposure increases CVD risk with increased reactive oxygen species (ROS) production and oxidative stress. Endothelial progenitor cells (EPCs) are important to vascular structure and function and can contribute to the development of CVDs. The aims of the present study were to determine if sex differences exist in the effect of PM exposure on circulating EPCs in mice and, if so, whether oxidative stress plays a role. Male and female C57BL/6 mice (8–10 weeks old) were exposed to PM or a vehicle control for six weeks. ELISA analysis showed that PM exposure substantially increased the serum levels of IL-6 and IL-1β in both males and females, but the concentrations were significantly higher in males. PM exposure only increased the serum levels of TNF-α in males. Flow cytometry analysis demonstrated that ROS production was significantly increased by PM treatment in males but not in females. Similarly, the level of circulating EPCs (CD34+/CD133+ and Sca-1+/Flk-1+) was significantly decreased by PM treatment in males but not in females. Antioxidants N-acetylcysteine (NAC) effectively prevented PM exposure-induced ROS and inflammatory cytokine production and restored circulating EPC levels in male mice. In sharp contrast, circulating EPC levels remained unchanged in female mice with PM exposure, an effect that was not altered by ovariectomy. In conclusion, PM exposure selectively decreased the circulating EPC population in male mice via increased oxidative stress without a significant impact on circulating EPCs in females independent of estrogen. Full article
(This article belongs to the Special Issue Endothelial Progenitor Cells in Health and Disease)
Show Figures

Figure 1

18 pages, 6239 KB  
Article
α-Tocopherol Attenuates Oxidative Phosphorylation of CD34+ Cells, Enhances Their G0 Phase Fraction and Promotes Hematopoietic Stem and Primitive Progenitor Cell Maintenance
by Laura Rodriguez, Pascale Duchez, Nicolas Touya, Christelle Debeissat, Amélie V. Guitart, Jean-Max Pasquet, Marija Vlaski-Lafarge, Philippe Brunet de la Grange and Zoran Ivanovic
Biomolecules 2021, 11(4), 558; https://doi.org/10.3390/biom11040558 - 10 Apr 2021
Cited by 2 | Viewed by 3767
Abstract
Alpha tocopherol acetate (αTOA) is an analogue of alpha tocopherol (αTOC) that exists in the form of an injectable drug. In the context of the metabolic hypothesis of stem cells, we studied the impact of αTOA on the metabolic energetic profile and functional [...] Read more.
Alpha tocopherol acetate (αTOA) is an analogue of alpha tocopherol (αTOC) that exists in the form of an injectable drug. In the context of the metabolic hypothesis of stem cells, we studied the impact of αTOA on the metabolic energetic profile and functional properties of hematopoietic stem and progenitor cells. In ex vivo experiments performed on cord blood CD34+ cells, we found that αTOA effectively attenuates oxidative phosphorylation without affecting the glycolysis rate. This effect concerns complex I and complex II of the mitochondrial respiratory chain and is related to the relatively late increase (3 days) in ROS (Reactive Oxygen Species). The most interesting effect was the inhibition of Hypoxia-Inducible Factor (HIF)-2α (Hexpression, which is a determinant of the most pronounced biological effect—the accumulation of CD34+ cells in the G0 phase of the cell cycle. In parallel, better maintenance of the primitive stem cell activity was revealed by the expansion seen in secondary cultures (higher production of colony forming cells (CFC) and Severe Combined Immunodeficiency-mice (scid)-repopulating cells (SRC)). While the presence of αTOA enhanced the maintenance of Hematopoietic Stem Cells (HSC) and contained their proliferation ex vivo, whether it could play the same role in vivo remained unknown. Creating αTOC deficiency via a vitamin E-free diet in mice, we found an accelerated proliferation of CFC and an expanded compartment of LSK (lineagenegative Sca-1+cKit+) and SLAM (cells expressing Signaling Lymphocytic Activation Molecule family receptors) bone marrow cell populations whose in vivo repopulating capacity was decreased. These in vivo data are in favor of our hypothesis that αTOC may have a physiological role in the maintenance of stem cells. Taking into account that αTOC also exhibits an effect on proliferative capacity, it may also be relevant for the ex vivo manipulation of hematopoietic stem cells. For this purpose, low non-toxic doses of αTOA should be used. Full article
(This article belongs to the Special Issue New Insights into Stem Cell Regulation)
Show Figures

Figure 1

Back to TopTop