ZIM1 Combined with Hydrogel Inhibits Senescence of Primary PαS Cells during In Vitro Expansion
Abstract
1. Introduction
2. Results
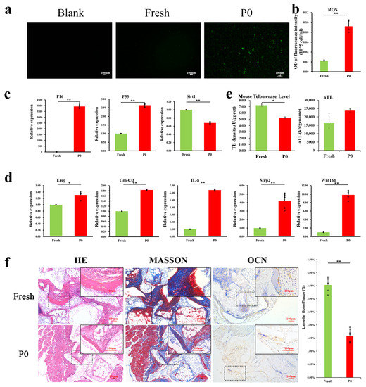
2.1. Cellular Senescence Increased during the Transition from In Vivo to In Vitro
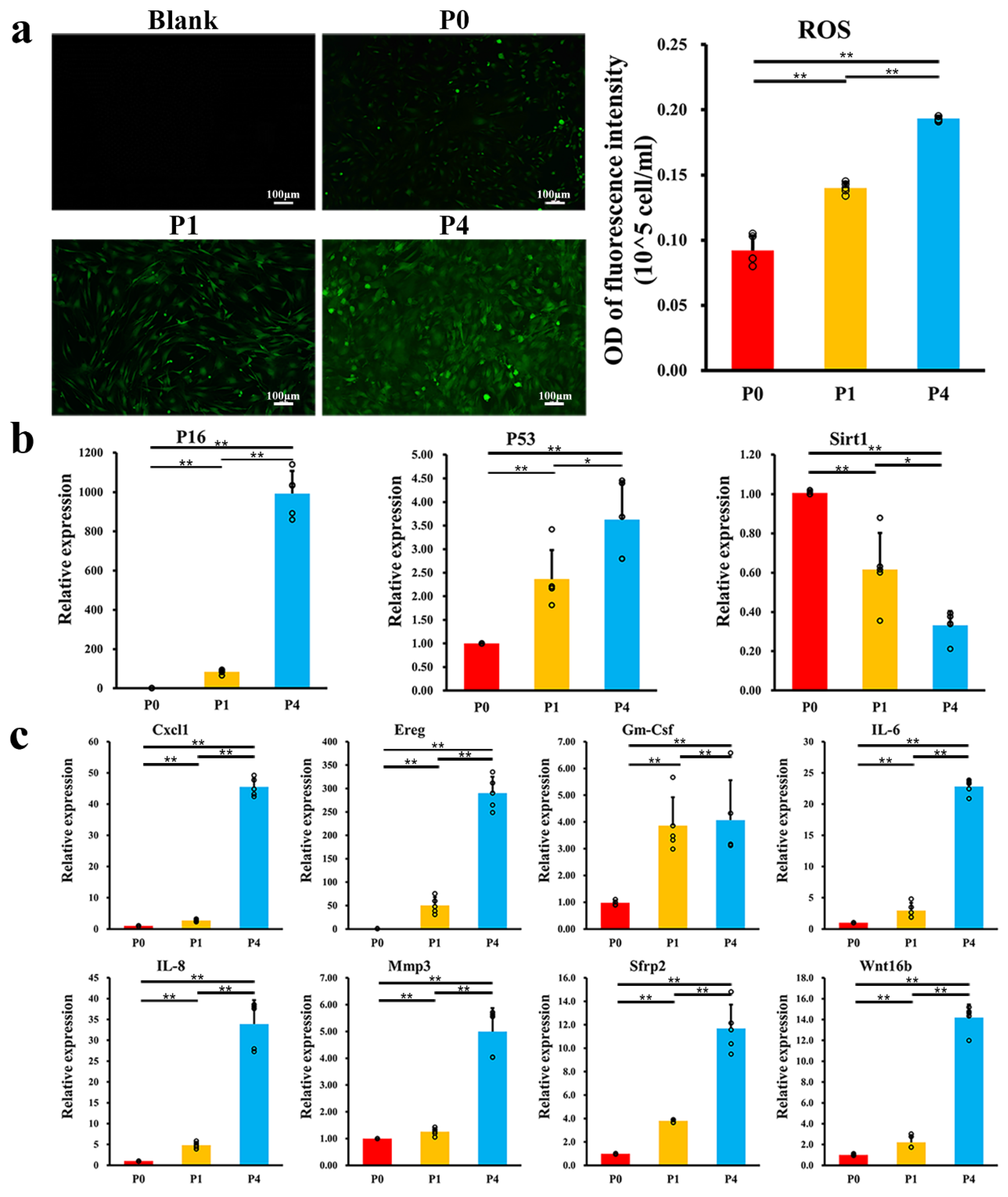
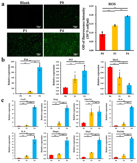
2.2. Cellular Senescence Increased as Cells Were Cultured In Vitro
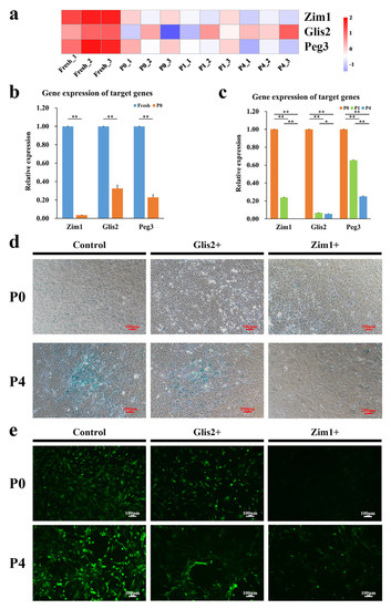
2.3. Transcriptomic Differences between Fresh and Cultured Cells
2.4. Zim1 Played a Critical Role in Suppressing Cell Aging
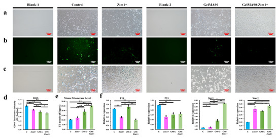
2.5. Zim1 Overexpression Combined with GelMA Has a Synergistic Effect on Anti-Aging
3. Discussion
4. Materials and Methods
4.1. Mice and Cell Lines
4.2. Cell Proliferation and Doubling Time
4.3. Reactive Oxygen Species (ROS) Test
4.4. RNA Collection and Reverse Transcription Quantitative PCR (RT-qPCR)
4.5. Telomerase Activity and Average Telomere Length
4.6. SA-β-Gal Activity Staining
4.7. Expression Plasmid and siRNA Transfection
4.8. RNA-Seq Analysis
4.9. Evaluation of Ectopic Osteogenesis
4.10. Enzyme-Linked Immunosorbent Assay (ELISA)
4.11. Western Blot
4.12. Statistical Analyses
5. Conclusions
Supplementary Materials
Author Contributions
Funding
Institutional Review Board Statement
Informed Consent Statement
Data Availability Statement
Acknowledgments
Conflicts of Interest
References
- Horwitz, E.M.; Gordon, P.L.; Koo, W.K.; Marx, J.C.; Neel, M.D.; McNall, R.Y.; Muul, L.; Hofmann, T. Isolated allogeneic bone marrow-derived mesenchymal cells engraft and stimulate growth in children with osteogenesis imperfecta: Implications for cell therapy of bone. Proc. Natl. Acad. Sci. USA 2002, 99, 8932–8937. [Google Scholar] [CrossRef] [PubMed]
- Morikawa, S.; Mabuchi, Y.; Niibe, K.; Suzuki, S.; Nagoshi, N.; Sunabori, T.; Shimmura, S.; Nagai, Y.; Nakagawa, T.; Okano, H.; et al. Development of mesenchymal stem cells partially originate from the neural crest. Biochem. Biophys. Res. Commun. 2009, 379, 1114–1119. [Google Scholar] [CrossRef] [PubMed]
- Crippa, S.; Santi, L.; Bosotti, R.; Porro, G.; Bernardo, M.E. Bone Marrow-Derived Mesenchymal Stromal Cells: A Novel Target to Optimize Hematopoietic Stem Cell Transplantation Protocols in Hematological Malignancies and Rare Genetic Disorders. J. Clin. Med. 2019, 9, 2. [Google Scholar] [CrossRef] [PubMed]
- Li, H.; Ghazanfari, R.; Zacharaki, D.; Ditzel, N.; Isern, J.; Ekblom, M.; Mendez-Ferrer, S.; Kassem, M.; Scheding, S. Low/negative expression of PDGFR-alpha identifies the candidate primary mesenchymal stromal cells in adult human bone marrow. Stem Cell. Rep. 2014, 3, 965–974. [Google Scholar] [CrossRef]
- Raggi, C.; Berardi, A.C. Mesenchymal stem cells, aging and regenerative medicine. Muscles Ligaments Tendons J. 2012, 2, 239–242. [Google Scholar]
- Bruna, F.; Contador, D.; Conget, P.; Erranz, B.; Sossa, C.L.; Arango-Rodriguez, M.L. Regenerative Potential of Mesenchymal Stromal Cells: Age-Related Changes. Stem Cells Int. 2016, 2016, 1461648. [Google Scholar] [CrossRef]
- Bonab, M.M.; Alimoghaddam, K.; Talebian, F.; Ghaffari, S.H.; Ghavamzadeh, A.; Nikbin, B. Aging of mesenchymal stem cell in vitro. BMC Cell. Biol. 2006, 7, 14. [Google Scholar] [CrossRef]
- Parsch, D.; Fellenberg, J.; Brummendorf, T.H.; Eschlbeck, A.M.; Richter, W. Telomere length and telomerase activity during expansion and differentiation of human mesenchymal stem cells and chondrocytes. J. Mol. Med. 2004, 82, 49–55. [Google Scholar]
- Chen, Q.; Shou, P.; Zheng, C.; Jiang, M.; Cao, G.; Yang, Q.; Cao, J.; Xie, N.; Velletri, T.; Zhang, X.; et al. Fate decision of mesenchymal stem cells: Adipocytes or osteoblasts? Cell. Death Differ. 2016, 23, 1128–1139. [Google Scholar] [CrossRef]
- Peister, A.; Mellad, J.A.; Larson, B.L.; Hall, B.M.; Gibson, L.F.; Prockop, D.J. Adult stem cells from bone marrow (MSCs) isolated from different strains of inbred mice vary in surface epitopes, rates of proliferation, and differentiation potential. Blood 2004, 103, 1662–1668. [Google Scholar] [CrossRef]
- Zhu, H.; Guo, Z.K.; Jiang, X.X.; Li, H.; Wang, X.Y.; Yao, H.Y.; Zhang, Y.; Mao, N. A protocol for isolation and culture of mesenchymal stem cells from mouse compact bone. Nat. Protoc. 2010, 5, 550–560. [Google Scholar] [CrossRef] [PubMed]
- Morikawa, S.; Mabuchi, Y.; Kubota, Y.; Nagai, Y.; Niibe, K.; Hiratsu, E.; Suzuki, S.; Miyauchi-Hara, C.; Nagoshi, N.; Sunabori, T.; et al. Prospective identification, isolation, and systemic transplantation of multipotent mesenchymal stem cells in murine bone marrow. J. Exp. Med. 2009, 206, 2483–2496. [Google Scholar] [CrossRef] [PubMed]
- Houlihan, D.D.; Mabuchi, Y.; Morikawa, S.; Niibe, K.; Araki, D.; Suzuki, S.; Okano, H.; Matsuzaki, Y. Isolation of mouse mesenchymal stem cells on the basis of expression of Sca-1 and PDGFR-alpha. Nat. Protoc. 2012, 7, 2103–2111. [Google Scholar] [CrossRef] [PubMed]
- Hayflick, L.; Moorhead, P.S. The serial cultivation of human diploid cell strains. Exp. Cell. Res. 1961, 25, 585–621. [Google Scholar] [CrossRef]
- Calcinotto, A.; Kohli, J.; Zagato, E.; Pellegrini, L.; Demaria, M.; Alimonti, A. Cellular Senescence: Aging, Cancer, and Injury. Physiol. Rev. 2019, 99, 1047–1078. [Google Scholar] [CrossRef]
- Gonzalez-Gualda, E.; Baker, A.G.; Fruk, L.; Munoz-Espin, D. A guide to assessing cellular senescence in vitro and in vivo. FEBS J. 2021, 288, 56–80. [Google Scholar] [CrossRef]
- Storer, M.; Mas, A.; Robert-Moreno, A.; Pecoraro, M.; Ortells, M.C.; Di Giacomo, V.; Yosef, R.; Pilpel, N.; Krizhanovsky, V.; Sharpe, J.; et al. Senescence is a developmental mechanism that contributes to embryonic growth and patterning. Cell 2013, 155, 1119–1130. [Google Scholar] [CrossRef]
- Davaapil, H.; Brockes, J.P.; Yun, M.H. Conserved and novel functions of programmed cellular senescence during vertebrate development. Development 2017, 144, 106–114. [Google Scholar] [CrossRef]
- Demaria, M.; Ohtani, N.; Youssef, S.A.; Rodier, F.; Toussaint, W.; Mitchell, J.R.; Laberge, R.M.; Vijg, J.; Van Steeg, H.; Dolle, M.E.; et al. An essential role for senescent cells in optimal wound healing through secretion of PDGF-AA. Dev. Cell. 2014, 31, 722–733. [Google Scholar] [CrossRef]
- Kamal, N.S.M.; Safuan, S.; Shamsuddin, S.; Foroozandeh, P. Aging of the cells: Insight into cellular senescence and detection Methods. Eur. J. Cell. Biol. 2020, 99, 151108. [Google Scholar] [CrossRef]
- Modaresifar, K.; Hadjizadeh, A.; Niknejad, H. Design and fabrication of GelMA/chitosan nanoparticles composite hydrogel for angiogenic growth factor delivery. Artif. Cells Nanomed. Biotechnol. 2018, 46, 1799–1808. [Google Scholar] [CrossRef] [PubMed]
- Hadjizadeh, A.; Doillon, C.J. Directional migration of endothelial cells towards angiogenesis using polymer fibres in a 3D co-culture system. J. Tissue Eng. Regen. Med. 2010, 4, 524–531. [Google Scholar] [CrossRef] [PubMed]
- Hadjizadeh, A.; Mohebbi-Kalhori, D. Interfacial self-assembly of endothelial cells toward angiogenic network formation in the composite hydrogel culture systems. J. Bioact. Compat. Pol. 2017, 32, 61–73. [Google Scholar] [CrossRef]
- Moghassemi, S.; Hadjizadeh, A.; Hakamivala, A.; Omidfar, K. Growth Factor-Loaded Nano-niosomal Gel Formulation and Characterization. Aaps Pharmscitech 2017, 18, 34–41. [Google Scholar] [CrossRef]
- Modaresifar, K.; Azizian, S.; Hadjizadeh, A. Nano/Biomimetic Tissue Adhesives Development: From Research to Clinical Application. Polym. Rev. 2016, 56, 329–361. [Google Scholar] [CrossRef]
- Xie, M.; Gao, Q.; Zhao, H.; Nie, J.; Fu, Z.; Wang, H.; Chen, L.; Shao, L.; Fu, J.; Chen, Z.; et al. Electro-Assisted Bioprinting of Low-Concentration GelMA Microdroplets. Small 2019, 15, e1804216. [Google Scholar] [CrossRef]
- Colosi, C.; Shin, S.R.; Manoharan, V.; Massa, S.; Costantini, M.; Barbetta, A.; Dokmeci, M.R.; Dentini, M.; Khademhosseini, A. Microfluidic Bioprinting of Heterogeneous 3D Tissue Constructs Using Low-Viscosity Bioink. Adv. Mater. 2016, 28, 677–684. [Google Scholar] [CrossRef]
- Liu, W.J.; Heinrich, M.A.; Zhou, Y.X.; Akpek, A.; Hu, N.; Liu, X.; Guan, X.F.; Zhong, Z.; Jin, X.Y.; Khademhosseini, A.; et al. Extrusion Bioprinting of Shear-Thinning Gelatin Methacryloyl Bioinks. Adv. Healthc. Mater. 2017, 6, 1601451. [Google Scholar] [CrossRef]
- Yue, K.; Trujillo-de Santiago, G.; Alvarez, M.M.; Tamayol, A.; Annabi, N.; Khademhosseini, A. Synthesis, properties, and biomedical applications of gelatin methacryloyl (GelMA) hydrogels. Biomaterials 2015, 73, 254–271. [Google Scholar] [CrossRef]
- Marin-Llera, J.C.; Lorda-Diez, C.I.; Hurle, J.M.; Chimal-Monroy, J. SCA-1/Ly6A Mesodermal Skeletal Progenitor Subpopulations Reveal Differential Commitment of Early Limb Bud Cells. Front. Cell. Dev. Biol. 2021, 9, 656999. [Google Scholar] [CrossRef]
- Zhang, P.; Dong, J.; Fan, X.; Yong, J.; Yang, M.; Liu, Y.; Zhang, X.; Lv, L.; Wen, L.; Qiao, J.; et al. Characterization of mesenchymal stem cells in human fetal bone marrow by single-cell transcriptomic and functional analysis. Signal. Transduct. Target. Ther. 2023, 8, 126. [Google Scholar] [CrossRef] [PubMed]
- Morison, I.M.; Reeve, A.E. A catalogue of imprinted genes and parent-of-origin effects in humans and animals. Hum. Mol. Genet. 1998, 7, 1599–1609. [Google Scholar] [CrossRef] [PubMed]
- Kim, J.; Lu, X.; Stubbs, L. Zim1, a maternally expressed mouse Kruppel-type zinc-finger gene located in proximal chromosome 7. Hum. Mol. Genet. 1999, 8, 847–854. [Google Scholar] [CrossRef] [PubMed]
- Kuroiwa, Y.; Kaneko-Ishino, T.; Kagitani, F.; Kohda, T.; Li, L.L.; Tada, M.; Suzuki, R.; Yokoyama, M.; Shiroishi, T.; Wakana, S.; et al. Peg3 imprinted gene on proximal chromosome 7 encodes for a zinc finger protein. Nat. Genet. 1996, 12, 186–190. [Google Scholar] [CrossRef]
- Kirschner, K.; Rattanavirotkul, N.; Quince, M.F.; Chandra, T. Functional heterogeneity in senescence. Biochem. Soc. Trans. 2020, 48, 765–773. [Google Scholar] [CrossRef]
- Tuttle, C.S.L.; Waaijer, M.E.C.; Slee-Valentijn, M.S.; Stijnen, T.; Westendorp, R.; Maier, A.B. Cellular senescence and chronological age in various human tissues: A systematic review and meta-analysis. Aging Cell. 2020, 19, e13083. [Google Scholar] [CrossRef]
- Beausejour, C.M.; Krtolica, A.; Galimi, F.; Narita, M.; Lowe, S.W.; Yaswen, P.; Campisi, J. Reversal of human cellular senescence: Roles of the p53 and p16 pathways. EMBO J. 2003, 22, 4212–4222. [Google Scholar] [CrossRef]
- Victorelli, S.; Passos, J.F. Reactive Oxygen Species Detection in Senescent Cells. Methods Mol. Biol. 2019, 1896, 21–29. [Google Scholar]
- Zhang, B.; Fu, D.; Xu, Q.; Cong, X.; Wu, C.; Zhong, X.; Ma, Y.; Lv, Z.; Chen, F.; Han, L.; et al. The senescence-associated secretory phenotype is potentiated by feedforward regulatory mechanisms involving Zscan4 and TAK1. Nat. Commun. 2018, 9, 1723. [Google Scholar] [CrossRef]
- Takikawa, S.; Ray, C.; Wang, X.; Shamis, Y.; Wu, T.Y.; Li, X. Genomic imprinting is variably lost during reprogramming of mouse iPS cells. Stem Cell. Res. 2013, 11, 861–873. [Google Scholar] [CrossRef]
- Cattanach, B.M.; Beechey, C.V.; Peters, J. Interactions between imprinting effects in the mouse. Genetics 2004, 168, 397–413. [Google Scholar] [CrossRef] [PubMed]
- Wang, H.X.; Li, T.Y.; Kidder, G.M. WNT2 regulates DNA synthesis in mouse granulosa cells through beta-catenin. Biol. Reprod. 2010, 82, 865–875. [Google Scholar] [CrossRef] [PubMed]
- Schlessinger, K.; Hall, A.; Tolwinski, N. Wnt signaling pathways meet Rho GTPases. Genes. Dev. 2009, 23, 265–277. [Google Scholar] [CrossRef] [PubMed]
- Shen, L.; Zhou, S.; Glowacki, J. Effects of age and gender on WNT gene expression in human bone marrow stromal cells. J. Cell. Biochem. 2009, 106, 337–343. [Google Scholar] [CrossRef] [PubMed]
- Ye, X.; Zerlanko, B.; Kennedy, A.; Banumathy, G.; Zhang, R.; Adams, P.D. Downregulation of Wnt signaling is a trigger for formation of facultative heterochromatin and onset of cell senescence in primary human cells. Mol. Cell. 2007, 27, 183–196. [Google Scholar] [CrossRef]
- Shi, X.; Tian, B.; Ma, C.; Liu, L.; Zhang, N.; Na, Y.; Li, J.; Lu, J.; Qiao, Y. GSK3beta activity is essential for senescence-associated heterochromatin foci (SAHF) formation induced by HMGA2 in WI38 cells. Am. J. Transl. Res. 2017, 9, 167–174. [Google Scholar]
- Feng, Y.; Wu, L. Knockdown of eukaryotic translation initiation factor 3 subunit B inhibits cell proliferation and migration and promotes apoptosis by downregulating WNT signaling pathway in acute myeloid leukemia. Int. J. Clin. Exp. Pathol. 2020, 13, 99–106. [Google Scholar]
- Bhavanasi, D.; Klein, P.S. Wnt Signaling in Normal and Malignant Stem Cells. Curr. Stem Cell. Rep. 2016, 2, 379–387. [Google Scholar] [CrossRef]
- Zhao, H.; Chen, Y.; Shao, L.; Xie, M.; Nie, J.; Qiu, J.; Zhao, P.; Ramezani, H.; Fu, J.; Ouyang, H.; et al. Airflow-Assisted 3D Bioprinting of Human Heterogeneous Microspheroidal Organoids with Microfluidic Nozzle. Small 2018, 14, e1802630. [Google Scholar] [CrossRef]
- Ahadian, S.; Khademhosseini, A. A Perspective on 3D Bioprinting in Tissue Regeneration. Biodes Manuf. 2018, 1, 157–160. [Google Scholar] [CrossRef]
- Shao, L.; Gao, Q.; Zhao, H.; Xie, C.; Fu, J.; Liu, Z.; Xiang, M.; He, Y. Fiber-Based Mini Tissue with Morphology-Controllable GelMA Microfibers. Small 2018, 14, e1802187. [Google Scholar] [CrossRef] [PubMed]
- Gresham, R.C.H.; Kumar, D.; Copp, J.; Lee, M.A.; Leach, J.K. Characterization of Induction and Targeting of Senescent Mesenchymal Stromal Cells. Tissue Eng. Part. C Methods 2022, 28, 239–249. [Google Scholar] [CrossRef] [PubMed]
- Zhou, X.; Tenaglio, S.; Esworthy, T.; Hann, S.Y.; Cui, H.; Webster, T.J.; Fenniri, H.; Zhang, L.G. Three-Dimensional Printing Biologically Inspired DNA-Based Gradient Scaffolds for Cartilage Tissue Regeneration. ACS Appl. Mater. Interfaces 2020, 12, 33219–33228. [Google Scholar] [CrossRef] [PubMed]
- O’Callaghan, N.J.; Fenech, M. A quantitative PCR method for measuring absolute telomere length. Biol. Proced. Online 2011, 13, 3. [Google Scholar] [CrossRef] [PubMed]
- Szklarczyk, D.; Gable, A.L.; Nastou, K.C.; Lyon, D.; Kirsch, R.; Pyysalo, S.; Doncheva, N.T.; Legeay, M.; Fang, T.; Bork, P.; et al. The STRING database in 2021: Customizable protein-protein networks, and functional characterization of user-uploaded gene/measurement sets. Nucleic Acids Res. 2021, 49, D605–D612. [Google Scholar] [CrossRef]









| Name | Forward Primer (5′-3′) | Reverse Primer (5′-3′) |
|---|---|---|
| m36B4 | ACTGGTCTAGGACCCGAGAAG | TCAATGGTGCCTCTGGAGATT |
| TE-STD | (TTAGGG)14 | |
| mTelo | CGGTTTGTTTGGGTTTGGGTTTGGGTTTGGGTTTGGGTT | GGCTTGCCTTACCCTTACCCTTACCCTTACCCTTACCCT |
| h36B4-STD | CAGCAAGTGGGAAGGTGTAATCCGTCTCCACAGACAAGGCCAGGACTCGTTTGTACCCGTTGATGATAGAATGGG | |
| h36b4 | CAGCAAGTGGGAAGGTGTAATCC | CCCATTCTATCATCAACGGGTACAA |
| Gapdh | CATCACTGCCACCCAGAAGACTG | ATGCCAGTGAGCTTCCCGTTCAG |
| P16 | AACTCTTTCGGTCGTACCCC | GCGTGCTTGAGCTGAAGCTA |
| P53 | GGAAGTCCTTTGCCCTGAACT | GTCTTCAGGTAGCTGGAGTGAG |
| Sirt1 | GGAGCAGATTAGTAAGCGGCTTG | GTTACTGCCACAGGAACTAGAGG |
| IL-8 | GGTGATATTCGAGACCATTTACTG | GCCAACAGTAGCCTTCACCCAT |
| Gm-Csf | GCTGCAGAATTTACTTTTCCTGGGC | TACCTCTTCATTCAACGTGACAGGC |
| Sfrp2 | ACCCTTTGTAAAAATGACTTCGCACTG | ATTTCTTCAGGTCCCTTTCGGACAC |
| Wnt16b | CCCTCTTTGGCTATGAGCTGAG | GGTGGTTTCACAGGAACATTCGG |
| Ereg | CCCACCTTCTACAGGCAGTTATCAG | GGATCGTCTTCCATCTGAACTAAGGC |
| Mmp3 | TGTCACTGGTACCAACCTATTC | TCTCAGGTTCCAGAGAGTTAGA |
| Cxcl1 | TCCAGAGCTTGAAGGTGTTGCC | AACCAAGGGAGCTTCAGGGTCA |
| Glis2 | TGGCCACTTTGTGTCACATGA | CGCTGACATAGGAGCCACTGT |
| Zim1 | AGAACGAAAGCGCCATCCCA | GTGGCAGCGCTAGTTTGTCC |
| Wnt2 | AGGATGCCAGAGCCCTGATGAA | CGCCTGTTTTCCTGAAGTCAGC |
| Wnt3 | CCGCTCAGCTATGAACAAGCAC | AAGTCGCCAATGGCACGGAAGT |
| Gsk3b | GAGCCACTGATTACACGTCCAG | CCAACTGATCCACACCACTGTC |
| Ccna1 | GCCCGACGTGGATGAGTTT | AGGAGGAATTGGTTGGTGGTT |
| Ccnb1 | CTGAGCCTGAGCCTGAACCT | AGCCCCATCATCTGCGTCT |
| Ccnd1 | GGGATGTGAGGGAAGAGGTGA | GCAGCGAAAACAACGTGAAA |
| Ccnd3 | GCTCCAACCTTCTCAGTTGC | AGCTAAGCAGCAAGCAAAGC |
Disclaimer/Publisher’s Note: The statements, opinions and data contained in all publications are solely those of the individual author(s) and contributor(s) and not of MDPI and/or the editor(s). MDPI and/or the editor(s) disclaim responsibility for any injury to people or property resulting from any ideas, methods, instructions or products referred to in the content. |
© 2023 by the authors. Licensee MDPI, Basel, Switzerland. This article is an open access article distributed under the terms and conditions of the Creative Commons Attribution (CC BY) license (https://creativecommons.org/licenses/by/4.0/).
Share and Cite
Tian, Y.; Hu, M.; Liu, X.; Wang, X.; Lu, D.; Li, Z.; Liu, Y.; Zhang, P.; Zhou, Y. ZIM1 Combined with Hydrogel Inhibits Senescence of Primary PαS Cells during In Vitro Expansion. Int. J. Mol. Sci. 2023, 24, 9766. https://doi.org/10.3390/ijms24119766
Tian Y, Hu M, Liu X, Wang X, Lu D, Li Z, Liu Y, Zhang P, Zhou Y. ZIM1 Combined with Hydrogel Inhibits Senescence of Primary PαS Cells during In Vitro Expansion. International Journal of Molecular Sciences. 2023; 24(11):9766. https://doi.org/10.3390/ijms24119766
Chicago/Turabian StyleTian, Yueming, Menglong Hu, Xuenan Liu, Xu Wang, Dazhuang Lu, Zheng Li, Yunsong Liu, Ping Zhang, and Yongsheng Zhou. 2023. "ZIM1 Combined with Hydrogel Inhibits Senescence of Primary PαS Cells during In Vitro Expansion" International Journal of Molecular Sciences 24, no. 11: 9766. https://doi.org/10.3390/ijms24119766
APA StyleTian, Y., Hu, M., Liu, X., Wang, X., Lu, D., Li, Z., Liu, Y., Zhang, P., & Zhou, Y. (2023). ZIM1 Combined with Hydrogel Inhibits Senescence of Primary PαS Cells during In Vitro Expansion. International Journal of Molecular Sciences, 24(11), 9766. https://doi.org/10.3390/ijms24119766

