Sign in to use this feature.

Years

Between: -

Subjects

remove_circle_outline
remove_circle_outline
remove_circle_outline
remove_circle_outline
remove_circle_outline
remove_circle_outline
remove_circle_outline

Journals

Article Types

Countries / Regions

Search Results (10)

Search Parameters:
Keywords = RSRC2

Order results
Result details
Results per page
Select all
Export citation of selected articles as:
34 pages, 23162 KB  
Article
Analysis and Evaluation of Sulfur Dioxide and Equivalent Black Carbon at a Southern Italian WMO/GAW Station Using the Ozone to Nitrogen Oxides Ratio Methodology as Proximity Indicator
by Francesco D’Amico, Luana Malacaria, Giorgia De Benedetto, Salvatore Sinopoli, Teresa Lo Feudo, Daniel Gullì, Ivano Ammoscato and Claudia Roberta Calidonna
Environments 2025, 12(8), 273; https://doi.org/10.3390/environments12080273 - 9 Aug 2025
Cited by 2 | Viewed by 762
Abstract
The measurement and evaluation of the atmospheric background levels of greenhouse gases (GHGs) and aerosols are useful to determine long-term tendencies and variabilities, and pinpoint peaks attributable to anthropogenic emissions and exceptional natural emissions such as volcanoes. At the Lamezia Terme (code: LMT) [...] Read more.
The measurement and evaluation of the atmospheric background levels of greenhouse gases (GHGs) and aerosols are useful to determine long-term tendencies and variabilities, and pinpoint peaks attributable to anthropogenic emissions and exceptional natural emissions such as volcanoes. At the Lamezia Terme (code: LMT) World Meteorological Organization–Global Atmosphere Watch (WMO/GAW) observation site located in the south Italian region of Calabria, the “Proximity” methodology based on photochemical processes, i.e., the ratio of tropospheric ozone (O3) to nitrogen oxides (NOx) has been used to discriminate the local and remote atmospheric concentrations of GHGs. Local air masses are heavily affected by anthropogenic emissions while remote air masses are more representative of atmospheric background conditions. This study applies, to eight continuous years of measurements (2016–2023), the Proximity methodology to sulfur dioxide (SO2) for the first time, and also extends it to equivalent black carbon (eBC) to assess whether the methodology can be applied to aerosols. The results indicate that SO2 follows a peculiar pattern, with LOC (local) and BKG (background) levels being generally lower than their N–SRC (near source) and R–SRC (remote source), thus corroborating previous hypotheses on SO2 variability at LMT by which the Aeolian Arc of volcanoes and maritime traffic could be responsible for these concentration levels. The anomalous behavior of SO2 was assessed using the Proximity Progression Factor (PPF) introduced in this study, which provides a value representative of changes from local to background concentrations. This finding, combined with an evaluation of known sources on a regional scale, has been used to provide an estimate on the spatial resolution of proximity categories, which is one of the known limitations of this methodology. Furthermore, the results confirm the potential of using the Proximity methodology for aerosols, as eBC shows a pattern consistent with local sources of emissions, such as wildfires and other forms of biomass burning, being responsible for the observed peaks. Full article
Show Figures

Figure 1

41 pages, 19396 KB  
Article
Investigation of Carbon Monoxide, Carbon Dioxide, and Methane Source Variability at the WMO/GAW Station of Lamezia Terme (Calabria, Southern Italy) Using the Ratio of Ozone to Nitrogen Oxides as a Proximity Indicator
by Francesco D’Amico, Teresa Lo Feudo, Daniel Gullì, Ivano Ammoscato, Mariafrancesca De Pino, Luana Malacaria, Salvatore Sinopoli, Giorgia De Benedetto and Claudia Roberta Calidonna
Atmosphere 2025, 16(3), 251; https://doi.org/10.3390/atmos16030251 - 22 Feb 2025
Cited by 6 | Viewed by 1039
Abstract
In the field of Atmospheric Sciences, source apportionment and a more detailed understanding of local and remote contributions to observed concentrations of greenhouse gases (GHGs) across international networks, such as the World Meteorological Organization—Global Atmosphere Watch (WMO/GAW), can be achieved via the implementation [...] Read more.
In the field of Atmospheric Sciences, source apportionment and a more detailed understanding of local and remote contributions to observed concentrations of greenhouse gases (GHGs) across international networks, such as the World Meteorological Organization—Global Atmosphere Watch (WMO/GAW), can be achieved via the implementation of new atmospheric tracers. One tool for achieving a more precise understanding of GHG emissions is the evaluation of air mass aging indicators, which can serve as proximity indicators. In this study, the ratio between ozone (O3) and nitrogen oxides (NOx) is applied to nine continuous years (2015–2023) of measurements at the Lamezia Terme (LMT) observation site in Calabria, Southern Italy, to differentiate the aging of air masses and identify four distinct categories: LOC (local), N–SRC (near source), R–SRC (remote source), and BKG (atmospheric background). Due to possible overestimation of nitrogen dioxide (NO2) caused by heated (~300–400 °C) molybdenum converters used in the employed instruments, a correction factor based on a previous study has been integrated to further analyze the results. Additionally, this work introduces a second correction factor based on the local behavior of surface ozone and the diurnal peaks observed during boreal warm seasons in an area characterized by a Mediterranean climate. The results of this study confirm the hypotheses of previous works on local sources of pollution: the LOC category yields the highest concentrations observed at the site, which are in accordance with the northeastern wind sector and anthropogenic sources. R–SRC and BKG are more representative of atmospheric background levels and characterize westerly winds from the Tyrrhenian Sea. N–SRC, as expected, shows an intermediate behavior between local and remote/background levels. Differences in results between standard O3/NOx categories and corrected measurements will need to be investigated in future studies. Full article
(This article belongs to the Section Air Pollution Control)
Show Figures

Figure 1

19 pages, 10292 KB  
Article
Annealing Behavior of a Mg-Y-Zn-Al Alloy Processed by Rapidly Solidified Ribbon Consolidation
by Jenő Gubicza, Kristián Máthis, Péter Nagy, Péter Jenei, Zoltán Hegedűs, Andrea Farkas, Jozef Vesely, Shin-ichi Inoue, Daria Drozdenko and Yoshihito Kawamura
Materials 2024, 17(18), 4511; https://doi.org/10.3390/ma17184511 - 13 Sep 2024
Cited by 3 | Viewed by 1433
Abstract
Mg-Y-Zn-Al alloys processed by the rapidly solidified ribbon consolidation (RSRC) technique are candidate materials for structural applications due to their improved mechanical performance. Their outstanding mechanical strength is attributed to solute-enriched stacking faults (SESFs), which can form cluster-arranged layers (CALs) and cluster-arranged nanoplates [...] Read more.
Mg-Y-Zn-Al alloys processed by the rapidly solidified ribbon consolidation (RSRC) technique are candidate materials for structural applications due to their improved mechanical performance. Their outstanding mechanical strength is attributed to solute-enriched stacking faults (SESFs), which can form cluster-arranged layers (CALs) and cluster-arranged nanoplates (CANaPs) or complete the long-period stacking ordered (LPSO) phase. The thermal stability of these solute arrangements strongly influences mechanical performance at elevated temperatures. In this study, an RSRC-processed Mg—0.9%, Zn—2.05%, Y—0.15% Al (at%) alloy was heated at a rate of 0.666 K/s up to 833 K, a temperature very close to melting point. During annealing, in situ X-ray diffraction (XRD) measurements were performed using synchrotron radiation in order to monitor changes in the structure. These in situ XRD experiments were completed with ex situ electron microscopy investigations before and after annealing. At 753 K and above, the ratio of the matrix lattice constants, c/a, decreased considerably, which was restored during cooling. This decrease in c/a could be attributed to partial melting in the volumes with high solute contents, causing a change in the chemical composition of the remaining solid material. In addition, the XRD intensity of the secondary phase increased at the beginning of cooling and then remained unchanged, which was attributed to a long-range ordering of the solute-enriched phase. Both the matrix grains and the solute-enriched particles were coarsened during the heat treatment, as revealed by electron microscopy. Full article
Show Figures

Figure 1

22 pages, 1584 KB  
Article
Scans for Signatures of Selection in Genomes of Wagyu and Buryat Cattle Breeds Reveal Candidate Genes and Genetic Variants for Adaptive Phenotypes and Production Traits
by Alexander V. Igoshin, Grigorii A. Romashov, Andrey A. Yurchenko, Nikolay S. Yudin and Denis M. Larkin
Animals 2024, 14(14), 2059; https://doi.org/10.3390/ani14142059 - 13 Jul 2024
Cited by 1 | Viewed by 2274
Abstract
Past and ongoing selection shapes the genomes of livestock breeds. Identifying such signatures of selection allows for uncovering the genetic bases of affected phenotypes, including economically important traits and environmental adaptations, for the further improvement of breed genetics to respond to climate and [...] Read more.
Past and ongoing selection shapes the genomes of livestock breeds. Identifying such signatures of selection allows for uncovering the genetic bases of affected phenotypes, including economically important traits and environmental adaptations, for the further improvement of breed genetics to respond to climate and economic challenges. Turano-Mongolian cattle are a group of taurine breeds known for their adaptation to extreme environmental conditions and outstanding production performance. Buryat Turano-Mongolian cattle are among the few breeds adapted to cold climates and poor forage. Wagyu, on the other hand, is famous for high productivity and unique top-quality marbled meat. We used hapFLK, the de-correlated composite of multiple signals (DCMS), PBS, and FST methods to search for signatures of selection in their genomes. The scans revealed signals in genes related to cold adaptation (e.g., STAT3, DOCK5, GSTM3, and CXCL8) and food digestibility (SI) in the Buryat breed, and growth and development traits (e.g., RBFOX2 and SHOX2) and marbling (e.g., DGAT1, IQGAP2, RSRC1, and DIP2B) in Wagyu. Several putatively selected genes associated with reproduction, immunity, and resistance to pathogens were found in both breed genomes. The results of our work could be used for creating new productive adapted breeds or improving the extant breeds. Full article
(This article belongs to the Collection Advances in Cattle Breeding, Genetics and Genomics)
Show Figures

Figure 1

25 pages, 38210 KB  
Article
Enhanced Hyperspectral Sharpening through Improved Relative Spectral Response Characteristic (R-SRC) Estimation for Long-Range Surveillance Applications
by Peter Yuen, Jonathan Piper, Catherine Yuen and Mehmet Cakir
Electronics 2024, 13(11), 2113; https://doi.org/10.3390/electronics13112113 - 29 May 2024
Viewed by 1538
Abstract
The fusion of low-spatial-resolution hyperspectral images (LRHSI) with high-spatial-resolution multispectral images (HRMSI) for super-resolution (SR), using coupled non-negative matrix factorization (CNMF), has been widely studied in the past few decades. However, the matching of spectral characteristics between the LRHSI and HRMSI, which is [...] Read more.
The fusion of low-spatial-resolution hyperspectral images (LRHSI) with high-spatial-resolution multispectral images (HRMSI) for super-resolution (SR), using coupled non-negative matrix factorization (CNMF), has been widely studied in the past few decades. However, the matching of spectral characteristics between the LRHSI and HRMSI, which is required before they are jointly factorized, has rarely been studied. One objective of this work is to study how the relative spectral response characteristics (R-SRC) of the LRHSI and HRMSI can be better estimated, particularly when the SRC of the latter is unknown. To this end, three variants of enhanced R-SRC algorithms were proposed, and their effectiveness was assessed by applying them for sharpening data using CNMF. The quality of the output was assessed using the L1-norm-error (L1NE) and receiver operating characteristics (ROC) of target detections performed using the adaptive coherent estimator (ACE) algorithm. Experimental results obtained from two subsets of a real scene revealed a two- to three-fold reduction in the reconstruction error when the scenes were sharpened by the proposed R-SRC algorithms, in comparison with Yokoya’s original algorithm. Experiments also revealed that a much higher proportion (by one order of magnitude) of small targets of 0.015 occupancy in the LRHSI scene could be detected by the proposed R-SRC methods compared with the baseline algorithm, for an equal false alarm rate. These results may suggest the possibility of SR to allow long-range surveillance using low-cost HSI hardware, particularly when the remaining issues of the occurrence of large reconstruction errors and comparatively higher false alarm rate for ‘rare’ species in the scene can be understood and resolved in future research. Full article
Show Figures

Figure 1

17 pages, 6737 KB  
Article
RSRC2 Expression Inhibits Malignant Progression of Triple-Negative Breast Cancer by Transcriptionally Regulating SCIN Expression
by Nan Zhao, Chunsheng Ni, Shuai Fan, Na Che, Yanlei Li, Song Wang, Yongli Li, Xueyi Dong, Yuhong Guo, Xiulan Zhao and Tieju Liu
Cancers 2024, 16(1), 15; https://doi.org/10.3390/cancers16010015 - 19 Dec 2023
Cited by 12 | Viewed by 1542
Abstract
Triple-negative breast cancer (TNBC) has a shorter survival time and higher mortality rate than other molecular subtypes. RSRC2 is a newly discovered tumor suppressor gene. However, the potential functional mechanism of RSRC2 in TNBC remains unknown so far. Multiple bioinformatics databases were used. [...] Read more.
Triple-negative breast cancer (TNBC) has a shorter survival time and higher mortality rate than other molecular subtypes. RSRC2 is a newly discovered tumor suppressor gene. However, the potential functional mechanism of RSRC2 in TNBC remains unknown so far. Multiple bioinformatics databases were used. A Human Transcriptome Array 2.0 analysis, ChIP-seq analysis, ChIP-qPCR, RT-qPCR, Western blot, cell function assays in vitro and a metastatic mouse model in vivo were performed to demonstrate the role of RSRC2 in TNBC. Through the analysis of various databases, RSRC2 expression was the lowest in TNBC tissues compared to other molecular subtypes. The low expression of RSRC2 was associated with a worse prognosis for patients with breast cancer. The transcriptome array, ChIP-seq and bioinformatics analysis identified that GRHL2 and SCIN might have a close relationship with RSRC2. The functional bioinformatics enrichment analysis and functional cell experiments showed that RSRC2 was involved in cell adhesion, cell proliferation, cell migration and invasion. Furthermore, RSRC2 expression suppressed SCIN expression but not GRHL2 expression. SCIN re-expression in the RSRC2 overexpression cells or SCIN knockdown in the RSRC2 knockdown cells reversed the cellular function caused by RSRC2. Mechanistically, RSRC2 transcriptionally inhibited SCIN expression. In summary, our study reveals that RSRC2 acts as a tumor suppressor in TNBC development and progression through negatively regulating SCIN-mediated cell function, thus providing a potential target for TNBC treatment. Full article
(This article belongs to the Section Cancer Informatics and Big Data)
Show Figures

Figure 1

29 pages, 3608 KB  
Article
Discovery of RC-752, a Novel Sigma-1 Receptor Antagonist with Antinociceptive Activity: A Promising Tool for Fighting Neuropathic Pain
by Giacomo Rossino, Annamaria Marra, Roberta Listro, Marco Peviani, Elena Poggio, Daniela Curti, Giorgia Pellavio, Umberto Laforenza, Giulio Dondio, Dirk Schepmann, Bernhard Wünsch, Martina Bedeschi, Noemi Marino, Anna Tesei, Hee-Jin Ha, Young-Ho Kim, Jihyae Ann, Jeewoo Lee, Pasquale Linciano, Marcello Di Giacomo, Daniela Rossi and Simona Collinaadd Show full author list remove Hide full author list
Pharmaceuticals 2023, 16(7), 962; https://doi.org/10.3390/ph16070962 - 5 Jul 2023
Cited by 6 | Viewed by 3124
Abstract
Neuropathic pain (NP) is a chronic condition resulting from damaged pain-signaling pathways. It is a debilitating disorder that affects up to 10% of the world’s population. Although opioid analgesics are effective in reducing pain, they present severe risks; so, there is a pressing [...] Read more.
Neuropathic pain (NP) is a chronic condition resulting from damaged pain-signaling pathways. It is a debilitating disorder that affects up to 10% of the world’s population. Although opioid analgesics are effective in reducing pain, they present severe risks; so, there is a pressing need for non-opioid pain-relieving drugs. One potential alternative is represented by sigma-1 receptor (S1R) antagonists due to their promising analgesic effects. Here, we report the synthesis and biological evaluation of a series of S1R antagonists based on a 2-aryl-4-aminobutanol scaffold. After assessing affinity toward the S1R and selectivity over the sigma-2 receptor (S2R), we evaluated the agonist/antagonist profile of the compounds by investigating their effects on nerve growth factor-induced neurite outgrowth and aquaporin-mediated water permeability in the presence and absence of oxidative stress. (R/S)-RC-752 emerged as the most interesting compound for S1R affinity (Ki S1R = 6.2 ± 0.9) and functional antagonist activity. Furthermore, it showed no cytotoxic effect in two normal human cell lines or in an in vivo zebrafish model and was stable after incubation in mouse plasma. (R/S)-RC-752 was then evaluated in two animal models of NP: the formalin test and the spinal nerve ligation model. The results clearly demonstrated that compound (R/S)-RC-752 effectively alleviated pain in both animal models, thus providing the proof of concept of its efficacy as an antinociceptive agent. Full article
(This article belongs to the Section Medicinal Chemistry)
Show Figures

Figure 1

16 pages, 1198 KB  
Article
Refined Analysis of Chronic White Matter Changes after Traumatic Brain Injury and Repeated Sports-Related Concussions: Of Use in Targeted Rehabilitative Approaches?
by Francesco Latini, Markus Fahlström, Fredrik Vedung, Staffan Stensson, Elna-Marie Larsson, Mark Lubberink, Yelverton Tegner, Sven Haller, Jakob Johansson, Anders Wall, Gunnar Antoni and Niklas Marklund
J. Clin. Med. 2022, 11(2), 358; https://doi.org/10.3390/jcm11020358 - 12 Jan 2022
Cited by 4 | Viewed by 3733
Abstract
Traumatic brain injury (TBI) or repeated sport-related concussions (rSRC) may lead to long-term memory impairment. Diffusion tensor imaging (DTI) is helpful to reveal global white matter damage but may underestimate focal abnormalities. We investigated the distribution of post-injury regional white matter changes after [...] Read more.
Traumatic brain injury (TBI) or repeated sport-related concussions (rSRC) may lead to long-term memory impairment. Diffusion tensor imaging (DTI) is helpful to reveal global white matter damage but may underestimate focal abnormalities. We investigated the distribution of post-injury regional white matter changes after TBI and rSRC. Six patients with moderate/severe TBI, and 12 athletes with rSRC were included ≥6 months post-injury, and 10 (age-matched) healthy controls (HC) were analyzed. The Repeatable Battery for the Assessment of Neuropsychological Status was performed at the time of DTI. Major white matter pathways were tracked using q-space diffeomorphic reconstruction and analyzed for global and regional changes with a controlled false discovery rate. TBI patients displayed multiple classic white matter injuries compared with HC (p < 0.01). At the regional white matter analysis, the left frontal aslant tract, anterior thalamic radiation, and the genu of the corpus callosum displayed focal changes in both groups compared with HC but with different trends. Both TBI and rSRC displayed worse memory performance compared with HC (p < 0.05). While global analysis of DTI-based parameters did not reveal common abnormalities in TBI and rSRC, abnormalities to the fronto-thalamic network were observed in both groups using regional analysis of the white matter pathways. These results may be valuable to tailor individualized rehabilitative approaches for post-injury cognitive impairment in both TBI and rSRC patients. Full article
(This article belongs to the Special Issue New Perspectives in Rehabilitation after Traumatic Brain Injury)
Show Figures

Figure 1

21 pages, 9690 KB  
Article
BCL-2 Inhibitor ABT-737 Effectively Targets Leukemia-Initiating Cells with Differential Regulation of Relevant Genes Leading to Extended Survival in a NRAS/BCL-2 Mouse Model of High Risk-Myelodysplastic Syndrome
by Petra Gorombei, Fabien Guidez, Saravanan Ganesan, Mathieu Chiquet, Andrea Pellagatti, Laure Goursaud, Nilgun Tekin, Stephanie Beurlet, Satyananda Patel, Laura Guerenne, Carole Le Pogam, Niclas Setterblad, Pierre de la Grange, Christophe LeBoeuf, Anne Janin, Maria-Elena Noguera, Laure Sarda-Mantel, Pascale Merlet, Jacqueline Boultwood, Marina Konopleva, Michael Andreeff, Robert West, Marika Pla, Lionel Adès, Pierre Fenaux, Patricia Krief, Christine Chomienne, Nader Omidvar and Rose Ann Paduaadd Show full author list remove Hide full author list
Int. J. Mol. Sci. 2021, 22(19), 10658; https://doi.org/10.3390/ijms221910658 - 30 Sep 2021
Cited by 12 | Viewed by 3904
Abstract
During transformation, myelodysplastic syndromes (MDS) are characterized by reducing apoptosis of bone marrow (BM) precursors. Mouse models of high risk (HR)-MDS and acute myelogenous leukemia (AML) post-MDS using mutant NRAS and overexpression of human BCL-2, known to be poor prognostic indicators of the [...] Read more.
During transformation, myelodysplastic syndromes (MDS) are characterized by reducing apoptosis of bone marrow (BM) precursors. Mouse models of high risk (HR)-MDS and acute myelogenous leukemia (AML) post-MDS using mutant NRAS and overexpression of human BCL-2, known to be poor prognostic indicators of the human diseases, were created. We have reported the efficacy of the BCL-2 inhibitor, ABT-737, on the AML post-MDS model; here, we report that this BCL-2 inhibitor also significantly extended survival of the HR-MDS mouse model, with reductions of BM blasts and lineage negative/Sca1+/KIT+ (LSK) cells. Secondary transplants showed increased survival in treated compared to untreated mice. Unlike the AML model, BCL-2 expression and RAS activity decreased following treatment and the RAS:BCL-2 complex remained in the plasma membrane. Exon-specific gene expression profiling (GEP) of HR-MDS mice showed 1952 differentially regulated genes upon treatment, including genes important for the regulation of stem cells, differentiation, proliferation, oxidative phosphorylation, mitochondrial function, and apoptosis; relevant in human disease. Spliceosome genes, found to be abnormal in MDS patients and downregulated in our HR-MDS model, such as Rsrc1 and Wbp4, were upregulated by the treatment, as were genes involved in epigenetic regulation, such as DNMT3A and B, upregulated upon disease progression and downregulated upon treatment. Full article
(This article belongs to the Special Issue Molecular Mechanisms and Therapies of Myeloid Leukaemia)
Show Figures

Figure 1

18 pages, 3314 KB  
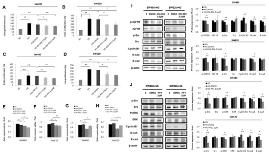
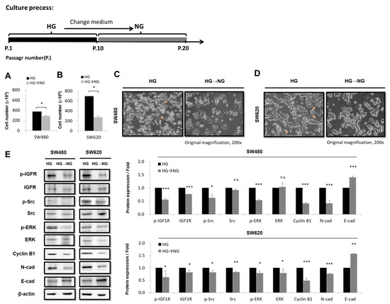
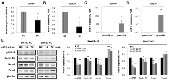
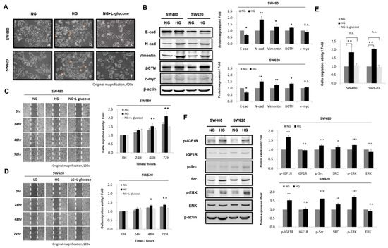
Article
High Glucose Concentrations Negatively Regulate the IGF1R/Src/ERK Axis through the MicroRNA-9 in Colorectal Cancer
by Ya-Chun Chen, Ming-Che Ou, Chia-Wei Fang, Tsung-Hsien Lee and Shu-Ling Tzeng
Cells 2019, 8(4), 326; https://doi.org/10.3390/cells8040326 - 8 Apr 2019
Cited by 25 | Viewed by 5946
Abstract
Studies have revealed that people with hyperglycemia have a high risk of colorectal cancer (CRC). Hyperglycemia may be responsible for supplying energy to CRC cells. However, the potential molecular mechanism for this association remains unclear. Furthermore, microRNA-9 (miR-9) has a tumor-suppressive function in [...] Read more.
Studies have revealed that people with hyperglycemia have a high risk of colorectal cancer (CRC). Hyperglycemia may be responsible for supplying energy to CRC cells. However, the potential molecular mechanism for this association remains unclear. Furthermore, microRNA-9 (miR-9) has a tumor-suppressive function in CRC. Aberrant reduced expression of miR-9 is involved in the development and progression of malignancy caused by a high glucose (HG) concentration. In this study, we used an HG concentration to activate miR-9 downregulation in CRC cells. Our results indicated that miR-9 decreased the insulin-like growth factor-1 receptor (IGF1R)/Src signaling pathway and downstream cyclin B1 and N-cadherin but upregulated E-cadherin. The HG concentration not only promoted cell proliferation, increased the G1 population, and modulated epithelial-to-mesenchymal transition (EMT) protein expression and morphology but also promoted the cell migration and invasion ability of SW480 (low metastatic potential) and SW620 (high metastatic potential) cells. In addition, low glucose concentrations could reverse the effect of the HG concentration in SW480 and SW620 cells. In conclusion, our results provide new evidence for multiple signaling pathways being regulated through hyperglycemia in CRC. We propose that blood sugar control may serve as a potential strategy for the clinical management of CRC. Full article
Show Figures

Figure 1

Back to TopTop