Sign in to use this feature.

Years

Between: -

Subjects

remove_circle_outline
remove_circle_outline
remove_circle_outline
remove_circle_outline
remove_circle_outline
remove_circle_outline
remove_circle_outline

Journals

remove_circle_outline
remove_circle_outline
remove_circle_outline
remove_circle_outline
remove_circle_outline
remove_circle_outline
remove_circle_outline
remove_circle_outline
remove_circle_outline
remove_circle_outline
remove_circle_outline

Article Types

Countries / Regions

remove_circle_outline
remove_circle_outline
remove_circle_outline
remove_circle_outline
remove_circle_outline

Search Results (2,338)

Search Parameters:
Keywords = ROS signaling pathways

Order results
Result details
Results per page
Select all
Export citation of selected articles as:
17 pages, 5893 KB  
Article
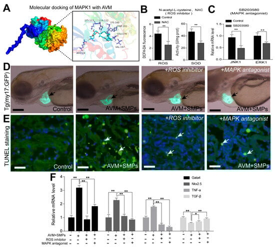
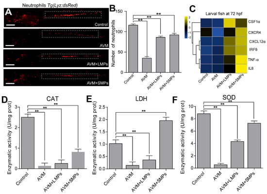
Co-Exposure of Microplastics and Avermectin at Environmental-Related Concentrations Caused Severe Heart Damage Through ROS-Mediated MAPK Signaling in Larval and Adult Zebrafish
by Guanghua Xiong, Min Lu, Yaxuan Jiang, Huangqi Shi, Jinghong Liu, Xinjun Liao, Huiqiang Lu, Yong Liu and Gaoxiao Xu
Toxics 2026, 14(1), 24; https://doi.org/10.3390/toxics14010024 - 25 Dec 2025
Abstract
The widespread presence of polystyrene microplastics (PS-MPs) and agricultural pollutants such as avermectin (AVM) in aquatic environments poses a significant threat to aquatic organisms. However, the combined toxic effect of PS-MPs and AVM on cardiac development remains poorly understood. This study aimed to [...] Read more.
The widespread presence of polystyrene microplastics (PS-MPs) and agricultural pollutants such as avermectin (AVM) in aquatic environments poses a significant threat to aquatic organisms. However, the combined toxic effect of PS-MPs and AVM on cardiac development remains poorly understood. This study aimed to investigate the cardiac toxicity of AVM co-exposed with two sizes of MPs (large MPs, LMPs, 20 µm; small MPs, SMPs, 80 nm) in both larval and adult zebrafish. Firstly, under the co-exposure conditions of MPs and AVM, we observed significant cardiac developmental toxicity, including decreased survival rate, body length, and hatching rate, as well as a significant reduction in the number of myocardial cells. Secondly, the number of neutrophils and antioxidant enzyme activities such as CAT and SOD were greatly decreased, while inflammatory cytokines such as TNF-α and IL8 were significantly increased after co-exposure in larval zebrafish. Thirdly, there was severe disorganization of cardiomyocytes and interstitial edema in adult zebrafish hearts under the co-exposure by histopathological examination. Our results suggest that cardiomyocyte proliferation was suppressed, but heart apoptosis level and anti-apoptotic genes were significantly increased in the AVM+MPs co-exposure. Additionally, transcriptome sequencing and bioinformatics analysis revealed that significant changes in differentially expressed genes in the AVM+SMPs co-exposure group, particularly in the processes related to oxidation–reduction, inflammatory response, and the MAPK signaling pathway in the adult zebrafish heart. Furthermore, our pharmacological experiments demonstrated that inhibiting ROS and blocking the MAPK signaling pathway could partially rescue the heart injury induced by AVM and MPs co-exposure in both larval and adult zebrafish. In summary, this study suggested that co-exposure to AVM and MPs could induce heart toxicity mainly via the ROS-mediated MAPK signaling pathway in zebrafish. The information provided important insights into the potential environmental risk of microplastic and pesticide co-exposure on aquatic ecosystems. Full article
Show Figures

Graphical abstract

28 pages, 1902 KB  
Review
Therapeutic Agents Targeting the Nrf2 Signaling Pathway to Combat Oxidative Stress and Intestinal Inflammation in Veterinary and Translational Medicine
by Muhammad Zahoor Khan, Shuhuan Li, Abd Ullah, Yan Li, Mohammed Abohashrh, Fuad M. Alzahrani, Khalid J. Alzahrani, Khalaf F. Alsharif, Changfa Wang and Qingshan Ma
Vet. Sci. 2026, 13(1), 25; https://doi.org/10.3390/vetsci13010025 - 25 Dec 2025
Abstract
This review synthesizes research on nuclear factor erythroid 2-related factor 2 (Nrf2) in intestinal health across human, livestock, and mouse models. The Nrf2 signaling pathway serves as a master regulator of cellular antioxidant defenses and a key therapeutic target for intestinal inflammatory disorders, [...] Read more.
This review synthesizes research on nuclear factor erythroid 2-related factor 2 (Nrf2) in intestinal health across human, livestock, and mouse models. The Nrf2 signaling pathway serves as a master regulator of cellular antioxidant defenses and a key therapeutic target for intestinal inflammatory disorders, including ulcerative colitis and Crohn’s disease. The interplay between oxidative stress, Nrf2 signaling, and NF-κB inflammatory cascades represents a critical axis in the pathogenesis and resolution of intestinal inflammation. Under normal physiological conditions, Nrf2 remains sequestered in the cytoplasm by Kelch-like ECH-associated protein 1 (Keap1), which facilitates its ubiquitination and proteasomal degradation. However, during oxidative stress, reactive oxygen species (ROS) and electrophilic compounds modify critical cysteine residues on Keap1, disrupting the Keap1-Nrf2 interaction and enabling Nrf2 nuclear translocation. Once in the nucleus, Nrf2 binds to antioxidant response elements (ARE) in the promoter regions of genes encoding phase II detoxifying enzymes and antioxidant proteins, including heme oxygenase-1 (HO-1), NAD(P)H quinone oxidoreductase 1 (NQO1), and glutamate-cysteine ligase. This comprehensive review synthesizes current evidence demonstrating that activation of Nrf2 signaling confers protection against intestinal inflammation through multiple interconnected mechanisms: suppression of NF-κB-mediated pro-inflammatory cascades, enhancement of cellular antioxidant capacity, restoration of intestinal barrier integrity, modulation of immune cell function, and favorable alteration of gut microbiota composition. We systematically examine a diverse array of therapeutic agents targeting Nrf2 signaling, including bioactive peptides, natural polyphenols, flavonoids, terpenoids, alkaloids, polysaccharides, probiotics, and synthetic compounds. The mechanistic insights and therapeutic evidence presented underscore the translational potential of Nrf2 pathway modulation as a multi-targeted strategy for managing intestinal inflammatory conditions and restoring mucosal homeostasis. Full article
(This article belongs to the Section Anatomy, Histology and Pathology)
Show Figures

Figure 1

21 pages, 3420 KB  
Article
Sustaining Edible Grass (Rumex patientia L. × Rumex tianschanicus Losinsk.) Through Summer Lethal Stress: Multi-Omics Reveals Shading-Mediated Mitigation of High Light-Aggravated Heat Damage
by Zengyang He, Qinzhuo Zhong, Xinyao Li, Miaofen Chen, Wei Liu, Tao Jiang and Jianfeng Zou
Antioxidants 2026, 15(1), 33; https://doi.org/10.3390/antiox15010033 - 25 Dec 2025
Abstract
Edible Grass (EG) is a hybrid vegetable variety valued for its high biomass and protein content, garnering significant interest in recent years for its potential in food, feed, and health product applications. However, in subtropical climates, intense light and high temperatures severely affect [...] Read more.
Edible Grass (EG) is a hybrid vegetable variety valued for its high biomass and protein content, garnering significant interest in recent years for its potential in food, feed, and health product applications. However, in subtropical climates, intense light and high temperatures severely affect the growth and development of Edible Grass (EG), leading to substantial reductions in yield and quality. This study was conducted in the subtropical humid monsoon climate zone of Changsha, Hunan, China, comparing two growth conditions: natural light (CK) and shading treatment (ST). High light-aggravated heat damage under CK significantly reduced EG yield and quality (p < 0.05), with severe cases leading to plant death. and could even lead to plant death in severe cases. Specifically, maximum air and leaf temperatures under CK reached 38.85 °C and 38.14 °C, respectively, well exceeding the plant’s optimal growth range. Shading treatment (ST) effectively alleviated this damage, significantly increasing the net photosynthetic rate, stomatal conductance, and intercellular CO2 concentration, while decreasing leaf temperature and transpiration rate (p < 0.001). The analysis of physiological and biochemical indicators indicates that after ST, the activities of SOD, CAT, and POD in the leaves decreased, while the contents of MDA and H2O2 were significantly lower compared to the CK group (p < 0.001). The transcriptome sequencing results indicate that a total of 8004 DEGs were identified under shading treatment (ST) relative to natural light (CK), with 3197 genes upregulated and 4807 genes downregulated. Significantly enriched Gene Ontology (GO) terms include ‘cell membrane’, ‘extracellular region’, and ‘protein kinase activity’, while significantly enriched KEGG metabolic pathways include ‘plant hormone signal transduction’, ‘photosynthesis–antenna proteins’, and ‘glutathione metabolism’. Compared to CK, the expression of genes associated with oxidative stress (e.g., CAT1, OXR1, APX, GPX) was significantly downregulated in ST, indicating a relief from light-aggravated heat stress. This transcriptional reprogramming was corroborated by metabolomic data, which showed reduced accumulation of key flavonoid compounds, aligning with the downregulation of their biosynthetic genes as well as genes encoding heat shock proteins (e.g., Hsp40, Hsp70, Hsp90). It indicated that plants switch from a ‘ROS stress–high energy defense’ mode to a ‘low oxidative pressure–resource-saving’ mode. Collectively, ST significantly alleviated the physiological damage of forage grasses under heat stress by modulating the processing of endoplasmic reticulum heat stress proteins, plant hormones, and related genes and metabolic pathways, thereby improving photosynthetic efficiency and yield. The findings provide a theoretical basis for optimizing the cultivation management of EG, particularly in subtropical regions, where shade treatment serves as an effective agronomic strategy to significantly enhance the stress resistance and yield of EG. Full article
(This article belongs to the Special Issue Antioxidant Systems in Plants)
Show Figures

Figure 1

24 pages, 2618 KB  
Article
Metal-Associated Particulate Matter (PM2.5) Induces Cognitive Dysfunction: Polygonum multiflorum Improves Neuroinflammation and Synaptic Function
by Hye Ji Choi, Hyo Lim Lee and Ho Jin Heo
Int. J. Mol. Sci. 2026, 27(1), 230; https://doi.org/10.3390/ijms27010230 - 25 Dec 2025
Abstract
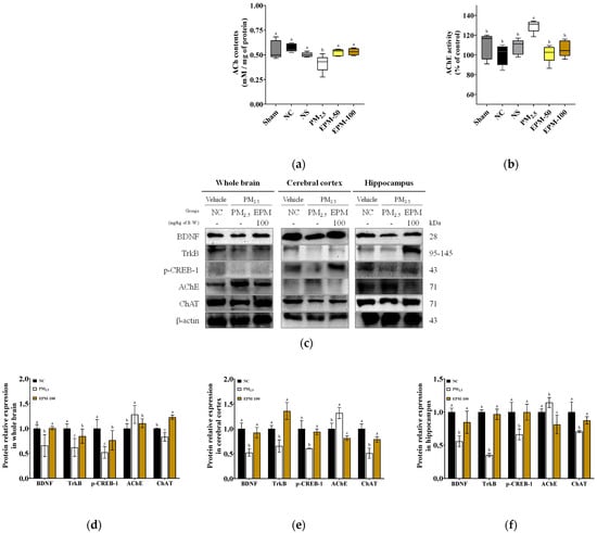
Fine particulate matter (PM2.5), which contains heavy metals such as Al, Fe, Mg, and Mn, among others, induces cognitive dysfunction through oxidative stress, neuroinflammation, and impaired mitochondria. This study evaluated the neuroprotective effects of a 40% ethanol extract of Polygonum multiflorum [...] Read more.
Fine particulate matter (PM2.5), which contains heavy metals such as Al, Fe, Mg, and Mn, among others, induces cognitive dysfunction through oxidative stress, neuroinflammation, and impaired mitochondria. This study evaluated the neuroprotective effects of a 40% ethanol extract of Polygonum multiflorum (EPM) on PM2.5-induced cognitive dysfunction in a mouse model. Behavioral assessments demonstrated attenuated learning and memory impairment following EPM treatment. Redox homeostasis was restored through increased expression of superoxide dismutase (SOD) and glutathione (GSH) and decreased levels of malondialdehyde (MDA) and mitochondrial reactive oxygen species (mtROS) in the EPM group. Mitochondrial function was attenuated, as indicated by recovery of mitochondrial membrane potential and ATP levels. EPM inhibited neuroinflammation by downregulating the TLR4-MyD88-NF-κB pathway and maintaining blood–brain barrier integrity through the upregulation of tight junction proteins. It modulated neuronal apoptosis through the JNK pathway, reducing the accumulation of amyloid-beta and phosphorylated tau. Synaptic plasticity was preserved through upregulation of BDNF/TrkB signaling and cholinergic neurotransmission via regulation of acetylcholine (ACh), acetylcholinesterase (AChE), and choline acetyltransferase (ChAT). To standardize EPM, high-performance liquid chromatography (HPLC) confirmed the presence of the bioactive compound, tetrahydroxystilbene glucoside (TSG). These findings suggest that EPM may be a promising functional food candidate for mitigating PM2.5-related cognitive impairments. Full article
(This article belongs to the Special Issue Metals and Metal Ions in Human Health, Diseases, and Environment)
Show Figures

Figure 1

22 pages, 12677 KB  
Article
Biomass-Haze PM2.5 from Northern Thailand Drives Genotype-Specific Oxidative Stress and Transcriptomic Remodeling in Non-Small-Cell Lung Cancer Cells
by Sakawwarin Prommana, Sitthisak Intarasit, Saruda Thongyim, Nuttipon Yabueng, Somporn Chantara, Pachara Sattayawat, Aussara Panya and Sahutchai Inwongwan
Toxics 2026, 14(1), 21; https://doi.org/10.3390/toxics14010021 - 25 Dec 2025
Abstract
Fine particulate matter (PM2.5) is a major air pollutant linked to lung cancer progression. In Southeast Asia, seasonal smoke-haze produces biomass-derived PM2.5, yet its acute effects on genetically diverse lung tumours remain unclear. We investigate how Chiang Mai haze-derived PM2.5 impacts oxidative stress [...] Read more.
Fine particulate matter (PM2.5) is a major air pollutant linked to lung cancer progression. In Southeast Asia, seasonal smoke-haze produces biomass-derived PM2.5, yet its acute effects on genetically diverse lung tumours remain unclear. We investigate how Chiang Mai haze-derived PM2.5 impacts oxidative stress and gene expression in three non-small-cell lung cancer (NSCLC) cell lines: A549 (KRAS-mutant), NCI-H1975 (EGFR-mutant), and NCI-H460 (KRAS/PIK3CA-mutant). Cells were exposed to PM2.5 (0–200 µg/mL) and assessed for viability (MTT), reactive oxygen species (ROS; H2O2, •OH) and malondialdehyde (MDA) levels, mitochondrial-associated fluorescence, and whole-transcriptome responses. Acute exposure caused dose- and time-dependent viability loss, with A549 and NCI-H1975 more sensitive than NCI-H460. ROS profiling normalized to viable cells revealed genotype-specific oxidative patterns: cumulative increases in A549, sharp reversible spikes in NCI-H1975, and modest changes in NCI-H460. MitoTracker intensity trended downward without significance, with subtle fluorescence changes and particulate uptake. RNA-seq identified robust induction of xenobiotic metabolism (CYP1A1, CYP1B1), oxidative/metabolic stress mediators (GDF15, TIPARP), and tumour-associated genes (FOSB, VGF), alongside repression of tumour suppressors (FAT1, LINC00472). Pathway enrichment analyses highlighted oxidative stress, IL-17, NF-κB, and immune checkpoint signaling. Together, biomass haze-derived PM2.5 from Northern Thailand drives genotype-dependent oxidative stress and transcriptional remodeling in NSCLC cells. Full article
Show Figures

Figure 1

24 pages, 1554 KB  
Review
NFS1 Plays a Critical Role in Regulating Ferroptosis Homeostasis
by Siying Sun, Hanwen Cao, Xuemei Li and Hongfei Liao
Biomolecules 2026, 16(1), 32; https://doi.org/10.3390/biom16010032 - 24 Dec 2025
Abstract
Ferroptosis is an iron-dependent form of regulated cell death (RCD) characterized by intracellular iron homeostasis disruption and lipid peroxide accumulation. It is involved in many pathological processes, including malignant tumors, cardiovascular diseases, inflammatory diseases, and mitochondrial disorders. Cysteine desulfurase (NFS1), a key enzyme [...] Read more.
Ferroptosis is an iron-dependent form of regulated cell death (RCD) characterized by intracellular iron homeostasis disruption and lipid peroxide accumulation. It is involved in many pathological processes, including malignant tumors, cardiovascular diseases, inflammatory diseases, and mitochondrial disorders. Cysteine desulfurase (NFS1), a key enzyme in mitochondrial iron-sulfur (Fe-S) cluster biosynthesis, participates in regulating cellular ferroptosis by maintaining Fe-S cluster homeostasis and modulating the ACO1/IRP1 axis, the Xc–glutathione (GSH)–glutathione peroxidase 4 (GPX4) axis, and the p53/STAT signaling pathway. When the function of NFS1 is abnormal, the intracellular free iron level is elevated, followed by reactive oxygen species (ROS) accumulation and lipid peroxidation. NFS1 expression exhibits significant variation across different tissues. Upregulation of NFS1 in tumors can enhance tumor cell resistance to ferroptosis; thus, it can promote tumor growth, drug resistance, and metastatic ability. Conversely, downregulation of NFS1 in cardiomyocytes and neurons exacerbates ferroptosis and causes functional impairment. Here, we systematically review recent advances in the molecular mechanisms of NFS1-mediated ferroptosis and its role in various disease models, intending to clarify key components in the upstream regulatory network of ferroptosis and explore the application value of NFS1 as a potential therapeutic target. The review shows that NFS1 plays an important role in cellular fate regulation, which has significant clinical application potential in the treatment of cancer and interventions for neurological and cardiovascular diseases. Therefore, it can provide a new theoretical basis and research direction for subsequent mechanism research and targeted therapeutic strategy development. Full article
(This article belongs to the Section Molecular Biology)
Show Figures

Figure 1

21 pages, 19526 KB  
Article
Coordinated Transcriptional and Metabolic Reprogramming Confers Heat Tolerance in Cucumber
by Hui Zhang, Yonggui Liang, Bihao Cao and Shuangshuang Yan
Agronomy 2026, 16(1), 52; https://doi.org/10.3390/agronomy16010052 - 24 Dec 2025
Abstract
Global warming has intensified frequency and severity of extreme heat events, critically threatening cucumber (Cucumis sativus L.) production worldwide. To elucidate the mechanisms underlying heat tolerance, a comparative study was conducted between a heat-tolerant cultivar (N24) and a heat-sensitive cultivar (G30) under [...] Read more.
Global warming has intensified frequency and severity of extreme heat events, critically threatening cucumber (Cucumis sativus L.) production worldwide. To elucidate the mechanisms underlying heat tolerance, a comparative study was conducted between a heat-tolerant cultivar (N24) and a heat-sensitive cultivar (G30) under 43 °C stress. Using a combination of RNA sequencing and widely targeted metabolomics, we found that genotype N24 exhibited superior phenotypic at ability, characterized by reduced leaf wilting, lower membrane lipid peroxidation, and more stable reactive oxygen species (ROS) homeostasis. Genotype N24 exhibited superior phenotypic stability, characterized by reduced leaf wilting, lower membrane lipid peroxidation, and more stable reactive oxygen species (ROS) homeostasis. Transcriptomic profiling showed genes associated with photosynthesis and thylakoid membrane function were upregulated in N24, while hormone signaling pathways was enriched in G30. 93 N24-specific and 83 G30-specific differentially expressed genes were identified, including transcription factors such as HSF, bHLH, and bZIP. Widely targeted metabolomics further demonstrated that specific protective metabolite, such as 3-methyluric acid was accumulated and showed the ABC transporter pathway was also significant enriched in N24 plants. Integrated transcriptomic and metabolomic analysis suggested that ABC transporters may enhanced thermotolerance by facilitating the transport and subcellular compartmentalization of antioxidant metabolites. Collectively, these findings indicated heat tolerance in cucumber involved a synergistic regulatory network encompassing photosynthesis maintenance, transcription factor activation, and ABC transporter-mediated metabolic reprogramming. This study provides novel insights and valuable genetic resources for breeding heat-resilient cucumber varieties in a warming climate. Full article
(This article belongs to the Section Horticultural and Floricultural Crops)
Show Figures

Figure 1

31 pages, 2913 KB  
Review
Hinokiflavone as a Potential Antitumor Agent: From Pharmacology to Pharmaceutics
by Fengrui Liu, Ranyi Li, Xiaolei Zhou and Xiaoyu Li
Cells 2026, 15(1), 17; https://doi.org/10.3390/cells15010017 - 22 Dec 2025
Viewed by 212
Abstract
Hinokiflavone (HF), a natural C-O-C-linked biflavonoid originally isolated from Chamaecyparis obtusa, is a promising multifunctional antitumor agent. Despite challenges posed by multidrug resistance and tumor heterogeneity, HF demonstrates notable therapeutic potential through a multifaceted pharmacological profile. HF exerts broad-spectrum anticancer effects by [...] Read more.
Hinokiflavone (HF), a natural C-O-C-linked biflavonoid originally isolated from Chamaecyparis obtusa, is a promising multifunctional antitumor agent. Despite challenges posed by multidrug resistance and tumor heterogeneity, HF demonstrates notable therapeutic potential through a multifaceted pharmacological profile. HF exerts broad-spectrum anticancer effects by targeting multiple oncogenic pathways, including the MDM2-p53 axis, MAPK/JNK/NF-κB signaling, ROS/JNK-mediated apoptosis, and Bcl-2/Bax-regulated mitochondrial pathways. These actions are further complemented by inhibition of cell proliferation through cell cycle arrest and suppression of metastasis via downregulation of matrix metalloproteinases and reversal of epithelial–mesenchymal transition. Additionally, HF displays antioxidant, anti-inflammatory, and antimicrobial activities, enhancing treatment efficacy. However, its clinical translation remains limited by poor aqueous solubility, low oral bioavailability, and incomplete pharmacokinetic characterization. Recent advances in nanotechnology-based formulation strategies, such as polymeric micelles and metal–organic frameworks, have enhanced HF’s bioavailability and in vivo antitumor efficacy. This review comprehensively delineates HF’s molecular mechanisms of anticancer action, evaluates its pharmacokinetics and bioformulation developments, and highlights challenges and prospects for clinical application. Integration of tumor microenvironment-responsive delivery systems with synergistic therapeutic strategies is essential to fully realize HF’s therapeutic potential, positioning it as a valuable scaffold for novel anticancer drug development. Full article
Show Figures

Graphical abstract

36 pages, 3264 KB  
Review
The RALF-FERONIA Signaling Axis: A Central Hub Integrating Plant Growth, Reproduction, and Stress Responses
by Ekaterina V. Zakharova and Larisa I. Fedoreyeva
Int. J. Mol. Sci. 2026, 27(1), 1; https://doi.org/10.3390/ijms27010001 - 19 Dec 2025
Viewed by 282
Abstract
Rapid alkalinization factor (RALF) peptides represent a central class of signaling molecules in plants, regulating processes ranging from fertilization to immune responses. These diverse functions are largely mediated by a conserved receptor complex centered on FERONIA kinase (FER). This review summarizes recent advances [...] Read more.
Rapid alkalinization factor (RALF) peptides represent a central class of signaling molecules in plants, regulating processes ranging from fertilization to immune responses. These diverse functions are largely mediated by a conserved receptor complex centered on FERONIA kinase (FER). This review summarizes recent advances positioning the RALF-FER signaling pathway as a major regulatory hub integrating intrinsic and extrinsic signals to coordinate growth, development, and stress adaptation. We examine how this pathway controls the polar growth of root hairs and pollen tubes, orchestrates reproductive barriers and fertilization, and modulates immune and abiotic stress signaling through mechanisms involving ROS, Ca2+, and apoplast pH. By framing this new knowledge within the broader framework of known RALF-FER mechanisms, we demonstrate how this pathway achieves high signaling specificity. Finally, we discuss critical unresolved issues and suggest future research directions in the emerging field of molecular stress physiology, highlighting the potential for manipulating this pathway for agricultural crop improvement. Full article
(This article belongs to the Section Biochemistry)
Show Figures

Figure 1

26 pages, 2757 KB  
Article
Novel Synthetic Steroid Derivatives: Target Prediction and Biological Evaluation of Antiandrogenic Activity
by David Calderón Guzmán, Norma Osnaya Brizuela, Hugo Juárez Olguín, Maribel Ortiz Herrera, Armando Valenzuela Peraza, Ernestina Hernández Garcia, Alejandra Chávez Riveros, Sarai Calderón Morales, Alberto Rojas Ochoa, Aylin Silva Ortiz, Rebeca Santes Palacios, Víctor Manuel Dorado Gonzalez and Diego García Ortega
Curr. Issues Mol. Biol. 2025, 47(12), 1059; https://doi.org/10.3390/cimb47121059 - 17 Dec 2025
Viewed by 299
Abstract
Background: Two natural steroids derived from cholesterol pathways are testosterone and progesterone, androgen and antiandrogen receptor binding. Steroid androgen antagonists can be prescribed to treat an array of diseases and disorders such as gender dysphoria. In men, androgen antagonists are frequently used to [...] Read more.
Background: Two natural steroids derived from cholesterol pathways are testosterone and progesterone, androgen and antiandrogen receptor binding. Steroid androgen antagonists can be prescribed to treat an array of diseases and disorders such as gender dysphoria. In men, androgen antagonists are frequently used to treat prostate cancer and hyperplasia. Sex hormones regulate the expression of the viral receptors in COVID-19 progression, and these hormones may act as a metabolic signal-mediating response to changes in glucose and Reactive Oxygen Species (ROS). The objective of the present study is to use artificial intelligence (AI) applications in healthcare to predict the targets and to assess biological assays of novel steroid derivatives prepared in house from the commercially available 16-dehydropregnenolone acetate (DPA®) aimed at achieving the metabolic stability of glucose and steroid brain homeostasis. This suggests the introduction of aromatic or aliphatic structures in the steroid B-ring and D-ring. This is important since the roles of 5α-reductase and ROS in brain control of glucose and novel steroids homeostasis remain unclear. Methods: A tool prediction was used as a tuned algorithm, with the novel steroid derivatives data in web interface to carry out their pharmacological evaluation. The new steroidal derivatives were determined with neuroprotection effect using the select biomarkers of oxidative stress on induced hypoglycemic male rat brain and liver. The enzyme kinetics was established by the inhibition of the 5α-reductase enzyme on the brain myelin. Results: We used novel chemical structures to order the information of a Swiss data bank that allow target predictions. Biological assays suggest that steroid derivatives with an electrophilic center can interact more efficiently with the 5α-reductase enzyme, and by this way, induce neuroprotection in hypoglycemia model. All compounds were synthesized with a yield of 30–80% and evaluated with tool target prediction to understand the molecular mechanisms underlying a given phenotype or bioactivity and to rationalize possible favorable or unfavorable side effects, as well as to predict off-targets of known molecules and to clear the way for drug repurposing. Apart, they turned out to be good inhibitors for the 5α-reductase enzyme. Conclusions: The probed efficacy of these novel steroids with respect to spironolactone control appears to be a promising compound for future hormonal therapy with neuroprotection activity in glucose disorder status. However, further research with clinically meaningful endpoints is needed to optimize the use of androgen antagonists in these hormonal therapies in COVID-19 progression. Full article
Show Figures

Figure 1

11 pages, 891 KB  
Review
Functional and Mechanistic Insights into Plant VQ Proteins in Abiotic and Biotic Stress Responses
by Lili Zhang, Yi Wang, Zhiyong Ni and Yuehua Yu
Plants 2025, 14(24), 3855; https://doi.org/10.3390/plants14243855 - 17 Dec 2025
Viewed by 167
Abstract
Valine-glutamine motif proteins (VQ), plant-specific transcriptional co-regulators harboring the conserved FxxhVQxhTG motif, play pivotal roles in coordinating plant stress adaptation through dynamic interactions with WRKY transcription factors (WRKY), mitogen-activated protein kinases (MAPKs) cascades, and hormone signaling pathways. Evolutionary analyses reveal the characteristics of [...] Read more.
Valine-glutamine motif proteins (VQ), plant-specific transcriptional co-regulators harboring the conserved FxxhVQxhTG motif, play pivotal roles in coordinating plant stress adaptation through dynamic interactions with WRKY transcription factors (WRKY), mitogen-activated protein kinases (MAPKs) cascades, and hormone signaling pathways. Evolutionary analyses reveal the characteristics of their evolutionary protection and ancient origin, with lineage-specific expansion via genome duplication events. Structurally, compact genes lacking introns and the presence of intrinsic disordered regions (IDRs) facilitate rapid stress responses and versatile protein interactions. Functionally, VQ proteins orchestrate abiotic stress tolerance (e.g., drought, salinity, temperature extremes) by modulating reactive oxygen species (ROS) homeostasis, osmotic balance, and abscisic acid/salicylic acid (ABA/SA)-mediated signaling. Concurrently, they enhance biotic stress resistance via pathogen-responsive WRKY-VQ modules that regulate defense gene expression and hormone crosstalk. Despite advances, challenges persist in deciphering post-translational modifications, tissue-specific functions, and cross-stress integration mechanisms. Harnessing CRISPR-based editing and multi-omics approaches will accelerate the exploitation of VQ genes for developing climate-resilient crops. This review synthesizes the molecular architecture, evolutionary dynamics, and multifunctional regulatory networks of VQ proteins, providing a roadmap for their utilization in sustainable agriculture. Full article
Show Figures

Figure 1

14 pages, 741 KB  
Review
Mitochondrial Dysfunction and Metabolic Reprogramming in Chronic Inflammatory Diseases: Molecular Insights and Therapeutic Opportunities
by Mi Eun Kim, Yeeun Lim and Jun Sik Lee
Curr. Issues Mol. Biol. 2025, 47(12), 1042; https://doi.org/10.3390/cimb47121042 - 14 Dec 2025
Viewed by 476
Abstract
Chronic inflammatory diseases are driven by persistent immune activation and metabolic imbalance that disrupt tissue homeostasis. Mitochondrial dysfunction disrupts cellular bioenergetics and immune regulation, driving persistent inflammatory signaling. Mitochondrial dysfunction, characterized by excessive production of ROS, release of mitochondrial DNA, and defective mitophagy, [...] Read more.
Chronic inflammatory diseases are driven by persistent immune activation and metabolic imbalance that disrupt tissue homeostasis. Mitochondrial dysfunction disrupts cellular bioenergetics and immune regulation, driving persistent inflammatory signaling. Mitochondrial dysfunction, characterized by excessive production of ROS, release of mitochondrial DNA, and defective mitophagy, amplifies inflammatory signaling and contributes to disease progression. Meanwhile, metabolic reprogramming in immune and stromal cells establishes distinct bioenergetic profiles. These profiles maintain either pro-inflammatory or anti-inflammatory phenotypes through key signaling regulators such as HIF-1α, AMPK, mTOR, and SIRT3. Crosstalk between mitochondrial and metabolic pathways determines whether inflammation persists or resolves. Recent advances have identified critical molecular regulators, including the NRF2–KEAP1 antioxidant system, the cGAS–STING innate immune pathway, and the PINK1–Parkin mitophagy pathway, as potential therapeutic targets. Pharmacologic modulation of metabolic checkpoints and restoration of mitochondrial homeostasis represent key strategies for re-establishing cellular homeostasis. Developing approaches, including NAD+ supplementation, mitochondrial transplantation, and gene-based interventions, also show significant therapeutic potential. This review provides a mechanistic synthesis of how mitochondrial dysfunction and metabolic reprogramming cooperate to maintain chronic inflammation and highlights molecular pathways that represent promising targets for precision therapeutics in inflammatory diseases. Full article
Show Figures

Figure 1

19 pages, 2958 KB  
Article
Iloprost, a Prostacyclin Analogue, Alleviates Oxidative Stress and Improves Development of Parthenogenetic Porcine Embryos via Nrf2/Keap1 Signaling
by Eun Young Choi, Kyungjun Uh, Seol-Bin Lee, Pil-Soo Jeong, Hyo-Gu Kang, Se-Been Jeon, Ji Hyeon Yun, Hee-Chang Son, Kyung-Seob Lim, You Jeong An, Sun-Uk Kim, Seong-Keun Cho and Bong-Seok Song
Antioxidants 2025, 14(12), 1493; https://doi.org/10.3390/antiox14121493 - 12 Dec 2025
Viewed by 295
Abstract
Background: Prostacyclin (PGI2), an abundantly produced bioactive lipid by oviductal epithelial cells, supports preimplantation embryo development by buffering oxidative stress. However, the mechanism linking PGI2 signaling to embryonic redox control remains unclear. We investigated whether Iloprost (Ilo), a stable PGI [...] Read more.
Background: Prostacyclin (PGI2), an abundantly produced bioactive lipid by oviductal epithelial cells, supports preimplantation embryo development by buffering oxidative stress. However, the mechanism linking PGI2 signaling to embryonic redox control remains unclear. We investigated whether Iloprost (Ilo), a stable PGI2 analogue, enhances preimplantation embryo development by alleviating oxidative stress via activation of the Nrf2/Keap1 pathway, and whether these effects depend on Nrf2 activity using the inhibitor brusatol. Methods: Porcine embryos were treated with Ilo to model oviductal PGI2 signaling during in vitro culture. Developmental competence was evaluated by cleavage and blastocyst formation rates, and blastocyst quality by total cell number and TUNEL assays. Oxidative status was quantified by fluorescence detection of reactive oxygen species (ROS), and Nrf2 activation was assessed by nuclear localization and antioxidant-related gene expression. Results: Embryos treated with Ilo showed significantly increased blastocyst formation, reduced ROS, and upregulated antioxidant genes. Immunofluorescence confirmed increased nuclear translocation of Nrf2, indicating activation of the Nrf2/Keap1 signaling pathway. In contrast, embryos treated with brusatol showed reduced blastocyst formation, increased ROS, and downregulated antioxidant-related gene expression, whereas co-treatment with Ilo reversed these effects. Conclusions: This study demonstrates that PGI2 protects embryos by activating Nrf2/Keap1 signaling, establishing this axis as a key antioxidant defense during embryonic development and highlighting its potential to improve embryo culture systems. Full article
Show Figures

Figure 1

18 pages, 5933 KB  
Article
Lifetime Deletion of Skeletal Muscle Keap1 Attenuates Aging-Induced Cardiac Dysfunction via an Nrf2–Antioxidant Mechanism
by Kanika Sharma, Sarah Pribil Pardun, Neha Dhyani, Irving H. Zucker, Bipin G. Nair, Sudarslal Sadasivan Nair, Vikas Kumar and Lie Gao
Antioxidants 2025, 14(12), 1491; https://doi.org/10.3390/antiox14121491 - 12 Dec 2025
Viewed by 374
Abstract
Background: Aging elevates reactive oxygen species (ROS) and weakens antioxidant defenses, contributing to cardiac dysfunction. The objective of this study was to determine whether sustained activation of skeletal muscle (SkM) Nrf2 preserves cardiac function during aging and to explore the underlying mechanisms, [...] Read more.
Background: Aging elevates reactive oxygen species (ROS) and weakens antioxidant defenses, contributing to cardiac dysfunction. The objective of this study was to determine whether sustained activation of skeletal muscle (SkM) Nrf2 preserves cardiac function during aging and to explore the underlying mechanisms, focusing on myocardial antioxidant pathways. Methods: Tamoxifen-induced SkM-specific Keap1 knockout male mice (iMS-Keap1flox/flox; SkM-Nrf2 overexpression) were divided into young wild-type (Y-WT), aged wild-type (A-WT), and aged knockout (A-KO) groups. Cardiac performance was evaluated by echocardiography and invasive hemodynamics. Myocardial proteomics identified differentially expressed proteins (DEPs) and enriched biological pathways. Results: Compared with Y-WT, A-WT mice showed impaired left ventricular function, including reduced ejection fraction, prolonged isovolumic relaxation time, blunted inotropic response to dobutamine, and elevated Tau index. These age-related deficits were partially reversed in A-KO mice. Proteomic analysis revealed 561 DEPs between A-WT and Y-WT, and 741 DEPs between A-KO and A-WT, enriched in calcium signaling, Nrf2-mediated oxidative stress response, oxidative phosphorylation, ROS detoxification, and cardiac-specific processes, such as hypertrophy, conduction, and dilated cardiomyopathy. Conclusions: Lifelong SkM-Nrf2 activation strengthens myocardial antioxidant capacity and alleviates age-related cardiac dysfunction. These data support an antioxidant crosstalk between skeletal muscle and the heart, highlighting a potential therapeutic target for aging-associated heart failure. Full article
(This article belongs to the Special Issue Nrf2 and Cardiovascular Function, Diseases, and Therapeutic Targets)
Show Figures

Graphical abstract

16 pages, 5781 KB  
Article
Anti-Inflammatory Effect of a Polysaccharide Derived from Artocarpus heterophyllus Lam. Pulp on Lipopolysaccharide-Stimulated RAW264.7 Macrophages Through Inhibiting MAPK/ERK Signaling Pathway
by Benyan Bai, Mengyang Liu, Panjie Xu, Yanjun Zhang, Fei Xu, Gang Wu, Yan Zhou and Kexue Zhu
Nutrients 2025, 17(24), 3879; https://doi.org/10.3390/nu17243879 - 12 Dec 2025
Viewed by 313
Abstract
Background: Inflammation is a critical pathological process implicated in numerous diseases. Methods: In this study, a water-soluble polysaccharide was extracted from the fruit pulp of Artocarpus heterophyllus Lam. (namely, JFP-Ps), and the anti-inflammatory properties and underlying mechanisms were investigated. Inflammatory responses were induced [...] Read more.
Background: Inflammation is a critical pathological process implicated in numerous diseases. Methods: In this study, a water-soluble polysaccharide was extracted from the fruit pulp of Artocarpus heterophyllus Lam. (namely, JFP-Ps), and the anti-inflammatory properties and underlying mechanisms were investigated. Inflammatory responses were induced in RAW264.7 macrophages through lipopolysaccharide (LPS) stimulation. Results: JFP-Ps markedly diminished the production of nitric oxide (NO) and reactive oxygen species (ROS); reduced LPS-induced cell apoptosis by increasing glutathione peroxidase (GSH-Px) and superoxide dismutase (SOD) activity; and decreased pro-inflammatory cytokine levels, including interleukin-1β (IL-1β), interleukin-6 (IL-6), and tumor necrosis factor-α (TNF-α). JFP-Ps decreased inflammatory responses by inhibiting the production of gene and protein expression associated with the MAPK/ERK pathway. Additionally, metabolomic profiling revealed that LPS stimulation increased ether lipid metabolism while it decreased pantothenate and coenzyme A biosynthesis. These metabolic changes were partially reversed by JFP-Ps through inhibiting the synthesis of branched-chain amino acids. Conclusions: JFP-Ps may exert anti-inflammatory effects by concurrently modulating oxidative stress, inflammatory signaling, and metabolic reprogramming in macrophages. Full article
Show Figures

Figure 1

Back to TopTop