Co-Exposure of Microplastics and Avermectin at Environmental-Related Concentrations Caused Severe Heart Damage Through ROS-Mediated MAPK Signaling in Larval and Adult Zebrafish
Highlights
- PS-MPs and AVM co-exposure induced heart injury in larval and adult zebrafish.
- Co-exposure increased oxidative stress and cardiomyocyte apoptosis in zebrafish.
- The immune response and redox process were significantly activated after co-exposure.
- Inhibition of MAPK and ROS could partially rescue zebrafish heart damage.
Abstract
1. Introduction
2. Materials and Methods
2.1. Chemical Reagents and Characterization of PS-MPs
2.2. Zebrafish Breeding and Embryo Collection
2.3. Co-Exposure Assays of AVM and PS-MPs in Larval Zebrafish
2.4. Intraperitoneal Injection of AVM and PS-MPs in Adult Zebrafish
2.5. Quantitation of Neutrophils in Larval Zebrafish After MPs and AVM Co-Exposure
2.6. Total RNA Extraction and Real-Time PCR
2.7. Detection of the Antioxidant Activities
2.8. Histopathological Analysis
2.9. Cell Apoptosis and Cell Proliferation Analysis
2.10. Transcriptome Sequencing and Bioinformatics Analysis
2.11. Molecular Docking Analysis
2.12. The Pharmacological Rescue Experiments
2.13. Statistical Analysis
3. Results
3.1. The Physical Characterizations of PS-MPs
3.2. Co-Exposure of MPs and AVM Aggravated the Heart Damage in Larval Zebrafish
3.3. Co-Exposure Caused a Synergistic Toxic Effect on the Immune and Antioxidant Defense System
3.4. Intraperitoneal Injection of AVM and MPs Aggravated the Histopathology and Cardiomyocyte Apoptosis in Adult Zebrafish
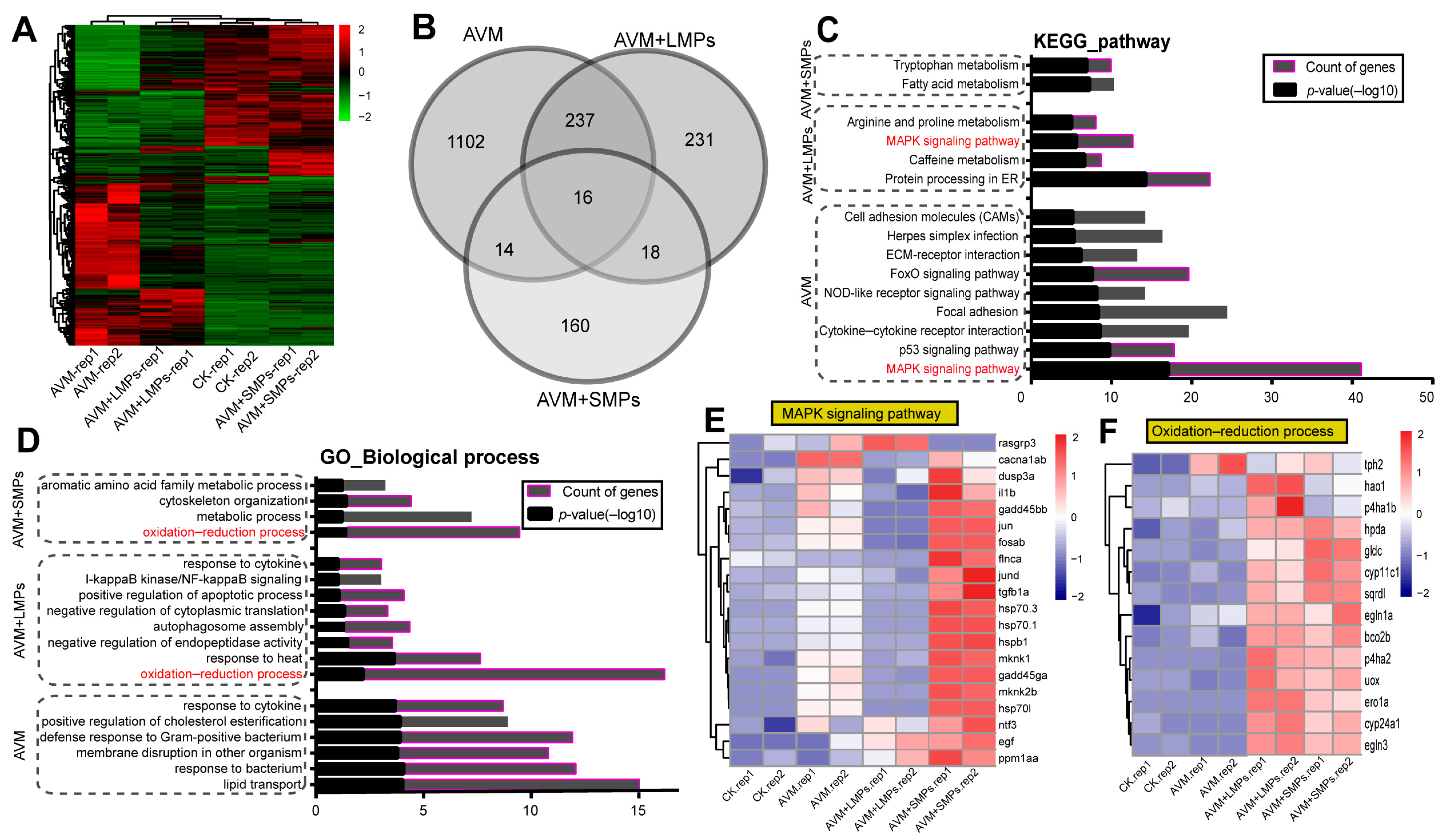
3.5. RNA-Seq Analysis of DEGs and Functional Enrichment
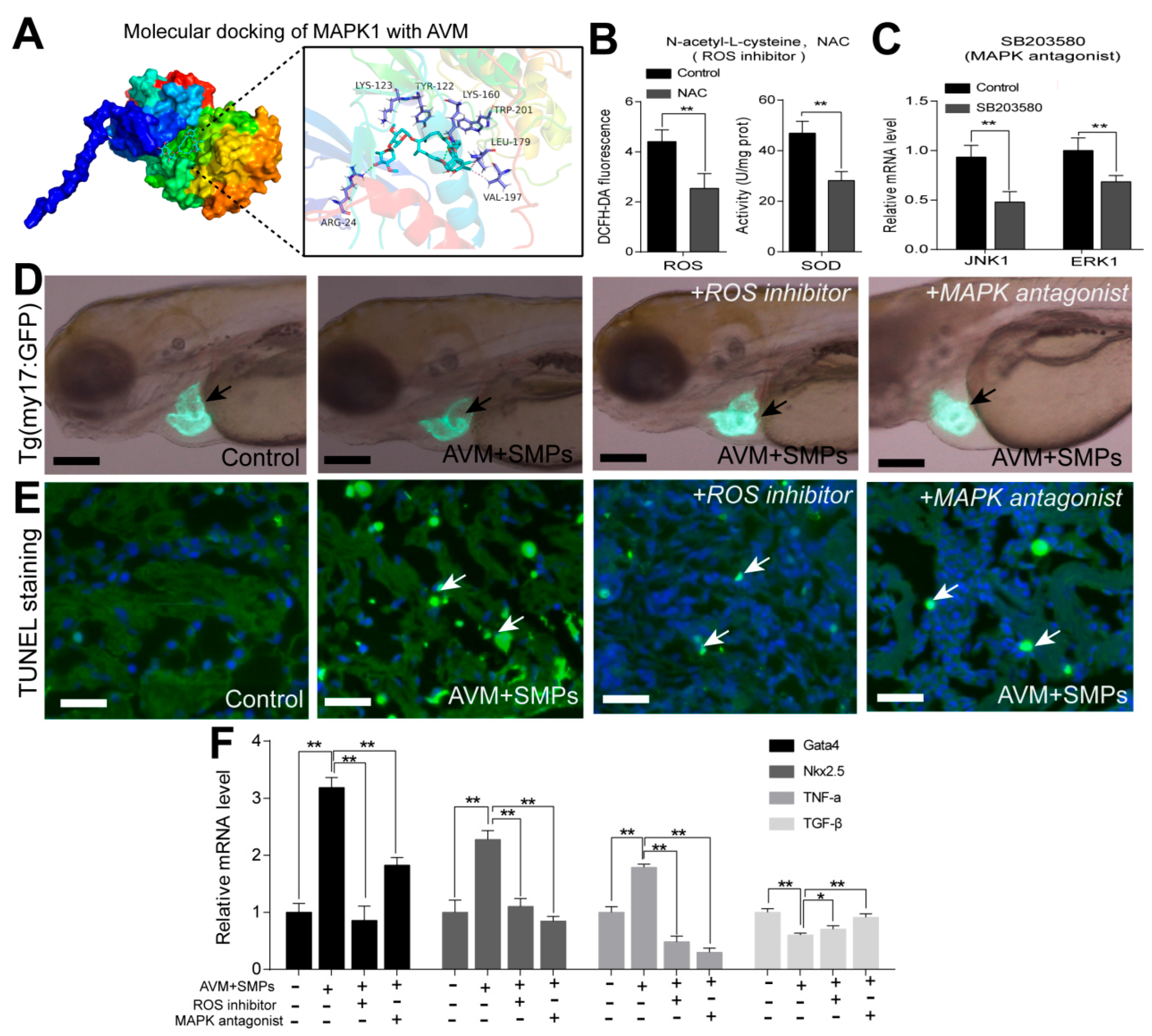
3.6. ROS-Mediated MAPK Signaling Pathway Was Involved in Heart Damage in Zebrafish
4. Discussion
5. Conclusions
Supplementary Materials
Author Contributions
Funding
Institutional Review Board Statement
Informed Consent Statement
Data Availability Statement
Conflicts of Interest
References
- Ziani, K.; Ioniță-Mîndrican, C.-B.; Mititelu, M.; Neacșu, S.M.; Negrei, C.; Moroșan, E.; Drăgănescu, D.; Preda, O.-T. Microplastics: A Real Global Threat for Environment and Food Safety: A State of the Art Review. Nutrients 2023, 15, 617. [Google Scholar] [CrossRef] [PubMed]
- Elgarahy, A.M.; Akhdhar, A.; Elwakeel, K.Z. Microplastics prevalence, interactions, and remediation in the aquatic environment: A critical review. J. Environ. Chem. Eng. 2021, 9, 106224. [Google Scholar] [CrossRef]
- Cui, W.; Hale, R.C.; Huang, Y.; Zhou, F.; Wu, Y.; Liang, X.; Liu, Y.; Tan, H.; Chen, D. Sorption of representative organic contaminants on microplastics: Effects of chemical physicochemical properties, particle size, and biofilm presence. Ecotoxicol. Environ. Saf. 2023, 251, 114533. [Google Scholar] [CrossRef]
- Lei, J.; Ma, Q.; Ding, X.; Pang, Y.; Liu, Q.; Wu, J.; Zhang, H.; Zhang, T. Microplastic environmental behavior and health risk assessment: A review. Environ. Chem. Lett. 2024, 22, 2913–2941. [Google Scholar] [CrossRef]
- Nugnes, R.; Lavorgna, M.; Orlo, E.; Russo, C.; Isidori, M. Toxic impact of polystyrene microplastic particles in freshwater organisms. Chemosphere 2022, 299, 134373. [Google Scholar] [CrossRef]
- Yuan, Z.; Nag, R.; Cummins, E. Cummins, Human health concerns regarding microplastics in the aquatic environment—From marine to food systems. Sci. Total. Environ. 2022, 823, 153730. [Google Scholar] [CrossRef]
- Cao, J.; Xu, R.; Wang, F.; Geng, Y.; Xu, T.; Zhu, M.; Lv, H.; Xu, S.; Guo, M.-Y. Polyethylene microplastics trigger cell apoptosis and inflammation via inducing oxidative stress and activation of the NLRP3 inflammasome in carp gills. Fish Shellfish. Immunol. 2023, 132, 108470. [Google Scholar] [CrossRef]
- AbuQamar, S.F.; El-Saadony, M.T.; Alkafaas, S.S.; Elsalahaty, M.I.; Elkafas, S.S.; Mathew, B.T.; Aljasmi, A.N.; Alhammadi, H.S.; Salem, H.M.; El-Mageed, T.A.A.; et al. Ecological impacts and management strategies of pesticide pollution on aquatic life and human beings. Mar. Pollut. Bull. 2024, 206, 116613. [Google Scholar] [CrossRef] [PubMed]
- Ni, T.; Peng, D.; Wang, Y.; Pan, Y.; Xie, S.; Chen, D.; Wang, Y.; Tao, Y.; Yuan, Z. Development of a broad-spectrum monoclonal antibody-based indirect competitive enzyme-linked immunosorbent assay for the multi-residue detection of avermectins in edible animal tissues and milk. Food Chem. 2019, 286, 234–240. [Google Scholar] [CrossRef]
- Bai, S.H.; Ogbourne, S. Eco-toxicological effects of the avermectin family with a focus on abamectin and ivermectin. Chemosphere 2016, 154, 204–214. [Google Scholar] [CrossRef] [PubMed]
- Li, M.; Zhang, P.; Xu, W.; Yuan, J.; Li, Q.; Tao, L.; Li, Z.; Zhang, Y. Avermectin induces toxic effects in insect nontarget cells involves DNA damage and its associated programmed cell death. Comp. Biochem. Physiol. C-Toxicol. Pharmacol. 2021, 249, 109130. [Google Scholar] [CrossRef]
- Tudi, M.; Yang, L.S.; Wang, L.; Lv, J.; Gu, L.J.; Li, H.R.; Peng, W.; Yu, Q.M.; Ruan, H.D.; Li, Q.; et al. Environmental and Human Health Hazards from Chlorpyrifos, Pymetrozine and Avermectin Application in China under a Climate Change Scenario: A Comprehensive Review. Agriculture 2023, 13, 1683. [Google Scholar] [CrossRef]
- Wang, K.; Liu, H.; Sun, W.; Guo, J.; Jiang, Z.; Xu, S.; Miao, Z. Eucalyptol alleviates avermectin exposure-induced apoptosis and necroptosis of grass carp hepatocytes by regulating ROS/NLRP3 axis. Aquat. Toxicol. 2023, 264, 106739. [Google Scholar] [CrossRef]
- Liu, H.; Wang, K.; Han, D.; Sun, W.; Xu, S. Co-exposure of avermectin and imidacloprid induces DNA damage, pyroptosis, and immune dysfunction in epithelioma papulosum cyprini cells via ROS-mediated Keap1/Nrf2/TXNIP axis. Fish Shellfish. Immunol. 2023, 140, 108985. [Google Scholar] [CrossRef]
- Zhang, H.; Liu, Y.; Huang, Y.; Zhao, K.; Yu, T.; Wu, Y.; Yin, Z.; Li, M.; Li, D.; Fan, L.; et al. Abamectin Causes Neurotoxicity in Zebrafish Embryos. Int. J. Mol. Sci. 2025, 26, 349. [Google Scholar] [CrossRef] [PubMed]
- Zhu, W.-J.; Li, M.; Liu, C.; Qu, J.-P.; Min, Y.-H.; Xu, S.-W.; Li, S. Avermectin induced liver injury in pigeon: Mechanisms of apoptosis and oxidative stress. Ecotoxicol. Environ. Saf. 2013, 98, 74–81. [Google Scholar] [CrossRef] [PubMed]
- Kazemi, S.; Hanachi, P.; Zivary, S.; Kasmaie, A.; Walker, T.R.; Goshtasbi, H. Combined effects of polyethylene terephthalate and abamectin on enzymatic activity and histopathology response in juvenile zebrafish (Danio rerio). Environ. Sci. Pollut. Res. 2024, 31, 43987–43995. [Google Scholar] [CrossRef]
- Lu, J.; Wang, W.; Xu, W.; Zhang, C.; Zhang, C.; Tao, L.; Li, Z.; Zhang, Y. Induction of developmental toxicity and cardiotoxicity in zebrafish embryos by Emamectin benzoate through oxidative stress. Sci. Total. Environ. 2022, 825, 154040. [Google Scholar] [CrossRef] [PubMed]
- Zakaria, Z.Z.; Benslimane, F.M.; Nasrallah, G.K.; Shurbaji, S.; Younes, N.N.; Mraiche, F.; Da’aS, S.I.; Yalcin, H.C. Using Zebrafish for Investigating the Molecular Mechanisms of Drug-Induced Cardiotoxicity. BioMed Res. Int. 2018, 2018, 1642684. [Google Scholar] [CrossRef]
- Xiao, Y.; Hu, L.; Duan, J.; Che, H.; Wang, W.; Yuan, Y.; Xu, J.; Chen, D.; Zhao, S. Polystyrene microplastics enhance microcystin-LR-induced cardiovascular toxicity and oxidative stress in zebrafish embryos. Environ. Pollut. 2024, 352, 124022. [Google Scholar] [CrossRef]
- Xu, B.; Yin, J.; Qiang, J.; Gan, J.; Xu, X.; Li, X.; Hu, Z.; Dong, Z. Quercetin attenuates avermectin-induced cardiac injury in carp through inflammation, oxidative stress, apoptosis and autophagy. Fish Shellfish. Immunol. 2023, 141, 109054. [Google Scholar] [CrossRef]
- Angom, R.S.; Nakka, N.M.R. Zebrafish as a Model for Cardiovascular and Metabolic Disease: The Future of Precision Medicine. Biomedicines 2024, 12, 693. [Google Scholar] [CrossRef] [PubMed]
- Xiong, G.; Zhang, H.; Shi, H.; Peng, Y.; Han, M.; Hu, T.; Liao, X.; Liu, Y.; Zhang, J.; Xu, G. Enhanced hepatotoxicity in zebrafish due to co-exposure of microplastics and sulfamethoxazole: Insights into ROS-mediated MAPK signaling pathway regulation. Ecotoxicol. Environ. Saf. 2024, 278, 116415. [Google Scholar] [CrossRef] [PubMed]
- Wang, Y.; Ma, C.; Chen, Z.; Guo, Y.; Jing, Y.; Chen, X.; Liang, H. Polystyrene microplastics exacerbate acetochlor-induced reproductive toxicity and transgenerational effects in zebrafish. Aquat. Toxicol. 2025, 279, 107208. [Google Scholar] [CrossRef]
- Xiong, G.; Zhang, H.; Peng, Y.; Shi, H.; Han, M.; Hu, T.; Wang, H.; Zhang, S.; Wu, X.; Xu, G.; et al. Subchronic co-exposure of polystyrene nanoplastics and 3-BHA significantly aggravated the reproductive toxicity of ovaries and uterus in female mice. Environ. Pollut. 2024, 351, 124101. [Google Scholar] [CrossRef] [PubMed]
- Zou, H.; Chen, Y.; Qu, H.; Sun, J.; Wang, T.; Ma, Y.; Yuan, Y.; Bian, J.; Liu, Z. Microplastics Exacerbate Cadmium-Induced Kidney Injury by Enhancing Oxidative Stress, Autophagy, Apoptosis, and Fibrosis. Int. J. Mol. Sci. 2022, 23, 14411. [Google Scholar] [CrossRef]
- Jia, D.; Tian, X.; Chen, Y.; Liu, J.; Wang, M.; Hao, Z.; Wang, C.; Zhao, D. Preparation of enzymatic hydrolysates of mulberry leaf flavonoids and investigation into its treatment and mechanism for zebrafish inflammatory bowel disease. Fish Shellfish. Immunol. 2024, 154, 109960. [Google Scholar] [CrossRef]
- Xiong, G.; Zou, L.; Deng, Y.; Meng, Y.; Liao, X.; Lu, H. Clethodim exposure induces developmental immunotoxicity and neurobehavioral dysfunction in zebrafish embryos. Fish Shellfish. Immunol. 2018, 86, 549–558. [Google Scholar] [CrossRef]
- Zhao, X.; Ren, X.; Zhu, R.; Luo, Z.; Ren, B. Zinc oxide nanoparticles induce oxidative DNA damage and ROS-triggered mitochondria-mediated apoptosis in zebrafish embryos. Aquat. Toxicol. 2016, 180, 56–70. [Google Scholar] [CrossRef]
- Araújo, A.P.d.C.; da Luz, T.M.; Rocha, T.L.; Ahmed, M.A.I.; Silva, D.d.M.e.; Rahman, M.; Malafaia, G. Toxicity evaluation of the combination of emerging pollutants with polyethylene microplastics in zebrafish: Perspective study of genotoxicity, mutagenicity, and redox unbalance. J. Hazard. Mater. 2022, 432, 128691. [Google Scholar] [CrossRef]
- Rojoni, S.A.; Ahmed, M.T.; Rahman, M.; Hossain, M.M.M.; Ali, M.S.; Haq, M. Advances of microplastics ingestion on the morphological and behavioral conditions of model zebrafish: A review. Aquat. Toxicol. 2024, 272, 106977. [Google Scholar] [CrossRef]
- Enyoh, C.E.; Wang, Q.; Ovuoraye, P.E.; Maduka, T.O. Toxicity evaluation of microplastics to aquatic organisms through molecular simulations and fractional factorial designs. Chemosphere 2022, 308, 136342. [Google Scholar] [CrossRef]
- Zhang, L.; Luo, Y.; Zhang, Z.; Pan, Y.; Li, X.; Zhuang, Z.; Li, J.; Luo, Q.; Chen, X. Enhanced reproductive toxicity of photodegraded polylactic acid microplastics in zebrafish. Sci. Total. Environ. 2023, 912, 168742. [Google Scholar] [CrossRef] [PubMed]
- Guan, T.; Feng, J.; Zhu, Q.; Wang, L.; Xie, P.; Wang, H.; Li, J. Effects of abamectin on nonspecific immunity, antioxidation, and apoptosis in red swamp crayfish. Fish Shellfish. Immunol. 2023, 142, 109137. [Google Scholar] [CrossRef] [PubMed]
- Yu, Z.; Yan, C.; Qiu, D.; Zhang, X.; Wen, C.; Dong, S. Accumulation and ecotoxicological effects induced by combined exposure of different sized polyethylene microplastics and oxytetracycline in zebrafish. Environ. Pollut. 2023, 319, 120977. [Google Scholar] [CrossRef]
- Kim, G.-E.; Kim, D.-W.; Zee, S.; Kim, K.; Park, J.-W.; Park, C.-B. Co-exposure to microplastic and plastic additives causes development impairment in zebrafish embryos. Aquat. Toxicol. 2024, 273, 107001. [Google Scholar] [CrossRef]
- Hu, M.; Palić, D. Micro- and nano-plastics activation of oxidative and inflammatory adverse outcome pathways. Redox Biol. 2020, 37, 101620. [Google Scholar] [CrossRef]
- Umamaheswari, S.; Priyadarshinee, S.; Kadirvelu, K.; Ramesh, M. Polystyrene microplastics induce apoptosis via ROS-mediated p53 signaling pathway in zebrafish. Chem. Interact. 2021, 345, 109550. [Google Scholar] [CrossRef] [PubMed]
- Xiong, G.; Deng, Y.; Li, J.; Cao, Z.; Liao, X.; Liu, Y.; Lu, H. Immunotoxicity and transcriptome analysis of zebrafish embryos in response to glufosinate-ammonium exposure. Chemosphere 2019, 236, 124423. [Google Scholar] [CrossRef]
- Xu, F.; Yang, F.; Qiu, Y.; Wang, C.; Zou, Q.; Wang, L.; Li, X.; Jin, M.; Liu, K.; Zhang, S.; et al. The alleviative effect of C-phycocyanin peptides against TNBS-induced inflammatory bowel disease in zebrafish via the MAPK/Nrf2 signaling pathways. Fish Shellfish. Immunol. 2024, 145, 109351. [Google Scholar] [CrossRef]
- Guru, A.; Rady, A.; Darwish, N.M.; Malafaia, G.; Arokiyaraj, S.; Arockiaraj, J. Synergetic effects of polyethylene microplastic and abamectin pesticides on the eyes of zebrafish larvae and adults through activation of apoptosis signaling pathways. Environ. Toxicol. Pharmacol. 2023, 102, 104215. [Google Scholar] [CrossRef] [PubMed]






Disclaimer/Publisher’s Note: The statements, opinions and data contained in all publications are solely those of the individual author(s) and contributor(s) and not of MDPI and/or the editor(s). MDPI and/or the editor(s) disclaim responsibility for any injury to people or property resulting from any ideas, methods, instructions or products referred to in the content. |
© 2025 by the authors. Licensee MDPI, Basel, Switzerland. This article is an open access article distributed under the terms and conditions of the Creative Commons Attribution (CC BY) license.
Share and Cite
Xiong, G.; Lu, M.; Jiang, Y.; Shi, H.; Liu, J.; Liao, X.; Lu, H.; Liu, Y.; Xu, G. Co-Exposure of Microplastics and Avermectin at Environmental-Related Concentrations Caused Severe Heart Damage Through ROS-Mediated MAPK Signaling in Larval and Adult Zebrafish. Toxics 2026, 14, 24. https://doi.org/10.3390/toxics14010024
Xiong G, Lu M, Jiang Y, Shi H, Liu J, Liao X, Lu H, Liu Y, Xu G. Co-Exposure of Microplastics and Avermectin at Environmental-Related Concentrations Caused Severe Heart Damage Through ROS-Mediated MAPK Signaling in Larval and Adult Zebrafish. Toxics. 2026; 14(1):24. https://doi.org/10.3390/toxics14010024
Chicago/Turabian StyleXiong, Guanghua, Min Lu, Yaxuan Jiang, Huangqi Shi, Jinghong Liu, Xinjun Liao, Huiqiang Lu, Yong Liu, and Gaoxiao Xu. 2026. "Co-Exposure of Microplastics and Avermectin at Environmental-Related Concentrations Caused Severe Heart Damage Through ROS-Mediated MAPK Signaling in Larval and Adult Zebrafish" Toxics 14, no. 1: 24. https://doi.org/10.3390/toxics14010024
APA StyleXiong, G., Lu, M., Jiang, Y., Shi, H., Liu, J., Liao, X., Lu, H., Liu, Y., & Xu, G. (2026). Co-Exposure of Microplastics and Avermectin at Environmental-Related Concentrations Caused Severe Heart Damage Through ROS-Mediated MAPK Signaling in Larval and Adult Zebrafish. Toxics, 14(1), 24. https://doi.org/10.3390/toxics14010024

