Sign in to use this feature.

Years

Between: -

Subjects

remove_circle_outline
remove_circle_outline
remove_circle_outline
remove_circle_outline
remove_circle_outline
remove_circle_outline
remove_circle_outline

Journals

Article Types

Countries / Regions

Search Results (11)

Search Parameters:
Keywords = PPs-specific calibration

Order results
Result details
Results per page
Select all
Export citation of selected articles as:
27 pages, 2814 KB  
Article
Modeling the Start of Season Date of Hungarian Grasslands Using Remote Sensing Data and 10 Process-Based Models
by Réka Ágnes Dávid, Zoltán Barcza, Roland Hollós and Anikó Kern
Atmosphere 2026, 17(1), 49; https://doi.org/10.3390/atmos17010049 - 30 Dec 2025
Viewed by 326
Abstract
Vegetation phenology, particularly the start of the growing season (SOS) date, is a key indicator of the climate sensitivity of ecosystems, yet its accurate prediction remains challenging. This study investigates the SOS of Hungarian grasslands between 2000 and 2023 using MODIS NDVI data, [...] Read more.
Vegetation phenology, particularly the start of the growing season (SOS) date, is a key indicator of the climate sensitivity of ecosystems, yet its accurate prediction remains challenging. This study investigates the SOS of Hungarian grasslands between 2000 and 2023 using MODIS NDVI data, testing ten process-based models of varying complexity. Model parameters were optimized with the differential evolution algorithm under three calibration strategies: generic (GEN, aiming for a single model setting for the country), grassland-type (GEN GRASS, where grasslands are first categorized and then a type-specific parameterization is sought), and pixel-level (PIX, where model parameterization is performed for each pixel separately). The models with the lowest RMSE values were AGSI and AHSGSI (driven by temperature, vapor pressure deficit, and photoperiod) under PIX (RMSE = 3.3 days), AGSIwSW (driven by temperature, soil water content, and photoperiod) under GEN and GEN GRASS (RMSE = 7.6 and 6.3 days, respectively), and MGDDwPP (driven by temperature and photoperiod) under GEN (RMSE = 7.6 days). Considering the Akaike Information Criteria, the simplest GDD model (driven by temperature only) was the proposed one under PIX, while MGDDwPP was identified as the best model both in GEN and GEN GRASS. Residual analysis revealed relatively strong co-variation between model errors and some basic climate anomalies (most of all spring temperature and soil water content), enabling statistical corrections that reduced bias close to zero across all models. Integrating local climate and soil information into phenology models enhances their accuracy for grassland SOS estimation in Central Europe. Full article
(This article belongs to the Section Biometeorology and Bioclimatology)
Show Figures

Figure 1

15 pages, 2285 KB  
Article
Polymer Blend Spiking Method for Quantifying Polypropylene Variants in 100% Polypropylene Blends
by Meysam Hashemnejad and Ami Doshi
Polymers 2025, 17(18), 2543; https://doi.org/10.3390/polym17182543 - 20 Sep 2025
Viewed by 650
Abstract
Understanding the type of polypropylene (PP) in post-consumer recycled (PCR) PP is valuable for optimizing mechanical recycling approaches, especially when blending with virgin polymers for specific applications. However, accurately identifying and quantifying the various types of polypropylene, including isotactic Homo-PP (Homo-PP), Random-PP, and [...] Read more.
Understanding the type of polypropylene (PP) in post-consumer recycled (PCR) PP is valuable for optimizing mechanical recycling approaches, especially when blending with virgin polymers for specific applications. However, accurately identifying and quantifying the various types of polypropylene, including isotactic Homo-PP (Homo-PP), Random-PP, and non-crystalline PP components (such as xylene-soluble atactic PP and amorphous ethylene–propylene copolymers), presents significant challenges when dealing with materials composed entirely of polypropylene. To address this, we propose a solution-based crystallization elution fractionation (CEF) technique to determine the composition of different PP variants in PP blend systems. Our approach involves introducing a controlled amount of linear low-density polyethylene (LLDPE) into the 100% PP sample in solution, enabling the separation of Homo-PP from Random-PP. By applying established calibration curves, we quantitatively resolve the content of Homo-PP, Random-PP, and non-crystalline PP. The calibration is effective across the full composition window, enabling accurate quantification of Random-PP and Homo-PP from pure (100%) components to mixed systems spanning ~5 wt.% to 95 wt.% Random-PP. This comprehensive analysis offers valuable insights into the distribution of PP variants within the material, facilitating informed decision-making in recycling and material selection processes, ultimately enhancing the efficiency and sustainability of PP recycling operations. Full article
(This article belongs to the Section Polymer Analysis and Characterization)
Show Figures

Figure 1

16 pages, 1080 KB  
Article
Oral Health Conditions and Physical Performance in Two Different Professional Team Sports in Germany: A Cross-Sectional Study
by René Schwesig, Paulina Born, Eduard Kurz, Stephan Schulze, Matti Panian, Robert Percy Marshall, Thomas Bartels, Andreas Wienke and Christian Ralf Gernhardt
Sports 2025, 13(7), 206; https://doi.org/10.3390/sports13070206 - 25 Jun 2025
Cited by 2 | Viewed by 2066
Abstract
Background: Oral health (OH) has been linked to overall health status and common physical performance (PP). Aim: The objective was to compare the OH and PP of two third league professional team players from different sports (soccer, ice hockey). Methods: Twenty-nine professional soccer [...] Read more.
Background: Oral health (OH) has been linked to overall health status and common physical performance (PP). Aim: The objective was to compare the OH and PP of two third league professional team players from different sports (soccer, ice hockey). Methods: Twenty-nine professional soccer players (mean ± standard deviation; age: 24.3 ± 4.1 years) and twenty-one ice hockey players (age: 27.7 ± 3.6 years) were investigated regarding several dental scores (DMFT, PSI, API, PBI) by one calibrated examiner. The PP diagnostic includes measurement of grip strength as well as postural stability and regulation using posturography. Results: Concerning dental scores, relevant sport-specific differences for PSI (1 vs. 2; p < 0.001), API (29 vs. 48; p = 0.001), and PBI (14 vs. 42; p < 0.001) in favor of soccer players were found. Ice hockey players reported significantly more tension of the temporomandibular joint (p = 0.004) and showed lower readiness for regular check-ups (p < 0.001) and additional oral hygiene (p = 0.045). In contrast, ice hockey players were more balanced and displayed a higher level of weight distribution (p < 0.001), especially in the anterior-posterior direction (p = 0.002). Conclusions: Based on more intensive oral hygiene and dental care, the investigated professional soccer players showed partially better OH conditions compared to the ice hockey players examined. In summary, the OH and PP results reflect the different sport-specific requirements and related training impacts on athletes. Full article
Show Figures

Figure 1

18 pages, 3156 KB  
Article
Integrating Satellite-Based Precipitation Analysis: A Case Study in Norfolk, Virginia
by Imiya M. Chathuranika and Dalya Ismael
Eng 2025, 6(3), 49; https://doi.org/10.3390/eng6030049 - 6 Mar 2025
Cited by 1 | Viewed by 1450
Abstract
In many developing cities, the scarcity of adequate observed precipitation stations, due to constraints such as limited space, urban growth, and maintenance challenges, compromises data reliability. This study explores the use of satellite-based precipitation products (SbPPs) as a solution to supplement missing data [...] Read more.
In many developing cities, the scarcity of adequate observed precipitation stations, due to constraints such as limited space, urban growth, and maintenance challenges, compromises data reliability. This study explores the use of satellite-based precipitation products (SbPPs) as a solution to supplement missing data over the long term, thereby enabling more accurate environmental analysis and decision-making. Specifically, the effectiveness of SbPPs in Norfolk, Virginia, is assessed by comparing them with observed precipitation data from Norfolk International Airport (NIA) using common bias adjustment methods. The study applies three different methods to correct biases caused by sensor limitations and calibration discrepancies and then identifies the most effective methods based on statistical indicators, detection capability indices, and graphical methods. Bias adjustment methods include additive bias correction (ABC), which subtracts systematic errors; multiplicative bias correction (MBC), which scales satellite data to match observed data; and distribution transformation normalization (DTN), which aligns the statistical distribution of satellite data with observations. Additionally, the study addresses the uncertainties in SbPPs for estimating precipitation, preparing practitioners for the challenges in practical applications. The additive bias correction (ABC) method overestimated mean monthly precipitation, while the PERSIANN-Cloud Classification System (CCS), adjusted with multiplicative bias correction (MBC), was found to be the most accurate bias-adjusted model. The MBC method resulted in slight PBias adjustments of 0.09% (CCS), 0.10% (CDR), and 0.15% (PERSIANN) in mean monthly precipitation estimates, while the DTN method produced larger adjustments of 21.36% (CCS), 31.74% (CDR), and 19.27% (PERSIANN), with CCS, when bias corrected using MBC, identified as the most accurate SbPP for Norfolk, Virginia. This case study not only provides insights into the technical processes but also serves as a guideline for integrating advanced hydrological modeling and urban resilience strategies, contributing to improved strategies for climate change adaptation and disaster preparedness. Full article
Show Figures

Figure 1

10 pages, 672 KB  
Article
Comparing Numerical Relativity and Perturbation Theory Waveforms for a Non-Spinning Equal-Mass Binary
by Tousif Islam, Scott E. Field and Gaurav Khanna
Universe 2024, 10(1), 25; https://doi.org/10.3390/universe10010025 - 9 Jan 2024
Viewed by 2000
Abstract
Past studies have empirically demonstrated a surprising agreement between gravitational waveforms computed using adiabatic–driven–inspiral point–particle black hole perturbation theory (ppBHPT) and numerical relativity (NR) following a straightforward calibration step, sometimes referred to as α-β scaling. Specifically focusing on the quadrupole mode, [...] Read more.
Past studies have empirically demonstrated a surprising agreement between gravitational waveforms computed using adiabatic–driven–inspiral point–particle black hole perturbation theory (ppBHPT) and numerical relativity (NR) following a straightforward calibration step, sometimes referred to as α-β scaling. Specifically focusing on the quadrupole mode, this calibration technique necessitates only two time-independent parameters to scale the overall amplitude and time coordinate. In this article, part of a Special Issue, we investigate this scaling for non-spinning binaries at the equal-mass limit. Even without calibration, NR and ppBHPT waveforms exhibit an unexpected degree of similarity after accounting for different mass scale definitions. Post-calibration, good agreement between ppBHPT and NR waveforms extends nearly up to the point of the merger. We also assess the breakdown of the time-independent assumption of the scaling parameters, shedding light on current limitations and suggesting potential generalizations for the α-β scaling technique. Full article
Show Figures

Figure 1

19 pages, 2432 KB  
Article
The Relationship between Process Capability and Quality of Measurement System
by Štefan Markulik, Jozef Petrík, Marek Šolc, Peter Blaško, Pavol Palfy and Lenka Girmanová
Appl. Sci. 2022, 12(12), 5825; https://doi.org/10.3390/app12125825 - 8 Jun 2022
Cited by 7 | Viewed by 3885
Abstract
This article deals with the design of appropriate measures that had to be taken for the implemented measurement system. The measurement result was significantly negatively affected by several factors. Forty-five samples of shafts used in the production of surgical drills were measured. Measurements [...] Read more.
This article deals with the design of appropriate measures that had to be taken for the implemented measurement system. The measurement result was significantly negatively affected by several factors. Forty-five samples of shafts used in the production of surgical drills were measured. Measurements were performed by metrological appraisers with a calibrated digital micrometer. Measurement and subsequent data processing revealed low process capability (CP and PP indices). A large portion of the shafts had an observed size below the lower specific limit (LSL). Therefore, it was necessary to take corrective action. This paper focuses on the corrective measures implemented in the measurement system. The micrometer met the requirements of the standard and was metrologically capable. The shafts were measured by eight metrological appraisers, so attention was focused on the potential impact of the metrological appraiser. The measured data were evaluated by uncertainty analysis, paired t-tests, measurement systems analysis (MSA) and Cohen’s kappa. The number of non-compliant shafts was shown to increase with decreasing measurement capability. The measurement system was evaluated as conditionally capable, even incapable. One possibility was to identify the optimal pair of metrological appraisers. The pair of metrological appraisers E and F appeared to be the most suitable combination for most methods. Due to the relatively high %EV index, the second option was to improve the work with the measuring instrument, that is, improve the training and supervision of metrological appraisers in the measurement process. Repeated measurements by the pair with the highest capability (metrological appraisers E and F) resulted in an increase in the value of the capability indices and a decrease in the number of shafts out of tolerance for the same shafts. As the value of these indices was lower than 1.33 during repeated measurements, corrective measures had to be taken, not only in the measurement system, but also in the production system. Full article
(This article belongs to the Special Issue Mechanical and Biomedical Engineering in Paradigm)
Show Figures

Figure 1

16 pages, 3385 KB  
Article
On the Application of Vickers Micro Hardness Testing to Isotactic Polypropylene
by Hao Wu, Foram Dave, Mozaffar Mokhtari, Muhammad Mahmood Ali, Richard Sherlock, Alistair McIlhagger, David Tormey and Shaun McFadden
Polymers 2022, 14(9), 1804; https://doi.org/10.3390/polym14091804 - 28 Apr 2022
Cited by 37 | Viewed by 8240
Abstract
Hardness is a useful measure of a material’s resistance to permanent indentation; but for viscoelastic polymers, hardness data are highly dependent on the test type and the parameter set chosen. Vickers microhardness testing is used to leave small indents (<150 µm) and is [...] Read more.
Hardness is a useful measure of a material’s resistance to permanent indentation; but for viscoelastic polymers, hardness data are highly dependent on the test type and the parameter set chosen. Vickers microhardness testing is used to leave small indents (<150 µm) and is shown to be applicable to polymers. A detailed investigation of the required steps for microhardness testing in isotactic polypropylene (iPP) is provided. Samples should be mounted in epoxy resin in order to maintain curing temperatures at room temperature. Mounted samples can be ground and polished in a semi-automatic polisher using graduated SiC paper (wet grinding) but progressing onto alumina suspension for polishing. Final polishing should be performed with 0.05-µm alumina suspension. The hardness measured was shown to be dependent on load and dwell time with a much greater dependency on dwell time. Strain recovery was shown to be completed after a time period equal to the dwell time. This study shows that indents can be measured thereafter, and it is recommended that they be measured within a 24 h period after the indent was created. After data fitting, the equation for hardness was shown to follow a power law with load and dwell time as the main variables. Fitting parameters were compared to those found in the literature, and it was found that parameters were significantly different to those reported elsewhere. Therefore, this study highlights the importance of calibrating on a case-by-case basis. Finally, to show the usefulness of the Vickers micro-hardness testing method, the calibrated test method was applied on iPP with additions of carbon black up to 3 wt.%. Comparisons were made with data from the literature, but the hardness data generated in our work were found to be at least twice that reported in the literature. The testing parameters were not cited in the literature: specifically, the dwell time was not provided, and this generated doubt on the usefulness of the cited data. Hence, this work is intended to serve as an exemplar of how to prepare and proceed with hardness testing of polymers. Full article
(This article belongs to the Section Polymer Analysis and Characterization)
Show Figures

Graphical abstract

16 pages, 2098 KB  
Article
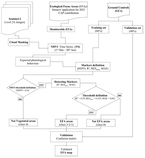
Mapping Ecological Focus Areas within the EU CAP Controls Framework by Copernicus Sentinel-2 Data
by Filippo Sarvia, Samuele De Petris and Enrico Borgogno-Mondino
Agronomy 2022, 12(2), 406; https://doi.org/10.3390/agronomy12020406 - 6 Feb 2022
Cited by 14 | Viewed by 3410
Abstract
Greening is a Common Agricultural Policy (CAP) subsidy that ensures that all EU farmers receiving income support produce climate and environmental benefits as part of their farming activities. To receive greening support, it is mandatory for the farmer to carry out three agricultural [...] Read more.
Greening is a Common Agricultural Policy (CAP) subsidy that ensures that all EU farmers receiving income support produce climate and environmental benefits as part of their farming activities. To receive greening support, it is mandatory for the farmer to carry out three agricultural practices that are considered environmentally and climate friendly: (a) crop diversification; (b) maintenance of permanent meadows and pastures; and (c) presence of an Ecological Focus Area (EFA). Contributions are delivered and monitored by paying agencies (PP) that ordinarily perform administrative checks and spot checks. The latter are provided through photo-interpretation of high-resolution satellite or aerial images and, in specific cases, through local ground checks (GC) as well. In this work, stimulated by the Piemonte Regional Agency for Payments in Agriculture (ARPEA), a prototype service to support PPs’ controls within the greening CAP framework was proposed with special concern for EFA detection. The proposed approach is expected to represent a valid alternative or supporting tool for GC. It relies on the analysis of NDVI time series derived from Copernicus Sentinel-2 data. The study was conducted in the provinces of Turin, Asti and Vercelli within the Piedmont Region (NW Italy), and over 12,500 EFA fields were assessed. Since the recent National Report No. 5465 stipulates that mowing and any other soil management operation is prohibited on set-aside land designated as an EFA during the reference period (RP) between 1st March and 30th June, a time series (TS) of NDVI in the same period was generated. Once averaged at plot level, NDVI trends were modelled by a first-order polynomial, and the correspondent statistics (namely, R2, MAE and maximum residual) was computed. These were assumed to play the role of discriminants in EFA detection based on a thresholding approach (Otsu’s method), calibrated with reference to the training dataset. The threshold satisfaction was therefore tested, and, depending on the number of satisfied thresholds out of the possible three, EFA and non-EFA plots were detected with a different degree of reliability. The correspondent EFA map was generated for the area of interest and validated according to GCs as provided by the ARPEA. The results showed an overall accuracy of 84%, indicating that the approach is promising. The authors retain that this procedure represents a valid alternative (or integrating) tool for ground controls by PPs. Full article
Show Figures

Figure 1

20 pages, 8973 KB  
Article
Evaluation of Eight Global Precipitation Datasets in Hydrological Modeling
by Yiheng Xiang, Jie Chen, Lu Li, Tao Peng and Zhiyuan Yin
Remote Sens. 2021, 13(14), 2831; https://doi.org/10.3390/rs13142831 - 19 Jul 2021
Cited by 45 | Viewed by 5784
Abstract
The number of global precipitation datasets (PPs) is on the rise and they are commonly used for hydrological applications. A comprehensive evaluation on their performance in hydrological modeling is required to improve their performance. This study comprehensively evaluates the performance of eight widely [...] Read more.
The number of global precipitation datasets (PPs) is on the rise and they are commonly used for hydrological applications. A comprehensive evaluation on their performance in hydrological modeling is required to improve their performance. This study comprehensively evaluates the performance of eight widely used PPs in hydrological modeling by comparing with gauge-observed precipitation for a large number of catchments. These PPs include the Global Precipitation Climatology Centre (GPCC), Climate Hazards Group Infrared Precipitation with Station dataset (CHIRPS) V2.0, Climate Prediction Center Morphing Gauge Blended dataset (CMORPH BLD), Precipitation Estimation from Remotely Sensed Information using Artificial Neural Networks Climate Data Record (PERSIANN CDR), Tropical Rainfall Measuring Mission multi-satellite Precipitation Analysis 3B42RT (TMPA 3B42RT), Multi-Source Weighted-Ensemble Precipitation (MSWEP V2.0), European Center for Medium-range Weather Forecast Reanalysis 5 (ERA5) and WATCH Forcing Data methodology applied to ERA-Interim Data (WFDEI). Specifically, the evaluation is conducted over 1382 catchments in China, Europe and North America for the 1998-2015 period at a daily temporal scale. The reliabilities of PPs in hydrological modeling are evaluated with a calibrated hydrological model using rain gauge observations. The effectiveness of PPs-specific calibration and bias correction in hydrological modeling performances are also investigated for all PPs. The results show that: (1) compared with the rain gauge observations, GPCC provides the best performance overall, followed by MSWEP V2.0; (2) among the eight PPs, the ones incorporating daily gauge data (MSWEP V2.0 and CMORPH BLD) provide superior hydrological performance, followed by those incorporating 5-day (CHIRPS V2.0) and monthly (TMPA 3B42RT, WFDEI, and PERSIANN CDR) gauge data. MSWEP V2.0 and CMORPH BLD perform better than GPCC, underscoring the effectiveness of merging multiple satellite and reanalysis datasets; (3) regionally, all PPs exhibit better performances in temperate regions than in arid or topographically complex mountainous regions; and (4) PPs-specific calibration and bias correction both can improve the streamflow simulations for all eight PPs in terms of the Nash and Sutcliffe efficiency and the absolute bias. This study provides insights on the reliabilities of PPs in hydrological modeling and the approaches to improve their performance, which is expected to provide a reference for the applications of global precipitation datasets. Full article
Show Figures

Figure 1

18 pages, 10426 KB  
Article
Comparing the Use of High- to Low-Cost Black Carbon and Carbon Dioxide Sensors for Characterizing On-Road Diesel Truck Emissions
by Rebecca A. Sugrue, Chelsea V. Preble and Thomas W. Kirchstetter
Sensors 2020, 20(23), 6714; https://doi.org/10.3390/s20236714 - 24 Nov 2020
Cited by 7 | Viewed by 3735
Abstract
The exhaust plume capture method is a commonly used approach to measure pollutants emitted by in-use heavy-duty diesel trucks. Lower cost sensors, if used in place of traditional research-grade analyzers, could enable wider application of this method, including use as a monitoring tool [...] Read more.
The exhaust plume capture method is a commonly used approach to measure pollutants emitted by in-use heavy-duty diesel trucks. Lower cost sensors, if used in place of traditional research-grade analyzers, could enable wider application of this method, including use as a monitoring tool to identify high-emitting trucks that may warrant inspection and maintenance. However, low-cost sensors have for the most part only been evaluated under ambient conditions as opposed to source-influenced environments with rapidly changing pollutant concentrations. This study compared black carbon (BC) emission factors determined using different BC and carbon dioxide (CO2) sensors that range in cost from $200 to $20,000. Controlled laboratory experiments show that traditional zero and span steady-state calibration checks are not robust indicators of sensor performance when sampling short duration concentration peaks. Fleet BC emission factor distributions measured at two locations at the Port of Oakland in California with 16 BC/CO2 sensor pairs were similar, but unique sensor pairs identified different high-emitting trucks. At one location, the low-cost PP Systems SBA-5 agreed on the classification of 90% of the high emitters identified by the LI-COR LI-7000 when both were paired with the Magee Scientific AE33. Conversely, lower cost BC sensors when paired with the LI-7000 misclassified more than 50% of high emitters when compared to the AE33/LI-7000. Confidence in emission factor quantification and high-emitter identification improves with larger integrated peak areas of CO2 and especially BC. This work highlights that sensor evaluation should be conducted under application-specific conditions, whether that be for ambient air monitoring or source characterization. Full article
(This article belongs to the Section Intelligent Sensors)
Show Figures

Figure 1

11 pages, 3548 KB  
Article
Technological Advancement in Tower-Based Canopy Reflectance Monitoring: The AMSPEC-III System
by Riccardo Tortini, Thomas Hilker, Nicholas C. Coops and Zoran Nesic
Sensors 2015, 15(12), 32020-32030; https://doi.org/10.3390/s151229906 - 19 Dec 2015
Cited by 10 | Viewed by 7789
Abstract
Understanding plant photosynthesis, or Gross Primary Production (GPP), is a crucial aspect of quantifying the terrestrial carbon cycle. Remote sensing approaches, in particular multi-angular spectroscopy, have proven successful for studying relationships between canopy-reflectance and plant-physiology processes, thus providing a mechanism to scale up. [...] Read more.
Understanding plant photosynthesis, or Gross Primary Production (GPP), is a crucial aspect of quantifying the terrestrial carbon cycle. Remote sensing approaches, in particular multi-angular spectroscopy, have proven successful for studying relationships between canopy-reflectance and plant-physiology processes, thus providing a mechanism to scale up. However, many different instrumentation designs exist and few cross-comparisons have been undertaken. This paper discusses the design evolution of the Automated Multiangular SPectro-radiometer for Estimation of Canopy reflectance (AMSPEC) series of instruments. Specifically, we assess the performance of the PP-Systems Unispec-DC and Ocean Optics JAZ-COMBO spectro-radiometers installed on an updated, tower-based AMSPEC-III system. We demonstrate the interoperability of these spectro-radiometers, and the results obtained suggest that JAZ-COMBO can successfully be used to substitute more expensive measurement units for detecting and investigating photosynthesis and canopy spectra. We demonstrate close correlations between JAZ-COMBO and Unispec-DC measured canopy radiance (0.75 ≤ R2 ≤ 0.85) and solar irradiance (0.95 ≤ R2 ≤ 0.96) over a three month time span. We also demonstrate close agreement between the bi-directional distribution functions obtained from each instrument. We conclude that cost effective alternatives may allow a network of AMSPEC-III systems to simultaneously monitor various vegetation types in different ecosystems. This will allow to scale and improve our understanding of the interactions between vegetation physiology and spectral characteristics, calibrate broad-scale observations to stand-level measurements, and ultimately lead to improved understanding of changing vegetation spectral features from satellite. Full article
(This article belongs to the Special Issue Sensors for Agriculture)
Show Figures

Figure 1

Back to TopTop