Sign in to use this feature.

Years

Between: -

Subjects

remove_circle_outline
remove_circle_outline
remove_circle_outline
remove_circle_outline

Journals

Article Types

Countries / Regions

Search Results (5)

Search Parameters:
Keywords = NanoLuc Binary Technology

Order results
Result details
Results per page
Select all
Export citation of selected articles as:
19 pages, 2095 KB  
Article
Identification of Ellagic Acid as a Natural GPR35 Agonist for Ulcerative Colitis Therapy
by Haichao Liu, Le Yang, Xiaoxu Ma, Guanying Wang, Dongxue Wang, Xiaokang Liu, Zhenwei Li and Dean Guo
Biomolecules 2026, 16(3), 434; https://doi.org/10.3390/biom16030434 - 13 Mar 2026
Viewed by 1210
Abstract
The escalating global burden of Ulcerative Colitis (UC) underscores the urgent need for novel therapeutic strategies. Although dietary modulation is known to influence UC progression, the specific molecular mediators remain largely undefined. Recently, the G protein coupled receptor 35 (GPR35) has emerged as [...] Read more.
The escalating global burden of Ulcerative Colitis (UC) underscores the urgent need for novel therapeutic strategies. Although dietary modulation is known to influence UC progression, the specific molecular mediators remain largely undefined. Recently, the G protein coupled receptor 35 (GPR35) has emerged as a promising target for maintaining gut homeostasis and promoting intestinal epithelium repair. Yet, whether the therapeutic benefits of dietary polyphenols are mediated through the direct activation of GPR35 remains unexplored. Here, the NanoLuc Binary Technology (NanoBiT) assay was first used to identify the potential GPR35 agonist from a library of 30 natural polyphenolic compounds. We discovered Ellagic acid (EA), a natural polyphenol abundant in fruits and nuts, as the potent GPR35 agonist owing to its most potent agonistic effect. The dose-dependent effect was further confirmed by both NanoBiT and Bret assay. Then, the binding site of the ligand-receptor complex was predicted via molecular docking, and key interactions were validated by site-directed mutagenesis. The results indicated the key binding site of the complex was Gln93, Arg100, Arg151, Phe163 and Ser262. And the conformation of the complex was verified stable by the molecular dynamics simulation. The bioactivity of EA was then evaluated in vivo. And the in vivo experiment indicated that EA alleviated the symptoms of UC. In addition, complementary in vitro assays, including a wound healing (scratch) assay and an SRB proliferation assay, were employed to investigate its effect on intestinal epithelial repair. The in vitro experiment demonstrated that EA enhanced the migration and proliferation of human colonic epithelial cells, an effect that was specifically abolished by the GPR35 antagonist CID2745687, indicating the key role GPR35 played in the intestinal repair. Collectively, our study demonstrates that the natural polyphenolic compound EA promotes epithelial healing and ameliorates colitis by acting as a GPR35 agonist. Full article
(This article belongs to the Section Natural and Bio-derived Molecules)
Show Figures

Figure 1

18 pages, 3133 KB  
Article
Development of a Novel Human Hepatoma Cell Line Supporting the Replication of a Recombinant HBV Genome with a Reporter Gene
by Shotaro Kawase, Tetsuro Shimakami, Kazuyuki Kuroki, Kazuhisa Murai, Masaya Funaki, Mika Yoshita, Masaki Kakuya, Reo Suzuki, Ying-Yi Li, Dolgormaa Gantumur, Taro Kawane, Koji Matsumori, Kouki Nio, Kazunori Kawaguchi, Hajime Takatori, Masao Honda and Taro Yamashita
Viruses 2026, 18(2), 187; https://doi.org/10.3390/v18020187 - 30 Jan 2026
Viewed by 814
Abstract
Hepatitis B virus (HBV) remains a major global health threat because covalently closed circular DNA (cccDNA) persists in hepatocytes and limits the efficacy of current antiviral therapies. Effective HBV research and drug screening require culture models that recapitulate the complete viral life cycle [...] Read more.
Hepatitis B virus (HBV) remains a major global health threat because covalently closed circular DNA (cccDNA) persists in hepatocytes and limits the efficacy of current antiviral therapies. Effective HBV research and drug screening require culture models that recapitulate the complete viral life cycle and allow for quantitative monitoring of replication. In this study, an 11-amino acid luminescent reporter, HiBiT, was inserted at multiple sites within the preS1 region of a genotype D HBV genome, and the C terminus of preS1 was identified as optimal for maintaining robust replication. We then established HepG2-B4 cells stably replicating HiBiT-HBV with HiBiT at the preS1 C terminus. Extracellular HiBiT activity and supernatant levels of HBV-DNA, HBsAg, and HBcAg increased continuously until day 42 and were reduced by nucleos(t)ide analog treatment, and cccDNA was confirmed by Southern blot analysis. Supernatants from HepG2-B4 cells infected naïve HepG2-NTCP cells and primary human hepatocytes, as shown by extracellular HiBiT activity. Transcriptome analysis revealed distinct gene expression changes in HepG2-B4 cells compared with parental HepG2 cells. These findings indicate that the HepG2-B4 system provides a rapid, quantitative, and scalable platform for HBV replication and infection studies and is suitable for mechanistic investigations and high-throughput antiviral screening. Full article
(This article belongs to the Section Human Virology and Viral Diseases)
Show Figures

Figure 1

13 pages, 1753 KB  
Article
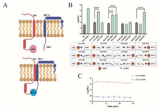
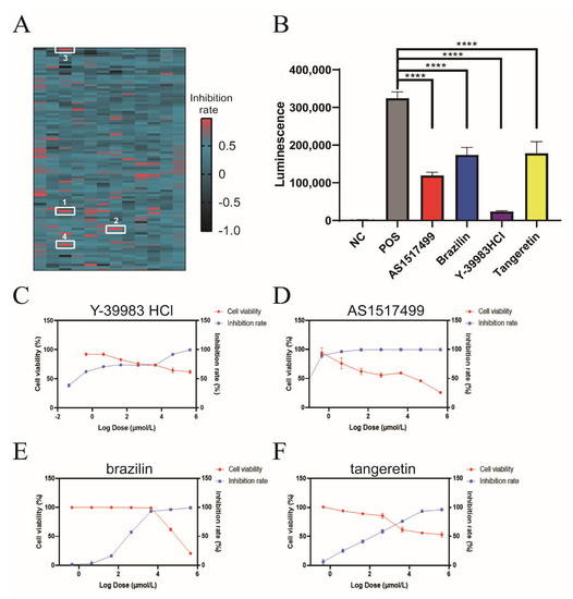
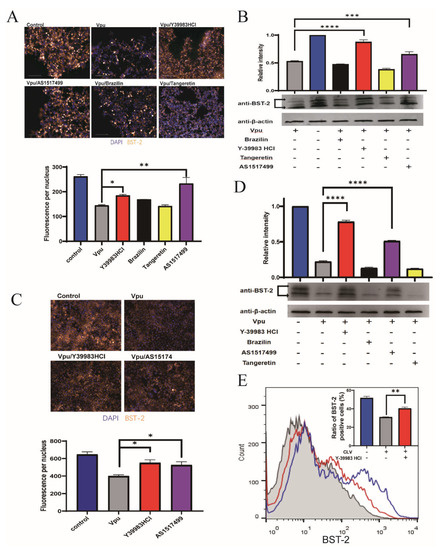
High-Throughput NanoBiT-Based Screening for Inhibitors of HIV-1 Vpu and Host BST-2 Protein Interaction
by Boye Li, Xiaoxiao Dong, Wenmei Zhang, Tian Chen, Boyang Yu, Wenyue Zhao, Yishu Yang, Xiaoli Wang, Qin Hu and Xiayan Wang
Int. J. Mol. Sci. 2021, 22(17), 9308; https://doi.org/10.3390/ijms22179308 - 27 Aug 2021
Cited by 8 | Viewed by 5385
Abstract
Bone marrow stromal cell antigen 2 (BST-2), also known as CD317 or tetherin, has been identified as a host restriction factor that suppresses the release of enveloped viruses from host cells by physically tethering viral particles to the cell surface; however, this host [...] Read more.
Bone marrow stromal cell antigen 2 (BST-2), also known as CD317 or tetherin, has been identified as a host restriction factor that suppresses the release of enveloped viruses from host cells by physically tethering viral particles to the cell surface; however, this host defense can be subverted by multiple viruses. For example, human immunodeficiency virus (HIV)-1 encodes a specific accessory protein, viral protein U (Vpu), to counteract BST-2 by binding to it and directing its lysosomal degradation. Thus, blocking the interaction between Vpu and BST-2 will provide a promising strategy for anti-HIV therapy. Here, we report a NanoLuc Binary Technology (NanoBiT)-based high-throughput screening assay to detect inhibitors that disrupt the Vpu-BST-2 interaction. Out of more than 1000 compounds screened, four inhibitors were identified with strong activity at nontoxic concentrations. In subsequent cell-based BST-2 degradation assays, inhibitor Y-39983 HCl restored the cell-surface and total cellular level of BST-2 in the presence of Vpu. Furthermore, the Vpu-mediated enhancement of pesudotyped viral particle production was inhibited by Y-39983 HCl. Our findings indicate that our newly developed assay can be used for the discovery of potential antiviral molecules with novel mechanisms of action. Full article
(This article belongs to the Section Biochemistry)
Show Figures

Figure 1

15 pages, 9375 KB  
Article
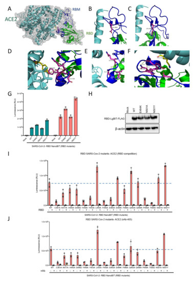
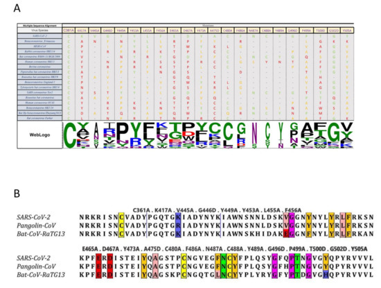
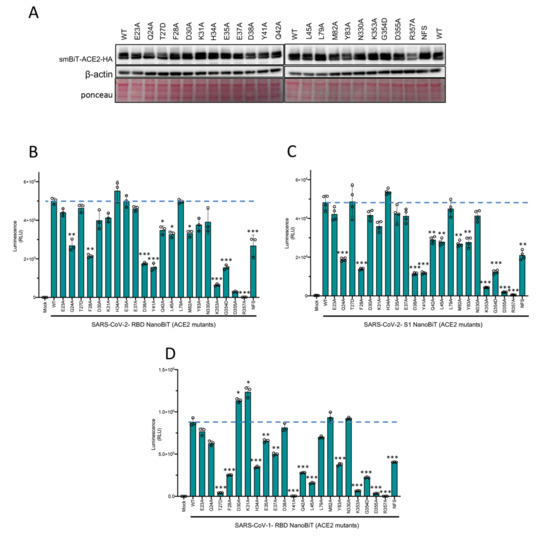
Characterization of Critical Determinants of ACE2–SARS CoV-2 RBD Interaction
by Emily E. F. Brown, Reza Rezaei, Taylor R. Jamieson, Jaahnavi Dave, Nikolas T. Martin, Ragunath Singaravelu, Mathieu J. F. Crupi, Stephen Boulton, Sarah Tucker, Jessie Duong, Joanna Poutou, Adrian Pelin, Hamed Yasavoli-Sharahi, Zaid Taha, Rozanne Arulanandam, Abera Surendran, Mina Ghahremani, Bradley Austin, Chantal Matar, Jean-Simon Diallo, John C. Bell, Carolina S. Ilkow and Taha Azadadd Show full author list remove Hide full author list
Int. J. Mol. Sci. 2021, 22(5), 2268; https://doi.org/10.3390/ijms22052268 - 25 Feb 2021
Cited by 28 | Viewed by 8826
Abstract
Despite sequence similarity to SARS-CoV-1, SARS-CoV-2 has demonstrated greater widespread virulence and unique challenges to researchers aiming to study its pathogenicity in humans. The interaction of the viral receptor binding domain (RBD) with its main host cell receptor, angiotensin-converting enzyme 2 (ACE2), has [...] Read more.
Despite sequence similarity to SARS-CoV-1, SARS-CoV-2 has demonstrated greater widespread virulence and unique challenges to researchers aiming to study its pathogenicity in humans. The interaction of the viral receptor binding domain (RBD) with its main host cell receptor, angiotensin-converting enzyme 2 (ACE2), has emerged as a critical focal point for the development of anti-viral therapeutics and vaccines. In this study, we selectively identify and characterize the impact of mutating certain amino acid residues in the RBD of SARS-CoV-2 and in ACE2, by utilizing our recently developed NanoBiT technology-based biosensor as well as pseudotyped-virus infectivity assays. Specifically, we examine the mutational effects on RBD-ACE2 binding ability, efficacy of competitive inhibitors, as well as neutralizing antibody activity. We also look at the implications the mutations may have on virus transmissibility, host susceptibility, and the virus transmission path to humans. These critical determinants of virus–host interactions may provide more effective targets for ongoing vaccines, drug development, and potentially pave the way for determining the genetic variation underlying disease severity. Full article
(This article belongs to the Section Molecular Pathology, Diagnostics, and Therapeutics)
Show Figures

Figure 1

25 pages, 3064 KB  
Article
Distinct Dopamine D2 Receptor Antagonists Differentially Impact D2 Receptor Oligomerization
by Elise Wouters, Adrián Ricarte Marín, James Andrew Rupert Dalton, Jesús Giraldo and Christophe Stove
Int. J. Mol. Sci. 2019, 20(7), 1686; https://doi.org/10.3390/ijms20071686 - 4 Apr 2019
Cited by 30 | Viewed by 7780
Abstract
Dopamine D2 receptors (D2R) are known to form transient homodimer complexes, of which the increased formation has already been associated with development of schizophrenia. Pharmacological targeting and modulation of the equilibrium of these receptor homodimers might lead to a better [...] Read more.
Dopamine D2 receptors (D2R) are known to form transient homodimer complexes, of which the increased formation has already been associated with development of schizophrenia. Pharmacological targeting and modulation of the equilibrium of these receptor homodimers might lead to a better understanding of the critical role played by these complexes in physiological and pathological conditions. Whereas agonist addition has shown to prolong the D2R dimer lifetime and increase the level of dimer formation, the possible influence of D2R antagonists on dimerization has remained rather unexplored. Here, using a live-cell reporter assay based on the functional complementation of a split Nanoluciferase, a panel of six D2R antagonists were screened for their ability to modulate the level of D2LR dimer formation. Incubation with the D2R antagonist spiperone decreased the level of D2LR dimer formation significantly by 40–60% in real-time and after long-term (≥16 h) incubations. The fact that dimer formation of the well-studied A2a–D2LR dimer was not altered following incubation with spiperone supports the specificity of this observation. Other D2R antagonists, such as clozapine, risperidone, and droperidol did not significantly evoke this dissociation event. Furthermore, molecular modeling reveals that spiperone presents specific Tyr1995.48 and Phe3906.52 conformations, compared to clozapine, which may determine D2R homodimerization. Full article
(This article belongs to the Special Issue GPCR Structure and Function in Disease)
Show Figures

Graphical abstract

Back to TopTop