Sign in to use this feature.

Years

Between: -

Subjects

remove_circle_outline
remove_circle_outline
remove_circle_outline

Journals

Article Types

Countries / Regions

Search Results (10)

Search Parameters:
Keywords = NAPRT activators

Order results
Result details
Results per page
Select all
Export citation of selected articles as:
34 pages, 12412 KB  
Review
Inhibitors of NAD+ Production in Cancer Treatment: State of the Art and Perspectives
by Moustafa S. Ghanem, Irene Caffa, Fiammetta Monacelli and Alessio Nencioni
Int. J. Mol. Sci. 2024, 25(4), 2092; https://doi.org/10.3390/ijms25042092 - 8 Feb 2024
Cited by 14 | Viewed by 10233
Abstract
The addiction of tumors to elevated nicotinamide adenine dinucleotide (NAD+) levels is a hallmark of cancer metabolism. Obstructing NAD+ biosynthesis in tumors is a new and promising antineoplastic strategy. Inhibitors developed against nicotinamide phosphoribosyltransferase (NAMPT), the main enzyme in NAD [...] Read more.
The addiction of tumors to elevated nicotinamide adenine dinucleotide (NAD+) levels is a hallmark of cancer metabolism. Obstructing NAD+ biosynthesis in tumors is a new and promising antineoplastic strategy. Inhibitors developed against nicotinamide phosphoribosyltransferase (NAMPT), the main enzyme in NAD+ production from nicotinamide, elicited robust anticancer activity in preclinical models but not in patients, implying that other NAD+-biosynthetic pathways are also active in tumors and provide sufficient NAD+ amounts despite NAMPT obstruction. Recent studies show that NAD+ biosynthesis through the so-called “Preiss-Handler (PH) pathway”, which utilizes nicotinate as a precursor, actively operates in many tumors and accounts for tumor resistance to NAMPT inhibitors. The PH pathway consists of three sequential enzymatic steps that are catalyzed by nicotinate phosphoribosyltransferase (NAPRT), nicotinamide mononucleotide adenylyltransferases (NMNATs), and NAD+ synthetase (NADSYN1). Here, we focus on these enzymes as emerging targets in cancer drug discovery, summarizing their reported inhibitors and describing their current or potential exploitation as anticancer agents. Finally, we also focus on additional NAD+-producing enzymes acting in alternative NAD+-producing routes that could also be relevant in tumors and thus become viable targets for drug discovery. Full article
(This article belongs to the Special Issue New Anticancer Agents: Design, Synthesis and Evaluation)
Show Figures

Figure 1

12 pages, 24172 KB  
Article
Genome-Wide Association Study of Lactation Traits in Chinese Holstein Cows in Southern China
by Minqiang Su, Xiaojue Lin, Zupeng Xiao, Yuanhang She, Ming Deng, Guangbin Liu, Baoli Sun, Yongqing Guo, Dewu Liu and Yaokun Li
Animals 2023, 13(15), 2545; https://doi.org/10.3390/ani13152545 - 7 Aug 2023
Cited by 6 | Viewed by 2429
Abstract
Lactation traits are economically important for dairy cows. Southern China has a high-temperature and high-humidity climate, and environmental and genetic interactions greatly impact dairy cattle performance. The aim of this study was to identify novel single-nucleotide polymorphism sites and novel candidate genes associated [...] Read more.
Lactation traits are economically important for dairy cows. Southern China has a high-temperature and high-humidity climate, and environmental and genetic interactions greatly impact dairy cattle performance. The aim of this study was to identify novel single-nucleotide polymorphism sites and novel candidate genes associated with lactation traits in Chinese Holstein cows under high-temperature and humidity conditions in southern China. A genome-wide association study was performed for the lactation traits of 392 Chinese Holstein cows, using GGP Bovine 100 K SNP gene chips. Some 23 single nucleotide polymorphic loci significantly associated with lactation traits were screened. Among them, 16 were associated with milk fat rate, 7 with milk protein rate, and 3 with heat stress. A quantitative trait locus that significantly affects milk fat percentage in Chinese Holstein cows was identified within a window of approximately 0.5 Mb in the region of 0.4–0.9 Mb on Bos taurus autosome 14. According to Gene Ontology and Kyoto Encyclopedia of Genes and Genomes analyses, ten genes (DGAT1, IDH2, CYP11B1, GFUS, CYC1, GPT, PYCR3, OPLAH, ALDH1A3, and NAPRT) associated with lactation fat percentage, milk yield, antioxidant activity, stress resistance, and inflammation and immune response were identified as key candidates for lactation traits. The results of this study will help in the development of an effective selection and breeding program for Chinese Holstein cows in high-temperature and humidity regions. Full article
(This article belongs to the Section Animal Genetics and Genomics)
Show Figures

Figure 1

14 pages, 2045 KB  
Article
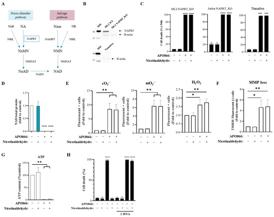
Nicotinaldehyde, a Novel Precursor of NAD Biosynthesis, Abrogates the Anti-Cancer Activity of an NAD-Lowering Agent in Leukemia
by Saki Matsumoto, Paulina Biniecka, Axel Bellotti, Michel A. Duchosal and Aimable Nahimana
Cancers 2023, 15(3), 787; https://doi.org/10.3390/cancers15030787 - 27 Jan 2023
Cited by 4 | Viewed by 3371
Abstract
Targeting NAD depletion in cancer cells has emerged as an attractive therapeutic strategy for cancer treatment, based on the higher reliance of malignant vs. healthy cells on NAD to sustain their aberrant proliferation and altered metabolism. NAD depletion is exquisitely observed when NAMPT, [...] Read more.
Targeting NAD depletion in cancer cells has emerged as an attractive therapeutic strategy for cancer treatment, based on the higher reliance of malignant vs. healthy cells on NAD to sustain their aberrant proliferation and altered metabolism. NAD depletion is exquisitely observed when NAMPT, a key enzyme for the biosynthesis of NAD, is inhibited. Growing evidence suggests that alternative NAD sources present in a tumor environment can bypass NAMPT and render its inhibition ineffective. Here, we report the identification of nicotinaldehyde as a novel precursor that can be used for NAD biosynthesis by human leukemia cells. Nicotinaldehyde supplementation replenishes the intracellular NAD level in leukemia cells treated with NAMPT inhibitor APO866 and prevents APO866-induced oxidative stress, mitochondrial dysfunction and ATP depletion. We show here that NAD biosynthesis from nicotinaldehyde depends on NAPRT and occurs via the Preiss–Handler pathway. The availability of nicotinaldehyde in a tumor environment fully blunts the antitumor activity of APO866 in vitro and in vivo. This is the first study to report the role of nicotinaldehyde in the NAD-targeted anti-cancer treatment, highlighting the importance of the tumor metabolic environment in modulating the efficacy of NAD-lowering cancer therapy. Full article
(This article belongs to the Section Infectious Agents and Cancer)
Show Figures

Figure 1

19 pages, 4771 KB  
Article
Properly Substituted Benzimidazoles as a New Promising Class of Nicotinate Phosphoribosyltransferase (NAPRT) Modulators
by Cecilia Baldassarri, Gianfabio Giorgioni, Alessandro Piergentili, Wilma Quaglia, Stefano Fontana, Valerio Mammoli, Gabriele Minazzato, Elisa Marangoni, Massimiliano Gasparrini, Leonardo Sorci, Nadia Raffaelli, Loredana Cappellacci, Riccardo Petrelli and Fabio Del Bello
Pharmaceuticals 2023, 16(2), 189; https://doi.org/10.3390/ph16020189 - 27 Jan 2023
Cited by 3 | Viewed by 3085
Abstract
The prevention of nicotinamide adenine dinucleotide (NAD) biosynthesis is considered an attractive therapeutic approach against cancer, considering that tumor cells are characterized by an increased need for NAD to fuel their reprogrammed metabolism. On the other hand, the decline of NAD is a [...] Read more.
The prevention of nicotinamide adenine dinucleotide (NAD) biosynthesis is considered an attractive therapeutic approach against cancer, considering that tumor cells are characterized by an increased need for NAD to fuel their reprogrammed metabolism. On the other hand, the decline of NAD is a hallmark of some pathological conditions, including neurodegeneration and metabolic diseases, and boosting NAD biosynthesis has proven to be of therapeutic relevance. Therefore, targeting the enzymes nicotinamide phosphoribosyltransferase (NAMPT) and nicotinate phosphoribosyltransferase (NAPRT), which regulate NAD biosynthesis from nicotinamide (NAM) and nicotinic acid (NA), respectively, is considered a promising strategy to modulate intracellular NAD pool. While potent NAMPT inhibitors and activators have been developed, the search for NAPRT modulators is still in its infancy. In this work, we report on the identification of a new class of NAPRT modulators bearing the 1,2-dimethylbenzimidazole scaffold properly substituted in position 5. In particular, compounds 24, 31, and 32 emerged as the first NAPRT activators reported so far, while 18 behaved as a noncompetitive inhibitor toward NA (Ki = 338 µM) and a mixed inhibitor toward phosphoribosyl pyrophosphate (PRPP) (Ki = 134 µM). From in vitro pharmacokinetic studies, compound 18 showed an overall good ADME profile. To rationalize the obtained results, docking studies were performed on the NAPRT structure. Moreover, a preliminary pharmacophore model was built to shed light on the shift from inhibitors to activators. Full article
(This article belongs to the Section Medicinal Chemistry)
Show Figures

Graphical abstract

19 pages, 9244 KB  
Article
A Versatile Continuous Fluorometric Enzymatic Assay for Targeting Nicotinate Phosphoribosyltransferase
by Gabriele Minazzato, Elisa Marangoni, Carlo Fortunato, Riccardo Petrelli, Loredana Cappellacci, Fabio Del Bello, Leonardo Sorci, Massimiliano Gasparrini, Francesco Piacente, Santina Bruzzone and Nadia Raffaelli
Molecules 2023, 28(3), 961; https://doi.org/10.3390/molecules28030961 - 18 Jan 2023
Cited by 4 | Viewed by 3808
Abstract
The maintenance of a proper NAD+ pool is essential for cell survival, and tumor cells are particularly sensitive to changes in coenzyme levels. In this view, the inhibition of NAD+ biosynthesis is considered a promising therapeutic approach. Current research is mostly [...] Read more.
The maintenance of a proper NAD+ pool is essential for cell survival, and tumor cells are particularly sensitive to changes in coenzyme levels. In this view, the inhibition of NAD+ biosynthesis is considered a promising therapeutic approach. Current research is mostly focused on targeting the enzymes nicotinamide phosphoribosyltransferase (NAMPT) and nicotinate phosphoribosyltransferase (NAPRT), which regulate NAD+ biosynthesis from nicotinamide and nicotinic acid, respectively. In several types of cancer cells, both enzymes are relevant for NAD+ biosynthesis, with NAPRT being responsible for cell resistance to NAMPT inhibition. While potent NAMPT inhibitors have been developed, only a few weak NAPRT inhibitors have been identified so far, essentially due to the lack of an easy and fast screening assay. Here we present a continuous coupled fluorometric assay whereby the product of the NAPRT-catalyzed reaction is enzymatically converted to NADH, and NADH formation is measured fluorometrically. The assay can be adapted to screen compounds that interfere with NADH excitation and emission wavelengths by coupling NADH formation to the cycling reduction of resazurin to resorufin, which is monitored at longer wavelengths. The assay system was validated by confirming the inhibitory effect of some NA-related compounds on purified human recombinant NAPRT. In particular, 2-hydroxynicotinic acid, 2-amminonicotinic acid, 2-fluoronicotinic acid, pyrazine-2-carboxylic acid, and salicylic acid were confirmed as NAPRT inhibitors, with Ki ranging from 149 to 348 µM. Both 2-hydroxynicotinic acid and pyrazine-2-carboxylic acid were found to sensitize OVCAR-5 cells to the NAMPT inhibitor FK866 by decreasing viability and intracellular NAD+ levels. Full article
(This article belongs to the Special Issue NAD Metabolism and Related Drug Compounds)
Show Figures

Figure 1

18 pages, 3014 KB  
Article
The Stress-Responsive microRNA-34a Alters Insulin Signaling and Actions in Adipocytes through Induction of the Tyrosine Phosphatase PTP1B
by Pierre-Jean Cornejo, Bastien Vergoni, Mickaël Ohanna, Brice Angot, Teresa Gonzalez, Jennifer Jager, Jean-François Tanti and Mireille Cormont
Cells 2022, 11(16), 2581; https://doi.org/10.3390/cells11162581 - 19 Aug 2022
Cited by 12 | Viewed by 3210
Abstract
Metabolic stresses alter the signaling and actions of insulin in adipocytes during obesity, but the molecular links remain incompletely understood. Members of the microRNA-34 (miR-34 family play a pivotal role in stress response, and previous studies showed an upregulation of miR-34a in adipose [...] Read more.
Metabolic stresses alter the signaling and actions of insulin in adipocytes during obesity, but the molecular links remain incompletely understood. Members of the microRNA-34 (miR-34 family play a pivotal role in stress response, and previous studies showed an upregulation of miR-34a in adipose tissue during obesity. Here, we identified miR-34a as a new mediator of adipocyte insulin resistance. We confirmed the upregulation of miR-34a in adipose tissues of obese mice, which was observed in the adipocyte fraction exclusively. Overexpression of miR-34a in 3T3-L1 adipocytes or in fat pads of lean mice markedly reduced Akt activation by insulin and the insulin-induced glucose transport. This was accompanied by a decreased expression of VAMP2, a target of miR-34a, and an increased expression of the tyrosine phosphatase PTP1B. Importantly, PTP1B silencing prevented the inhibitory effect of miR-34a on insulin signaling. Mechanistically, miR-34a decreased the NAD+ level through inhibition of Naprt and Nampt, resulting in an inhibition of Sirtuin-1, which promoted an upregulation of PTP1B. Furthermore, the mRNA expression of Nampt and Naprt was decreased in adipose tissue of obese mice. Collectively, our results identify miR-34a as a new inhibitor of insulin signaling in adipocytes, providing a potential pathway to target to fight insulin resistance. Full article
(This article belongs to the Special Issue The Role of Adipose Tissue in Metabolic Diseases and Beyond)
Show Figures

Figure 1

15 pages, 2689 KB  
Article
Structure-Based Identification and Biological Characterization of New NAPRT Inhibitors
by Jorge Franco, Francesco Piacente, Melanie Walter, Simone Fratta, Moustafa Ghanem, Andrea Benzi, Irene Caffa, Alexander V. Kurkin, Andrea Altieri, Patrick Herr, Macarena Martínez-Bailén, Inmaculada Robina, Santina Bruzzone, Alessio Nencioni and Alberto Del Rio
Pharmaceuticals 2022, 15(7), 855; https://doi.org/10.3390/ph15070855 - 12 Jul 2022
Cited by 13 | Viewed by 3712
Abstract
NAPRT, the rate-limiting enzyme of the Preiss–Handler NAD biosynthetic pathway, has emerged as a key biomarker for the clinical success of NAMPT inhibitors in cancer treatment. Previous studies found that high protein levels of NAPRT conferred resistance to NAMPT inhibition in several tumor [...] Read more.
NAPRT, the rate-limiting enzyme of the Preiss–Handler NAD biosynthetic pathway, has emerged as a key biomarker for the clinical success of NAMPT inhibitors in cancer treatment. Previous studies found that high protein levels of NAPRT conferred resistance to NAMPT inhibition in several tumor types whereas the simultaneous blockade of NAMPT and NAPRT results in marked anti-tumor effects. While research has mainly focused on NAMPT inhibitors, the few available NAPRT inhibitors (NAPRTi) have a low affinity for the enzyme and have been scarcely characterized. In this work, a collection of diverse compounds was screened in silico against the NAPRT structure, and the selected hits were tested through cell-based assays in the NAPRT-proficient OVCAR-5 ovarian cell line and on the recombinant hNAPRT. We found different chemotypes that efficiently inhibit the enzyme in the micromolar range concentration and for which direct engagement with the target was verified by differential scanning fluorimetry. Of note, the therapeutic potential of these compounds was evidenced by a synergistic interaction between the NAMPT inhibitor FK866 and the new NAPRTi in terms of decreasing OVCAR-5 intracellular NAD levels and cell viability. For example, compound IM29 can potentiate the effect of FK866 of more than two-fold in reducing intracellular NAD levels. These results pave the way for the development of a new generation of human NAPRTi with anticancer activity. Full article
(This article belongs to the Special Issue Computational Methods in the Design of Anticancer Drugs)
Show Figures

Figure 1

18 pages, 9260 KB  
Article
Identification of NAPRT Inhibitors with Anti-Cancer Properties by In Silico Drug Discovery
by Moustafa S. Ghanem, Irene Caffa, Alberto Del Rio, Jorge Franco, Marco Daniele Parenti, Fiammetta Monacelli, Michele Cea, Amr Khalifa, Aimable Nahimana, Michel A. Duchosal, Silvia Ravera, Nadia Bertola, Santina Bruzzone, Alessio Nencioni and Francesco Piacente
Pharmaceuticals 2022, 15(7), 848; https://doi.org/10.3390/ph15070848 - 10 Jul 2022
Cited by 19 | Viewed by 4685
Abstract
Depriving cancer cells of sufficient NAD levels, mainly through interfering with their NAD-producing capacity, has been conceived as a promising anti-cancer strategy. Numerous inhibitors of the NAD-producing enzyme, nicotinamide phosphoribosyltransferase (NAMPT), have been developed over the past two decades. However, their limited anti-cancer [...] Read more.
Depriving cancer cells of sufficient NAD levels, mainly through interfering with their NAD-producing capacity, has been conceived as a promising anti-cancer strategy. Numerous inhibitors of the NAD-producing enzyme, nicotinamide phosphoribosyltransferase (NAMPT), have been developed over the past two decades. However, their limited anti-cancer activity in clinical trials raised the possibility that cancer cells may also exploit alternative NAD-producing enzymes. Recent studies show the relevance of nicotinic acid phosphoribosyltransferase (NAPRT), the rate-limiting enzyme of the Preiss–Handler NAD-production pathway for a large group of human cancers. We demonstrated that the NAPRT inhibitor 2-hydroxynicotinic acid (2-HNA) cooperates with the NAMPT inhibitor FK866 in killing NAPRT-proficient cancer cells that were otherwise insensitive to FK866 alone. Despite this emerging relevance of NAPRT as a potential target in cancer therapy, very few NAPRT inhibitors exist. Starting from a high-throughput virtual screening approach, we were able to identify and annotate two additional chemical scaffolds that function as NAPRT inhibitors. These compounds show comparable anti-cancer activity to 2-HNA and improved predicted aqueous solubility, in addition to demonstrating favorable drug-like profiles. Full article
(This article belongs to the Special Issue Computational Methods in the Design of Anticancer Drugs)
Show Figures

Figure 1

16 pages, 1626 KB  
Article
NAPRT Expression Regulation Mechanisms: Novel Functions Predicted by a Bioinformatics Approach
by Sara Duarte-Pereira, Olga Fajarda, Sérgio Matos, José Luís Oliveira and Raquel Monteiro Silva
Genes 2021, 12(12), 2022; https://doi.org/10.3390/genes12122022 - 20 Dec 2021
Cited by 8 | Viewed by 4825
Abstract
The nicotinate phosphoribosyltransferase (NAPRT) gene has gained relevance in the research of cancer therapeutic strategies due to its main role as a NAD biosynthetic enzyme. NAD metabolism is an attractive target for the development of anti-cancer therapies, given the high energy [...] Read more.
The nicotinate phosphoribosyltransferase (NAPRT) gene has gained relevance in the research of cancer therapeutic strategies due to its main role as a NAD biosynthetic enzyme. NAD metabolism is an attractive target for the development of anti-cancer therapies, given the high energy requirements of proliferating cancer cells and NAD-dependent signaling. A few studies have shown that NAPRT expression varies in different cancer types, making it imperative to assess NAPRT expression and functionality status prior to the application of therapeutic strategies targeting NAD. In addition, the recent finding of NAPRT extracellular form (eNAPRT) suggested the involvement of NAPRT in inflammation and signaling. However, the mechanisms regulating NAPRT gene expression have never been thoroughly addressed. In this study, we searched for NAPRT gene expression regulatory mechanisms in transcription factors (TFs), RNA binding proteins (RBPs) and microRNA (miRNAs) databases. We identified several potential regulators of NAPRT transcription activation, downregulation and alternative splicing and performed GO and expression analyses. The results of the functional analysis of TFs, RBPs and miRNAs suggest new, unexpected functions for the NAPRT gene in cell differentiation, development and neuronal biology. Full article
(This article belongs to the Section Molecular Genetics and Genomics)
Show Figures

Graphical abstract

18 pages, 822 KB  
Review
NAD- and NADPH-Contributing Enzymes as Therapeutic Targets in Cancer: An Overview
by Alvinsyah Adhityo Pramono, Gulam M. Rather, Herry Herman, Keri Lestari and Joseph R. Bertino
Biomolecules 2020, 10(3), 358; https://doi.org/10.3390/biom10030358 - 26 Feb 2020
Cited by 70 | Viewed by 12452
Abstract
Actively proliferating cancer cells require sufficient amount of NADH and NADPH for biogenesis and to protect cells from the detrimental effect of reactive oxygen species. As both normal and cancer cells share the same NAD biosynthetic and metabolic pathways, selectively lowering levels of [...] Read more.
Actively proliferating cancer cells require sufficient amount of NADH and NADPH for biogenesis and to protect cells from the detrimental effect of reactive oxygen species. As both normal and cancer cells share the same NAD biosynthetic and metabolic pathways, selectively lowering levels of NAD(H) and NADPH would be a promising strategy for cancer treatment. Targeting nicotinamide phosphoribosyltransferase (NAMPT), a rate limiting enzyme of the NAD salvage pathway, affects the NAD and NADPH pool. Similarly, lowering NADPH by mutant isocitrate dehydrogenase 1/2 (IDH1/2) which produces D-2-hydroxyglutarate (D-2HG), an oncometabolite that downregulates nicotinate phosphoribosyltransferase (NAPRT) via hypermethylation on the promoter region, results in epigenetic regulation. NADPH is used to generate D-2HG, and is also needed to protect dihydrofolate reductase, the target for methotrexate, from degradation. NAD and NADPH pools in various cancer types are regulated by several metabolic enzymes, including methylenetetrahydrofolate dehydrogenase, serine hydroxymethyltransferase, and aldehyde dehydrogenase. Thus, targeting NAD and NADPH synthesis under special circumstances is a novel approach to treat some cancers. This article provides the rationale for targeting the key enzymes that maintain the NAD/NADPH pool, and reviews preclinical studies of targeting these enzymes in cancers. Full article
(This article belongs to the Special Issue Nicotinamide in Health and Diseases)
Show Figures

Figure 1

Back to TopTop