Nicotinaldehyde, a Novel Precursor of NAD Biosynthesis, Abrogates the Anti-Cancer Activity of an NAD-Lowering Agent in Leukemia
Abstract
Simple Summary
Abstract
1. Introduction
2. Materials and Methods
2.1. Cell Lines, Primary Cells and Culture Conditions
2.2. Flow Cytometry
2.3. Determination of Intracellular NAD and ATP Content by Biochemical Assay
2.4. Quantification of NAD Metabolome Using LC-MS/MS
2.5. Evaluation of In Vivo Antitumor Efficacy of APO866 in Mouse Xenograft Models
2.6. Immunoblotting
2.7. Statistical Analyses
3. Results
3.1. Nicotinaldehyde Abrogates the Anti-Leukemic Effect of APO866
3.2. Nicotinaldehyde Prevents APO866-Induced Intracellular NAD Depletion, Subsequent Oxidative Stress, Mitochondrial Membrane Depolarization and ATP Depletion
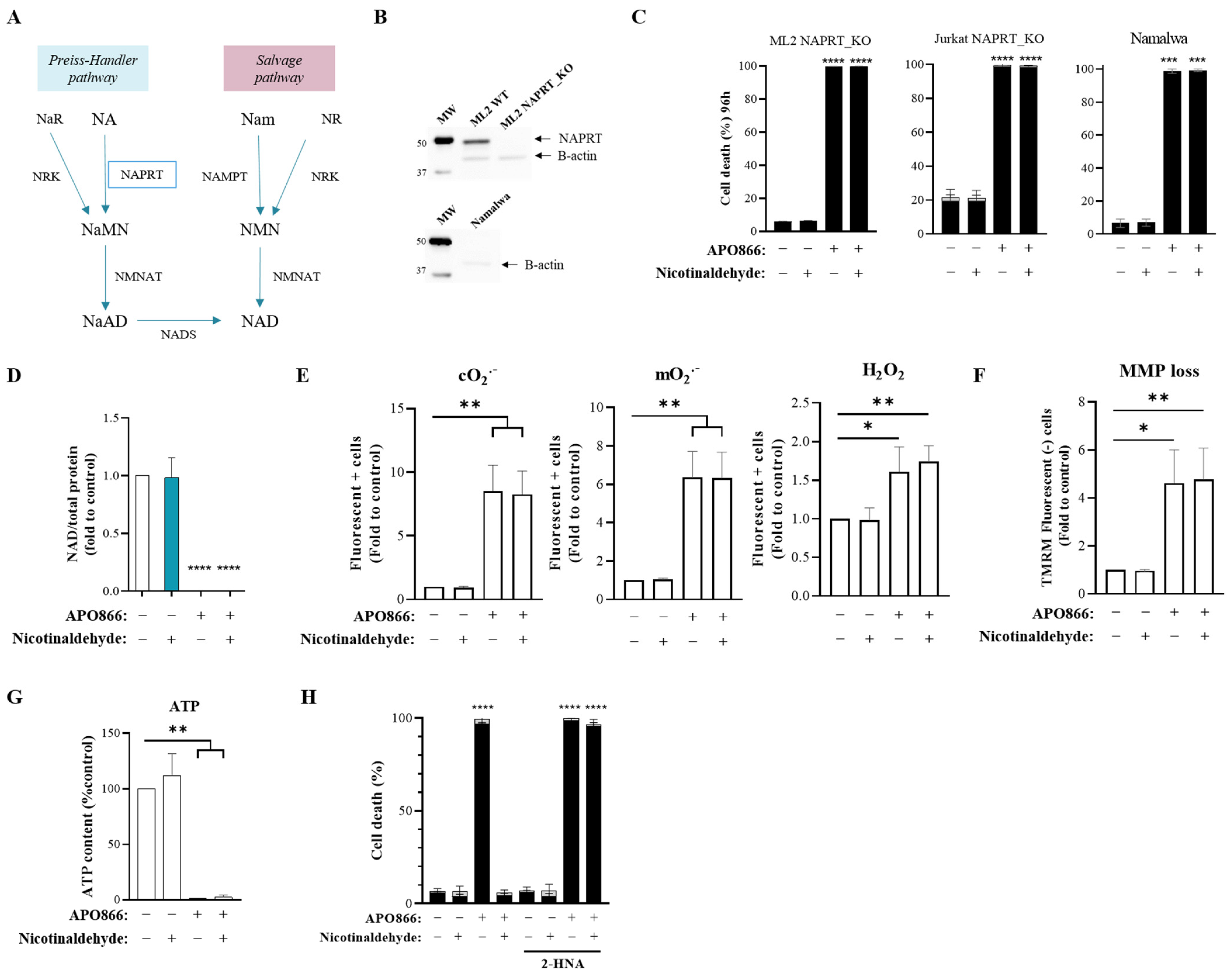
3.3. Nicotinaldehyde Protective Function Requires the Integrity of NAPRT
3.4. Nicotinaldehyde Boosts the Level of NA and Activates the Preiss–Handler Pathway as an Alternative Route of NAD Biosynthesis to Circumvent the Anti-Leukemic Activity of APO866
3.5. Administration of Nicotinaldehyde Blunts the Antitumor Activity of APO866 in Mouse Xenograft Model of Human Leukemia
4. Discussion
5. Conclusions
Supplementary Materials
Author Contributions
Funding
Institutional Review Board Statement
Data Availability Statement
Acknowledgments
Conflicts of Interest
References
- Yaku, K.; Okabe, K.; Hikosaka, K.; Nakagawa, T. NAD Metabolism in Cancer Therapeutics. Front. Oncol. 2018, 8, 622. [Google Scholar] [CrossRef]
- Chiarugi, A.; Dölle, C.; Felici, R.; Ziegler, M. The NAD metabolome—A key determinant of cancer cell biology. Nat. Rev. Cancer 2012, 12, 741–752. [Google Scholar] [CrossRef]
- Nikiforov, A.; Kulikova, V.; Ziegler, M. The human NAD metabolome: Functions, metabolism and compartmentalization. Crit. Rev. Biochem. Mol. Biol. 2015, 50, 284–297. [Google Scholar] [CrossRef]
- Chowdhry, S.; Zanca, C.; Rajkumar, U.; Koga, T.; Diao, Y.; Raviram, R.; Liu, F.; Turner, K.; Yang, H.; Brunk, E.; et al. NAD metabolic dependency in cancer is shaped by gene amplification and enhancer remodelling. Nature 2019, 569, 570–575. [Google Scholar] [CrossRef] [PubMed]
- Shackelford, R.; Mayhall, K.; Maxwell, N.; Kandil, E.; Coppola, D. Nicotinamide Phosphoribosyltransferase in Malignancy: A Review. Genes Cancer 2013, 4, 447–456. [Google Scholar] [CrossRef] [PubMed]
- Olesen, U.H.; Hastrup, N.; Sehested, M. Expression patterns of nicotinamide phosphoribosyltransferase and nicotinic acid phosphoribosyltransferase in human malignant lymphomas: NAMPT and NAPRT in malignant lymphomas. Apmis 2011, 119, 296–303. [Google Scholar] [CrossRef]
- Dalamaga, M.; Christodoulatos, G.S.; Mantzoros, C.S. The role of extracellular and intracellular Nicotinamide phosphoribosyl-transferase in cancer: Diagnostic and therapeutic perspectives and challenges. Metabolism 2018, 82, 72–87. [Google Scholar] [CrossRef]
- Hasmann, M.; Schemainda, I. FK866, a highly specific noncompetitive inhibitor of nicotinamide phosphoribosyltransferase, represents a novel mechanism for induction of tumor cell apoptosis. Cancer Res. 2003, 63, 7436–7442. [Google Scholar] [PubMed]
- Gehrke, I.; Bouchard, E.D.; Beiggi, S.; Poeppl, A.G.; Johnston, J.B.; Gibson, S.B.; Banerji, V. On-Target Effect of FK866, a Nicotinamide Phosphoribosyl Transferase Inhibitor, by Apoptosis-Mediated Death in Chronic Lymphocytic Leukemia Cells. Clin. Cancer Res. 2014, 20, 4861–4872. [Google Scholar] [CrossRef]
- Mutz, C.N.; Schwentner, R.; Aryee, D.N.T.; Bouchard, E.D.J.; Mejia, E.M.; Hatch, G.M.; Kauer, M.O.; Katschnig, A.M.; Ban, J.; Garten, A.; et al. EWS-FLI1 confers exquisite sensitivity to NAMPT inhibition in Ewing sarcoma cells. Oncotarget 2017, 8, 24679–24693. [Google Scholar] [CrossRef]
- Cea, M.; Cagnetta, A.; Fulciniti, M.; Tai, Y.-T.; Hideshima, T.; Chauhan, D.; Roccaro, A.; Sacco, A.; Calimeri, T.; Cottini, F.; et al. Targeting NAD+ salvage pathway induces autophagy in multiple myeloma cells via mTORC1 and extracellular signal-regulated kinase (ERK1/2) inhibition. Blood 2012, 120, 3519–3529. [Google Scholar] [CrossRef] [PubMed]
- Nahimana, A.; Attinger, A.; Aubry, D.; Greaney, P.; Ireson, C.; Thougaard, A.V.; Tjørnelund, J.; Dawson, K.M.; Dupuis, M.; Duchosal, M.A. The NAD biosynthesis inhibitor APO866 has potent antitumor activity against hematologic malignancies. Blood 2009, 113, 3276–3286. [Google Scholar] [CrossRef] [PubMed]
- Galli, U.; Colombo, G.; Travelli, C.; Tron, G.; Genazzani, A.; Grolla, A. Recent Advances in NAMPT Inhibitors: A Novel Immunotherapic Strategy. Front. Pharmacol. 2020, 11, 656. [Google Scholar] [CrossRef] [PubMed]
- Holen, K.; Saltz, L.; Hollywood, E.; Burk, K.; Hanauske, A.-R. The pharmacokinetics, toxicities, and biologic effects of FK866, a nicotinamide adenine dinucleotide biosynthesis inhibitor Invest. New Drugs 2008, 26, 45–51. [Google Scholar] [CrossRef] [PubMed]
- Shats, I.; Williams, J.G.; Liu, J.; Makarov, M.V.; Wu, X.; Lih, F.B.; Deterding, L.J.; Lim, C.; Xu, X.; Randall, T.A.; et al. Bacteria Boost Mammalian Host NAD Metabolism by Engaging the Deamidated Biosynthesis Pathway. Cell Metab. 2020, 31, 564–579.e7. [Google Scholar] [CrossRef] [PubMed]
- ElMokh, O.; Matsumoto, S.; Biniecka, P.; Bellotti, A.; Schaeuble, K.; Piacente, F.; Gallart-Ayala, H.; Ivanisevic, J.; Stamenkovic, I.; Nencioni, A.; et al. Gut microbiota severely hampers the efficacy of NAD-lowering therapy in leukemia. Cell Death Dis. 2022, 13, 320. [Google Scholar] [CrossRef] [PubMed]
- Leoni, V.; Giupponi, L.; Pavlovic, R.; Gianoncelli, C.; Cecati, F.; Ranzato, E.; Martinotti, S.; Pedrali, D.; Giorgi, A.; Panseri, S. Multidisciplinary analysis of Italian Alpine wildflower honey reveals criticalities, diversity and value. Sci. Rep. 2021, 11, 19316. [Google Scholar] [CrossRef]
- French, J.B.; Cen, Y.; Vrablik, T.L.; Xu, P.; Allen, E.; Hanna-Rose, W.; Sauve, A.A. Characterization of Nicotinamidases: Steady State Kinetic Parameters, Classwide Inhibition by Nicotinaldehydes, and Catalytic Mechanism. Biochemistry 2010, 49, 10421–10439. [Google Scholar] [CrossRef]
- Gazzaniga, F.; Stebbins, R.; Chang, S.; McPeek, M.; Brenner, C. Microbial NAD Metabolism: Lessons from Comparative Genomics. Microbiol. Mol. Biol. Rev. 2009, 73, 529–541. [Google Scholar] [CrossRef]
- Del Nagro, C.; Xiao, Y.; Rangell, L.; Reichelt, M.; O’Brien, T. Depletion of the Central Metabolite NAD Leads to Oncosis-mediated Cell Death. J. Biol. Chem. 2014, 289, 35182–35192. [Google Scholar] [CrossRef]
- Cloux, A.-J.; Aubry, D.; Heulot, M.; Widmann, C.; ElMokh, O.; Piacente, F.; Cea, M.; Nencioni, A.; Bellotti, A.; Bouzourène, K.; et al. Reactive oxygen/nitrogen species contribute substantially to the antileukemia effect of APO866, a NAD lowering agent. Oncotarget 2019, 10, 6723–6738. [Google Scholar] [CrossRef] [PubMed]
- O’Brien, P.J.; Siraki, A.; Shangari, N. Aldehyde Sources, Metabolism, Molecular Toxicity Mechanisms, and Possible Effects on Human Health Crit. Rev. Toxicol. 2005, 35, 609–662. [Google Scholar] [CrossRef] [PubMed]
- Laskar, A.A.; Younus, H. Aldehyde toxicity and metabolism: The role of aldehyde dehydrogenases in detoxification, drug resistance and carcinogenesis. Drug Metab. Rev. 2019, 51, 42–64. [Google Scholar] [CrossRef] [PubMed]
- Gaut, Z.; Solomon, H. Inhibition of nicotinate phosphoribosyltransferase in human platelet lysate by nicotinic acid analogs. Biochem. Pharmacol. 1971, 20, 2903–2906. [Google Scholar] [CrossRef]
- Ghanem, M.S.; Caffa, I.; Del Rio, A.; Franco, J.; Parenti, M.D.; Monacelli, F.; Cea, M.; Khalifa, A.; Nahimana, A.; Duchosal, M.A.; et al. Identification of NAPRT Inhibitors with Anti-Cancer Properties by In Silico Drug Discovery. Pharmaceuticals 2022, 15, 848. [Google Scholar] [CrossRef]
- Shibata, K.; Onodera, M. Efficiency of Dietary 3-Acetylpyridine, Pyridine-3-aldehyde, Pyridine-3-methanol, and β -Picoline as Niacin in Rats. Biosci. Biotechnol. Biochem. 1993, 57, 799–802. [Google Scholar] [CrossRef]
- Danh, H.C.; Benedetti, M.S.; Dostert, P. Age-Related Changes in Aldehyde Reductase Activity of Rat Brain, Liver and Heart. Gerontology 1984, 30, 159–166. [Google Scholar] [CrossRef]
- Petrash, J.M.; Srivastava, S.K. Purification and properties of human liver aldehyde reductases. Biochim. Biophys. Acta BBA Protein Struct. Mol. Enzymol. 1982, 707, 105–114. [Google Scholar] [CrossRef]
- Magnien, A.; Branlant, G. The Kinetics and Mechanism of Pig-Liver Aldehyde Reductase. Comparative Studies with Pyridine-3-aldehyde and p-Carboxybenzaldehyde. Eur. J. Biochem. 1983, 131, 375–381. [Google Scholar] [CrossRef]
- Sakamoto, M.; Yanagi, S.; Kamiya, T. Inhibitory effects of niacin and its analogues on induction of ornithine decarboxylase activity by diethylnitrosamine in rat liver. Biochem. Pharmacol. 1987, 36, 3015–3019. [Google Scholar] [CrossRef]
- Ren, Z.; Xu, Y.; Li, T.; Sun, W.; Tang, Z.; Wang, Y.; Zhou, K.; Li, J.; Ding, Q.; Liang, K.; et al. NAD+ and its possible role in gut microbiota: Insights on the mechanisms by which gut microbes influence host metabolism. Anim. Nutr. 2022, 10, 360–371. [Google Scholar] [CrossRef] [PubMed]
- Kulikova, V.; Shabalin, K.; Nerinovski, K.; Dölle, C.; Niere, M.; Yakimov, A.; Redpath, P.; Khodorkovskiy, M.; Migaud, M.E.; Ziegler, M.; et al. Generation, Release, and Uptake of the NAD Precursor Nicotinic Acid Riboside by Human Cells. J. Biol. Chem. 2015, 290, 27124–27137. [Google Scholar] [CrossRef] [PubMed]





Disclaimer/Publisher’s Note: The statements, opinions and data contained in all publications are solely those of the individual author(s) and contributor(s) and not of MDPI and/or the editor(s). MDPI and/or the editor(s) disclaim responsibility for any injury to people or property resulting from any ideas, methods, instructions or products referred to in the content. |
© 2023 by the authors. Licensee MDPI, Basel, Switzerland. This article is an open access article distributed under the terms and conditions of the Creative Commons Attribution (CC BY) license (https://creativecommons.org/licenses/by/4.0/).
Share and Cite
Matsumoto, S.; Biniecka, P.; Bellotti, A.; Duchosal, M.A.; Nahimana, A. Nicotinaldehyde, a Novel Precursor of NAD Biosynthesis, Abrogates the Anti-Cancer Activity of an NAD-Lowering Agent in Leukemia. Cancers 2023, 15, 787. https://doi.org/10.3390/cancers15030787
Matsumoto S, Biniecka P, Bellotti A, Duchosal MA, Nahimana A. Nicotinaldehyde, a Novel Precursor of NAD Biosynthesis, Abrogates the Anti-Cancer Activity of an NAD-Lowering Agent in Leukemia. Cancers. 2023; 15(3):787. https://doi.org/10.3390/cancers15030787
Chicago/Turabian StyleMatsumoto, Saki, Paulina Biniecka, Axel Bellotti, Michel A. Duchosal, and Aimable Nahimana. 2023. "Nicotinaldehyde, a Novel Precursor of NAD Biosynthesis, Abrogates the Anti-Cancer Activity of an NAD-Lowering Agent in Leukemia" Cancers 15, no. 3: 787. https://doi.org/10.3390/cancers15030787
APA StyleMatsumoto, S., Biniecka, P., Bellotti, A., Duchosal, M. A., & Nahimana, A. (2023). Nicotinaldehyde, a Novel Precursor of NAD Biosynthesis, Abrogates the Anti-Cancer Activity of an NAD-Lowering Agent in Leukemia. Cancers, 15(3), 787. https://doi.org/10.3390/cancers15030787

