Sign in to use this feature.

Years

Between: -

Subjects

remove_circle_outline
remove_circle_outline
remove_circle_outline
remove_circle_outline
remove_circle_outline
remove_circle_outline

Journals

Article Types

Countries / Regions

Search Results (30)

Search Parameters:
Keywords = Menispermaceae

Order results
Result details
Results per page
Select all
Export citation of selected articles as:
20 pages, 4309 KB  
Article
Characterization and Optimization of the Ultrasound-Assisted Extraction Process of an Unexplored Amazonian Drupe (Chondrodendron tomentosum): A Novel Source of Anthocyanins and Phenolic Compounds
by Disbexy Huaman-Huaman, Segundo G. Chavez, Laydy Mena-Chacon, José Marcelo-Peña, Hans Minchán-Velayarce and Ralph Rivera-Botonares
Processes 2026, 14(2), 357; https://doi.org/10.3390/pr14020357 - 20 Jan 2026
Abstract
This study presents the first comprehensive physicochemical and bioactive characterization of the fruit of Chondrodendron tomentosum Ruiz & Pav. (Menispermaceae). Biometric and physicochemical parameters were characterized across three fruit ripening stages (green, turning, ripe). Additionally, proximate composition was determined in ripe fruits, and [...] Read more.
This study presents the first comprehensive physicochemical and bioactive characterization of the fruit of Chondrodendron tomentosum Ruiz & Pav. (Menispermaceae). Biometric and physicochemical parameters were characterized across three fruit ripening stages (green, turning, ripe). Additionally, proximate composition was determined in ripe fruits, and methanol concentration (25–75%), ultrasonic amplitude (30–70%), and time (1–15 min) were optimized using response surface methodology with a Box–Behnken design. During ripening, weight increased by +47.7% (3.89 to 5.74 g; p < 0.0001), TSS by +26.1% (7.00 to 8.83 °Brix), pH decreased by 32.0% (6.28 to 4.27), and acidity increased by 276% (0.25 to 0.94%). The quadratic models demonstrated high predictive accuracy (R2 > 96.5%; p < 0.004). Optimal conditions (57% methanol, 70% amplitude, and 15 min) maximized total anthocyanin content (120.71 ± 1.89 mg cyanidin-3-glucoside/L), total phenols (672.46 ± 5.84 mg GAE/100 g), and DPPH radical scavenging capacity (5857.55 ± 60.20 µmol Trolox/100 g) in ripe fruits. Unripe fruits do not contain anthocyanins, reaching 46.01 mg C3G/L in turning fruits and 120.71 mg/L in ripe fruits (162% higher than turning fruits). Principal component analysis (90.6% variance) revealed synchronized co-accumulation of anthocyanins and phenols, enhanced by vacuolar acidification. These results suggest ripe C. tomentosum fruits as a potential source for natural colorants, nutraceuticals, and functional foods, pending prior development of green, human-safe extraction processes. Full article
(This article belongs to the Special Issue Advances in Green Extraction and Separation Processes)
Show Figures

Graphical abstract

14 pages, 2983 KB  
Article
Identification and Characterization of Two Se6OMTs from Stephania epigaea Offer Novel Insights into the Biosynthetic Pathway of Cepharanthine
by Jingyi Gan, Wenlong Shi, Qishuang Li, Xinyi Li, Xingyu Zhao, Junhao Tang, Ying Ma, Jian Wang, Shukun Gong, Xiaohui Ma and Juan Guo
Metabolites 2025, 15(2), 92; https://doi.org/10.3390/metabo15020092 - 3 Feb 2025
Cited by 3 | Viewed by 1373
Abstract
Background/Objectives: Stephania epigaea is a plant from the Menispermaceae family. Its root is an important traditional folk medicine, which is called Diburong in China. Diburong is rich in benzylisoquinoline alkaloids (BIAs), including cepharanthine, which has been demonstrated to exhibit significant anti-inflammatory, antiviral, antineoplastic, [...] Read more.
Background/Objectives: Stephania epigaea is a plant from the Menispermaceae family. Its root is an important traditional folk medicine, which is called Diburong in China. Diburong is rich in benzylisoquinoline alkaloids (BIAs), including cepharanthine, which has been demonstrated to exhibit significant anti-inflammatory, antiviral, antineoplastic, and anti-SARS-CoV-2 activities, as well as raising leukocytes. Cepharanthine is composed of (R)- and (S)-1-benzylisoquinoline alkaloid (1-BIA). (S)-norcoclaurine-6-O-methyltransferase (6OMT) is a rate-limiting enzyme in BIA biosynthesis. However, its role in the cepharanthine biosynthetic pathway, particularly with the (R) stereoisomer substrate, remains largely unexplored. This study aimed to identify Se6OMTs involved in the cepharanthine biosynthetic pathway and elucidate the O-methyltransferases (OMTs) responsible for the production of (R)- and (S)-stereoisomer BIAs. Methods: In this study, three OMTs were cloned from S. epigaea and functionally characterized using nine 1-BIAs of (R)- and (S)-configurations as substrates. Results: Two O-methyltransferases, Se6OMT1 and Se6OMT3, showed efficient catalytic activity at the C6 position of both (R)- and (S)-norcoclaurine. Furthermore, Se6OMT3 demonstrated high catalytic activity at the C7 and C4′ positions of other (R)- and (S)-configuration 1-BIAs, which resulted in the generation of multiple products. Conclusions: This study focused on 6OMT enzymes in S. epigaea, identifying Se6OMTs involved in the cepharanthine biosynthetic pathway, determining the OMTs involved in the production of (R)- and (S)-stereoisomer BIAs. This research provides valuable insights into the substrate promiscuity of Se6OMTs on (R)- and (S)-configured 1-BIAs in S. epigaea and highlights the genetic components necessary for the metabolic engineering and synthetic biology approaches to cepharanthine production. Full article
(This article belongs to the Section Plant Metabolism)
Show Figures

Figure 1

14 pages, 6445 KB  
Article
Fangchinoline Inhibits African Swine Fever Virus Replication by Suppressing the AKT/mTOR/NF-κB Signaling Pathway in Porcine Alveolar Macrophages
by Guanming Su, Xiaoqun Yang, Qisheng Lin, Guoming Su, Jinyi Liu, Li Huang, Weisan Chen, Wenkang Wei and Jianxin Chen
Int. J. Mol. Sci. 2024, 25(13), 7178; https://doi.org/10.3390/ijms25137178 - 29 Jun 2024
Cited by 5 | Viewed by 2333
Abstract
African swine fever (ASF), caused by the African swine fever virus (ASFV), is one of the most important infectious diseases that cause high morbidity and mortality in pigs and substantial economic losses to the pork industry of affected countries due to the lack [...] Read more.
African swine fever (ASF), caused by the African swine fever virus (ASFV), is one of the most important infectious diseases that cause high morbidity and mortality in pigs and substantial economic losses to the pork industry of affected countries due to the lack of effective vaccines. The need to develop alternative robust antiviral countermeasures, especially anti-ASFV agents, is of the utmost urgency. This study shows that fangchinoline (FAN), a bisbenzylisoquinoline alkaloid found in the roots of Stephania tetrandra of the family Menispermaceae, significantly inhibits ASFV replication in porcine alveolar macrophages (PAMs) at micromolar concentrations (IC50 = 1.66 µM). Mechanistically, the infection of ASFV triggers the AKT/mTOR/NF-κB signaling pathway. FAN significantly inhibits ASFV-induced activation of such pathways, thereby suppressing viral replication. Such a mechanism was confirmed using an AKT inhibitor MK2206 as it inhibited AKT phosphorylation and ASFV replication in PAMs. Altogether, the results suggest that the AKT/mTOR pathway could potentially serve as a treatment strategy for combating ASFV infection and that FAN could potentially emerge as an effective novel antiviral agent against ASFV infections and deserves further in vivo antiviral evaluations. Full article
Show Figures

Figure 1

11 pages, 1901 KB  
Communication
Clerodane Furanoditerpenoids from Tinospora bakis (A.Rich.) Miers (Menispermaceae)
by Ahmed Saeed Kabbashi, Maazah Abdul Sattar, Muhammad Aamer, Nimra Naz Siddiqui, Muhammad Kamran, Aneela Fayaz, Humera Jahan, Farooq-Ahmad Khan and Yan Wang
Molecules 2024, 29(1), 154; https://doi.org/10.3390/molecules29010154 - 26 Dec 2023
Cited by 11 | Viewed by 2451
Abstract
Tinospora bakis (A.Rich.) Miers (Menispermaceae) has traditionally been used to alleviate headaches, rheumatism, mycetoma, and diabetes, among others. Despite its extensive use, the active components of the plant have never been investigated. In this work, a series of furanoditerpenoids (118 [...] Read more.
Tinospora bakis (A.Rich.) Miers (Menispermaceae) has traditionally been used to alleviate headaches, rheumatism, mycetoma, and diabetes, among others. Despite its extensive use, the active components of the plant have never been investigated. In this work, a series of furanoditerpenoids (118) and five compounds from other classes (1923) were isolated from T. bakis. Notably, two new compounds were discovered and named: tinobakisin (1) and tinobakiside (10). Their molecular structures were elucidated with NMR, MS, UV, IR, and ECD spectra. Additionally, known compounds (29 and 1123) were corroboratively identified through spectral comparisons with previously reported data, while highlighting and addressing some inaccuracies in the prior literature. Remarkably, compounds 6, 7, 13, and 17 exhibited a superior anti-glycation effect, outperforming established agents like rutin and quercetin in a lab model of protein glycation with glucose. The overall findings suggest that furanoditerpenoids play a crucial role in the antidiabetic properties of T. bakis. This research marks the first comprehensive phytochemical investigation of T. bakis, opening the door for further investigation into furanoditerpenoids and their biological mechanisms. Full article
Show Figures

Graphical abstract

16 pages, 4790 KB  
Article
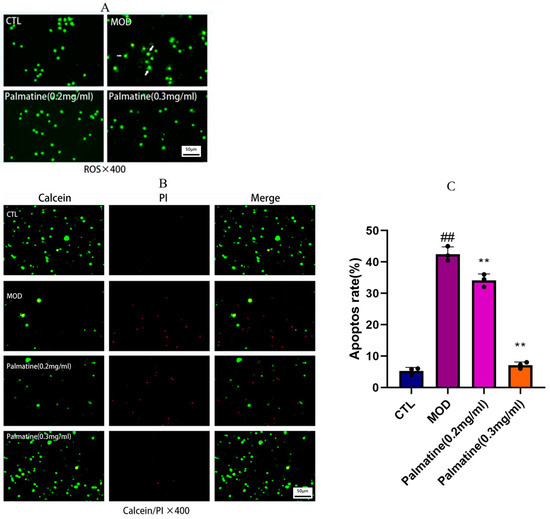
Palmatine Protects PC12 Cells and Mice from Aβ25-35-Induced Oxidative Stress and Neuroinflammation via the Nrf2/HO-1 Pathway
by Yu Wang, Hongyan Pei, Weijia Chen, Rui Du, Jianming Li and Zhongmei He
Molecules 2023, 28(24), 7955; https://doi.org/10.3390/molecules28247955 - 5 Dec 2023
Cited by 14 | Viewed by 3326
Abstract
Alzheimer’s disease is a common degenerative disease which has a great impact on people’s daily lives, but there is still a certain market gap in the drug research about it. Palmatine, one of the main components of Huangteng, the rattan stem of Fibraurea [...] Read more.
Alzheimer’s disease is a common degenerative disease which has a great impact on people’s daily lives, but there is still a certain market gap in the drug research about it. Palmatine, one of the main components of Huangteng, the rattan stem of Fibraurea recisa Pierre (Menispermaceae), has potential in the treatment of Alzheimer’s disease. The aim of this study was to evaluate the neuroprotective effect of palmatine on amyloid beta protein 25–35-induced rat pheochromocytoma cells and AD mice and to investigate its mechanism of action. CCK8 assays, ELISA, the Morris water maze assay, fluorescent probes, calcein/PI staining, immunofluorescent staining and Western blot analysis were used. The experimental results show that palmatine can increase the survival rate of Aβ25-35-induced PC12 cells and mouse hippocampal neurons, reduce apoptosis, reduce the content of TNF-α, IL-1β, IL-6, GSH, SOD, MDA and ROS, improve the learning and memory ability of AD mice, inhibit the expression of Keap-1 and Bax, and promote the expression of Nrf2, HO-1 and Bcl-2. We conclude that palmatine can ameliorate oxidative stress and neuroinflammation produced by Aβ25-35-induced PC12 cells and mice by modulating the Nrf2/HO-1 pathway. In conclusion, our results suggest that palmatine may have a potential therapeutic effect on AD and could be further investigated as a promising therapeutic agent for AD. It provides a theoretical basis for the development of related drugs. Full article
Show Figures

Graphical abstract

28 pages, 1550 KB  
Review
Unveiling Various Facades of Tinospora cordifolia Stem in Food: Medicinal and Nutraceutical Aspects
by Varisha Anjum, Uday Bagale, Ammar Kadi, Irina Potoroko, Shirish H. Sonawane and Areefa Anjum
Molecules 2023, 28(20), 7073; https://doi.org/10.3390/molecules28207073 - 13 Oct 2023
Cited by 10 | Viewed by 6115
Abstract
Natural products with curative properties are gaining immense popularity in scientific and food research, possessing no side effects in contrast to other drugs. Guduchi, or Tinospora cordifolia, belongs to the menispermaceae family of universal drugs used to treat various diseases in traditional [...] Read more.
Natural products with curative properties are gaining immense popularity in scientific and food research, possessing no side effects in contrast to other drugs. Guduchi, or Tinospora cordifolia, belongs to the menispermaceae family of universal drugs used to treat various diseases in traditional Indian literature. It has received attention in recent decades because of its utilization in folklore medicine for treating several disorders. Lately, the findings of active phytoconstituents present in herbal plants and their pharmacological function in disease treatment and control have stimulated interest in plants around the world. Guduchi is ethnobotanically used for jaundice, diabetes, urinary problems, stomachaches, prolonged diarrhea, skin ailments, and dysentery. The treatment with Guduchi extracts was accredited to phytochemical constituents, which include glycosides, alkaloids, steroids, and diterpenoid lactones. This review places emphasis on providing in-depth information on the budding applications of herbal medicine in the advancement of functional foods and nutraceuticals to natural product researchers. Full article
(This article belongs to the Section Natural Products Chemistry)
Show Figures

Graphical abstract

35 pages, 3976 KB  
Review
Anti-Inflammatory and Cytotoxic Activities of Clerodane-Type Diterpenes
by Rubria Marlen Martínez-Casares, Liliana Hernández-Vázquez, Angelica Mandujano, Leonor Sánchez-Pérez, Salud Pérez-Gutiérrez and Julia Pérez-Ramos
Molecules 2023, 28(12), 4744; https://doi.org/10.3390/molecules28124744 - 13 Jun 2023
Cited by 11 | Viewed by 3347
Abstract
The secondary metabolites of clerodane diterpenoids have been found in several plant species from various families and in other organisms. In this review, we included articles on clerodanes and neo-clerodanes with cytotoxic or anti-inflammatory activity from 2015 to February 2023. A search was [...] Read more.
The secondary metabolites of clerodane diterpenoids have been found in several plant species from various families and in other organisms. In this review, we included articles on clerodanes and neo-clerodanes with cytotoxic or anti-inflammatory activity from 2015 to February 2023. A search was conducted in the following databases: PubMed, Google Scholar and Science Direct, using the keywords clerodanes or neo-clerodanes with cytotoxicity or anti-inflammatory activity. In this work, we present studies on these diterpenes with anti-inflammatory effects from 18 species belonging to 7 families and those with cytotoxic activity from 25 species belonging to 9 families. These plants are mostly from the Lamiaceae, Salicaceae, Menispermaceae and Euphorbiaceae families. In summary, clerodane diterpenes have activity against different cell cancer lines. Specific antiproliferative mechanisms related to the wide range of clerodanes known today have been described, since many of these compounds have been identified, some of which we barely know their properties. It is very possible that there are even more compounds than those described today, in such a way that makes it an open field to discover. Furthermore, some diterpenes presented in this review have already-known therapeutic targets, and therefore, their potential adverse effects can be predicted in some way. Full article
Show Figures

Figure 1

17 pages, 4610 KB  
Article
Antiproliferative Activity of Krukovine by Regulating Transmembrane Protein 139 (TMEM139) in Oxaliplatin-Resistant Pancreatic Cancer Cells
by Jee-Hyung Lee, Sang-Hyub Lee, Sang-Kook Lee, Jin-Ho Choi, Seohyun Lim, Min-Song Kim, Kyung-Min Lee, Min-Woo Lee, Ja-Lok Ku, Dae-Hyun Kim, In-Rae Cho, Woo-Hyun Paik, Ji-Kon Ryu and Yong-Tae Kim
Cancers 2023, 15(9), 2642; https://doi.org/10.3390/cancers15092642 - 7 May 2023
Cited by 8 | Viewed by 3435
Abstract
Krukovine (KV) is an alkaloid isolated from the bark of Abuta grandifolia (Mart.) Sandw. (Menispermaceae) with anticancer potential in some cancers with KRAS mutations. In this study, we explored the anticancer efficacy and mechanism of KV in oxaliplatin-resistant pancreatic cancer cells and patient-derived [...] Read more.
Krukovine (KV) is an alkaloid isolated from the bark of Abuta grandifolia (Mart.) Sandw. (Menispermaceae) with anticancer potential in some cancers with KRAS mutations. In this study, we explored the anticancer efficacy and mechanism of KV in oxaliplatin-resistant pancreatic cancer cells and patient-derived pancreatic cancer organoids (PDPCOs) with KRAS mutation. After treatment with KV, mRNA and protein levels were determined by RNA-seq and Western blotting, respectively. Cell proliferation, migration, and invasion were measured by MTT, scratch wound healing assay, and transwell analysis, respectively. Patient-derived pancreatic cancer organoids (PDPCOs) with KRAS mutations were treated with KV, oxaliplatin (OXA), and a combination of KV and OXA. KV suppresses tumor progression via the downregulation of the Erk-RPS6K-TMEM139 and PI3K-Akt-mTOR pathways in oxaliplatin-resistant AsPC-1 cells. Furthermore, KV showed an antiproliferative effect in PDPCOs, and the combination of OXA and KV inhibited PDPCO growth more effectively than either drug alone. Full article
Show Figures

Figure 1

38 pages, 2046 KB  
Review
A Review of Fibraurea tinctoria and Its Component, Berberine, as an Antidiabetic and Antioxidant
by Indah Purwaningsih, Iman Permana Maksum, Dadan Sumiarsa and Sriwidodo Sriwidodo
Molecules 2023, 28(3), 1294; https://doi.org/10.3390/molecules28031294 - 29 Jan 2023
Cited by 44 | Viewed by 14286
Abstract
Diabetes mellitus is a group of metabolic disorders characterized by hyperglycemia caused by resistance to insulin action, inadequate insulin secretion, or excessive glucagon production. Numerous studies have linked diabetes mellitus and oxidative stress. People with diabetes usually exhibit high oxidative stress due to [...] Read more.
Diabetes mellitus is a group of metabolic disorders characterized by hyperglycemia caused by resistance to insulin action, inadequate insulin secretion, or excessive glucagon production. Numerous studies have linked diabetes mellitus and oxidative stress. People with diabetes usually exhibit high oxidative stress due to persistent and chronic hyperglycemia, which impairs the activity of the antioxidant defense system and promotes the formation of free radicals. Recently, several studies have focused on exploring natural antioxidants to improve diabetes mellitus. Fibraurea tinctoria has long been known as the native Borneo used in traditional medicine to treat diabetes. Taxonomically, this plant is part of the Menispermaceae family, widely known for producing various alkaloids. Among them are protoberberine alkaloids such as berberine. Berberine is an isoquinoline alkaloid with many pharmacological activities. Berberine is receiving considerable interest because of its antidiabetic and antioxidant activities, which are based on many biochemical pathways. Therefore, this review explores the pharmacological effects of Fibraurea tinctoria and its active constituent, berberine, against oxidative stress and diabetes, emphasizing its mechanistic aspects. This review also summarizes the pharmacokinetics and toxicity of berberine and in silico studies of berberine in several diseases and its protein targets. Full article
(This article belongs to the Section Chemical Biology)
Show Figures

Figure 1

15 pages, 1882 KB  
Review
Pharmacological Effects and Clinical Prospects of Cepharanthine
by Di Liang, Qi Li, Lina Du and Guifang Dou
Molecules 2022, 27(24), 8933; https://doi.org/10.3390/molecules27248933 - 15 Dec 2022
Cited by 33 | Viewed by 5733
Abstract
Cepharanthine is an active ingredient separated and extracted from Stephania cepharantha Hayata, a Menispermaceae plant. As a bisbenzylisoquinoline alkaloid, cepharanthine has various pharmacological properties, including antioxidant, anti-inflammatory, immunomodulatory, antitumoral, and antiviral effects. Following the emergence of coronavirus disease 2019 (COVID-19), cepharanthine has been [...] Read more.
Cepharanthine is an active ingredient separated and extracted from Stephania cepharantha Hayata, a Menispermaceae plant. As a bisbenzylisoquinoline alkaloid, cepharanthine has various pharmacological properties, including antioxidant, anti-inflammatory, immunomodulatory, antitumoral, and antiviral effects. Following the emergence of coronavirus disease 2019 (COVID-19), cepharanthine has been found to have excellent anti-COVID-19 activity. In this review, the important physicochemical properties and pharmacological effects of cepharanthine, particularly the antiviral effect, are systematically described. Additionally, the molecular mechanisms and novel dosage formulations for the efficient, safe, and convenient delivery of cepharanthine are summarized. Full article
Show Figures

Figure 1

13 pages, 4004 KB  
Article
TinoTranscriptDB: A Database of Transcripts and Microsatellite Markers of Tinospora cordifolia, an Important Medicinal Plant
by Rakesh Singh, Ajay Kumar Mahato, Akshay Singh, Rajesh Kumar, Amit K. Singh, Sundeep Kumar, Soma S. Marla, Ashok Kumar and Nagendra K. Singh
Genes 2022, 13(8), 1433; https://doi.org/10.3390/genes13081433 - 12 Aug 2022
Cited by 8 | Viewed by 3667
Abstract
Tinospora cordifolia, commonly known as “Giloe” in India, is a shrub belonging to the family Menispermaceae. It is an important medicinal plant known for its antipyretic, anti-inflammatory, antispasmodic, and antidiabetic properties and is used in the treatment of jaundice, gout, and rheumatism. [...] Read more.
Tinospora cordifolia, commonly known as “Giloe” in India, is a shrub belonging to the family Menispermaceae. It is an important medicinal plant known for its antipyretic, anti-inflammatory, antispasmodic, and antidiabetic properties and is used in the treatment of jaundice, gout, and rheumatism. Despite its economic importance, the limited information related to its genomic resources prohibits its judicious exploitation through molecular breeding or biotechnological approaches. In this study, we generated a meta-transcriptome assembly of 43,090 non-redundant transcripts by merging the RNASeq data obtained from Roche 454 GS-FLX, and Illumina platforms, and report the first transcriptome-based database for simple sequence repeats and transcription factors (“TinoTranscriptDB” (Tinospora cordifolia Transcriptome Database)). We annotated 26,716 (62%) of the total transcripts successfully from National Center for Biotechnology Information non-redundant protein (NCBI-NR), gene ontology (GO), Kyoto Encyclopedia of Genes and Genomes (KEGG), Swiss-Prot, and Pfam databases. This database contains information of 2620 perfect simple sequence repeats (P-SSRs) with a relative abundance of 340.12 (loci/Mb), and relative density of 6309.29 (bp/Mb). Excluding mono-nucleotides, the most abundant SSR motifs were tri-nucleotides (54.31%), followed by di-nucleotides (37.51%), tetra-nucleotides (4.54%), penta-nucleotides (3.16%) and hexa-nucleotides (0.45%). Additionally, we also identified 4,311 transcription factors (TFs) and categorized them into 55 sub-families. This database is expected to fill the gap in genomic resource availability in T. cordifolia and thus accelerate molecular breeding and related functional and other applied studies aimed towards genetic improvements of T. cordifolia and related species. Full article
(This article belongs to the Section Bioinformatics)
Show Figures

Graphical abstract

17 pages, 4020 KB  
Article
Phylogeography and Population History of Eleutharrhena macrocarpa (Tiliacoreae, Menispermaceae) in Southeast Asia’s Most Northerly Rainforests
by Shijie Song, Jianyong Shen, Shishun Zhou, Xianming Guo, Jinchao Zhao, Xinghui Shi, Zhiyong Yu, Qiangbang Gong, Shaohua You and Sven Landrein
Diversity 2022, 14(6), 437; https://doi.org/10.3390/d14060437 - 30 May 2022
Cited by 2 | Viewed by 3105
Abstract
The diversification of Tiliacoreae and the speciation of Eleutharrhena are closely linked to Southeast Asia’s most northerly rainforests which originate from the Himalayan uplift. Migration routes across biogeographical zones within the Asian clade, including those of Eleutharrhena, Pycnarrhena, and Macrococculus, [...] Read more.
The diversification of Tiliacoreae and the speciation of Eleutharrhena are closely linked to Southeast Asia’s most northerly rainforests which originate from the Himalayan uplift. Migration routes across biogeographical zones within the Asian clade, including those of Eleutharrhena, Pycnarrhena, and Macrococculus, and their population structures are still unexplored. We combine endocarp morphology, phylogenetic analyses, divergence time estimation, ancestral area reconstruction, as well as SCoT method to reconstruct the past diversification of Eleutharrhena macrocarpa and to understand their current distribution, rarity, and evolutionary distinctiveness. The disjunct, monospecific, and geographically restricted genera Eleutharrhena and Macrococculus both have a dry aril, a unique feature in Menispermaceae endocarps that further confirms their close relationship. Pycnarrhena and Eleutharrhena appeared during the end of the Oligocene c. 23.10 million years ago (Mya) in Indochina. Eleutharrhena speciation may be linked to climate change during this time, when humid forests became restricted to the northern range due to the Himalayan uplift. Differentiation across the Thai–Burmese range could have contributed to the isolation of the Dehong populations during the Miocene c. 15.88 Mya, when exchange between India and continental Asia ceased. Dispersal to the Lanping–Simao block and further differentiation in southeastern and southern Yunnan occurred during the Miocene, c. 6.82 Mya. The specific habitat requirements that led to the biogeographic patterns observed in E. macrocarpa contributed to a low genetic diversity overall. Population 1 from Dehong, 16 from Pu’er, and 20 from Honghe on the East of the Hua line have a higher genetic diversity and differentiation; therefore, we suggest that their conservation be prioritized. Full article
(This article belongs to the Special Issue Ecology, Evolution and Diversity of Plants)
Show Figures

Figure 1

18 pages, 4266 KB  
Article
In Vitro and In Silico Evaluation of Cholinesterase Inhibition by Alkaloids Obtained from Branches of Abuta panurensis Eichler
by Rochelly da Silva Mesquita, Andrii Kyrylchuk, Anton Cherednichenko, Ingrity Suelen Costa Sá, Lílian Macedo Bastos, Felipe Moura Araújo da Silva, Rita de Cássia Saraiva Nunomura and Andriy Grafov
Molecules 2022, 27(10), 3138; https://doi.org/10.3390/molecules27103138 - 13 May 2022
Cited by 9 | Viewed by 3406
Abstract
Alkaloids are natural products known as ethnobotanicals that have attracted increasing attention due to a wide range of their pharmacological properties. In this study, cholinesterase inhibitors were obtained from branches of Abuta panurensis Eichler (Menispermaceae), an endemic species from the Amazonian rainforest. Five [...] Read more.
Alkaloids are natural products known as ethnobotanicals that have attracted increasing attention due to a wide range of their pharmacological properties. In this study, cholinesterase inhibitors were obtained from branches of Abuta panurensis Eichler (Menispermaceae), an endemic species from the Amazonian rainforest. Five alkaloids were isolated, and their structure was elucidated by a combination of 1D and 2D 1H and 13C NMR spectroscopy, HPLC-MS, and high-resolution MS: Lindoldhamine isomer m/z 569.2674 (1), stepharine m/z 298.1461 (2), palmatine m/z 352.1616 (3), 5-N-methylmaytenine m/z 420.2669 (4) and the N-trans-feruloyltyramine m/z 314.1404 (5). The compounds 1, 3, and 5 were isolated from A. panurensis for the first time. Interaction of the above-mentioned alkaloids with acetylcholinesterase (AChE) and butyrylcholinesterase (BChE) enzymes was investigated in silico by molecular docking and molecular dynamics. The molecules under investigation were able to bind effectively with the active sites of the AChE and BChE enzymes. The compounds 14 demonstrated in vitro an inhibitory effect on acetylcholinesterase with IC50 values in the range of 19.55 µM to 61.24 µM. The data obtained in silico corroborate the results of AChE enzyme inhibition. Full article
Show Figures

Figure 1

9 pages, 853 KB  
Article
Cytotoxic Polyhydroxylated Oleanane Triterpenoids from Cissampelos pareira var. hirsuta
by Yanjun Sun, Ruyi Pan, Haojie Chen, Chen Zhao, Ruijie Han, Meng Li, Guimin Xue, Hui Chen, Kun Du, Junmin Wang and Weisheng Feng
Molecules 2022, 27(4), 1183; https://doi.org/10.3390/molecules27041183 - 10 Feb 2022
Cited by 8 | Viewed by 2536
Abstract
Three new polyhydroxylated oleanane triterpenoids, cissatriterpenoid A−C (13), along with one known analogue (4), were isolated from the whole plant of Cissampelos pareira var. hirsuta. Their chemical structures were elucidated by extensive spectroscopic data (IR, HR-ESI-MS, [...] Read more.
Three new polyhydroxylated oleanane triterpenoids, cissatriterpenoid A−C (13), along with one known analogue (4), were isolated from the whole plant of Cissampelos pareira var. hirsuta. Their chemical structures were elucidated by extensive spectroscopic data (IR, HR-ESI-MS, 1H-NMR, 13C-NMR, DEPT, 1H-1H COSY, HSQC, HMBC, NOESY) and the microhydrolysis method. The isolation of compounds 14 represents the first report of polyhydroxylated oleanane triterpenoids from the family Menispermaceae. All isolated compounds were evaluated for their cytotoxicity against five human cancer cell lines, and the inhibitory activity against NO release in LPS-induced RAW 264.7 cells. Compound 3 showed the most potent cytotoxic activities against the A549, SMMC-7721, MCF-7, and SW480 cell lines, with IC50 values of 17.55, 34.74, 19.77, and 30.39 μM, respectively, whereas three remaining ones were found to be inactive. The preliminary structure–activity relationship analysis indicated that the γ-lactone ring at C-22 and C-29, and the olefinic bond at C-12 and C-13 were structurally required for the cytotoxicity of polyhydroxylated oleanane triterpenoids against these four cell lines. Based on lipid-water partition coefficients, compound 3 is less lipophilic than 1 and 4, which agrees with their cytotoxic activities. This confirms the potential of C. pareira var. hirsuta in the tumor treatment. Full article
Show Figures

Figure 1

10 pages, 1521 KB  
Review
Cocculus hirsutus (L.) W.Theob. (Menispermaceae): A Review on Traditional Uses, Phytochemistry and Pharmacological Activities
by Rajan Logesh, Niranjan Das, Anjana Adhikari-Devkota and Hari Prasad Devkota
Medicines 2020, 7(11), 69; https://doi.org/10.3390/medicines7110069 - 10 Nov 2020
Cited by 21 | Viewed by 9343
Abstract
Background:Cocculus hirsutus (L.) W.Theob. (Menispermaceae) is a perennial climber distributed mostly in tropical and subtropical areas. The main aim of this article is to collect and analyze the scientific information related to traditional uses, bioactive chemical constituents and pharmacological activities. Methods: Scientific [...] Read more.
Background:Cocculus hirsutus (L.) W.Theob. (Menispermaceae) is a perennial climber distributed mostly in tropical and subtropical areas. The main aim of this article is to collect and analyze the scientific information related to traditional uses, bioactive chemical constituents and pharmacological activities. Methods: Scientific information on C. hirsutus was retrieved from the online bibliographic databases (e.g. MEDLINE/PubMed, SciFinder, Web of Science, Google Scholar and Scopus). Information regarding traditional uses was also acquired from secondary resources including books and proceedings. Results: Different plant parts of C. hirsutus were reported to be used for the treatment of fever, skin diseases, stomach disorders and urinary diseases. Alkaloids such as jasminitine, hirsutine, cohirsitine and their derivatives along with a few flavonoids, triterpene derivatives and volatile compounds were reported from whole plant or different plant parts. Extracts were evaluated for their antimicrobial, antidiabetic, immunomodulatory and hepatoprotective activities among others. Conclusion: Although widely used in traditional medicines, only a few studies have been performed related to chemical constituents. Most of the biological activity evaluations were carried out using in vitro evaluation methods and only a few studies were carried out in animal models. In the future, properly designed in vivo and clinical studies are necessary to evaluate the pharmacological activities of C. hirsutus along with bioassay-guided studies to isolate and identify the active constituents. Full article
Show Figures

Figure 1

Back to TopTop