Due to scheduled maintenance work on our servers, there may be short service disruptions on this website between 11:00 and 12:00 CEST on March 28th.
Sign in to use this feature.

Years

Between: -

Subjects

remove_circle_outline
remove_circle_outline
remove_circle_outline
remove_circle_outline
remove_circle_outline
remove_circle_outline
remove_circle_outline
remove_circle_outline
remove_circle_outline

Journals

remove_circle_outline
remove_circle_outline
remove_circle_outline
remove_circle_outline
remove_circle_outline
remove_circle_outline
remove_circle_outline

Article Types

Countries / Regions

remove_circle_outline
remove_circle_outline
remove_circle_outline
remove_circle_outline
remove_circle_outline
remove_circle_outline

Search Results (1,081)

Search Parameters:
Keywords = LOXs

Order results
Result details
Results per page
Select all
Export citation of selected articles as:
29 pages, 1035 KB  
Review
Dose-Dependent and Non-Autonomous Signaling in CAKUT: A Lineage-Specific Framework from Conditional Knockout Studies
by Nela Kelam, Petar Todorović, Patricija Bajt, Nikola Pavlović, Tomislav Rakić, Katarina Vukojević and Anita Racetin
Biomolecules 2026, 16(3), 458; https://doi.org/10.3390/biom16030458 - 18 Mar 2026
Viewed by 200
Abstract
Background/Objectives: Congenital anomalies of the kidney and urinary tract (CAKUTs) represent the leading cause of pediatric chronic kidney disease, yet the molecular mechanisms underlying these malformations remain incompletely understood. While genetic studies have identified numerous CAKUT-associated genes, conventional knockout approaches often result in [...] Read more.
Background/Objectives: Congenital anomalies of the kidney and urinary tract (CAKUTs) represent the leading cause of pediatric chronic kidney disease, yet the molecular mechanisms underlying these malformations remain incompletely understood. While genetic studies have identified numerous CAKUT-associated genes, conventional knockout approaches often result in embryonic lethality or fail to reveal tissue-specific gene functions. This review aims to synthesize findings from conditional knockout mouse studies that have elucidated the spatiotemporal requirements of key signaling pathways during kidney development. Methods: We conducted a narrative synthesis of studies employing Cre-loxP conditional gene targeting in mouse models, identified through systematic searches of PubMed and cross-referencing of key primary research. Studies were selected based on their use of lineage-specific Cre drivers (Six2-Cre, Hoxb7-Cre, Foxd1-Cre) to investigate nephron progenitor maintenance, ureteric bud branching morphogenesis, and stromal–epithelial interactions. Results: Conditional knockout studies have redefined CAKUT pathogenesis as a disorder of dose-dependent signaling, temporal regulation, and inter-compartmental communication. WNT/β-catenin signaling operates in a biphasic, dose-dependent manner in nephron progenitors, with Six2-Cre-mediated β-catenin deletion causing premature progenitor depletion. BMP and FGF pathways demonstrate dose-dependent and context-specific functions in progenitor maintenance, while GDNF/RET signaling is essential for ureteric bud outgrowth and branching. Importantly, stromal-specific deletions have uncovered non-cell-autonomous mechanisms regulating nephron formation. Haploinsufficiency studies demonstrate that partial pathway disruption can reduce nephron endowment without overt CAKUT, predisposing to adult-onset hypertension and chronic kidney disease. Conclusions: Conditional gene targeting has mechanistically redefined CAKUT from a collection of structural malformations to a spectrum of disorders arising from quantitative perturbations in lineage-specific signaling networks. These findings establish that phenotypic severity is determined by the degree of pathway disruption, the developmental timing of insult, and the compartment affected, providing a framework for interpreting oligogenic interactions and variable penetrance in human CAKUTs. Full article
(This article belongs to the Section Molecular Biology)
Show Figures

Graphical abstract

18 pages, 18462 KB  
Article
Transcriptomic Reprogramming in Leaves During Floral Bud Morphogenesis in Blueberry
by Xingyu Lu, Dongyu Sun, Yiyan Yang, Ya Shen, Qin Yang and Biyan Zhou
Genes 2026, 17(3), 317; https://doi.org/10.3390/genes17030317 - 14 Mar 2026
Viewed by 250
Abstract
Background/Objectives: Floral bud morphogenesis is a critical developmental process determining yield potential in blueberry, yet the molecular regulatory mechanisms in leaves during this phase remain poorly understood. Methods: In this study, we employed a time-series transcriptomic approach to investigate leaf gene expression [...] Read more.
Background/Objectives: Floral bud morphogenesis is a critical developmental process determining yield potential in blueberry, yet the molecular regulatory mechanisms in leaves during this phase remain poorly understood. Methods: In this study, we employed a time-series transcriptomic approach to investigate leaf gene expression dynamics during floral bud morphogenesis in rabbiteye blueberry. Leaves were sampled at six time points spanning the critical developmental window from the cessation of summer shoot growth to bud swell and dormancy onset. Results: RNA-seq analysis generated 121.68 Gb of clean data, and weighted gene co-expression network analysis (WGCNA) identified four stage-specific modules (brown, red, blue, turquoise) significantly associated with distinct morphogenetic phases. The brown module (0–6W) was enriched in photosynthesis and hormone signaling pathways, while the red (9W) and blue (12W) modules featured protein processing, stress and hormone signaling, and carbohydrate metabolism. The turquoise module (15W) was dominated by carbon metabolism and flavonoid biosynthesis genes. Key flowering-related genes exhibited dynamic expression patterns: FT was specifically upregulated at the late stage (15W), AP2 genes peaked at mid-stage (9–12W), and COL9 showed early high expression (0–3W). Hormone-related gene analysis revealed extensive involvement of multiple pathways, with brassinosteroid (BR) signaling comprising the largest number of genes (101). Co-expression networks further identified hub genes, including FT, COL9, AP2, ERF1, SR160, LOX3-1, and transcription factor genes like MYB-related, as potential central regulators. Conclusions: Our findings demonstrate that blueberry leaves undergo a phased functional transition from a photosynthetic source to a hub for signal integration and metabolic support during floral bud morphogenesis, actively contributing to reproductive development through systemic signaling. This study provides novel insights into flowering regulation in woody perennials and establishes a foundation for marker-assisted breeding and cropping season management in blueberry. Full article
(This article belongs to the Section Plant Genetics and Genomics)
Show Figures

Figure 1

19 pages, 9763 KB  
Article
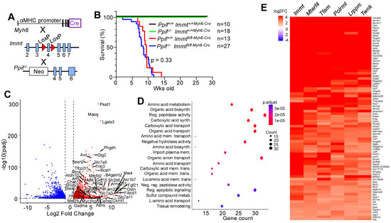
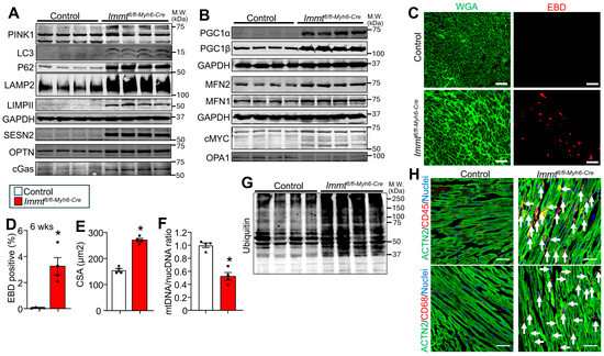
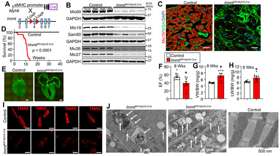
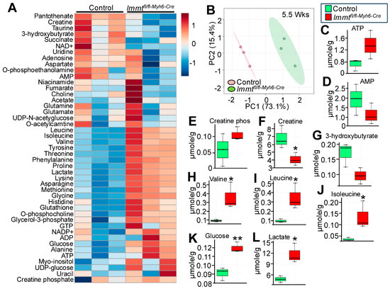
Heart-Specific and Conditional Deletion of the Immt Gene Reveals Its Role in Regulating Mitochondrial Structure and Total Heart Metabolism
by Yasuhide Kuwabara, Caitlin Keezer, Suh-Chin J. Lin, Akanksha Rajput and Jeffery D. Molkentin
Cells 2026, 15(6), 505; https://doi.org/10.3390/cells15060505 - 12 Mar 2026
Viewed by 308
Abstract
Mitochondria comprise ~1/3rd of the volume of an adult ventricular cardiomyocyte. The gene Immt encodes the Mic60/Mitofilin protein that is hypothesized to organize the mitochondrial contact site and cristae organization system (MICOS) complex that generates mitochondrial cristae junctions between the inner and outer [...] Read more.
Mitochondria comprise ~1/3rd of the volume of an adult ventricular cardiomyocyte. The gene Immt encodes the Mic60/Mitofilin protein that is hypothesized to organize the mitochondrial contact site and cristae organization system (MICOS) complex that generates mitochondrial cristae junctions between the inner and outer membranes. To investigate the function of the Immt gene in the mouse heart, we generated and characterized mice in which this gene was specifically deleted in the mouse heart using a loxP-targeted allele (Immtfl/fl) and either the constitutive heart-specific Myh6-Cre transgene or the conditional Myh6-MerCreMer transgene, each of which showed lethality in several weeks. Hearts from these mice showed progressive hypertrophic cardiomyopathy and failure with lost contractility and lung edema. At the ultrastructural level, hearts from these mice showed extreme abnormalities in mitochondrial architecture characterized by lost cristae junctions, stacking of the inner mitochondrial membranes, mitophagy and areas with complete absence of mitochondria. Analysis of mitochondria showed loss of the MICOS complex of proteins as well as loss of mitochondrial membrane potential (Δψ) and increased expression of mitophagy proteins and mitochondrial biogenesis transcription factors. Hearts from these mice also showed widespread cardiomyocyte necrosis and induction of the universal mitochondrial stress response at the mRNA level, as well as major alterations in cardiac metabolites, suggesting greater use of glucose, ketones and amino acids. We conclude that the Immt gene is required for cardiac mitochondrial structure and function, although the ensuing mitochondrial stress response provides molecular clues as to how the heart can compensate metabolically and maintain viability for weeks after mitochondria are absent or unfunctional. Full article
(This article belongs to the Special Issue Mitochondrial Dynamics and Remodelling)
Show Figures

Graphical abstract

62 pages, 8513 KB  
Review
Anti-Inflammatory Activity of Cyclic Imide Derivatives
by Aleksandra Redzicka, Beata Tylińska and Anna Wójcicka
Pharmaceuticals 2026, 19(3), 457; https://doi.org/10.3390/ph19030457 - 11 Mar 2026
Viewed by 447
Abstract
Imide derivatives constitute an interesting group of compounds exhibiting broad biological activity. Structures containing the imide moiety [–CO–N(R)–CO–] occur in both natural and synthetic compounds. Several drugs containing an imide moiety are in therapeutic use. In this review, we present the structures and [...] Read more.
Imide derivatives constitute an interesting group of compounds exhibiting broad biological activity. Structures containing the imide moiety [–CO–N(R)–CO–] occur in both natural and synthetic compounds. Several drugs containing an imide moiety are in therapeutic use. In this review, we present the structures and describe the effects of cyclic imide derivatives, which primarily exhibit anti-inflammatory activity. Some of the presented derivatives have been studied in detail, and their additional analgesic, anticancer, and antibacterial effects have been described. The relative neuroprotective properties of imide derivatives are also described, as are reports of their effect on lowering cholesterol and triglyceride levels. In this review, we discuss monocyclic imide derivatives (succinimide, glutarimide, maleimide, and hydantoin), bicyclic derivatives (e.g., phthalimide), and polycyclic imides. Full article
Show Figures

Graphical abstract

13 pages, 537 KB  
Article
Chemical Profile and Related Antioxidant and Anti-Inflammatory Activities of Leaf Essential Oil from Aspilia rudis Oliv. & Hiern
by Didjour Albert Kambiré, Guy Blanchard Boué, Mathieu Paoli, Ange Bighelli, Jean Brice Boti, Zanahi Félix Tonzibo and Félix Tomi
Plants 2026, 15(6), 865; https://doi.org/10.3390/plants15060865 - 11 Mar 2026
Viewed by 237
Abstract
The present study reports, for the first time, the chemical composition of the leaf essential oil (LEO) from Aspilia rudis as well as its antioxidant and anti-inflammatory activities. Analysis combining GC(RI), GC-MS and 13C-NMR of 36 samples identified 58 compounds representing 96.7–99.3% [...] Read more.
The present study reports, for the first time, the chemical composition of the leaf essential oil (LEO) from Aspilia rudis as well as its antioxidant and anti-inflammatory activities. Analysis combining GC(RI), GC-MS and 13C-NMR of 36 samples identified 58 compounds representing 96.7–99.3% of the whole composition. Statistical analyses revealed chemical variability in three clusters, each composed of samples from the same sampling site. Cluster I is dominated by germacrene D (27.2 ± 2.7%), α-pinene (24.0 ± 2.9%) and (E)-β-caryophyllene (13.1 ± 1.7%), cluster II by α-pinene (38.9 ± 2.4%) and germacrene D (19.1 ± 3.6%), while the prevalent compound of cluster III is α-pinene (51.9 ± 5.3%), followed by β-pinene (11.7 ± 1.7%) and germacrene D (10.7 ± 2.2%). The oil samples S10, S26 and S36 demonstrated antioxidant activity (DPPH: EC50 = 43.8 ± 1.0, 28.5 ± 1.0 and 38.8 ± 1.0 µg/mL, respectively; ABTS: TEAC = 17.16 ± 0.70, 23.35 ± 1.32 and 18.76 ± 0.64 µmol TE/mg EO, respectively) and anti-inflammatory activity through the LOX inhibition assay (IC50 = 34.9 ± 1.0, 32.1 ± 1.0 and 22.2 ± 1.0 µg/mL, respectively). The activities of A. rudis LEO may be related to its main compounds and thymol, all known for their various pharmacological and biological properties, and probably to synergistic effects. Full article
Show Figures

Figure 1

12 pages, 1640 KB  
Article
Hepatic Effects of Etoricoxib in Mice: Integrated Histopathological and Gene Expression Analysis
by Yahya F. Jamous, Badrah S. Alghamdi, Yazun Jarrar, Emad A. Hindi and Mohammad Z. Alam
Pharmaceuticals 2026, 19(3), 414; https://doi.org/10.3390/ph19030414 - 3 Mar 2026
Viewed by 390
Abstract
Background: Etoricoxib, a selective cyclooxygenase-2 (COX-2) inhibitor, is widely prescribed for the management of inflammatory conditions. Despite its extensive clinical use, evidence regarding its hepatic safety profile remains limited and incompletely characterized. Aims: This study aimed to systematically evaluate the hepatic [...] Read more.
Background: Etoricoxib, a selective cyclooxygenase-2 (COX-2) inhibitor, is widely prescribed for the management of inflammatory conditions. Despite its extensive clinical use, evidence regarding its hepatic safety profile remains limited and incompletely characterized. Aims: This study aimed to systematically evaluate the hepatic effects of etoricoxib in a murine model by integrating histopathological assessment with analysis of mRNA expression of key enzymes involved in arachidonic acid metabolism Methods: Male BALB/c mice (n = 7 per group) received either low or high doses of etoricoxib (10.5 or 21 mg/kg/day) or celecoxib (35 or 70 mg/kg/day) for 28 consecutive days. Liver tissues were examined histologically using hematoxylin and eosin staining, while molecular alterations were assessed by quantitative PCR targeting representative cyclooxygenase (COX), lipoxygenase (LOX), and cytochrome P450 (CYP450) isoforms involved in arachidonic acid metabolism. Results: High-dose etoricoxib exposure was associated with pronounced hepatic histopathological alterations, including hepatocellular necrosis, inflammatory cell infiltration, and sinusoidal congestion. In contrast, low-dose treatment resulted in only mild vascular and cellular changes. At the molecular level, etoricoxib administration was associated with marked downregulation of several arachidonic acid–metabolizing genes (including Cyp4a12 and Alox12), whereas Cox2 expression was significantly upregulated (p < 0.05), indicating a shift toward a pro-inflammatory transcriptional profile. Conclusions: Etoricoxib exposure is associated with dose-dependent hepatic injury in mice, accompanied by coordinated transcriptional alterations in arachidonic acid–metabolizing pathways. Notably, molecular changes were detectable even at low doses in the absence of overt histological damage, suggesting potential early indicators of hepatic stress. These findings underscore the importance of cautious dose optimization and further translational studies to clarify the long-term hepatic safety of etoricoxib in clinical settings. Full article
Show Figures

Figure 1

23 pages, 1025 KB  
Article
Ripening Crossroads: How Cultivar and Harvest Timing Shape the Extremadura Virgin Olive Oils
by Manuel A. Martínez-Cañas, Hédia Manai-Djebali, Guido Flamini, Daniel Cortés-Montaña, Isabel García-Corraliza and Ana González-Trejo
Agriculture 2026, 16(5), 579; https://doi.org/10.3390/agriculture16050579 - 3 Mar 2026
Viewed by 247
Abstract
Virgin olive oil (VOO) quality is strongly influenced by olive cultivar and fruit maturity stage, yet their combined effects remain insufficiently characterized in many traditional olive-growing regions. This study evaluated the physicochemical parameters, phenolic compounds content, antioxidant activity, fatty acid profile, volatile compounds, [...] Read more.
Virgin olive oil (VOO) quality is strongly influenced by olive cultivar and fruit maturity stage, yet their combined effects remain insufficiently characterized in many traditional olive-growing regions. This study evaluated the physicochemical parameters, phenolic compounds content, antioxidant activity, fatty acid profile, volatile compounds, and sensory attributes of VOOs obtained from five autochthonous cultivars of Extremadura (Spain)—‘Corniche’, ‘Manzanilla Cacereña’, ‘Morisca’, ‘Pico Limón’, and ‘Verdial de Badajoz’—harvested at three ripening stages (Green, Verging-on-ripe, and Ripe). Early harvest oils exhibited significantly higher total phenolic content (up to 478 mg/kg expressed by caffeic acid equivalent, CAE), oxidative stability (up to 188 h), intense green-fruity notes dominated by (E)-2-hexenal and (Z)-3-hexenal, and stronger bitterness and pungency. As ripening progressed, phenolic compounds and LOX-derived C6 volatiles markedly decreased, while oil yield, linoleic acid, saturated aldehydes, and oxidation markers increased in most cultivars. Cultivar-specific responses were evident: ‘Corniche’ and ‘Manzanilla Cacereña’ maintained higher oleic acid and stability, whereas ‘Morisca’ and ‘Pico Limón’ were more prone to phenolic compound loss and sensory deterioration at full ripeness. Multivariate analysis confirmed strong genotype × maturity interactions shaping oil quality. Optimal harvest timing must therefore be tailored to each cultivar to maximize phenolic content, oxidative stability, and sensory excellence while balancing industrial yield. Full article
Show Figures

Graphical abstract

13 pages, 2203 KB  
Article
Pro-Inflammatory Response of Bovine Lung Explant Induced by Mycoplasma mycoides subsp. mycoides
by Leruo Keokilwe, Giovanni Di Teodoro, Marta Di Federico, Massimo Ancora, Ivanka Krasteva, Gianluca Orsini, Cesare Camma, Fabrizia Perletta, Chiara Di Pancrazio, Mirella Luciani, Chandapiwa Marobela-Raborokgwe, Massimo Scacchia and Flavio Sacchini
Pathogens 2026, 15(3), 269; https://doi.org/10.3390/pathogens15030269 - 3 Mar 2026
Viewed by 324
Abstract
Contagious bovine pleuropneumonia (CBPP) is a significant respiratory disease in cattle caused by Mycoplasma mycoides subsp. mycoides (Mmm). A better understanding of the pathogenesis of CBPP and the immune response of the host to infection will assist in the development of [...] Read more.
Contagious bovine pleuropneumonia (CBPP) is a significant respiratory disease in cattle caused by Mycoplasma mycoides subsp. mycoides (Mmm). A better understanding of the pathogenesis of CBPP and the immune response of the host to infection will assist in the development of novel interventions to prevent disease progression. In this study, bovine lung explants (BLEs) were exposed to Mmm to investigate the upregulation and release of early inflammatory cytokines, mediators and receptors following tissue infection. Immunomodulatory molecules indicative of cell activation were investigated by immunoblotting on the BLEs and the tissue culture supernatants, and quantitative real-time PCR (RTq-PCR) was performed on the BLEs to determine the fold change in the expression of the respective mRNA. Immunoblotting indicated the production of inflammatory cytokines, mediators and receptors in Mmm-infected BLEs; however, this contrasted strongly with the mRNA expression profile, which did not show any significant fold increase. Infection of the BLEs with Mmm stimulated the production of some pro-inflammatory cytokines and mediators, including IL-1β, COX-2, 5-LOX and iNOS. Toll-like receptor proteins TLR2 and TLR4 were detected solely in the tissue culture supernatant of Mmm-infected BLEs. These receptors are considered to be involved in the recognition of Mmm by BLE tissue cells, thus triggering intracellular pathways that produce specific inflammatory cytokines and mediators, initiating the inflammatory response. Full article
(This article belongs to the Special Issue Mycoplasmas in Respiratory Tract Infections of Cattle: 2nd Edition)
Show Figures

Figure 1

22 pages, 7647 KB  
Article
AP-2 Transcription Factors as Regulators of Ferroptosis: A Family-Wide Profiling in Diverse Cancer Contexts
by Damian Kołat, Piotr Gromek, Mateusz Kciuk, Lin-Yong Zhao, Żaneta Kałuzińska-Kołat, Renata Kontek and Elżbieta Płuciennik
Int. J. Mol. Sci. 2026, 27(5), 2310; https://doi.org/10.3390/ijms27052310 - 28 Feb 2026
Viewed by 428
Abstract
Ferroptosis is an iron-dependent programmed cell death (PCD) implicated in cancer therapy response, yet its transcriptional control remains unevenly characterized and often centered on a limited subset of transcription factors (TFs) rather than systematically addressing TF families. The Activating enhancer-binding Protein-2 (AP-2) family [...] Read more.
Ferroptosis is an iron-dependent programmed cell death (PCD) implicated in cancer therapy response, yet its transcriptional control remains unevenly characterized and often centered on a limited subset of transcription factors (TFs) rather than systematically addressing TF families. The Activating enhancer-binding Protein-2 (AP-2) family of TFs is a plausible but understudied regulatory node linking oncogenic programs to ferroptosis, with prior research limited to AP-2α and AP-2γ, suggesting anti-ferroptotic and pro-tumorigenic roles. Thus, the present study aimed to provide a family-wide analysis of the relationships between AP-2 and ferroptosis across tumors in which this PCD type is considered biologically and clinically relevant. The research integrates ferroptosis gene modules with AP-2 targetomes, tumor–normal expression comparisons, survival stratification, ferroptosis scoring, cross-cohort functional analyses, and signaling pathway projection extending canonical ferroptosis circuits with AP-2–associated non-canonical elements. Consistent associations between AP-2 expression, prognosis, and ferroptosis score were observed in five tumor cohorts: cervical squamous cell carcinoma, glioblastoma, ovarian serous cystadenocarcinoma, pancreatic adenocarcinoma, and thyroid carcinoma. In addition, cross-cohort clustering highlighted genes enriched in redox- and lipid-metabolism programs linked to apoptosis and autophagy-dependent death. Among the candidates emerging from these analyses, ferroptotic markers (LOX, PTGS2, and NQO1) and AP-2–linked nodes such as CD36, DUOX1, EPHA2, MUC1, PTPRC, SNAI2, and TP63 warrant targeted functional and binding validation to infer whether these associations reflect direct AP-2 regulatory mechanisms. Most importantly, AP-2–centered research appears to be a valuable area for guiding studies of tumor-specific ferroptosis vulnerability or resistance. Full article
Show Figures

Figure 1

26 pages, 7450 KB  
Article
Design, Synthesis, and In Vitro Enzymatic Evaluation of Novel Flavone Derivatives as Dual COX-2/5-LOX Inhibitors Supported by Molecular Docking and ADMET Analysis
by Elmehdi Fraj, Amine Elbouzidi, Haytham Bouammali, Hanane Jaouani, Chaymae Bourhou, Mohamed Addi, Susu M. Zughaier, Allal Challioui, Rachid Touzani and Boufelja Bouammali
Curr. Issues Mol. Biol. 2026, 48(3), 243; https://doi.org/10.3390/cimb48030243 - 25 Feb 2026
Viewed by 744
Abstract
The development of new anti-inflammatory agents with improved safety and efficacy remains a major therapeutic challenge, particularly in light of the adverse effects associated with conventional nonsteroidal anti-inflammatory drugs. In this study, a series of new flavone derivatives were synthesized and evaluated for [...] Read more.
The development of new anti-inflammatory agents with improved safety and efficacy remains a major therapeutic challenge, particularly in light of the adverse effects associated with conventional nonsteroidal anti-inflammatory drugs. In this study, a series of new flavone derivatives were synthesized and evaluated for their inhibitory activities against Cyclooxygenase-1 (COX-1), Cyclooxygenase-2 (COX-2), and 5-Lipooxygenase (5-LOX) through combined in vitro and in silico approaches. Biological screening demonstrated that several derivatives exhibited moderate to strong inhibitory activity across the three enzymes, with IC50 values ranging from 35.67 ± 2.92 to 1137.44 ± 371.05µM. Among these, compounds 5a and 5b emerged as the most promising dual COX-2/5-LOX inhibitors, displaying potent activity toward both targets while maintaining limited COX-1 inhibition, as reflected by their favorable selectivity indices (SI = 2.09 and 5.21, respectively). Molecular docking studies supported the experimental findings, revealing favorable binding affinities of compounds 5a and 5b within the COX-2 active site (PDB: 1CX2), while the flavone–tetrazole hybrid 6b exhibited the highest binding affinity toward the 5-LOX active site (PDB: 6N2W), consistent with its notable inhibitory activity. In silico ADME and toxicity predictions further suggested that the selected derivatives (4a-b, 5a-b, and 6a-b) possess acceptable physiochemical properties, low predicted toxicity, and favorable drug-likeness. Overall, this study identifies flavone-based scaffolds as a promising early-stage lead for the development of dual COX-2/5-LOX inhibitors and provides a rational basis for the design of safer anti-inflammatory agents. Full article
Show Figures

Figure 1

19 pages, 1775 KB  
Article
Arachidonic Acid Metabolic Rewiring Drives Differential Plant Protein Adaptation in Golden Pompano (Trachinotus ovatus)
by Yayang Gao, Baosuo Liu, Huayang Guo, Kecheng Zhu, Yichao Li, Lin Xian, Nan Zhang, Tengfei Zhu and Dianchang Zhang
Int. J. Mol. Sci. 2026, 27(4), 2051; https://doi.org/10.3390/ijms27042051 - 22 Feb 2026
Viewed by 460
Abstract
The replacement of fishmeal with plant protein is widely regarded as a key strategy for sustainable aquaculture. However, carnivorous marine fish often show limited tolerance to fishmeal-free diets. Here, we investigated growth performance, hepatic physiological responses, and molecular mechanisms underlying adaptation to a [...] Read more.
The replacement of fishmeal with plant protein is widely regarded as a key strategy for sustainable aquaculture. However, carnivorous marine fish often show limited tolerance to fishmeal-free diets. Here, we investigated growth performance, hepatic physiological responses, and molecular mechanisms underlying adaptation to a soy protein concentrate-based diet (SPCD) in golden pompano (Trachinotus ovatus). An 8-week feeding trial was conducted under communal rearing conditions, followed by the phenotypic stratification of SPCD-fed fish into high- and low-growth subgroups. Growth performance, serum biochemical indices, and liver histology were assessed, and integrated transcriptomic and metabolomic analyses were performed on liver tissue. At the population level, the SPCD resulted in reduced growth, a lower feed intake, and decreased feed utilization efficiency compared with a fishmeal-based diet. Notably, marked inter-individual variation was observed: fish fed the SPCD exhibited significantly lower final body weights and a higher FCR compared with the FMD group (p < 0.001), and pronounced growth divergence was observed between the PB and PS subgroups, with a subset of SPCD-fed fish maintaining growth comparable to fishmeal-fed controls, whereas others exhibited severely constrained growth. Divergent phenotypes were associated with distinct hepatic alterations, including aggravated vacuolation, the enrichment of tight junction-related and immune regulatory pathways, and the broad reprogramming of lipid metabolism. Integrated multi-omics analysis identified arachidonic acid metabolism as the most significantly perturbed pathway, characterized by altered membrane phospholipid composition, the upregulation of RARRES3L, increased COX/LOX-derived eicosanoids, and the suppression of the CYP–EET branch. Collectively, these findings indicate that soy protein replacement induces coordinated hepatic structural and metabolic remodeling, with tight junction disruption and arachidonic acid metabolic reprogramming contributing to inflammatory imbalance and divergent growth phenotypes in T. ovatus. Full article
Show Figures

Figure 1

17 pages, 1759 KB  
Article
Potential Involvement of Ferroptosis in Duchenne Muscular Dystrophy-Associated Cardiomyopathy
by Nadezhda Fefelova, Sri Harika Pamarthi, Satvik Mareedu, Andreas Ivessa, Diego Fraidenraich, Gopal J. Babu, Judith K. Gwathmey and Lai-Hua Xie
Biomedicines 2026, 14(2), 472; https://doi.org/10.3390/biomedicines14020472 - 21 Feb 2026
Viewed by 617
Abstract
Background/Objectives: Cardiomyopathy (CM) is a leading cause of morbidity and mortality in Duchenne muscular dystrophy (DMD) patients. Ferroptosis, an iron-dependent form of cell death characterized by lipid peroxidation, is implicated in various cardiovascular diseases. However, the role of ferroptosis in DMD-CM remains unexplored. [...] Read more.
Background/Objectives: Cardiomyopathy (CM) is a leading cause of morbidity and mortality in Duchenne muscular dystrophy (DMD) patients. Ferroptosis, an iron-dependent form of cell death characterized by lipid peroxidation, is implicated in various cardiovascular diseases. However, the role of ferroptosis in DMD-CM remains unexplored. Methods: Here, we used dystrophin and utrophin double-knockout (mdx:utr−/−) mice as a model that exhibits cardiac pathological phenotypes similar to those seen in DMD patients to investigate the potential role of ferroptosis. Results: We observed an increased level of iron deposition and lipid peroxidation in the hearts of mdx:utr−/− mice. Live/Dead viability assays revealed that mdx:utr−/− cardiomyocytes exhibited greater susceptibility to ferroptosis than WT cardiomyocytes both at baseline and upon exposure to ferroptosis inducers. We also used mdx:utr−/− mice with a heterozygous sarcolipin (SLN) knockout background (sln+/−) to investigate the effect of SLN reduction on ferroptosis susceptibility in DMD-CM. Notably, ferroptosis was significantly suppressed in cardiomyocytes from mdx:utr−/−:sln+/− mice (p < 0.01). Western blot analysis confirmed the upregulation of transferrin receptor 1 (TfR1) and 15-lipoxygenase-1 (15LOX1), along with the downregulation of heme oxygenase-1 (HMOX-1) and ferroptosis suppressor protein 1 (FSP1) in mdx:utr−/− hearts, while glutathione peroxidase 4 (GPX4) levels remained unchanged. A similar pattern of alterations in ferroptosis-related biomarkers was observed in human heart samples from DMD patients compared to healthy controls. Conclusions: Our results provide direct evidence that ferroptosis contributes to the pathology of DMD-CM and suggest that reducing SLN expression and inhibiting ferroptosis may represent potential therapeutic strategies for this condition. Full article
(This article belongs to the Section Cell Biology and Pathology)
Show Figures

Graphical abstract

22 pages, 8888 KB  
Review
The Stiff Side of Cancer: How Matrix Mechanics Rewrites Non-Coding RNA Expression Programs
by Alma D. Campos-Parra, Jonathan Puente-Rivera, César López-Camarillo, Stephanie I. Nuñez-Olvera, Nereyda Hernández Nava, Gabriela Alvarado Macias and Macrina Beatriz Silva-Cázares
Non-Coding RNA 2026, 12(1), 7; https://doi.org/10.3390/ncrna12010007 - 18 Feb 2026
Viewed by 754
Abstract
Extracellular matrix (ECM) stiffening is a defining biophysical feature of solid tumors that reshape gene regulation through mechanotransduction. Increased collagen crosslinking and stromal remodeling enhance integrin engagement, focal-adhesion signaling and force transmission to the nucleus, where key hubs such as lysyl oxidase (LOX), [...] Read more.
Extracellular matrix (ECM) stiffening is a defining biophysical feature of solid tumors that reshape gene regulation through mechanotransduction. Increased collagen crosslinking and stromal remodeling enhance integrin engagement, focal-adhesion signaling and force transmission to the nucleus, where key hubs such as lysyl oxidase (LOX), focal adhesion kinase (FAK) and the Hippo co-activators YAP1 and TAZ (WWTR1) promote proliferation, invasion, stemness and therapy resistance. Here, we synthesize evidence that quantitative changes in matrix stiffness remodel the miRNome and lncRNome in both tumor and stromal compartments, including extracellular vesicle cargo that reprograms metastatic niches. To address heterogeneity in experimental support, we classify mechanosensitive ncRNAs into studies directly validated by stiffness manipulation (e.g., tunable hydrogels/AFM) versus indirect associations based on mechanosensitive signaling, and we summarize physiological versus pathophysiological stiffness ranges across tissues discussed. We further review competing endogenous RNA (ceRNA) networks converging on mechanotransduction nodes and ECM remodeling enzymes, and discuss translational opportunities and challenges, including targeting mechanosensitive ncRNAs, combining ncRNA modulation with anti-stiffening strategies, delivery barriers in dense tumors, and the potential of circulating/exosomal ncRNAs as biomarkers. Overall, integrating ECM mechanics with ncRNA regulatory circuits provides a framework to identify feed-forward loops sustaining aggressive phenotypes in rigid microenvironments and highlights priorities for validation in physiologically relevant models. Full article
(This article belongs to the Section Long Non-Coding RNA)
Show Figures

Figure 1

16 pages, 1775 KB  
Article
Rakkyo (Allium chinense)-Derived Fructan Stimulates Collagen and Hyaluronan Synthesis in Human Dermal Fibroblasts
by Kei Tsukui, Aiko Sano, Kazumi Kamioki, Kiwamu Dohgomori, Shin-ichi Kawaguchi and Yoshihiro Tokudome
Nutrients 2026, 18(4), 649; https://doi.org/10.3390/nu18040649 - 16 Feb 2026
Viewed by 460
Abstract
Background: Fructans are fructose-based polysaccharides with diverse biological activities; however, their direct activity on skin cells remains unresolved. This study investigated the biological activity of fructan extracted from rakkyo (Allium chinense) (RF) and examined its effects on extracellular matrix (ECM) [...] Read more.
Background: Fructans are fructose-based polysaccharides with diverse biological activities; however, their direct activity on skin cells remains unresolved. This study investigated the biological activity of fructan extracted from rakkyo (Allium chinense) (RF) and examined its effects on extracellular matrix (ECM) metabolism, particularly collagen and hyaluronan synthesis, in human dermal fibroblasts. Methods: RF was prepared from fresh rakkyo bulbs by aqueous extraction, alkaline clarification, and membrane filtration. The average molecular weight and structural characteristics of RF were analyzed using size-exclusion chromatography and 13C NMR spectroscopy. Normal human dermal fibroblasts (NHDFs) were treated with RF by culturing cells in RF-supplemented medium (0.1–1.0 mg/mL). Cell viability and viable cell number were evaluated using the thiazolyl blue tetrazolium bromide and trypan blue exclusion assays, respectively. Expression of ECM-related genes was analyzed by qRT-PCR, and collagen and hyaluronan production were quantified by Sirius Red staining and ELISA. Results: RF had an average molecular weight of approximately 11,500 Da and consisted of nearly equal proportions of inulin- and levan-type fructans. RF (≤1 mg/mL) increased the number of viable cells and markedly upregulated collagen, type I, alpha 1 (COL1A1) and hyaluronic acid synthase 2 (HAS2) expression while downregulating Hyal1 expression. After 9 days of treatment, the cumulative production of type I collagen and hyaluronic acid increased by 3.8- and 1.3-fold, respectively, as compared with controls. Upregulation of lysyl oxidase (LOX) mRNA suggested enhanced collagen cross-linking, whereas MMP-1 showed only modest induction. Conclusions: Rakkyo-derived fructan directly stimulates collagen and hyaluronan synthesis in dermal fibroblasts, likely through regulation of ECM-related genes. These results suggest that rakkyo-derived fructan modulates ECM-related readouts in NHDFs under controlled in vitro conditions. Further validation in more complex skin models and in vivo studies is necessary. Full article
(This article belongs to the Section Carbohydrates)
Show Figures

Graphical abstract

31 pages, 1919 KB  
Article
Synthesis and Antitumor Potency of 2E,21E-bis-(2-Pyridinylidene)-hollongdione in NCI-60 Panel and Zebrafish Model
by Irina Smirnova, Zarema Galimova, Alexander Lobov, Anastasiia Mikheenko, Irina Khan, Gulalek Babayeva, Vadim S. Pokrovsky and Oxana Kazakova
Int. J. Mol. Sci. 2026, 27(4), 1813; https://doi.org/10.3390/ijms27041813 - 13 Feb 2026
Viewed by 519
Abstract
Michael acceptors, such as chalcones and benzylidenes, are privileged scaffolds for the development of anticancer agents. Taking this into account, we developed a selective Claisen–Schmidt condensation of the dammarane-type triterpenoid hollongdione with pyridine-2-carbaldehyde, enabling controlled synthesis of mono- and bis-substituted triterpenes depending on [...] Read more.
Michael acceptors, such as chalcones and benzylidenes, are privileged scaffolds for the development of anticancer agents. Taking this into account, we developed a selective Claisen–Schmidt condensation of the dammarane-type triterpenoid hollongdione with pyridine-2-carbaldehyde, enabling controlled synthesis of mono- and bis-substituted triterpenes depending on the reaction conditions. The reaction demonstrated high temperature-dependent regioselectivity, providing C2-mono- 2 or 2,21-bis-substituted 3 triterpenes with yields up to 96% and 95%, respectively. The structures of the newly synthesized triterpene chalcones were elucidated by 1D and 2D NMR spectroscopy and unambiguously confirmed by a single-crystal X-ray diffraction, which established the E configuration of the exocyclic double bond. In biological studies, the bis-2-pyridylidene derivative 3 exhibited a pronounced and broad-spectrum antitumor activity in the NCI-60 panel, inducing cell death in 58 of 59 cancer cell lines. High selectivity toward melanoma, renal, and prostate cancer cell lines was observed, with selectivity indices (SI) of up to 18.82 for melanoma LOX IMVI. In MTT assays, compound 3 displayed a submicromolar cytotoxicity, particularly against the KRAS-mutant PANC-1 cell line (IC50 = 0.22 µM). Anticancer activity was further confirmed in a zebrafish (Danio rerio) xenograft model of human HCT116 colon cancer, where tumor growth inhibition reached 72% without pronounced embryotoxicity (LC50 = 1.4 µM). We have developed an efficient approach for the site-selective modification of hollongdione, providing access to potent anticancer dammarane-type chalcones. The bis-2-pyridylidene derivative 3 emerged as a promising lead compound, demonstrating submicromolar potency, high selectivity towards melanoma, and significant in vivo efficacy in a zebrafish xenograft model. Full article
(This article belongs to the Special Issue Design, Synthesis and Biological Activity of Heterocyclic Compounds)
Show Figures

Figure 1

Back to TopTop