Sign in to use this feature.

Years

Between: -

Subjects

remove_circle_outline
remove_circle_outline
remove_circle_outline
remove_circle_outline
remove_circle_outline

Journals

Article Types

Countries / Regions

Search Results (8)

Search Parameters:
Keywords = Kosambi–Cartan–Chern theory

Order results
Result details
Results per page
Select all
Export citation of selected articles as:
18 pages, 1149 KB  
Article
Applications of the Kosambi–Cartan–Chern Theory to Hamiltonian Systems on a Cotangent Bundle: Linking Geometric Quantities to the Self-Similar Motions of Three Point Vortices
by Yuma Hirakui and Takahiro Yajima
Mathematics 2025, 13(1), 126; https://doi.org/10.3390/math13010126 - 31 Dec 2024
Cited by 1 | Viewed by 831
Abstract
This study presents a differential geometric framework for Hamiltonian systems expressed in terms of first-order differential equations. For systems governed by second-order ordinary differential equations on tangent bundles, such as Euler–Lagrange systems, the stability of trajectories under perturbations is analyzed based on the [...] Read more.
This study presents a differential geometric framework for Hamiltonian systems expressed in terms of first-order differential equations. For systems governed by second-order ordinary differential equations on tangent bundles, such as Euler–Lagrange systems, the stability of trajectories under perturbations is analyzed based on the eigenvalue of the deviation curvature tensor. Building upon this Jacobi stability analysis approach, four geometric quantities for Hamiltonian systems are derived considering perturbations to trajectories on a cotangent bundle. As a specific Hamiltonian system, a hydrodynamic three-point vortex system is examined, and its four geometric quantities are computed using the Hamiltonian equation. The eigenvalues of these geometric quantities are then used to classify the divergent and collapsing trajectories of point vortices. Specifically, for the divergent trajectories of vortices, the eigenvalues of the geometric quantities converge to zero over time. Conversely, for their collapsing trajectories, the eigenvalues increase with time. This result implies that at the point of vortex collapse, the system becomes geometrically unstable, with diverging trajectory perturbations. Full article
Show Figures

Figure 1

16 pages, 667 KB  
Article
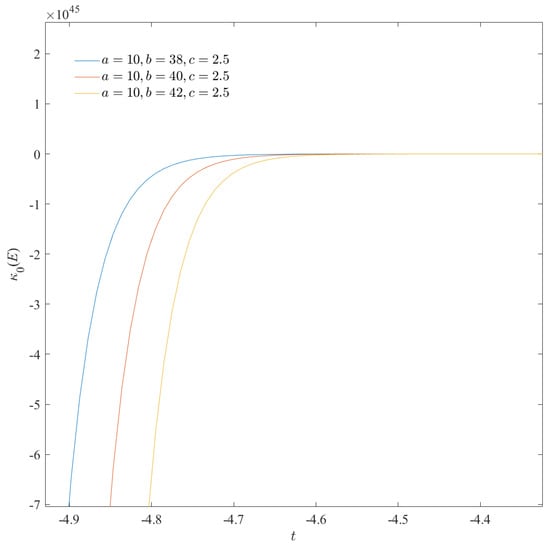
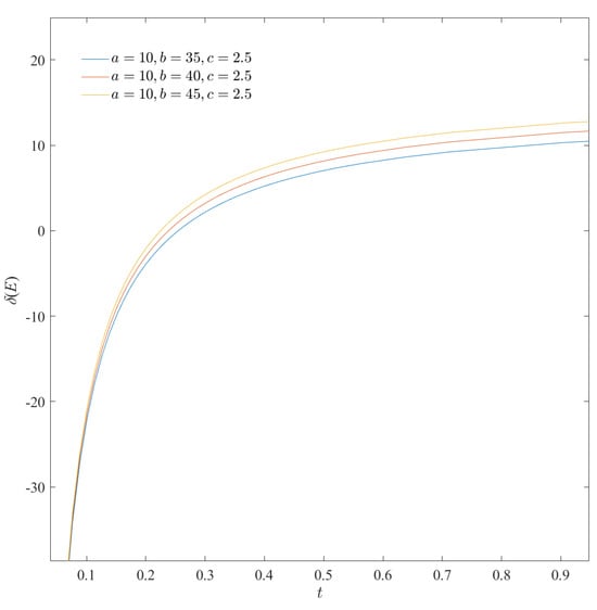
Jacobi Stability Analysis of Liu System: Detecting Chaos
by Qinghui Liu and Xin Zhang
Mathematics 2024, 12(13), 1981; https://doi.org/10.3390/math12131981 - 26 Jun 2024
Cited by 1 | Viewed by 1647
Abstract
By utilizing the Kosambi–Cartan–Chern (KCC) geometric theory, this paper is dedicated to providing novel insights into the Liu dynamical system, which stands out as one of the most distinctive and noteworthy nonlinear dynamical systems. Firstly, five important geometrical invariants of the system are [...] Read more.
By utilizing the Kosambi–Cartan–Chern (KCC) geometric theory, this paper is dedicated to providing novel insights into the Liu dynamical system, which stands out as one of the most distinctive and noteworthy nonlinear dynamical systems. Firstly, five important geometrical invariants of the system are obtained by associating the nonlinear connection with the Berwald connection. Secondly, in terms of the eigenvalues of the deviation curvature tensor, the Jacobi stability of the Liu dynamical system at fixed points is investigated, which indicates that three fixed points are Jacobi unstable. The Jacobi stability of the system is analyzed and compared with that of Lyapunov stability. Lastly, the dynamical behavior of components of the deviation vector is studied, which serves to geometrically delineate the chaotic behavior of the system near the origin. The onset of chaos for the Liu dynamical system is obtained. This work provides an analysis of the Jacobi stability of the Liu dynamical system, serving as a useful reference for future chaotic system research. Full article
(This article belongs to the Section C2: Dynamical Systems)
Show Figures

Figure 1

16 pages, 392 KB  
Article
Jacobi Stability for T-System
by Florian Munteanu
Symmetry 2024, 16(1), 84; https://doi.org/10.3390/sym16010084 - 9 Jan 2024
Cited by 2 | Viewed by 2235
Abstract
In this paper will be considered a three-dimensional autonomous quadratic polynomial system of first-order differential equations with three real parameters, the so-called T-system. This system is symmetric relative to the Oz-axis and represents a special type of the generalized Lorenz system. [...] Read more.
In this paper will be considered a three-dimensional autonomous quadratic polynomial system of first-order differential equations with three real parameters, the so-called T-system. This system is symmetric relative to the Oz-axis and represents a special type of the generalized Lorenz system. The approach of this work will consist of the study of the nonlinear dynamics of this system through the Kosambi–Cartan–Chern (KCC) geometric theory. More exactly, we will focus on the associated system of second-order differential equations (SODE) from the point of view of Jacobi stability by determining the five invariants of the KCC theory. These invariants determine the internal geometrical characteristics of the system, and particularly, the deviation curvature tensor is decisive for Jacobi stability. Furthermore, we will look for necessary and sufficient conditions that the system parameters must satisfy in order to have Jacobi stability for every equilibrium point. Full article
(This article belongs to the Special Issue Singular Distributions With Special Structures and Symmetries)
Show Figures

Figure 1

30 pages, 558 KB  
Article
On the Jacobi Stability of Two SIR Epidemic Patterns with Demography
by Florian Munteanu
Symmetry 2023, 15(5), 1110; https://doi.org/10.3390/sym15051110 - 18 May 2023
Cited by 4 | Viewed by 2645
Abstract
In the present work, two SIR patterns with demography will be considered: the classical pattern and a modified pattern with a linear coefficient of the infection transmission. By reformulating of each first-order differential systems as a system with two second-order differential equations, we [...] Read more.
In the present work, two SIR patterns with demography will be considered: the classical pattern and a modified pattern with a linear coefficient of the infection transmission. By reformulating of each first-order differential systems as a system with two second-order differential equations, we will examine the nonlinear dynamics of the system from the Jacobi stability perspective through the Kosambi–Cartan–Chern (KCC) geometric theory. The intrinsic geometric properties of the systems will be studied by determining the associated geometric objects, i.e., the zero-connection curvature tensor, the nonlinear connection, the Berwald connection, and the five KCC invariants: the external force εi—the first invariant; the deviation curvature tensor Pji—the second invariant; the torsion tensor Pjki—the third invariant; the Riemann–Christoffel curvature tensor Pjkli—the fourth invariant; the Douglas tensor Djkli—the fifth invariant. In order to obtain necessary and sufficient conditions for the Jacobi stability near each equilibrium point, the deviation curvature tensor will be determined at each equilibrium point. Furthermore, we will compare the Jacobi stability with the classical linear stability, inclusive by diagrams related to the values of parameters of the system. Full article
(This article belongs to the Special Issue Geometric Algebra and Its Applications)
Show Figures

Figure 1

13 pages, 316 KB  
Article
About the Jacobi Stability of a Generalized Hopf–Langford System through the Kosambi–Cartan–Chern Geometric Theory
by Florian Munteanu, Alexander Grin, Eduard Musafirov, Andrei Pranevich and Cătălin Şterbeţi
Symmetry 2023, 15(3), 598; https://doi.org/10.3390/sym15030598 - 26 Feb 2023
Cited by 7 | Viewed by 1845
Abstract
In this work, we will consider an autonomous three-dimensional quadratic system of first-order ordinary differential equations, with five parameters and with symmetry relative to the z-axis, which generalize the Hopf–Langford system. By reformulating the system as a system of two second-order ordinary [...] Read more.
In this work, we will consider an autonomous three-dimensional quadratic system of first-order ordinary differential equations, with five parameters and with symmetry relative to the z-axis, which generalize the Hopf–Langford system. By reformulating the system as a system of two second-order ordinary differential equations and using the Kosambi–Cartan–Chern (KCC) geometric theory, we will investigate this system from the perspective of Jacobi stability. We will compute the five invariants of KCC theory which determine the own geometrical properties of this system, especially the deviation curvature tensor. Additionally, we will search for necessary and sufficient conditions on the five parameters of the system in order to reach the Jacobi stability around each equilibrium point. Full article
(This article belongs to the Special Issue Geometric Algebra and Its Applications)
23 pages, 1063 KB  
Article
Jacobi and Lyapunov Stability Analysis of Circular Geodesics around a Spherically Symmetric Dilaton Black Hole
by Cristina Blaga, Paul Blaga and Tiberiu Harko
Symmetry 2023, 15(2), 329; https://doi.org/10.3390/sym15020329 - 24 Jan 2023
Cited by 9 | Viewed by 2619
Abstract
We analyze the stability of the geodesic curves in the geometry of the Gibbons–Maeda–Garfinkle–Horowitz–Strominger black hole, describing the space time of a charged black hole in the low energy limit of the string theory. The stability analysis is performed by using both the [...] Read more.
We analyze the stability of the geodesic curves in the geometry of the Gibbons–Maeda–Garfinkle–Horowitz–Strominger black hole, describing the space time of a charged black hole in the low energy limit of the string theory. The stability analysis is performed by using both the linear (Lyapunov) stability method, as well as the notion of Jacobi stability, based on the Kosambi–Cartan–Chern theory. Brief reviews of the two stability methods are also presented. After obtaining the geodesic equations in spherical symmetry, we reformulate them as a two-dimensional dynamic system. The Jacobi stability analysis of the geodesic equations is performed by considering the important geometric invariants that can be used for the description of this system (the nonlinear and the Berwald connections), as well as the deviation curvature tensor, respectively. The characteristic values of the deviation curvature tensor are specifically calculated, as given by the second derivative of effective potential of the geodesic motion. The Lyapunov stability analysis leads to the same results. Hence, we can conclude that, in the particular case of the geodesic motion on circular orbits in the Gibbons–Maeda–Garfinkle–Horowitz–Strominger, the Lyapunov and the Jacobi stability analysis gives equivalent results. Full article
Show Figures

Figure 1

16 pages, 352 KB  
Article
A Study of the Jacobi Stability of the Rosenzweig–MacArthur Predator–Prey System through the KCC Geometric Theory
by Florian Munteanu
Symmetry 2022, 14(9), 1815; https://doi.org/10.3390/sym14091815 - 1 Sep 2022
Cited by 9 | Viewed by 2308
Abstract
In this paper, we consider an autonomous two-dimensional ODE Kolmogorov-type system with three parameters, which is a particular system of the general predator–prey systems with a Holling type II. By reformulating this system as a set of two second-order differential equations, we investigate [...] Read more.
In this paper, we consider an autonomous two-dimensional ODE Kolmogorov-type system with three parameters, which is a particular system of the general predator–prey systems with a Holling type II. By reformulating this system as a set of two second-order differential equations, we investigate the nonlinear dynamics of the system from the Jacobi stability point of view using the Kosambi–Cartan–Chern (KCC) geometric theory. We then determine the nonlinear connection, the Berwald connection, and the five KCC invariants which express the intrinsic geometric properties of the system, including the deviation curvature tensor. Furthermore, we obtain the necessary and sufficient conditions for the parameters of the system in order to have the Jacobi stability near the equilibrium points, and we point these out on a few illustrative examples. Full article
(This article belongs to the Special Issue Geometric Algebra and Its Applications)
Show Figures

Figure 1

12 pages, 286 KB  
Article
Analyzing the Jacobi Stability of Lü’s Circuit System
by Florian Munteanu
Symmetry 2022, 14(6), 1248; https://doi.org/10.3390/sym14061248 - 16 Jun 2022
Cited by 7 | Viewed by 1803
Abstract
By reformulating the circuit system of Lü as a set of two second order differential equations, we investigate the nonlinear dynamics of Lü’s circuit system from the Jacobi stability point of view, using Kosambi–Cartan–Chern geometric theory. We will determine the five KCC invariants, [...] Read more.
By reformulating the circuit system of Lü as a set of two second order differential equations, we investigate the nonlinear dynamics of Lü’s circuit system from the Jacobi stability point of view, using Kosambi–Cartan–Chern geometric theory. We will determine the five KCC invariants, which express the intrinsic geometric properties of the system, including the deviation curvature tensor. Finally, we will obtain necessary and sufficient conditions on the parameters of the system to have the Jacobi stability near the equilibrium points. Full article
(This article belongs to the Special Issue Singular Distributions With Special Structures and Symmetries)
Back to TopTop