Sign in to use this feature.

Years

Between: -

Subjects

remove_circle_outline
remove_circle_outline
remove_circle_outline
remove_circle_outline
remove_circle_outline
remove_circle_outline
remove_circle_outline
remove_circle_outline
remove_circle_outline

Journals

Article Types

Countries / Regions

Search Results (55)

Search Parameters:
Keywords = KPI selection model

Order results
Result details
Results per page
Select all
Export citation of selected articles as:
36 pages, 2004 KB  
Article
Integrated Quality Management for Automotive Services—Addressing Gaps with European and Japanese Principles
by Aurel Mihail Titu and Alina Bianca Pop
Sustainability 2025, 17(20), 9100; https://doi.org/10.3390/su17209100 - 14 Oct 2025
Viewed by 200
Abstract
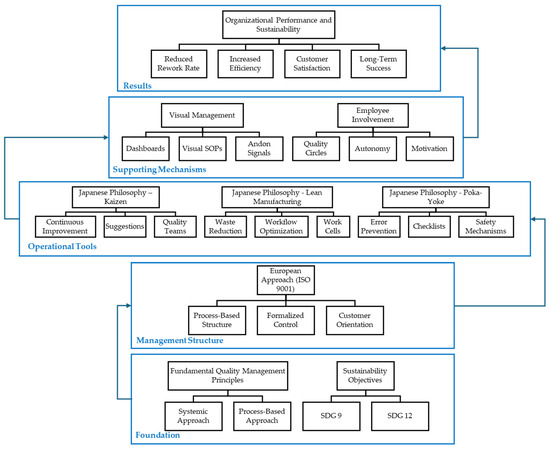
In the current economic context, organizations providing automotive repair services face significant challenges in ensuring service quality, operational efficiency, and long-term sustainability. This paper examines the importance of implementing process monitoring systems through the integration of European quality frameworks and Japanese operational principles [...] Read more.
In the current economic context, organizations providing automotive repair services face significant challenges in ensuring service quality, operational efficiency, and long-term sustainability. This paper examines the importance of implementing process monitoring systems through the integration of European quality frameworks and Japanese operational principles such as Kaizen, Lean Manufacturing, and Poka-Yoke, to improve the quality of services and increase performance within automotive repair organizations. The research is grounded in Sustainable Development Goals (SDG 9—Industry, Innovation and Infrastructure, and SDG 12—Responsible Consumption and Production), demonstrating how structured quality practices contribute to reducing waste, optimizing processes, and delivering responsible services. The main objectives of the study are to identify the elements that influence the performance of service-specific processes, to improve the quality management practices related to these processes, to eliminate non-conformities, and to enhance profitability and competitive differentiation through service quality assurance. A mixed-methods research design was applied, including direct participatory observation, performance monitoring, and correlational statistical analysis over a six-month period in two Romanian automotive service centers. Key performance indicators (KPIs) such as technician efficiency, rework rate, and order throughput time were collected and analyzed before and after the implementation of selected tools. Findings demonstrate measurable improvements: rework rates decreased from 7.8% to 2.6%, technician efficiency improved from 89% to 105%, and average service completion time was reduced by 1.6 days. Correlation analysis confirmed strong relationships between visual management adoption and rework reduction (r = −0.75), as well as between Lean implementation and technician efficiency (r = +0.89). The study’s novelty lies in its integration of cross-cultural quality management practices into a replicable and sustainable operational model for post-sale service environments. The results validate that implementing monitoring systems, combined with Kaizen, Lean, and Poka-Yoke, supported by visual management and active employee engagement, can lead to superior service quality management, increased customer satisfaction, and long-term organizational success in the automotive repair industry. Full article
Show Figures

Figure 1

33 pages, 3561 KB  
Article
A Robust Analytical Network Process for Biocomposites Supply Chain Design: Integrating Sustainability Dimensions into Feedstock Pre-Processing Decisions
by Niloofar Akbarian-Saravi, Taraneh Sowlati and Abbas S. Milani
Sustainability 2025, 17(15), 7004; https://doi.org/10.3390/su17157004 - 1 Aug 2025
Viewed by 665
Abstract
Natural fiber-based biocomposites are rapidly gaining traction in sustainable manufacturing. However, their supply chain (SC) designs at the feedstock pre-processing stage often lack robust multicriteria decision-making evaluations, which can impact downstream processes and final product quality. This case study proposes a sustainability-driven multicriteria [...] Read more.
Natural fiber-based biocomposites are rapidly gaining traction in sustainable manufacturing. However, their supply chain (SC) designs at the feedstock pre-processing stage often lack robust multicriteria decision-making evaluations, which can impact downstream processes and final product quality. This case study proposes a sustainability-driven multicriteria decision-making framework for selecting pre-processing equipment configurations within a hemp-based biocomposite SC. Using a cradle-to-gate system boundary, four alternative configurations combining balers (square vs. round) and hammer mills (full-screen vs. half-screen) are evaluated. The analytical network process (ANP) model is used to evaluate alternative SC configurations while capturing the interdependencies among environmental, economic, social, and technical sustainability criteria. These criteria are further refined with the inclusion of sub-criteria, resulting in a list of 11 key performance indicators (KPIs). To evaluate ranking robustness, a non-linear programming (NLP)-based sensitivity model is developed, which minimizes the weight perturbations required to trigger rank reversals, using an IPOPT solver. The results indicated that the Half-Round setup provides the most balanced sustainability performance, while Full-Square performs best in economic and environmental terms but ranks lower socially and technically. Also, the ranking was most sensitive to the weight of the system reliability and product quality criteria, with up to a 100% shift being required to change the top choice under the ANP model, indicating strong robustness. Overall, the proposed framework enables decision-makers to incorporate uncertainty, interdependencies, and sustainability-related KPIs into the early-stage SC design of bio-based composite materials. Full article
(This article belongs to the Special Issue Sustainable Enterprise Operation and Supply Chain Management)
Show Figures

Figure 1

21 pages, 1074 KB  
Article
Modeling a Financial Controlling System for Managing Transfer Pricing Operations
by Oleksii Kalivoshko, Volodymyr Kraievskyi, Bohdan Hnatkivskyi, Alla Savchenko, Nikolay Kiktev, Valentyna Borkovska, Irina Kliopova, Krzysztof Mudryk and Pawel Pysz
Sustainability 2025, 17(14), 6650; https://doi.org/10.3390/su17146650 - 21 Jul 2025
Viewed by 1037
Abstract
The management of transfer pricing operations is considered from the perspective of modeling financial and accounting processes for various organizations, using agricultural enterprises as an example. It is demonstrated that the execution of transfer pricing operations between related parties—which may function as responsibility [...] Read more.
The management of transfer pricing operations is considered from the perspective of modeling financial and accounting processes for various organizations, using agricultural enterprises as an example. It is demonstrated that the execution of transfer pricing operations between related parties—which may function as responsibility centers within an organizational holding structure—serves as a managerial lever influencing the financial income and expenses of individual business units. It is revealed that the developed model of managerial accounting for transfer pricing operations, grounded in tax compliance and the balancing of stakeholder interests, is based on two key aspects: first, to ensure the balanced development of the company’s business units, a list of key performance indicators (KPIs) is developed and integrated into a balanced scorecard (BSC), promoting the sustainable and stable operation and growth of the company; second, with access to this list of KPIs, the manager of each business unit can exert indirect influence over a segment of the final product’s value chain by selecting transfer prices that adhere to the arm’s length principle. The practical application of the proposed model is illustrated using previously formed economic operations from the research base. Full article
(This article belongs to the Section Sustainable Agriculture)
Show Figures

Figure 1

21 pages, 955 KB  
Article
Development of a Sustainability-Oriented KPI Selection Model for Manufacturing Processes
by Kristo Karjust, Marmar Mehrparvar, Sergei Kaganski and Tõnis Raamets
Sustainability 2025, 17(14), 6374; https://doi.org/10.3390/su17146374 - 11 Jul 2025
Viewed by 899
Abstract
Modern manufacturing systems operate in a global and competitive environment, where sustainability has become a critical driver for performance. Performance measurement, as a method for monitoring enterprise processes, plays a central role in aligning operational efficiency with sustainable development goals. Recently, a number [...] Read more.
Modern manufacturing systems operate in a global and competitive environment, where sustainability has become a critical driver for performance. Performance measurement, as a method for monitoring enterprise processes, plays a central role in aligning operational efficiency with sustainable development goals. Recently, a number of different frameworks, systems, and methods have been proposed for small and medium enterprises. Key performance indicators (KPIs) are known to be powerful tools which provide accurate information regarding bottlenecks and weak spots in companies. The purpose of the current study is to develop an advanced KPI selection/prioritization model and apply it in practice. The initial set of KPIs are obtained based on a literature review. The expert’s knowledge, outlier methods, and optimization of the enterprise analysis model (EAM) are utilized for reducing the initial set of KPIs. A fuzzy analytical hierarchy process (AHP) is implemented for prioritization of the criteria. Five different MCDM (multi-criteria decision-making) algorithms are implemented for prioritization of the KPIs. The recently introduced RADAR method is extended to the fuzzy RADAR method, providing a flexible approach for handling uncertainties. An analysis and comparison of the rankings obtained by utilizing five MCDM algorithms is performed. The prioritized KPIs provide valuable input for improving KPIs with the highest impact in particular small and medium-sized enterprises (SMEs) when implementing sustainability-aligned performance metrics. Full article
(This article belongs to the Special Issue Logistics Optimization and Sustainable Operations Management)
Show Figures

Figure 1

27 pages, 3492 KB  
Article
A Digital Twin for Intelligent Transportation Systems in Interurban Scenarios
by Eudald Llagostera-Brugarola, Elisabeth Corpas-Marco, Carla Victorio-Vergel, Elena Lopez-Aguilera, Francisco Vázquez-Gallego and Jesus Alonso-Zarate
Appl. Sci. 2025, 15(13), 7454; https://doi.org/10.3390/app15137454 - 2 Jul 2025
Cited by 1 | Viewed by 1164
Abstract
Digital Twins (DTs) are becoming essential tools for real-time decision-making in transportation systems. This paper presents a macroscopic traffic digital twin developed for a 50 km segment of the C-32 interurban highway in Spain. The digital twin replicates highway conditions using real-time data [...] Read more.
Digital Twins (DTs) are becoming essential tools for real-time decision-making in transportation systems. This paper presents a macroscopic traffic digital twin developed for a 50 km segment of the C-32 interurban highway in Spain. The digital twin replicates highway conditions using real-time data from roadside sensors and connected vehicles via Vehicle-to-Everything (V2X) communications. It supports intelligent decision-making for traffic management, particularly during incident situations, by recommending macroscopic strategies such as variable speed limits and re-routing. Unlike many existing DTs focused on microscopic modeling or urban contexts, our approach emphasizes a macroscopic scale suitable for interurban highways, enabling faster computation and system-wide insights. The decision-making module evaluates candidate strategies using real-time simulations and selects the most effective option based on key performance indicators (KPIs), including congestion, travel time, and emissions. The system has been validated under realistic traffic scenarios using historical data, considering both congestion and pollution use cases. Strategies are communicated back to the physical infrastructure via V2I messages (IVIM) and a mobile application using the cellular communication network, enabling a closed-loop architecture. This paper contributes a scalable, real-time, and field-integrated macroscopic DT framework for highway traffic management. Full article
(This article belongs to the Special Issue Digital Twins: Technologies and Applications)
Show Figures

Figure 1

39 pages, 4402 KB  
Article
Machine Learning and Deep Learning Approaches for Predicting Diabetes Progression: A Comparative Analysis
by Oluwafisayo Babatope Ayoade, Seyed Shahrestani and Chun Ruan
Electronics 2025, 14(13), 2583; https://doi.org/10.3390/electronics14132583 - 26 Jun 2025
Viewed by 1835
Abstract
The global burden of diabetes mellitus (DM) continues to escalate, posing significant challenges to healthcare systems worldwide. This study compares machine learning (ML) and deep learning (DL) methods, their hybrids, and ensemble strategies for predicting the health outcomes of diabetic patients. This work [...] Read more.
The global burden of diabetes mellitus (DM) continues to escalate, posing significant challenges to healthcare systems worldwide. This study compares machine learning (ML) and deep learning (DL) methods, their hybrids, and ensemble strategies for predicting the health outcomes of diabetic patients. This work aims to find the best solutions that strike a balance between computational efficiency and accurate prediction. The study systematically assessed a range of predictive models, including sophisticated DL techniques and conventional ML algorithms, based on computational efficiency and performance indicators. The study assessed prediction accuracy, processing speed, scalability, resource consumption, and interpretability using publicly accessible diabetes datasets. It methodically evaluates the selected models using key performance indicators (KPIs), training times, and memory usage. AdaBoost had the highest F1-score (0.74) on PIMA-768, while RF excelled on PIMA-2000 (~0.73). An RNN led the 3-class BRFSS survey (0.44), and a feed-forward DNN excelled on the binary BRFSS subset (0.45), while RF also achieved perfect accuracy on the EMR dataset (1.00) confirming that model performance is tightly coupled to each dataset’s scale, feature mix and label structure. The results highlight how lightweight, interpretable ML and DL models work in resource-constrained environments and for real-time health analytics. The study also compares its results with existing prediction models, confirming the benefits of selected ML approaches in enhancing diabetes-related medical outcomes that are substantial for practical implementation, providing a reliable and efficient framework for automated diabetes prediction to support initiative-taking disease management techniques and tailored treatment. The study concludes the essentiality of conducting a thorough assessment and validation of the model using current institutional datasets as this enhances accuracy, security, and confidence in AI-assisted healthcare decision-making. Full article
(This article belongs to the Special Issue Artificial Intelligence Methods for Biomedical Data Processing)
Show Figures

Figure 1

23 pages, 1089 KB  
Article
Identification of Key Performance Indicators for T20—A Novel Hybrid Analytical Approach
by Rucia V. November, Haiyan Cai, Mogammad Sharhidd Taliep, Clement Nyirenda and Lloyd L. Leach
Appl. Sci. 2025, 15(12), 6483; https://doi.org/10.3390/app15126483 - 9 Jun 2025
Viewed by 1923
Abstract
Cricket is a dynamic sport, making the selection of key performance indicators (KPIs) challenging. Objective: The study aims to identify KPIs in Twenty-20 (T20) cricket affecting match outcomes. Methods: Cricket performance data was analysed from three seasons of male T20 matches, identifying 136 [...] Read more.
Cricket is a dynamic sport, making the selection of key performance indicators (KPIs) challenging. Objective: The study aims to identify KPIs in Twenty-20 (T20) cricket affecting match outcomes. Methods: Cricket performance data was analysed from three seasons of male T20 matches, identifying 136 performance indicators (PIs). The random forest algorithm and lasso logistic regression were used to develop a model to predict match outcomes. Results: The hybrid model achieved 85.9% accuracy with leave-one-out cross-validation statistical analyses. Sixteen KPIs were identified and ranked by importance including wickets lost in the last six overs, two or more wickets in the second innings, run rate in the last six overs, wickets by seam and spin bowling, batting strike rate, singles percentage in the second innings, sixes in the first innings, overs bowled by seam, runs in last six overs, sixes in middle overs, total catches in second innings, dot ball percentage, opening partnership runs, dot balls in the opening six, and singles in the last six. Conclusions: Cricket match performance in the final overs, especially bowling strike rate and scoring runs, were crucial for successful match outcomes. These KPIs offer insights into team strategy, player selection, and match performance evaluation in T20 cricket. Full article
(This article belongs to the Special Issue Sports Performance: Data Measurement, Analysis, and Improvement)
Show Figures

Figure 1

18 pages, 2729 KB  
Article
Machine Learning and Industrial Data for Veneer Quality Optimization in Plywood Manufacturing
by Mario Ramos-Maldonado, Felipe Gutiérrez, Rodrigo Gallardo-Venegas, Cecilia Bustos-Avila, Eduardo Contreras and Leandro Lagos
Processes 2025, 13(4), 1229; https://doi.org/10.3390/pr13041229 - 18 Apr 2025
Cited by 1 | Viewed by 1215
Abstract
The plywood industry is one of the most significant sub-sectors of the forestry industry and serves as a cornerstone of sustainable construction within a bioeconomy framework. Plywood is a panel composed of multiple layers of wood sheets bonded together. While automation and process [...] Read more.
The plywood industry is one of the most significant sub-sectors of the forestry industry and serves as a cornerstone of sustainable construction within a bioeconomy framework. Plywood is a panel composed of multiple layers of wood sheets bonded together. While automation and process monitoring have played a crucial role in improving efficiency, data-driven decision-making remains underutilized in the industrial sector. Many industrial processes continue to rely heavily on the expertise of operators rather than on data analytics. However, advancements in data storage capabilities and the availability of high-speed computing have paved the way for data-driven algorithms that can support real-time decision-making. Due to the biological nature of wood and the numerous variables involved, managing manufacturing operations is inherently complex. The multitude of process variables, and the presence of non-linear physical phenomena make it challenging to develop accurate and robust analytical predictive models. As a result, data-driven approaches—particularly Artificial Intelligence (AI)—have emerged as highly promising modeling techniques. Leveraging industrial data and exploring the application of AI algorithms, particularly Machine Learning (ML), to predict key performance indicators (KPIs) in process plants represent a novel and expansive field of study. The processing of industrial data and the evaluation of AI algorithms best suited for plywood manufacturing remain key areas of research. This study explores the application of supervised Machine Learning (ML) algorithms in monitoring key process variables to enhance quality control in veneers and plywood production. The analysis included Random Forest, XGBoost, K-Nearest Neighbors (KNN), Support Vector Machine (SVM), Lasso, and Logistic Regression. An initial dataset comprising 49 variables related to the maceration, peeling, and drying processes was refined to 30 variables using correlation analysis and Lasso variable selection. The final dataset, encompassing 13,690 records, categorized into 9520 low-quality labels and 4170 high-quality labels. The evaluation of classification algorithms revealed significant performance differences; Random Forest reached the highest accuracy of 0.76, closely followed by XGBoost. K-Nearest Neighbors (KNN) demonstrated notable precision, while Support Vector Machine (SVM) exhibited high precision but low recall. Lasso and Logistic Regression showed comparatively lower performance metrics. These results highlight the importance of selecting algorithms tailored to the specific characteristics of the dataset to optimize model effectiveness. The study highlights the critical role of AI-driven insights in improving operational efficiency and product quality in veneer and plywood manufacturing, paving the way for enhanced industrial competitiveness. Full article
Show Figures

Figure 1

34 pages, 8194 KB  
Article
Optimisation of Solid-State Batteries: A Modelling Approach to Battery Design
by Jan Felix Plumeyer, Friedrich Moesle, Sebastian Wolf, Henrik Born, Heiner Hans Heimes and Achim Kampker
Batteries 2025, 11(4), 153; https://doi.org/10.3390/batteries11040153 - 14 Apr 2025
Viewed by 1777
Abstract
Solid-state batteries (SSBs) present a promising advancement in energy storage technology, with the potential to achieve higher energy densities and enhanced safety compared to conventional lithium-ion batteries. However, their commercialisation is hindered by technical limitations and fragmented research efforts that predominantly focus on [...] Read more.
Solid-state batteries (SSBs) present a promising advancement in energy storage technology, with the potential to achieve higher energy densities and enhanced safety compared to conventional lithium-ion batteries. However, their commercialisation is hindered by technical limitations and fragmented research efforts that predominantly focus on materials or individual performance parameters. This narrow scope limits SSB design and optimisation, potentially delaying the transition to commercial cells. Addressing these challenges requires a systematic framework that integrates key design and performance considerations. This study introduces a modelling framework that addresses these challenges by offering a systematic approach to SSB design. The model streamlines the design process by enabling users to define material selections and cell configurations while calculating key performance indicators (KPIs), such as energy density, power density, and resistance, as well as the specifications required for cell manufacturing. A material compatibility validation feature ensures appropriate selection of anode, cathode, and electrolyte materials, while an integrated sensitivity analysis (SA) function identifies critical design parameters for performance optimisation. The model’s accuracy and applicability were validated through comparisons with experimental data, established design frameworks, and the reverse-engineering of commercial SSB prototypes. Results show that the model predicts energy densities within a ±4% deviation in most cases. Additionally, the application of SA highlights its effectiveness in refining design parameters and optimising cell configurations. Despite certain limitations, the model remains a valuable tool in the early stages of battery concept development. It offers researchers and industry professionals a practical means to assess the feasibility of SSB designs and support future scale-up and industrialisation efforts. Full article
(This article belongs to the Section Battery Modelling, Simulation, Management and Application)
Show Figures

Figure 1

20 pages, 3023 KB  
Article
A Quali-Quantitative Analysis Model Integrating Fuzzy Analytical Hierarchy Process and Cost–Benefit Analysis for Optimizing KPI Implementation: Insights from a Practical Case Study Application
by Italo Cesidio Fantozzi, Livio Colleluori and Massimiliano Maria Schiraldi
Eng 2025, 6(3), 56; https://doi.org/10.3390/eng6030056 - 18 Mar 2025
Viewed by 1030
Abstract
In today’s competitive industrial landscape, effective performance measurement is crucial for achieving operational success. Key Performance Indicators (KPIs) are widely used to track progress, but their implementation often lacks a comprehensive framework that considers both financial outcomes and managerial insights. A quali-quantitative analysis [...] Read more.
In today’s competitive industrial landscape, effective performance measurement is crucial for achieving operational success. Key Performance Indicators (KPIs) are widely used to track progress, but their implementation often lacks a comprehensive framework that considers both financial outcomes and managerial insights. A quali-quantitative analysis model is introduced to optimize the implementation of KPIs in industrial settings, demonstrated through a case study of a Cambodian charcoal factory. By integrating Cost–Benefit Analysis (CBA) and Fuzzy Analytic Hierarchy Process (FAHP), the model combines both quantitative financial analysis and qualitative managerial evaluations to assess and rank a selected set of KPIs. This dual approach ensures a more comprehensive understanding of KPI impacts, enabling informed decision-making. The results highlight the critical need for balancing measurable financial benefits with qualitative insights, particularly in industries within developing nations that are forced to compromise in constrained environments, and where both economic outcomes and strategic considerations are essential for sustainable growth. Furthermore, the proposed model has universal applicability across different industrial contexts, providing a flexible and adaptable framework for KPI selection beyond the specific case study analyzed. Full article
Show Figures

Figure 1

33 pages, 6514 KB  
Article
IoT-Driven Resilience Monitoring: Case Study of a Cyber-Physical System
by Ali Aghazadeh Ardebili, Cristian Martella, Antonella Longo, Chiara Rucco, Federico Izzi and Antonio Ficarella
Appl. Sci. 2025, 15(4), 2092; https://doi.org/10.3390/app15042092 - 17 Feb 2025
Cited by 4 | Viewed by 2189
Abstract
This study focuses on Digital Twin-integrated smart energy systems, which serve as an example of Next-Generation Critical Infrastructures (CI). The resilience of these systems is influenced by a variety of internal features and external interactions, all of which are subject to change following [...] Read more.
This study focuses on Digital Twin-integrated smart energy systems, which serve as an example of Next-Generation Critical Infrastructures (CI). The resilience of these systems is influenced by a variety of internal features and external interactions, all of which are subject to change following cyber-physical disturbances. This necessitates real-time resilience monitoring for CI during crises; however, a significant gap remains in resilience monitoring. To address this gap, this study leverages the role of Internet of Things (IoT) in monitoring complex systems to enhance resilience through critical indicators relevant to cyber-physical safety and security. The study empirically implements Resilience-Key Performance Indicators (R-KPIs) from the domain, including Functionality Loss, Minimum Performance, and Recovery Time Duration. The main goal is to examine real-time IoT-based resilience monitoring in a real-life context. A cyber-physical system equipped with IoT-driven Digital Twins, data-driven microservices, and a False Data Injection Attack (FDIA) scenario is simulated to assess the real-time resilience of this smart system. The results demonstrate that real-time resilience monitoring provides actionable insights into resilience performance based on the selected R-KPIs. These findings contribute to a systematic and reusable model for enhancing the resilience of IoT-enabled CI, advancing efforts to ensure service continuity and secure essential services for society. Full article
(This article belongs to the Special Issue The Internet of Things (IoT) and Its Application in Monitoring)
Show Figures

Figure 1

21 pages, 1531 KB  
Article
Improving Recruitment and Retention: A Management Framework to Utilize DMAIC and Kaizen for Student Support in Engineering Education
by Kumar Yelamarthi, Elizabeth Powell and Mazen Hussein
Trends High. Educ. 2025, 4(1), 7; https://doi.org/10.3390/higheredu4010007 - 13 Feb 2025
Viewed by 1976
Abstract
The Clay N. Hixson Student Success Center within the College of Engineering at Tennessee Tech University has undergone a transformative upgrade by integrating the Define, Measure, Analyze, Improve, and Control (DMAIC) framework with select Kaizen principles for continuous improvement to enhance student support [...] Read more.
The Clay N. Hixson Student Success Center within the College of Engineering at Tennessee Tech University has undergone a transformative upgrade by integrating the Define, Measure, Analyze, Improve, and Control (DMAIC) framework with select Kaizen principles for continuous improvement to enhance student support services. Key performance indicators (KPIs) have been employed to assess the achievement of core goals, significantly advancing recruitment, retention, and overall student success. Implementing the DMAIC framework has streamlined processes such as a unified degree map and a math bridge program, resulting in a 53% increase in incoming first-year students and broadening the College of Engineering’s outreach. These efforts have also contributed to a 10% increase in first-to-second-year retention rates. Through the utilization of DMAIC, the regular redistribution of advisor caseloads and cross-training has been facilitated, ensuring timely student support without overburdening advisors. Additionally, targeted academic support initiatives have reduced the at-risk student population from 19% to 11%. These management techniques extend to multiple initiatives, including enhancements to high school summer camps, advisor listening sessions, and student surveys designed to meet evolving student needs. Creating specialized areas for academic advisors has also supported their professional growth, contributing to better student outcomes. This paper comprehensively analyzes these strategies and provides valuable insights for institutions seeking to apply DMAIC and continuous improvement models to strengthen student support systems. Full article
Show Figures

Figure 1

29 pages, 6044 KB  
Article
CARES Framework: A Circularity Assessment Method for Residential Building Structures
by Alicia Vásquez-Cabrera, Maria Victoria Montes and Carmen Llatas
Sustainability 2025, 17(2), 443; https://doi.org/10.3390/su17020443 - 8 Jan 2025
Cited by 1 | Viewed by 1656
Abstract
The construction industry contributes to global waste through its “take-make-dispose” model. In response, the European Commission has developed Action Plans to promote a Circular Economy (CE). However, there is currently no standardised Circularity Indicator (CI). The main barrier thereof is the lack of [...] Read more.
The construction industry contributes to global waste through its “take-make-dispose” model. In response, the European Commission has developed Action Plans to promote a Circular Economy (CE). However, there is currently no standardised Circularity Indicator (CI). The main barrier thereof is the lack of consensus on assessment criteria, stemming from the dispersity of advancements among the methodologies available. The CARES Framework (CARES-F) has been designed to address this issue by integrating ISO standards, Level(s), and Life Cycle Assessment (LCA) criteria into the traditional MCI framework. This innovative framework also introduces further variables from the CE perspective, such as transport impact, biomaterials, and quantitative Key Performance Indicators (KPIs) for Design for Disassembly (DfD) and Design for Adaptability (DfA). The validation is carried out on a typical Spanish residential building structure by applying the CARES-F and two micro-CIs based on the MCI. The results exhibit the low circularity of resource-intensive systems and highlight the need for secondary raw material in flow, as well as DfA criteria. These findings underscore the significance of the introduced quantitative KPIs in the CIs accuracy and demonstrate the feasibility of the CARES-F in the identification of circularity gaps and selection of optimal circular design strategies from early project stages. Full article
Show Figures

Figure 1

30 pages, 2326 KB  
Article
Statistical Analysis and Forecasts of Performance Indicators in the Romanian Healthcare System
by Cristian Ovidiu Drăgan, Laurențiu Stelian Mihai, Ana-Maria Camelia Popescu, Ion Buligiu, Lucian Mirescu and Daniel Militaru
Healthcare 2025, 13(2), 102; https://doi.org/10.3390/healthcare13020102 - 7 Jan 2025
Viewed by 1905
Abstract
Background/Objectives: Globally, healthcare systems face challenges in optimizing performance, particularly in the wake of the COVID-19 pandemic. This study focuses on the analysis and forecasting of key performance indicators (KPIs) for the County Emergency Clinical Hospital in Craiova, Romania. The study evaluates indicators [...] Read more.
Background/Objectives: Globally, healthcare systems face challenges in optimizing performance, particularly in the wake of the COVID-19 pandemic. This study focuses on the analysis and forecasting of key performance indicators (KPIs) for the County Emergency Clinical Hospital in Craiova, Romania. The study evaluates indicators such as average length of stay (ALoS), bed occupancy rate (BOR), number of cases (NC), case mix index (CMI), and average cost per hospitalization (ACH), providing insight into their dynamics and future trends. Methods: We performed statistical analyses on quarterly data from 2010 to 2023, employing descriptive statistics and stationarity tests (e.g., Dickey–Fuller), using ARIMA models to forecast each KPI, ensuring model validation through tests for autocorrelation, heteroscedasticity, and stationarity. The model selection prioritized Akaike and Schwarz criteria for robustness. Results: The findings reveal that ALoS and BOR demonstrate seasonality and are influenced by colder months, and it is expected that the ALoS will stabilize to around five days by 2025. Moreover, we predict that the BOR will range between 46 and 52%, reflecting these seasonal variations. The NC forecasts indicate a post-pandemic recovery but to below pre-pandemic levels, and we project the CMI to stabilize at around 1.54, suggesting a return to consistent case complexity. The ACH showed significant growth, particularly in the fourth quarter, driven by inflation and seasonal costs, and it is projected to reach more than RON 3000 by 2025. Conclusions: This study highlights the utility of ARIMA models in forecasting healthcare KPIs, enabling proactive resource planning and decision-making. The findings underscore the impact of seasonality and economic factors on hospital operations, offering valuable insights for improving efficiency and adapting to post-pandemic challenges. Full article
Show Figures

Figure 1

26 pages, 6824 KB  
Article
Numerical Study to Optimize the Operating Parameters of a Real-Sized Industrial-Scale Micron Air Classifier Used for Manufacturing Fine Quartz Powder and a Comparison with the Prototype Model
by Nang Xuan Ho, Hoi Thi Dinh and Nhu The Dau
Processes 2025, 13(1), 106; https://doi.org/10.3390/pr13010106 - 3 Jan 2025
Cited by 1 | Viewed by 1037
Abstract
In this study, we successfully captured and compared the gas−particle flow field in a real-sized industrial-scale micron air classifier and in a prototype. All simulation calculations were performed using high-performance computing (HPC) systems and 3D transient simulations with the TWC-RSM–DPM (Two-Way Coupling–Reynolds Stress [...] Read more.
In this study, we successfully captured and compared the gas−particle flow field in a real-sized industrial-scale micron air classifier and in a prototype. All simulation calculations were performed using high-performance computing (HPC) systems and 3D transient simulations with the TWC-RSM–DPM (Two-Way Coupling–Reynolds Stress Model–Discrete Phase Model) in ANSYS Fluent (version 2022 R2). The following objectives were achieved: (i) a comparison of the simulation results was made between a real-size industrial-scale micron air classifier and a prototype model (scaled-down model) to show the differences between them and highlight the necessity of a simulation study on a real-size industrial-scale model for optimization purposes; (ii) a detailed analysis of the effects of the multiple vortices inside both the main and secondary classification zones provided a deeper understanding of the classification mechanism of the real-sized industrial-scale micron air classifier; and (iii) on the basis of the classifier’s key performance indicators (KPIs: d50, K, η) and the constrained condition (i.e., the know-how particle size distribution curve (KHC) of quartz fine powder material of 0–45 µm) applied in manufacturing engineering stone, the relationship between the operating parameters and classification performance was addressed, and the optimal set of operating parameters for the production of quartz fine powder material (0–45 µm) was selected. The simulation results will be validated using experimental results at the Vicostone Plant, Phenikaa Group. Full article
(This article belongs to the Section Separation Processes)
Show Figures

Figure 1

Back to TopTop