Sign in to use this feature.

Years

Between: -

Subjects

remove_circle_outline
remove_circle_outline
remove_circle_outline
remove_circle_outline

Journals

Article Types

Countries / Regions

Search Results (45)

Search Parameters:
Keywords = IUGR piglets

Order results
Result details
Results per page
Select all
Export citation of selected articles as:
24 pages, 15196 KB  
Article
Intrauterine Growth-Restricted Pig-Associated Testicular Transcriptome Analysis Reveals microRNA-mRNA Regulatory Networks
by Jiaxin Li, Kai Wang, Jianfeng Ma, Lijun Sun, Lili Niu, Ye Zhao, Lei Chen, Lixin Zhou, Jia Xue, Xiaofeng Zhou, Yan Wang, Linyuan Shen, Li Zhu and Mailin Gan
Animals 2025, 15(17), 2486; https://doi.org/10.3390/ani15172486 - 24 Aug 2025
Cited by 1 | Viewed by 1069
Abstract
Intrauterine growth restriction (IUGR) severely hinders the development of the livestock industry and impacts economic efficiency. MicroRNAs (miRNAs) participate in the epigenetic regulation of animal growth and development. Using IUGR pigs as a model, this study analyzed transcriptomic data from IUGR piglets to [...] Read more.
Intrauterine growth restriction (IUGR) severely hinders the development of the livestock industry and impacts economic efficiency. MicroRNAs (miRNAs) participate in the epigenetic regulation of animal growth and development. Using IUGR pigs as a model, this study analyzed transcriptomic data from IUGR piglets to investigate the miRNA-mRNA regulatory network in their testes. Compared with NBW pigs, IUGR pigs exhibited reduced testicular volume, decreased weight, and abnormal testicular development. A total of 4945 differentially expressed mRNAs and 53 differentially expressed miRNAs were identified in IUGR testicular tissues, including 1748 downregulated and 3197 upregulated mRNAs, as well as 41 upregulated and 12 downregulated miRNAs. The integrated analysis of differentially expressed genes, miRNA target genes, and the miRNA-mRNA network revealed that IUGR may impair testicular development by disrupting cell cycle progression and apoptotic pathways, thereby hindering normal testicular cell growth. Furthermore, analysis of the miRNA-mRNA network indicated that miRNAs such as ssc-miR-23a, ssc-miR-29c, ssc-miR-193a-3p, and ssc-miR-574-3p could serve as potential marker miRNAs for IUGR testes, while YWHAZ, YWHAB, and PPP2CA may function as core target genes within this regulatory network. In conclusion, this study enhances our understanding of male reproduction in IUGR pigs and provides a theoretical foundation for preventing and treating IUGR-induced male reproductive disorders. Full article
(This article belongs to the Special Issue Genetic Improvement in Pigs)
Show Figures

Figure 1

13 pages, 965 KB  
Review
Connecting Molecular Characteristics of Intrauterine Growth-Retarded Piglets to Targeted Nutritional Interventions: A Review
by Janghan Choi, Emma Traylor, Rachel Husak, Annabelle Foster and Aubrey Akere-Nkongho Tambe
Animals 2025, 15(15), 2231; https://doi.org/10.3390/ani15152231 - 29 Jul 2025
Viewed by 1428
Abstract
Intrauterine growth retardation (IUGR) is highly prevalent in modern swine production, and many affected piglets survive past weaning and are raised for commercial pork production. This review summarizes the current understanding of the physiological challenges of IUGR piglets from a molecular perspective and [...] Read more.
Intrauterine growth retardation (IUGR) is highly prevalent in modern swine production, and many affected piglets survive past weaning and are raised for commercial pork production. This review summarizes the current understanding of the physiological challenges of IUGR piglets from a molecular perspective and evaluates recent advances in nutritional strategies aimed at mitigating their negative outcomes. Molecular approaches, including omics technologies and targeted analyses, have been employed to investigate the physiological characteristics of IUGR piglets. These approaches consistently show that IUGR piglets exhibit systemic dysfunction, including compromised gut health, increased inflammation and oxidative stress, and impaired function of multiple organs such as the intestine, liver, kidney, and immune-related tissues. Moreover, IUGR piglets often display poor muscle development and meat quality. The multifactorial nature of these issues suggests that targeting a single physiological parameter may be insufficient, and comprehensive interventions are needed to address the widespread effects of IUGR. Promising nutritional strategies such as supplementation with polyphenol-rich plant extracts, amino acids, and probiotics have demonstrated potential in improving gut integrity, beneficially modulating microbiota, and enhancing the overall health and performance of IUGR piglets. By supporting the systemic recovery of IUGR piglets, nutritional interventions could improve overall productivity in swine production systems. Full article
Show Figures

Figure 1

25 pages, 1387 KB  
Article
Glycine Supplementation Enhances the Growth of Sow-Reared Piglets with Intrauterine Growth Restriction
by Shengdi Hu, David W. Long, Fuller W. Bazer, Robert C. Burghardt, Gregory A. Johnson and Guoyao Wu
Animals 2025, 15(13), 1855; https://doi.org/10.3390/ani15131855 - 23 Jun 2025
Cited by 1 | Viewed by 2202
Abstract
Glycine has the greatest rate of deposition in whole-body proteins among all amino acids in neonates, but its provision from sow’s milk meets only 20% of the requirement of suckling piglets. The results of our recent studies indicate that piglets with intrauterine growth [...] Read more.
Glycine has the greatest rate of deposition in whole-body proteins among all amino acids in neonates, but its provision from sow’s milk meets only 20% of the requirement of suckling piglets. The results of our recent studies indicate that piglets with intrauterine growth restriction (IUGR) have a reduced ability to synthesize glycine. The present study determined the role of glycine in the growth of sow-reared IUGR piglets. In Experiment 1, 56 newborn piglets (postnatal day 0) with a low birth weight (<1.10 kg) were selected from 14 litters, providing 4 IUGR piglets/litter that were allotted randomly into one of four treatment groups (14 piglets/group). Piglets received oral administration of either 0, 0.1, 0.2 or 0.4 g glycine/kg body weight (BW) twice daily (i.e., 0, 0.2, 0.4 or 0.8 g glycine/kg BW/day) between 0 and 14 days of age. L-Alanine was used as the isonitrogenous control. The BWs of all piglets were recorded each week during the experiment. Two weeks after the initiation of glycine supplementation, blood and tissue samples were collected for biochemical analyses. In Experiment 2, rates of muscle protein synthesis in tissues were determined on day 14 using the 3H-phenylalanine flooding dose technique. Compared with piglets in the control group, oral administration of 0.2, 0.4 and 0.8 g glycine/kg BW/day did not affect their milk intake (p > 0.05) but increased (p < 0.05) concentrations of glycine in plasma by 1.52-, 1.94-, and 2.34-fold, respectively, and body weight by 20%, 37%, and 34%, respectively. The dose of 0.4 g glycine/kg BW/day was the most cost-effective. Consistent with its growth-promoting effect, glycine supplementation stimulated (p < 0.05) the phosphorylation of mechanistic target of rapamycin (MTOR), eukaryotic initiation factor 4E binding protein 1 (4E-BP1), and ribosomal protein S6 kinase beta-1 (p70S6K) as well as protein synthesis in skeletal muscle, compared with the control group. Collectively, oral administration of glycine activated the MTOR signaling pathway in skeletal muscle and enhanced the growth performance of IUGR piglets. These results indicate that endogenous synthesis of glycine is inadequate to meet the needs of IUGR piglets during the suckling period and that oral supplementation with glycine to these compromized neonates can improve their growth performance. Full article
(This article belongs to the Special Issue Amino Acid Nutrition for Swine Production)
Show Figures

Figure 1

18 pages, 2479 KB  
Article
Dietary Supplementation with Fermented Milk Improves Growth Performance and Intestinal Functions in Intrauterine Growth-Restricted Piglets
by Qing Yang, Lu Cui, Yang Yang, Ying Yang, Zhaolai Dai and Zhenlong Wu
Animals 2025, 15(10), 1367; https://doi.org/10.3390/ani15101367 - 9 May 2025
Viewed by 1453
Abstract
Intrauterine growth restriction (IUGR) commonly occurs in pigs and poses a significant challenge to the swine industry. This study investigated the effect of fermented milk on growth performance and intestinal health in IUGR-affected piglets. A total of 24 28-day-old weaned piglets with IUGR [...] Read more.
Intrauterine growth restriction (IUGR) commonly occurs in pigs and poses a significant challenge to the swine industry. This study investigated the effect of fermented milk on growth performance and intestinal health in IUGR-affected piglets. A total of 24 28-day-old weaned piglets with IUGR were randomly assigned to a corn-soybean basal diet (control) or a basal diet mixed with fermented milk (3:1 w/v, treatment). The results showed that fermented milk increased the average daily gain and decreased the feed-to-gain ratio (p < 0.05). Fermented milk increased the villus height in the duodenum and decreased the jejunal crypt depth (p < 0.05). Pigs in the treatment showed higher activities of lipase, α-amylase, and sucrase in the duodenum, along with an elevation in jejunal sucrase activity (p < 0.05). The ileal glutathione concentration was increased by the treatment (p < 0.05). Moreover, fermented milk upregulated the protein expression of occludin and claudin-3 while decreasing the gene expression of interleukin 1 beta, interleukin 6, and tumor necrosis factor αlpha in the jejunum (p < 0.05). Collectively, these results indicate that dietary supplementation with fermented milk significantly improved growth performance through the enhancement of intestinal functions in IUGR piglets, highlighting the potential of fermented milk as a nutritional strategy to improve postnatal growth in IUGR piglets. Full article
(This article belongs to the Special Issue Amino Acids Nutrition and Health in Farm Animals)
Show Figures

Figure 1

17 pages, 524 KB  
Article
Oral Administration of L-Arginine Improves the Growth and Survival of Sow-Reared Intrauterine Growth-Restricted Piglets
by David W. Long, Barry D. Long, Gayan I. Nawaratna and Guoyao Wu
Animals 2025, 15(4), 550; https://doi.org/10.3390/ani15040550 - 13 Feb 2025
Cited by 7 | Viewed by 5886
Abstract
Neonatal piglets with intrauterine growth restriction (IUGR) exhibit reduced rates of growth and survival. The present study tested the hypothesis that L-arginine supplementation can mitigate this problem. One hundred and twelve (112) IUGR piglets (with a mean birth weight of 0.84 kg) from [...] Read more.
Neonatal piglets with intrauterine growth restriction (IUGR) exhibit reduced rates of growth and survival. The present study tested the hypothesis that L-arginine supplementation can mitigate this problem. One hundred and twelve (112) IUGR piglets (with a mean birth weight of 0.84 kg) from 28 sows (four IUGR piglets/sow) were assigned randomly into one of four groups. Piglets were nursed by sows and orally administered 0, 0.1, 0.2, or 0.4 g L-arginine (in the form of L-arginine-HCl) per kg body weight (BW) twice daily between 0 and 14 days of age. The total doses of L-arginine were 0, 0.2, 0.4, or 0.8 g/kg BW/day. Appropriate amounts of L-alanine were added to L-arginine solutions so that all groups of piglets received the same amount of nitrogen. Piglets were weighed on days 0, 7, and 14 of age. On day 14, blood samples (5 mL) were obtained from the jugular vein of piglets at 1 h after suckling, and their milk consumption was measured over a 10-h period using the weigh–suckle–weigh technique. Milk intake did not differ (p > 0.05) among the four groups of piglets. Oral administration of 0.4 g L-arginine/kg BW/day increased (p < 0.05) the circulating levels of arginine, creatine, and anabolic hormones (insulin, growth hormone, and insulin-like growth factor-I), but decreased (p < 0.05) plasma concentrations of ammonia and cortisol (a catabolic hormone). Compared to the control group, IUGR piglets administered 0.2 and 0.4 g L-arginine/kg BW/day increased (p < 0.05) weight gain by 19% and 31%, respectively. Growth did not differ (p > 0.05) between the control and 0.8 g L-arginine/kg BW/day groups. The survival rates of IUGR piglets were 50%, 75%, 89%, and 89%, respectively, for the 0, 0.2, 0.4, and 0.8 g L-arginine/kg BW/day groups. Collectively, these results indicate that the growth and survival of IUGR piglets can be improved through L-arginine supplementation. Full article
(This article belongs to the Collection Comparative Animal Nutrition and Metabolism)
Show Figures

Figure 1

11 pages, 2582 KB  
Article
Effects of Resveratrol on Redox Status, Jejunal Injury, and Mitochondrial Function in Intrauterine Growth-Retarded Weaned Piglets
by Kang Cheng, Jinxiu Yao, Zhihua Song, Jin Huang, Hongyue Zhao, Ranya Yang, Yao Meng, Jinrong Wang and Yong Zhang
Animals 2025, 15(3), 290; https://doi.org/10.3390/ani15030290 - 21 Jan 2025
Viewed by 1282
Abstract
This study investigated the effects of resveratrol (RSV) on redox status, jejunal injury, and mitochondrial function in intrauterine growth-retarded (IUGR) weaned piglets. In total, 12 male normal birth weight (NBW) newborn piglets and 24 male IUGR newborn piglets were selected. They were weaned [...] Read more.
This study investigated the effects of resveratrol (RSV) on redox status, jejunal injury, and mitochondrial function in intrauterine growth-retarded (IUGR) weaned piglets. In total, 12 male normal birth weight (NBW) newborn piglets and 24 male IUGR newborn piglets were selected. They were weaned at 26 days of age and then divided into three treatments in a three-week trial: (1) NBW piglets fed a basal diet; (2) IUGR piglets fed a basal diet; (3) IUGR piglets fed a basal diet supplemented with 300 mg/kg RSV. Compared with NBW piglets, IUGR piglets showed decreased growth performance, altered redox status, impaired jejunal morphology, tight junction protein expression, energy production, and mitochondrial oxidative phosphorylation. RSV enhanced antioxidant defense capacity and improved jejunal morphology, ATP generation, and mitochondrial complex I content in IUGR weaned piglets. Dietary RSV supplementation alleviated the IUGR-induced jejunal injury in weaned piglets probably by improving redox status and mitochondrial function, suggesting that RSV has the potential to be a dietary intervention in the regulation of intestinal injury in IUGR piglets. Full article
(This article belongs to the Section Pigs)
Show Figures

Figure 1

12 pages, 1460 KB  
Article
Endoplasmic Reticulum Stress Contributes to Intestinal Injury in Intrauterine Growth Restriction Newborn Piglets
by Tingting Fang, Gang Tian, Daiwen Chen, Jun He, Ping Zheng, Xiangbing Mao, Hui Yan and Bing Yu
Animals 2024, 14(18), 2677; https://doi.org/10.3390/ani14182677 - 14 Sep 2024
Cited by 3 | Viewed by 1471
Abstract
Intrauterine growth retardation (IUGR) in piglets is associated with a high rate of morbidity and mortality after birth due to gut dysfunction, and the underlying mechanisms remain poorly understood. This study selected six pairs of IUGR newborn male piglets and normal birth weight [...] Read more.
Intrauterine growth retardation (IUGR) in piglets is associated with a high rate of morbidity and mortality after birth due to gut dysfunction, and the underlying mechanisms remain poorly understood. This study selected six pairs of IUGR newborn male piglets and normal birth weight newborn piglets (Large White × Landrace) to investigate differences in intestinal structure and digestive functions, intestinal ERS and apoptosis, intestinal barrier function, and inflammatory response. The results showed that IUGR significantly reduced the jejunal villi height (p < 0.05) and the ratio of villus-height-to-crypt-depth (p = 0.05) in neonatal piglets. Additionally, the microvilli in the jejunum of IUGR neonatal piglets were shorter than those in normal-weight piglets, and swelling of the mitochondria and expansion of the endoplasmic reticulum were observed. IUGR also significantly reduced serum glucose and lactase levels (p < 0.05) while significantly increasing mRNA levels of jejunal IRE1α, EIF2α, CHOP, Bax, Caspase9, Mucin2, Claudin-1, Occludin, ZO-1, Bcl-2, IL-6, and IFN-γ (p < 0.05), as well as GRP78 protein levels in neonatal piglets (p < 0.05). These findings suggest that IUGR impairs intestinal structure and barrier function in newborn piglets by enhancing intestinal inflammatory responses, activating intestinal ERS and the signaling pathways related to the unfolded protein response, thereby inducing ERS-related apoptosis. Full article
(This article belongs to the Section Pigs)
Show Figures

Figure 1

18 pages, 1815 KB  
Article
Thriving or Striving: Comparing Intra-Uterine Growth Restricted, Low Birth Weight and Normal Birth Weight Piglets within the First 24 Hours
by Marlotte Loyens, Lieselotte Van Bockstal, Sara Prims, Steven Van Cruchten and Chris Van Ginneken
Animals 2024, 14(17), 2508; https://doi.org/10.3390/ani14172508 - 29 Aug 2024
Cited by 3 | Viewed by 3271
Abstract
This observational study explored the early-life challenges of intra-uterine growth restricted (IUGR), low birth body weight (LBW), and normal birth body weight (NBW) piglets. The aim was to understand the impact of birth weight and intra-uterine growth restriction phenotype on neonatal survival and [...] Read more.
This observational study explored the early-life challenges of intra-uterine growth restricted (IUGR), low birth body weight (LBW), and normal birth body weight (NBW) piglets. The aim was to understand the impact of birth weight and intra-uterine growth restriction phenotype on neonatal survival and behavior. Based on weight and phenotype, piglets were classified as IUGR (n = 32), LBW (n = 34), and NBW (n = 29) immediately after birth. The piglets were litter- and sex-matched. Vitality scores were assigned based on motor activity and breathing and complemented with an assessment of umbilical cord condition, rectal temperature, crown–rump length (CRL), time to reach the udder, time to suckle, colostrum intake, and weight gain over 24 h. Beyond the lower birth weight, reduced CRL, and higher mortality rate, IUGR piglets faced several other challenges compared with LBW and NBW piglets. Growth-impaired piglets often struggled to engage in early feeding behaviors and displayed consistently lower rectal temperatures at 1, 3 and 24 h after birth. IUGR piglets showed inadequate colostrum intake and weight loss, which were also observed for LBW counterparts. In contrast, no significant differences were observed in vitality scores and umbilical cord conditions across the groups. In conclusion, our findings underscore the impact of intra-uterine growth restriction on neonatal piglets, emphasizing the need for specialized care strategies to improve survival and health outcomes in IUGR. Full article
(This article belongs to the Section Pigs)
Show Figures

Figure 1

23 pages, 5298 KB  
Article
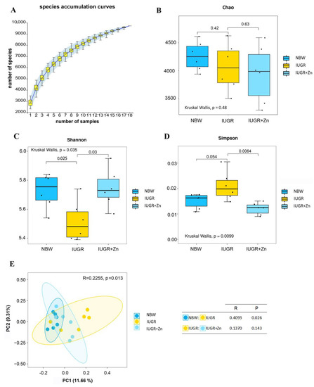
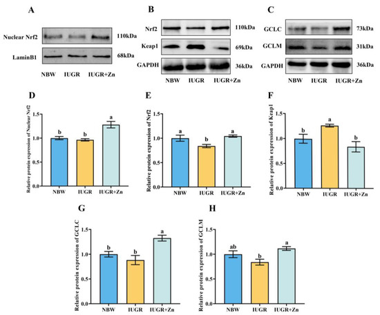
Intrauterine Growth Restriction Affects Colonic Barrier Function via Regulating the Nrf2/Keap1 and TLR4-NF-κB/ERK Pathways and Altering Colonic Microbiome and Metabolome Homeostasis in Growing–Finishing Pigs
by Liang Xiong, Md. Abul Kalam Azad, Yang Liu, Wanghong Zhang, Qian Zhu, Chengjun Hu, Jinming You and Xiangfeng Kong
Antioxidants 2024, 13(3), 283; https://doi.org/10.3390/antiox13030283 - 26 Feb 2024
Cited by 7 | Viewed by 2676
Abstract
Intrauterine growth restriction (IUGR) pigs are characterized by long-term growth failure, metabolic disorders, and intestinal microbiota imbalance. The characteristics of the negative effects of IUGR at different growth stages of pigs are still unclear. Therefore, this study explored through multi-omics analyses whether the [...] Read more.
Intrauterine growth restriction (IUGR) pigs are characterized by long-term growth failure, metabolic disorders, and intestinal microbiota imbalance. The characteristics of the negative effects of IUGR at different growth stages of pigs are still unclear. Therefore, this study explored through multi-omics analyses whether the IUGR damages the intestinal barrier function and alters the colonization and metabolic profiles of the colonic microbiota in growing-finishing pigs. Seventy-two piglets (36 IUGR and 36 NBW) were allocated for this trial to analyze physiological and plasma biochemical parameters, as well as oxidative damage and inflammatory response in the colon. Moreover, the colonic microbiota communities and metabolome were examined using 16s rRNA sequencing and metabolomics technologies to reveal the intestinal characteristics of IUGR pigs at different growth stages (25, 50, and 100 kg). IUGR altered the concentrations of plasma glucose, total protein, triglycerides, and cholesterol. Colonic tight junction proteins were markedly inhibited by IUGR. IUGR decreased plasma T-AOC, SOD, and GSH levels and colonic SOD-1, SOD-2, and GPX-4 expressions by restraining the Nrf2/Keap1 signaling pathway. Moreover, IUGR increased colonic IL-1β and TNF-α levels while reducing IL-10, possibly through activating the TLR4-NF-κB/ERK pathway. Notably, IUGR pigs had lower colonic Streptococcus abundance and Firmicutes-to-Bacteroidetes ratio at the 25 kg BW stage while having higher Firmicutes abundance at the 100 kg BW stage; moreover, IUGR pigs had lower SCFA concentrations. Metabolomics analysis showed that IUGR increased colonic lipids and lipid-like molecules, organic acids and derivatives, and organoheterocyclic compounds concentrations and enriched three differential metabolic pathways, including linoleic acid, sphingolipid, and purine metabolisms throughout the trial. Collectively, IUGR altered the nutrient metabolism, redox status, and colonic microbiota community and metabolite profiles of pigs and continued to disrupt colonic barrier function by reducing antioxidant capacity via the Nrf2/Keap1 pathway and activating inflammation via the TLR4-NF-κB/ERK pathway during the growing-finishing stage. Moreover, colonic Firmicutes and Streptococcus could be potential regulatory targets for modulating the metabolism and health of IUGR pigs. Full article
(This article belongs to the Topic Feeding Livestock for Health Improvement)
Show Figures

Graphical abstract

13 pages, 322 KB  
Article
A Comparison of Haematological and Biochemical Profiles between Intrauterine Growth Restriction and Normal Piglets at 72 Hours Postpartum
by Lucía Ayala, Cristian Jesús Sánchez, Fuensanta Hernández, Josefa Madrid, Miguel José López and Silvia Martínez-Miró
Animals 2023, 13(22), 3540; https://doi.org/10.3390/ani13223540 - 16 Nov 2023
Cited by 1 | Viewed by 2143
Abstract
Intrauterine growth restriction in piglets has been a problem in the pig industry due to genetic selection based on hyperprolificacy. This has led to an increase in the number of underweight piglets and a worsening of the survival rate. The goal of this [...] Read more.
Intrauterine growth restriction in piglets has been a problem in the pig industry due to genetic selection based on hyperprolificacy. This has led to an increase in the number of underweight piglets and a worsening of the survival rate. The goal of this study was to enhance the knowledge of differences between normal and IUGR piglets a few hours after birth in terms of haematological variables, biochemical parameters, and immunoglobulin levels. Two groups of 20 piglets each were assessed. The control group (N) was made up of piglets with weights greater than 1500 g, and the IUGR group consisted of piglets weighing 500–1000 g and with at least two IUGR features. Blood samples were collected 72 h after birth for analysis of the red and white blood cell parameters, reticulocyte indices, platelet indices, biochemical parameters, and immunoglobulin levels. Alterations in red blood cells and reticulocytes, a lower lymphocyte count, hyperinsulinemia, and high oxidative stress were observed in IUGR piglets (p < 0.05). In contrast, differences were not observed (p > 0.05) in the serum immunoglobulin level. It can be concluded that the haematological and biochemical differences in IUGR piglets with respect to normal-weight piglets are present at birth indicating possible alterations in immunity, metabolism, and redox status; therefore, IUGR piglets could be more vulnerable to illness and future disorders, such as metabolic syndrome. Full article
(This article belongs to the Section Pigs)
20 pages, 1351 KB  
Article
Determining the Effect of Pancreatic-like Enzymes (PLEMs) Added to the Feed of Pregnant Sows on Fetal Size of Piglets to Minimize IUGR Syndrome Caused by Fetal Malnutrition
by Marek Pieszka, Paulina Szczurek, Sylwia Orczewska-Dudek, Marian Kamyczek and Magdalena Pieszka
Animals 2023, 13(22), 3448; https://doi.org/10.3390/ani13223448 - 8 Nov 2023
Cited by 2 | Viewed by 1610
Abstract
The present study aimed to develop a feeding strategy for pregnant sows that involved the prenatal administration of a mixture of pancreatic-like fungal enzymes, such as lipase, amylase, and protease, at (1) 1–115 days of gestation (group D1) and (2) 80–115 days of [...] Read more.
The present study aimed to develop a feeding strategy for pregnant sows that involved the prenatal administration of a mixture of pancreatic-like fungal enzymes, such as lipase, amylase, and protease, at (1) 1–115 days of gestation (group D1) and (2) 80–115 days of gestation (group D2) and to carry out a comparison with groups of sows that were not receiving such supplementation (negative control (NC) and positive control (PC)). It was found that the administration of the enzyme supplement resulted in a significant shortening of gestation (p ≤ 0.01). The pancreatic enzymes administered to sows had a significant effect on the number of liveborn piglets and weaned piglets, which was higher compared with the control groups that did not receive supplementation: D1—12.1 ± 1.1 and 11.12 ± 1.1 and D2—12.8 ± 1.3 and 11.75 ± 0.07 vs. the control groups KN—10.7 ± 1.0 and 9.62 ± 0.95 and KP—10.9 ± 1.2 and 10.15 ± 1.0 (p < 0.006), respectively. Significant changes in piglet growth were observed after weaning up to 70 days of age. During this period, the most favorable growth parameters were observed in groups D2 (420 ± 91 g) and PC (407 ± 103 g), in which piglets obtained a mixture of pancreatic enzymes (lipase, amylase, and protease) at 3 weeks of age, and significantly higher weight gain and feed intake were observed compared with groups NC (378 ± 114 g) and D1 (381 ± 96 g) (p ≤ 0.007). In contrast, insulin levels were significantly lower in groups D1 and D2, with values of 6.8 IU/mL and 6.7 IU/mL, respectively, compared with groups NC (14.6 IU/mL) and PC (16.6 IU/mL) (p ≤ 0.01). Piglets in group D2 had a significantly better feed conversion ratio (FCR) of 1.604 ± 0.10 compared with the other dietary groups: KN—1.986 ± 0.14; KP—1.704 ± 0.11; and D1—1.932 ± 0.15 (p ≤ 0.03). Histological imaging confirmed a significantly thicker intestinal epithelium and intestinal mesenteron in animals from groups D2 and PC (p ≤ 0.03). Animals from the groups KP, D1, and D2 receiving enzymes showed a highly significant increase in the surface area of pancreatic follicles and pancreatic surface area compared with the group without KN supplementation (p < 0.01). Furthermore, significantly higher activity of the brush border enzyme lactase was observed in groups D1, D2, and PC, with values of 32.90 ± 3.99, 30.00 ± 6.83, and 29.60 ± 29.60, respectively, compared with group NC, with a value of 21.80 ± 3.27 (p ≤ 0.01). Full article
(This article belongs to the Section Pigs)
Show Figures

Figure 1

18 pages, 3856 KB  
Article
Effects of Dietary Nano-Zinc Oxide Supplementation on Meat Quality, Antioxidant Capacity and Cecal Microbiota of Intrauterine Growth Retardation Finishing Pigs
by Shun Chen, Binbin Zhou, Jiaqi Zhang, Huijuan Liu, Longfei Ma, Tian Wang and Chao Wang
Foods 2023, 12(9), 1885; https://doi.org/10.3390/foods12091885 - 4 May 2023
Cited by 11 | Viewed by 3016
Abstract
As nano-zinc oxide (Nano-ZnO), a new type of nanomaterial, has antioxidant and intestinal protection effects, we hypothesized that dietary Nano-ZnO could modulate poor meat quality, oxidative stress and disturbed gut microbiota in the finishing pig model of naturally occurring intrauterine growth retardation (IUGR). [...] Read more.
As nano-zinc oxide (Nano-ZnO), a new type of nanomaterial, has antioxidant and intestinal protection effects, we hypothesized that dietary Nano-ZnO could modulate poor meat quality, oxidative stress and disturbed gut microbiota in the finishing pig model of naturally occurring intrauterine growth retardation (IUGR). A total of 6 normal-born weight (NBW) and 12 IUGR piglets were selected based on birth weight. The pigs in the NBW group received a basal diet, and IUGR pigs were randomly divided into two groups and treated with basal diet and 600 mg/kg Nano-ZnO-supplemented diet. Dietary Nano-ZnO ameliorated IUGR-associated declined meat quality by lowering the drip loss48h, cooking loss, shearing force and MyHc IIx mRNA expression, and raising the redness (a*), peak area ratio of immobilized water (P22), sarcomere length and MyHc Ia mRNA expression. Nano-ZnO activated the nuclear factor erythroid 2-related factor 2-glutamyl cysteine ligase (Nrf2-GCL) signaling pathway by promoting the nuclear translocation of Nrf2, increasing the GCL activities, and mRNA and protein expression of its catalytic/modify subunit (GCLC/GCLM), thereby attenuating the IUGR-associated muscle oxidative injury. Additionally, the composition of IUGR pigs’ cecal microbiota was altered by Nano-ZnO, as seen by changes in Shannon and Simpson indexes, the enhanced UCG-005, hoa5-07d05 gut group and Rikenellaceae RC9 gut group abundance. The UCG-005 and hoa5-07d05 gut group abundance were correlated with indicators that reflected the meat quality traits and antioxidant properties. In conclusion, Nano-ZnO improved the IUGR-impaired meat quality by altering water holding capacity, water distribution and the ultrastructure of muscle, activating the Nrf2-GCL signaling pathway to alleviate oxidative status and regulating the cecal microbial composition. Full article
(This article belongs to the Section Meat)
Show Figures

Figure 1

16 pages, 1091 KB  
Article
Effects of Equol Supplementation on Growth Performance, Redox Status, Intestinal Health and Skeletal Muscle Development of Weanling Piglets with Intrauterine Growth Retardation
by Yong Zhang, Jingchang Ren, Li Chen, Honglin Yan, Tiande Zou, Hongfu Zhang and Jingbo Liu
Animals 2023, 13(9), 1469; https://doi.org/10.3390/ani13091469 - 26 Apr 2023
Cited by 4 | Viewed by 2503
Abstract
Animals with intrauterine growth retardation (IUGR) usually undergo injured postnatal growth and development during the early period after birth. Equol (Eq), an isoflavan produced by gut bacteria in response to daidzein intake, has various health benefits. Therefore, the objective of this study was [...] Read more.
Animals with intrauterine growth retardation (IUGR) usually undergo injured postnatal growth and development during the early period after birth. Equol (Eq), an isoflavan produced by gut bacteria in response to daidzein intake, has various health benefits. Therefore, the objective of this study was to evaluate whether Eq supplementation can influence the growth performance, redox status, intestinal health and skeletal muscle development of weanling piglets with IUGR. A total of 10 normal-birth-weight (NBW) newborn female piglets and 20 newborn female piglets with IUGR were selected. After weaning at the age of 21 d, 10 NBW piglets and 10 IUGR piglets were allocated to the NBW group and IUGR group, respectively, and offered a basal diet. The other 10 IUGR piglets were allocated to the IUGR + Eq group and offered a basal diet with 50 mg of Eq per kg of diet. The whole trial lasted for 21 d. At the end of the feeding trial, all piglets were sacrificed for the collection of serum, intestinal tissues and skeletal muscles. Supplementation with Eq increased the average daily gain (ADG), average daily feed intake (ADFI), duodenal villus height to crypt depth ratio (V/C), jejunal villus height and V/C, but reduced the duodenal crypt depth in neonatal piglets with IUGR. Meanwhile, Eq supplementation elevated the activities of superoxide dismutase (SOD) and catalase (CAT) in the serum and duodenum and the activity of SOD in the jejunum, but lowered malondialdehyde (MDA) content in the serum, jejunum and ileum of piglets with IUGR. In addition, supplementation with Eq reduced diamine oxidase (DAO) activity and the levels of D-lactate and endotoxin in serum, and the tumor necrosis factor-α (TNF-α) level in jejunum and ileum, whereas the concentration of serum immunoglobulin G (IgG) and the mRNA levels of intestinal barrier-related markers in jejunum and ileum of IUGR piglets were increased. Furthermore, supplementation with Eq elevated the percentage of fast-fibers and was accompanied with higher mRNA expression of myosin heavy chain IIb (MyHC IIb) and lower mRNA levels in MyHC I in the longissimus thoracis (LT) muscle of IUGR piglets. In summary, Eq supplementation can promote antioxidant capacity, maintain intestinal health and facilitate skeletal muscle development, thus resulting in the higher growth performance of IUGR piglets. Full article
Show Figures

Figure 1

12 pages, 2542 KB  
Article
Pituitary-Gland-Based Genes Participates in Intrauterine Growth Restriction in Piglets
by Xiang Ji, Qi Shen, Pingxian Wu, Hongyue Chen, Shujie Wang, Dong Chen, Yang Yu, Zongyi Guo, Jinyong Wang and Guoqing Tang
Genes 2022, 13(11), 2141; https://doi.org/10.3390/genes13112141 - 17 Nov 2022
Cited by 2 | Viewed by 2960
Abstract
Intrauterine growth restriction (IUGR) is a major problem associated with piglet growth performance. The incidence of IUGR is widespread in Rongchang pigs. The pituitary gland is important for regulating growth and metabolism, and research has identified genes associated with growth and development. The [...] Read more.
Intrauterine growth restriction (IUGR) is a major problem associated with piglet growth performance. The incidence of IUGR is widespread in Rongchang pigs. The pituitary gland is important for regulating growth and metabolism, and research has identified genes associated with growth and development. The pituitary gland of newborn piglets with normal birth weight (NBW group, n = 3) and (IUGR group, n = 3) was collected for transcriptome analysis. A total of 323 differentially expression genes (DEGs) were identified (|log2(fold-change)| > 1 and q value < 0.05), of which 223 were upregulated and 100 were downregulated. Gene Ontology (GO) functional and Kyoto Encyclopedia of Genes and Genomes (KEGG) pathway enrichment analyses showed that the DEGs were mainly related to the extracellular matrix, regulation of the multicellular organismal process, tissue development and angiogenesis, which participate in the growth and immune response in IUGR piglets. Moreover, 7 DEGs including IGF2, THBS1, ITGA1, ITGA8, EPSTI1, FOSB, and UCP2 were associated with growth and immune response. Furthermore, based on the interaction network analysis of the DEGs, two genes, IGF2 and THBS1, participated in cell proliferation, embryonic development and angiogenesis. IGF2 and THBS1 were also the main genes participating in the IUGR. This study identified the core genes involved in IUGR in piglets and provided a reference for exploring the effect of the pituitary gland on piglet growth. Full article
(This article belongs to the Special Issue Advances in Pig Breeding and Genetics)
Show Figures

Figure 1

21 pages, 4050 KB  
Article
Altered Liver Metabolism, Mitochondrial Function, Oxidative Status, and Inflammatory Response in Intrauterine Growth Restriction Piglets with Different Growth Patterns before Weaning
by Jun Wang, Pengwei Zhu, Xiaoyu Zheng, Ziwei Ma, Chang Cui, Caichi Wu, Xiangfang Zeng, Wutai Guan and Fang Chen
Metabolites 2022, 12(11), 1053; https://doi.org/10.3390/metabo12111053 - 1 Nov 2022
Cited by 11 | Viewed by 2878
Abstract
Frequent occurrence of intrauterine growth restriction (IUGR) causes huge economic losses in the pig industry. Accelerated catch-up growth (CUG) in the early stage of life could restore multiple adverse outcomes of IUGR offspring; however, there is little knowledge about this beneficial phenomenon. We [...] Read more.
Frequent occurrence of intrauterine growth restriction (IUGR) causes huge economic losses in the pig industry. Accelerated catch-up growth (CUG) in the early stage of life could restore multiple adverse outcomes of IUGR offspring; however, there is little knowledge about this beneficial phenomenon. We previously found that nutrient absorption related to intestinal function was globally promoted in CUG-IUGR piglets before weaning, which might be the dominant reason for CUG, but what this alteration could lead to in subsequent liver metabolism is still unknown. Firstly, a Normal, CUG, and non-catch-up growth (NCUG) piglet model before weaning was established by dividing eighty litters of newborn piglets into normal birth weight (NBW) and IUGR groups according to birth weight, and those piglets with IUGR but above-average weanling body weight were considered CUG, and the piglets with IUGR still below average body weight were considered NCUG at weaning day (d 26). Liver samples were collected and then systematically compared in glycolipid metabolism, mitochondrial function, antioxidant status, and inflammatory status among these three different growth models. Enhanced hepatic uptake of fatty acids, diminished de novo synthesis of fatty acids, and increased oxidation of fatty acids were observed in CUG livers compared to Normal and NCUG. In contrast, the NCUG liver showed enhanced glucose uptake and gluconeogenesis compared to Normal and CUG. We also observed deteriorating hepatic vacuolation in NCUG piglets, while increasing hepatic lipid deposition in CUG piglets. Besides, the expression of genes related to mitochondrial energy metabolism and biogenesis was reduced in CUG piglets and the phosphorylation level of AMPK was significantly higher compared to Normal (p < 0.05). Moreover, NCUG liver showed decreased T-AOC (p < 0.01) and GSH-PX (p < 0.05), increased MDA concentrations (p < 0.01), upregulated phosphorylation levels of ERK and NF-κB (p < 0.05), and elevated pro-inflammatory factors IL-1β, IL-6 and TNF-α (p < 0.05) compared to Normal. Furthermore, correlation analysis revealed a significant positive correlation between glucose metabolism and inflammatory factors, while a negative correlation between mitochondrial function-related genes and fatty acid transport. NGUG piglets showed simultaneous enhancement of glucose uptake and gluconeogenesis, as well as reduced antioxidant capacity and increased inflammatory status, whereas CUG comes at the expense of impaired hepatic mitochondrial function and pathological fat accumulation. Full article
(This article belongs to the Special Issue Energy and Protein Metabolism in Sows and Piglets)
Show Figures

Graphical abstract

Back to TopTop