Effects of Dietary Nano-Zinc Oxide Supplementation on Meat Quality, Antioxidant Capacity and Cecal Microbiota of Intrauterine Growth Retardation Finishing Pigs
Abstract
1. Introduction
2. Materials and Methods
2.1. Experimental Design, Diets, and Management
2.2. Sample Collection and Preparation
2.3. Meat Quality Analysis
2.4. Low-Field NMR Transverse Relaxation (T2) Analysis
2.5. Ultrastructural Analysis
2.6. Real-Time qPCR Analysis
2.7. Determination of Antioxidant and Glutathione-Related Indicators
2.8. Western Blotting
2.9. 16S rRNA Analysis of Cecal Microbiota
2.10. Statistical Analysis
3. Results
3.1. Meat Quality
3.2. LF-NMR Results
3.3. Ultrastructure and Muscle Fiber Characteristics Analysis
3.4. Evaluation of Oxidative Status
3.5. Glutathione-Related Indicators
3.6. Genes Related to the Nrf2-GCL Signaling Pathway
3.7. Protein Expression
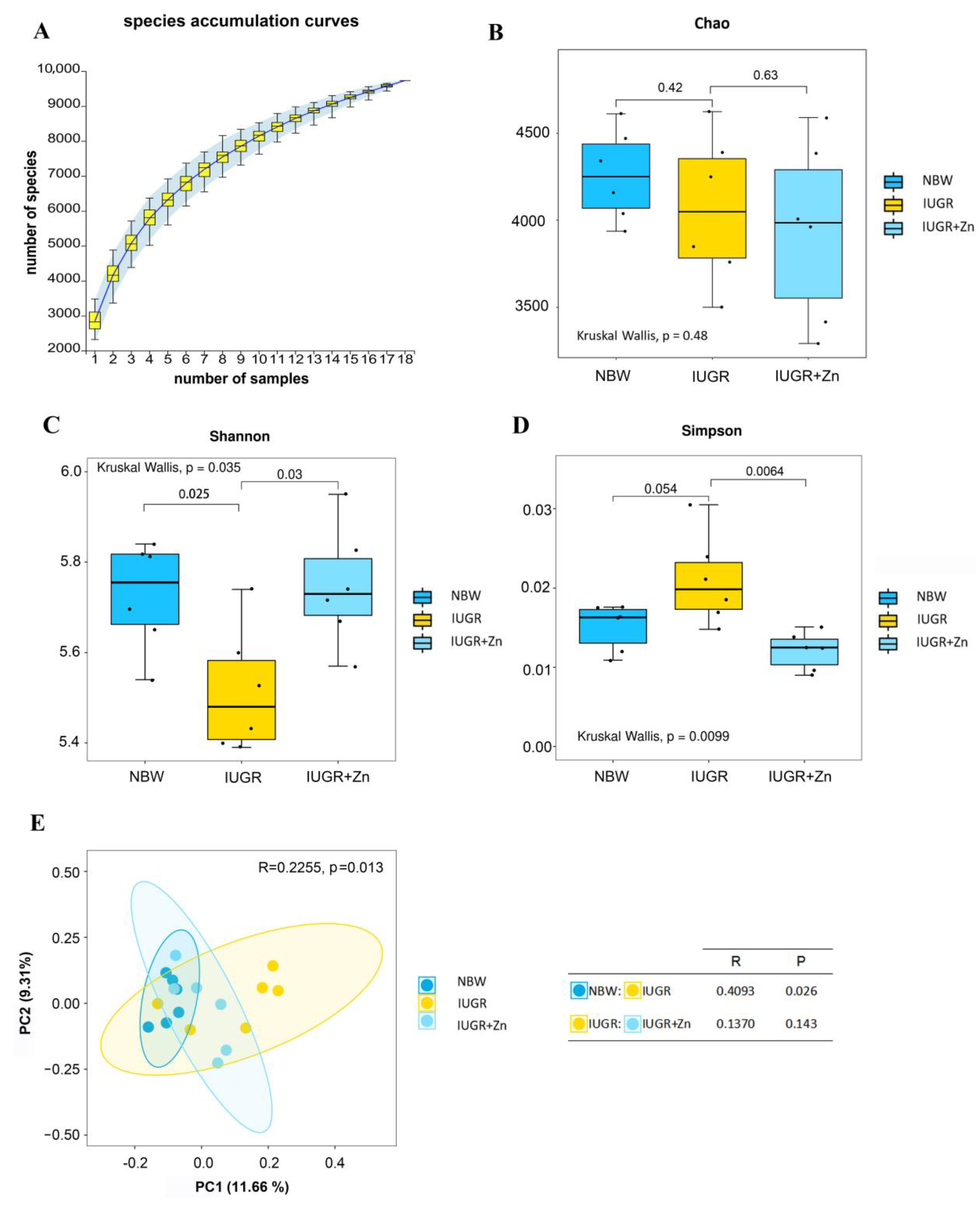
3.8. Gut Microbiota Analysis
3.9. Correlation Analysis
4. Discussion
5. Conclusions
Supplementary Materials
Author Contributions
Funding
Institutional Review Board Statement
Informed Consent Statement
Data Availability Statement
Conflicts of Interest
References
- Sedaghat, K.; Zahediasl, S.; Ghasemi, A. Intrauterine Programming. Iran. J. Basic Med. Sci. 2015, 18, 212–220. [Google Scholar] [PubMed]
- Wu, G.; Bazer, F.W.; Wallace, J.M.; Spencer, T.E. Board-invited review: Intrauterine growth retardation: Implications for the animal sciences. J. Anim. Sci. 2006, 84, 2316–2337. [Google Scholar] [CrossRef] [PubMed]
- Oğlak, S.C.; Bademkıran, M.H.; Obut, M. Predictor variables in the success of slow-release dinoprostone used for cervical ripening in intrauterine growth restriction pregnancies. J. Gynecol. Obstet. Hum. Reprod. 2020, 49, 101739. [Google Scholar] [CrossRef] [PubMed]
- Rashid, C.S.; Bansal, A.; Simmons, R.A. Oxidative Stress, Intrauterine Growth Restriction, and Developmental Programming of Type 2 Diabetes. Physiology 2018, 33, 348–359. [Google Scholar] [CrossRef]
- Choi, E.J.; Park, H.W.; Chung, Y.B.; Park, S.H.; Kim, J.S.; Chun, H.H. Effect of tempering methods on quality changes of pork loin frozen by cryogenic immersion. Meat Sci. 2017, 124, 69–76. [Google Scholar] [CrossRef]
- Tamkutė, L.; Vaicekauskaitė, R.; Gil, B.M.; Carballido, J.R.; Venskutonis, P.R. Black chokeberry (Aronia melanocarpa L.) pomace extracts inhibit food pathogenic and spoilage bacteria and increase the microbiological safety of pork products. J. Food Process. Preser. 2021, 45, e15220. [Google Scholar] [CrossRef]
- He, Y.; Liu, Y.; Guan, P.; He, L.; Zhou, X. Serine Administration Improves Selenium Status, Oxidative Stress, and Mitochondrial Function in Longissimus Dorsi Muscle of Piglets with Intrauterine Growth Retardation. Biol. Trace Elem. Res. 2022, 201, 1740–1747. [Google Scholar] [CrossRef]
- Cheng, K.; Yu, C.; Li, Z.; Li, S.; Yan, E.; Song, Z.; Zhang, H.; Zhang, L.; Wang, T. Resveratrol improves meat quality, muscular antioxidant capacity, lipid metabolism and fiber type composition of intrauterine growth retarded pigs. Meat Sci. 2020, 170, 108237. [Google Scholar] [CrossRef]
- He, L.; Guo, J.; Wang, Y.; Wang, L.; Xu, D.; Yan, E.; Zhang, X.; Yin, J. Effects of dietary yeast beta-Glucan supplementation on meat quality, antioxidant capacity and gut microbiota of finishing pigs. Antioxidants 2022, 11, 1340. [Google Scholar] [CrossRef]
- Xu, D.; Wang, Y.; Jiao, N.; Qiu, K.; Zhang, X.; Wang, L.; Wang, L.; Yin, J. The coordination of dietary valine and isoleucine on water holding capacity, pH value and protein solubility of fresh meat in finishing pigs. Meat Sci. 2020, 163, 108074. [Google Scholar] [CrossRef]
- Power, S.E.; O’Toole, P.W.; Stanton, C.; Ross, R.P.; Fitzgerald, G.F. Intestinal microbiota, diet and health. Br. J. Nutr. 2014, 111, 387–402. [Google Scholar] [CrossRef] [PubMed]
- Chen, Y.; Zhang, H.; Chen, Y.; Jia, P.; Ji, S.; Zhang, Y.; Wang, T. Resveratrol and its derivative pterostilbene ameliorate intestine injury in intrauterine growth-retarded weanling piglets by modulating redox status and gut microbiota. J. Anim. Sci. Biotechnol. 2021, 12, 70. [Google Scholar] [CrossRef]
- Zhang, W.; Ma, C.; Xie, P.; Zhu, Q.; Wang, X.; Yin, Y.; Kong, X. Gut microbiota of newborn piglets with intrauterine growth restriction have lower diversity and different taxonomic abundances. J. Appl. Microbiol. 2019, 127, 354–369. [Google Scholar] [CrossRef] [PubMed]
- Liu, B.; Cui, Y.; Ali, Q.; Zhu, X.; Li, D.; Ma, S.; Wang, Z.; Wang, C.; Shi, Y. Gut microbiota modulate rabbit meat quality in response to dietary fiber. Front. Nutr. 2022, 9, 849429. [Google Scholar] [CrossRef] [PubMed]
- Rybarczyk, A.; Bogusławska-Wąs, E.; Łupkowska, A. Effect of EM® probiotic on gut microbiota, growth performance, carcass and meat quality of pigs. Livest Sci. 2020, 241, 104206. [Google Scholar] [CrossRef]
- Sardi, L.; Gastaldo, A.; Borciani, M.; Bertolini, A.; Musi, V.; Garavaldi, A.; Martelli, G.; Cavallini, D.; Nannoni, E. Pre-Slaughter Sources of Fresh Meat Quality Variation: The Case of Heavy Pigs Intended for Protected Designation of Origin Products. Animals 2020, 10, 2386. [Google Scholar] [CrossRef]
- Sardi, L.; Gastaldo, A.; Borciani, M.; Bertolini, A.; Musi, V.; Martelli, G.; Cavallini, D.; Rubini, G.; Nannoni, E. Identification of Possible Pre-Slaughter Indicators to Predict Stress and Meat Quality: A Study on Heavy Pigs. Animals 2020, 10, 945. [Google Scholar] [CrossRef]
- Xia, T.; Lai, W.; Han, M.; Han, M.; Ma, X.; Zhang, L. Dietary ZnO nanoparticles alters intestinal microbiota and inflammation response in weaned piglets. Oncotarget 2017, 8, 64878–64891. [Google Scholar] [CrossRef]
- Chen, J.; Zhang, S.; Chen, C.; Jiang, X.; Qiu, J.; Qiu, Y.; Zhang, Y.; Wang, T.; Qin, X.; Zou, Z.; et al. Crosstalk of gut microbiota and serum/hippocampus metabolites in neurobehavioral impairments induced by zinc oxide nanoparticles. Nanoscale 2020, 12, 21429–21439. [Google Scholar] [CrossRef]
- Zhu, X.; Li, H.; Zhou, L.; Jiang, H.; Ji, M.; Chen, J. Evaluation of the gut microbiome alterations in healthy rats after dietary exposure to different synthetic ZnO nanoparticles. Life Sci. 2023, 312, 121250. [Google Scholar] [CrossRef]
- Das, D.; Nath, B.C.; Phukon, P.; Dolui, S.K. Synthesis of ZnO nanoparticles and evaluation of antioxidant and cytotoxic activity. Colloids Surf. B. 2013, 111, 556–560. [Google Scholar] [CrossRef] [PubMed]
- Hussan, F.; Krishna, D.; Preetam, V.C.; Reddy, P.; Gurram, S. Dietary supplementation of nano zinc oxide on performance, carcass, serum and meat quality parameters of commercial broilers. Biol. Trace Elem. Res. 2022, 200, 348–353. [Google Scholar] [CrossRef] [PubMed]
- Zhou, B.; Zhang, J.; Liu, H.; Chen, S.; Wang, T.; Wang, C. Zinc oxide nanoparticle improves the intestinal function of intrauterine growth retardation finishing pigs via regulating intestinal morphology, inflammation, antioxidant status and autophagy. Front. Vet. Sci. 2022, 9, 884945. [Google Scholar] [CrossRef] [PubMed]
- Li, Y.; Zhang, H.; Su, W.; Ying, Z.; Chen, Y.; Zhang, L.; Lu, Z.; Wang, T. Effects of dietary Bacillus amyloliquefaciens supplementation on growth performance, intestinal morphology, inflammatory response, and microbiota of intra-uterine growth retarded weanling piglets. J. Anim. Sci. Biotechnol. 2018, 9, 22. [Google Scholar] [CrossRef]
- Wang, C.; Zhang, L.; Ying, Z.; He, J.; Zhou, L.; Zhang, L.; Zhong, X.; Wang, T. Effects of dietary zinc oxide nanoparticles on growth, diarrhea, mineral deposition, intestinal morphology, and barrier of weaned piglets. Biol. Trace Elem. Res. 2018, 185, 364–374. [Google Scholar] [CrossRef]
- National Research Council. Nutrient Requirements of Swine; National Academies Press: Washington, DC, USA, 2012. [Google Scholar]
- Zhang, J.; Yan, E.; Zhang, L.; Wang, T.; Wang, C. Curcumin reduces oxidative stress and fat deposition in longissimus dorsi muscle of intrauterine growth-retarded finishing pigs. Anim. Sci. J. 2022, 93, e13741. [Google Scholar] [CrossRef]
- Zhang, X.; Chen, M.; Yan, E.; Wang, Y.; Ma, C.; Zhang, P.; Yin, J. Dietary malic acid supplementation induces skeletal muscle fiber-type transition of weaned piglets and further improves meat quality of finishing pigs. Front. Nutr. 2021, 8, 825495. [Google Scholar] [CrossRef]
- Livak, K.J.; Schmittgen, T.D. Analysis of relative gene expression data using real-time quantitative PCR and the 2−ΔΔCT method. Methods 2001, 25, 402–408. [Google Scholar] [CrossRef]
- Callahan, B.J.; McMurdie, P.J.; Rosen, M.J.; Han, A.W.; Johnson, A.J.A.; Holmes, S.P. DADA2: High-resolution sample inference from Illumina amplicon data. Nat. Methods 2016, 13, 581–583. [Google Scholar] [CrossRef]
- Amir, A.; McDonald, D.; Navas-Molina, J.A.; Kopylova, E.; Morton, J.T.; Zech Xu, Z.; Kightley, E.P.; Thompson, L.R.; Hyde, E.R.; Gonzalez, A.; et al. Deblur rapidly resolves single-nucleotide community sequence patterns. mSystems 2017, 2, e00191–00216. [Google Scholar] [CrossRef]
- Troy, D.J.; Kerry, J.P. Consumer perception and the role of science in the meat industry. Meat Sci. 2010, 86, 214–226. [Google Scholar] [CrossRef] [PubMed]
- Liu, J.; He, J. Effects of birth weight and postnatal high-fat diet on growth performance, carcass and meat quality in pigs. J. Anim. Plant Sci. 2014, 24, 1606–1612. [Google Scholar]
- Yang, W.L.; Chen, Y.P.; Cheng, Y.F.; Li, X.H.; Zhang, R.Q.; Wen, C.; Zhou, Y.M. An evaluation of zinc bearing palygorskite inclusion on the growth performance, mineral content, meat quality, and antioxidant status of broilers. Poult. Sci. 2016, 95, 878–885. [Google Scholar] [CrossRef] [PubMed]
- Paulk, C.B.; Tokach, M.D.; Nelssen, J.L.; Burnett, D.D.; Vaughn, M.A.; Phelps, K.J.; Dritz, S.S.; DeRouchey, J.M.; Goodband, R.D.; Woodworth, J.C.; et al. Effect of dietary zinc and ractopamine hydrochloride on pork chop muscle fiber type distribution, tenderness, and color characteristics. J. Anim. Sci. 2014, 92, 2325–2335. [Google Scholar] [CrossRef] [PubMed]
- Ertbjerg, P.; Puolanne, E. Muscle structure, sarcomere length and influences on meat quality: A review. Meat Sci. 2017, 132, 139–152. [Google Scholar] [CrossRef]
- Huff-Lonergan, E.; Lonergan, S.M. New frontiers in understanding drip loss in pork: Recent insights on the role of postmortem muscle biochemistry. J. Anim. Breed Genet. 2007, 124, 19–26. [Google Scholar] [CrossRef]
- Iruretagoyena, J.I.; Gonzalez-Tendero, A.; Garcia-Canadilla, P.; Amat-Roldan, I.; Torre, I.; Nadal, A.; Crispi, F.; Gratacos, E. Cardiac dysfunction is associated with altered sarcomere ultrastructure in intrauterine growth restriction. Am. J. Obstet. Gynecol. 2014, 210, 550.e551–550.e557. [Google Scholar] [CrossRef]
- Lefaucheur, L.; Hoffman, R.; Gerrard, D.; Okamura, C.; Rubinstein, N.; Kelly, A. Evidence for three adult fast myosin heavy chain isoforms in type II skeletal muscle fibers in pigs. J. Anim. Sci. 1998, 76, 1584–1593. [Google Scholar] [CrossRef]
- Felicioni, F.; Pereira, A.D.; Caldeira-Brant, A.L.; Santos, T.G.; Paula, T.M.; Magnabosco, D.; Bortolozzo, F.P.; Tsoi, S.; Dyck, M.K.; Dixon, W.; et al. Postnatal development of skeletal muscle in pigs with intrauterine growth restriction: Morphofunctional phenotype and molecular mechanisms. J. Anat. 2020, 236, 840–853. [Google Scholar] [CrossRef]
- Joo, S.T.; Kim, G.D.; Hwang, Y.H.; Ryu, Y.C. Control of fresh meat quality through manipulation of muscle fiber characteristics. Meat Sci. 2013, 95, 828–836. [Google Scholar] [CrossRef]
- Huang, X.; Ahn, D.U. Lipid oxidation and its implications to meat quality and human health. Food Sci. Biotechnol. 2019, 28, 1275–1285. [Google Scholar] [CrossRef] [PubMed]
- Kim, T.; Kim, M.; Lee, J.; Moturi, J.; Ha, S.; Tajudeen, H.; Mun, J.; Hosseindoust, A.; Chae, B. Supplementation of nano-zinc in lower doses as an alternative to pharmacological doses of ZnO in weanling pigs. J. Anim. Sci. Technol. 2022, 64, 70–83. [Google Scholar] [CrossRef] [PubMed]
- Ha, K.N.; Chen, Y.; Cai, J.; Sternberg, P., Jr. Increased glutathione synthesis through an ARE-Nrf2-dependent pathway by zinc in the RPE: Implication for protection against oxidative stress. Investig. Ophthalmol. Vis. Sci. 2006, 47, 2709–2715. [Google Scholar] [CrossRef]
- Meister, A.; Anderson, M.E. Glutathione. Ann. Rev. Biochem. 1983, 52, 711–760. [Google Scholar] [CrossRef]
- Franklin, C.C.; Backos, D.S.; Mohar, I.; White, C.C.; Forman, H.J.; Kavanagh, T.J. Structure, function, and post-translational regulation of the catalytic and modifier subunits of glutamate cysteine ligase. Mol. Asp. Med. 2009, 30, 86–98. [Google Scholar] [CrossRef] [PubMed]
- Lu, S.C. Regulation of glutathione synthesis. Mol. Asp. Med. 2009, 30, 42–59. [Google Scholar] [CrossRef]
- Lei, J.; Dong, Y.; Hou, Q.; He, Y.; Lai, Y.; Liao, C.; Kawamura, Y.; Li, J.; Zhang, B. Intestinal microbiota regulate certain meat quality parameters in chicken. Front. Nutr. 2022, 9, 747705. [Google Scholar] [CrossRef] [PubMed]
- Lahiri, S.; Kim, H.; Garcia-Perez, I.; Reza, M.M.; Martin, K.A.; Kundu, P.; Cox, L.M.; Selkrig, J.; Posma, J.M.; Zhang, H.; et al. The gut microbiota influences skeletal muscle mass and function in mice. Sci. Transl. Med. 2019, 11, eaan5662. [Google Scholar] [CrossRef] [PubMed]
- Hill, T.C.J.; Walsh, K.A.; Harris, J.A.; Moffett, B.F. Using ecological diversity measures with bacterial communities. FEMS Microbiol. Ecol. 2003, 43, 1–11. [Google Scholar] [CrossRef]
- Pieper, R.; Vahjen, W.; Neumann, K.; Van Kessel, A.G.; Zentek, J. Dose-dependent effects of dietary zinc oxide on bacterial communities and metabolic profiles in the ileum of weaned pigs. J. Anim. Physiol. Anim. Nutr. 2012, 96, 825–833. [Google Scholar] [CrossRef]
- He, W.; Gao, Y.; Guo, Z.; Yang, Z.; Wang, X.; Liu, H.; Sun, H.; Shi, B. Effects of fermented wheat bran and yeast culture on growth performance, immunity, and intestinal microflora in growing-finishing pigs. J. Anim. Sci. 2021, 99, skab308. [Google Scholar] [CrossRef] [PubMed]
- Chen, F.; Zhang, H.; Zhao, N.; Yang, X.; Du, E.; Huang, S.; Guo, W.; Zhang, W.; Wei, J. Effect of chlorogenic acid on intestinal inflammation, antioxidant status, and microbial community of young hens challenged with acute heat stress. Anim. Sci. J. 2021, 92, e13619. [Google Scholar] [CrossRef] [PubMed]
- Gaukroger, C.H.; Stewart, C.J.; Edwards, S.A.; Walshaw, J.; Adams, I.P.; Kyriazakis, I. Changes in faecal microbiota profiles associated with performance and birthweight of piglets. Front. Microbiol. 2020, 11, 917. [Google Scholar] [CrossRef]
- Liu, S.; Xie, J.; Fan, Z.; Ma, X.; Yin, Y. Effects of low protein diet with a balanced amino acid pattern on growth performance, meat quality and cecal microflora of finishing pigs. J. Sci. Food Agric. 2023, 103, 957–967. [Google Scholar] [CrossRef] [PubMed]
- Mokrani, M.; Charradi, K.; Limam, F.; Aouani, E.; Urdaci, M.C. Grape seed and skin extract, a potential prebiotic with anti-obesity effect through gut microbiota modulation. Gut Pathog. 2022, 14, 30. [Google Scholar] [CrossRef]
- Qiu, X.; Qin, X.; Chen, L.; Chen, Z.; Hao, R.; Zhang, S.; Yang, S.; Wang, L.; Cui, Y.; Li, Y.; et al. Serum biochemical parameters, rumen fermentation, and rumen bacterial communities are partly driven by the breed and sex of cattle when fed high-grain diet. Microorganisms 2022, 10, 323. [Google Scholar] [CrossRef]
- Wen, X.; Luo, S.; Lv, D.; Jia, C.; Zhou, X.; Zhai, Q.; Xi, L.; Yang, C.J. Variations in the fecal microbiota and their functions of Thoroughbred, Mongolian, and Hybrid horses. Front. Vet. Sci. 2022, 9, 920080. [Google Scholar] [CrossRef] [PubMed]









| Item 1 | Treatment 2 | SEM | p | ||
|---|---|---|---|---|---|
| NBW | IUGR | IUGR + Zn | |||
| pH45min | 6.47 | 6.55 | 6.78 | 0.07 | 0.200 |
| pH24h | 5.86 | 5.91 | 6.19 | 0.07 | 0.107 |
| Drip loss24h (%) | 2.50 | 3.20 | 2.51 | 0.16 | 0.138 |
| Drip loss48h (%) | 4.38 b | 6.07 a | 4.05 b | 0.28 | 0.002 |
| Lightness L* | 43.41 | 43.99 | 43.43 | 0.90 | 0.961 |
| Redness a* | 11.90 ab | 9.96 b | 14.08 a | 0.57 | 0.004 |
| Yellowness b* | 20.17 | 20.09 | 20.17 | 0.37 | 0.995 |
| Cooking loss (%) | 29.9 ab | 34.52 a | 24.02 b | 1.59 | 0.015 |
| Shearing force (N) | 55.30 ab | 71.75 a | 38.52 b | 4.67 | 0.006 |
| Item 1 | Treatment 2 | SEM | p | ||
|---|---|---|---|---|---|
| NBW | IUGR | IUGR + Zn | |||
| P21 (%) | 4.25 b | 5.18 a | 4.94 a | 0.12 | <0.001 |
| P22 (%) | 95.07 a | 94.07 b | 94.84 a | 0.09 | 0.021 |
| P23 (%) | 0.67 | 0.75 | 0.21 | 0.13 | 0.167 |
Disclaimer/Publisher’s Note: The statements, opinions and data contained in all publications are solely those of the individual author(s) and contributor(s) and not of MDPI and/or the editor(s). MDPI and/or the editor(s) disclaim responsibility for any injury to people or property resulting from any ideas, methods, instructions or products referred to in the content. |
© 2023 by the authors. Licensee MDPI, Basel, Switzerland. This article is an open access article distributed under the terms and conditions of the Creative Commons Attribution (CC BY) license (https://creativecommons.org/licenses/by/4.0/).
Share and Cite
Chen, S.; Zhou, B.; Zhang, J.; Liu, H.; Ma, L.; Wang, T.; Wang, C. Effects of Dietary Nano-Zinc Oxide Supplementation on Meat Quality, Antioxidant Capacity and Cecal Microbiota of Intrauterine Growth Retardation Finishing Pigs. Foods 2023, 12, 1885. https://doi.org/10.3390/foods12091885
Chen S, Zhou B, Zhang J, Liu H, Ma L, Wang T, Wang C. Effects of Dietary Nano-Zinc Oxide Supplementation on Meat Quality, Antioxidant Capacity and Cecal Microbiota of Intrauterine Growth Retardation Finishing Pigs. Foods. 2023; 12(9):1885. https://doi.org/10.3390/foods12091885
Chicago/Turabian StyleChen, Shun, Binbin Zhou, Jiaqi Zhang, Huijuan Liu, Longfei Ma, Tian Wang, and Chao Wang. 2023. "Effects of Dietary Nano-Zinc Oxide Supplementation on Meat Quality, Antioxidant Capacity and Cecal Microbiota of Intrauterine Growth Retardation Finishing Pigs" Foods 12, no. 9: 1885. https://doi.org/10.3390/foods12091885
APA StyleChen, S., Zhou, B., Zhang, J., Liu, H., Ma, L., Wang, T., & Wang, C. (2023). Effects of Dietary Nano-Zinc Oxide Supplementation on Meat Quality, Antioxidant Capacity and Cecal Microbiota of Intrauterine Growth Retardation Finishing Pigs. Foods, 12(9), 1885. https://doi.org/10.3390/foods12091885

