Sign in to use this feature.

Years

Between: -

Subjects

remove_circle_outline
remove_circle_outline
remove_circle_outline
remove_circle_outline
remove_circle_outline

Journals

Article Types

Countries / Regions

Search Results (43)

Search Parameters:
Keywords = IKK complex

Order results
Result details
Results per page
Select all
Export citation of selected articles as:
25 pages, 1269 KB  
Review
NEMO Family of Proteins as Polyubiquitin Receptors: Illustrating Non-Degradative Polyubiquitination’s Roles in Health and Disease
by Chuan-Jin Wu
Cells 2025, 14(4), 304; https://doi.org/10.3390/cells14040304 - 18 Feb 2025
Cited by 3 | Viewed by 3161
Abstract
The IκB kinase (IKK) complex plays a central role in many signaling pathways that activate NF-κB, which turns on a battery of genes important for immune response, inflammation, and cancer development. Ubiquitination is one of the most prevalent post-translational modifications of proteins and [...] Read more.
The IκB kinase (IKK) complex plays a central role in many signaling pathways that activate NF-κB, which turns on a battery of genes important for immune response, inflammation, and cancer development. Ubiquitination is one of the most prevalent post-translational modifications of proteins and is best known for targeting substrates for proteasomal degradation. The investigations of NF-κB signaling pathway primed the unveiling of the non-degradative roles of protein ubiquitination. The NF-κB-essential modulator (NEMO) is the IKK regulatory subunit that is essential for IKK activation by diverse intrinsic and extrinsic stimuli. The studies centered on NEMO as a polyubiquitin-binding protein have remarkably advanced understandings of how NEMO transmits signals to NF-κB activation and have laid a foundation for determining the molecular events demonstrating non-degradative ubiquitination as a major driving element in IKK activation. Furthermore, these studies have largely solved the enigma that IKK can be activated by diverse pathways that employ distinct sets of intermediaries in transmitting signals. NEMO and NEMO-related proteins that include optineurin, ABIN1, ABIN2, ABIN3, and CEP55, as non-degradative ubiquitin chain receptors, play a key role in sensing and transmitting ubiquitin signals embodied in different topologies of polyubiquitin chains for a variety of cellular processes and body responses. Studies of these multifaceted proteins in ubiquitin sensing have promoted understanding about the functions of non-degradative ubiquitination in intracellular signaling, protein trafficking, proteostasis, immune response, DNA damage response, and cell cycle control. In this review, I will also discuss how dysfunction in the NEMO family of protein-mediated non-degradative ubiquitin signaling is associated with various diseases, including immune disorders, neurodegenerative diseases, and cancer, and how microbial virulence factors target NEMO to induce pathogenesis or manipulate host response. A profound understanding of the molecular bases for non-degradative ubiquitin signaling will be valuable for developing tailored approaches for therapeutic purposes. Full article
Show Figures

Figure 1

19 pages, 5421 KB  
Article
Modulation of TNFR 1-Triggered Inflammation and Apoptosis Signals by Jacaranone in Cancer Cells
by Jie Liu, Yang Xu, Guobin Xie, Bingjie Geng, Renjing Yang, Wenjing Tian, Haifeng Chen and Guanghui Wang
Int. J. Mol. Sci. 2024, 25(24), 13670; https://doi.org/10.3390/ijms252413670 - 20 Dec 2024
Cited by 3 | Viewed by 1909
Abstract
Jacaranone derived from Senecio scandens, a traditional Chinese medicine used for centuries, has been documented to exhibit anti-inflammatory and antiproliferative properties in various tumor cell lines. However, the mechanism of action and relationship between inflammation and apoptosis induced by jacaranone remain inadequately [...] Read more.
Jacaranone derived from Senecio scandens, a traditional Chinese medicine used for centuries, has been documented to exhibit anti-inflammatory and antiproliferative properties in various tumor cell lines. However, the mechanism of action and relationship between inflammation and apoptosis induced by jacaranone remain inadequately elucidated. In this study, the targets of jacaranone and cancer were identified from various databases, while potential targets and pathways were predicted through the analysis of the protein–protein interactions (PPI) network and pathway enrichment. Through a comprehensive network pharmacology analysis and corroborating experimental findings, we revealed that jacaranone induces tumor cell death by fine-tuning the tumor necrosis factor receptor 1 (TNFR1) downstream signaling pathway. TNFR1 serves as a key node that assembles into complexes I and II, regulating pathways including the nuclear factor (NF)-κB signaling pathway and the cell apoptosis pathway, which play crucial roles in cellular life activities. Jacaranone successfully guides survival signaling pathways to apoptotic mechanisms by inhibiting the assembly of complex I and promoting the formation of complex II. In particular, the main action mechanism of jacaranone lies in inducing the degradation of the inhibitor of apoptosis protein (cIAP)-2. cIAP-2 serves as an E3 ubiquitin ligase that ubiquitinates receptor-interacting serine/threonine-protein kinase 1 (RIPK1), thereby hindering the formation of complex I and effectively reducing the phosphorylation of Inhibitor of κB kinase (IKK) β. When the deubiquitylation process of RIPK1 is triggered, it may promote the formation of complex II, which ultimately leads to cell apoptosis. This fully demonstrates the key role of jacaranone in regulating TNFR1 complexes, especially through the degradation of cIAP-2. Taken together, jacaranone hinders the assembly of TNFR1 complex I and promotes the formation of complex II to induce apoptosis of cancer cells. Our findings unveil a novel mechanism underlying jacaranone, while also presenting a fresh approach for the development of new pharmaceuticals. Full article
(This article belongs to the Special Issue Apoptosis and Cell Signaling in Disease)
Show Figures

Figure 1

16 pages, 2996 KB  
Article
Lutein Maintains Bone Mass In Vitro and In Vivo Against Disuse-Induced Bone Loss in Hindlimb-Unloaded Mice
by Yuki Tanaka, Tsukasa Tominari, Masaru Takatoya, Daichi Arai, Moe Sugasaki, Ryota Ichimaru, Chisato Miyaura, Chiho Matsumoto, Sihui Ma, Katsuhiko Suzuki, Michiko Hirata, Florian M. W. Grundler and Masaki Inada
Nutrients 2024, 16(24), 4271; https://doi.org/10.3390/nu16244271 - 11 Dec 2024
Cited by 4 | Viewed by 2455
Abstract
Background: Lutein, a carotenoid, exhibits various biological activities such as maintaining the health of the eye, skin, heart, and bone. Recently, we found that lutein has dual roles in suppressing bone resorption and promoting bone formation. In this study, we examined the effects [...] Read more.
Background: Lutein, a carotenoid, exhibits various biological activities such as maintaining the health of the eye, skin, heart, and bone. Recently, we found that lutein has dual roles in suppressing bone resorption and promoting bone formation. In this study, we examined the effects of lutein in a disuse-induced osteoporosis model using hindlimb-unloaded (HLU) mice. Methods: Osteoclast differentiation was assessed by coculturing mouse primary osteoblasts and bone marrow cells or culturing a mouse osteoclast precursor cell line. The bone-resorbing activity was determined by mouse calvarial organ cultures. An in situ docking simulation was conducted to reveal the interaction of lutein and IκB kinase (IKK) β protein. HLU mice were fed a 1% lutein-containing diet for two weeks, and the femoral bone mass was measured by μCT. Results: Osteoclast differentiation is significantly inhibited by lutein, astaxanthin, and β-cryptoxanthin. In contrast, only lutein promoted osteoblastic calcified bone nodule formation. To elucidate the molecular role of lutein, we functionally analyzed the NF-κB complex, a molecule involved in bone metabolism, especially in osteoclasts. Docking simulations showed that lutein binds to IKK, thus inhibiting the activation of NF-κB. In a cell culture analysis, the phosphorylation of p65, the active form of NF-κB in osteoblasts, was suppressed by lutein treatment. In vivo, a μCT analysis of the bone microarchitecture showed that lutein improves several bone parameters while maintaining bone mass. Conclusions: Lutein is effective in maintaining bone mass by controlling both bone resorption and formation, which is applied to prevent disuse-induced osteoporosis. Full article
(This article belongs to the Section Micronutrients and Human Health)
Show Figures

Graphical abstract

24 pages, 7226 KB  
Article
Bioinformatic Analysis of IKK Complex Genes Expression in Selected Gastrointestinal Cancers
by Marta Żebrowska-Nawrocka, Dagmara Szmajda-Krygier, Adrian Krygier, Agnieszka Jeleń and Ewa Balcerczak
Int. J. Mol. Sci. 2024, 25(18), 9868; https://doi.org/10.3390/ijms25189868 - 12 Sep 2024
Cited by 3 | Viewed by 2211
Abstract
Gastrointestinal cancers account for over a quarter of all cancer cases and are associated with poor prognosis and high mortality rates. The IKK complex (the canonical I kappa B kinase), comprising the CHUK, IKBKB, and IKBKG genes, plays a crucial role [...] Read more.
Gastrointestinal cancers account for over a quarter of all cancer cases and are associated with poor prognosis and high mortality rates. The IKK complex (the canonical I kappa B kinase), comprising the CHUK, IKBKB, and IKBKG genes, plays a crucial role in activating the NF-kB signaling pathway. This study aimed to analyze publicly available bioinformatics data to elucidate the oncogenic role of IKK genes in selected gastrointestinal cancers. Our findings reveal that IKBKB and IKBKG are significantly upregulated in all examined cancers, while CHUK is upregulated in esophageal carcinoma and stomach adenocarcinoma. Additionally, the expression of IKK genes varies with histological grade and nodal metastases. For instance, in stomach adenocarcinoma, CHUK and IKBKB are upregulated in higher histological grades and greater lymph node infiltration. Lower expression levels of CHUK, IKBKB, and IKBKG in stomach adenocarcinoma and IKBKB in esophageal squamous cell carcinoma correlate with shorter overall survival. Conversely, in esophageal adenocarcinoma, reduced IKBKG expression is linked to longer overall survival, while higher IKBKB expression in colon adenocarcinoma is associated with longer overall survival. Given the significant role of IKK genes in the development and progression of selected gastrointestinal cancers, they hold potential as prognostic markers and therapeutic targets, offering valuable insights for clinical practice. Full article
Show Figures

Figure 1

10 pages, 2685 KB  
Communication
Cell-Type-Specific Effect of Innate Immune Signaling on Stress Granules
by Prem Prasad Lamichhane, Aditi, Xuping Xie and Parimal Samir
Stresses 2024, 4(3), 411-420; https://doi.org/10.3390/stresses4030027 - 5 Jul 2024
Cited by 3 | Viewed by 2595
Abstract
Stress granules (SGs) are cytoplasmic membraneless compartments that can form in stressed cells. There is an intricate relationship between SGs and innate immune signaling pathways. A previous study reported that the innate immune signaling mediated by Toll-like receptors (TLRs) can inhibit SGs induced [...] Read more.
Stress granules (SGs) are cytoplasmic membraneless compartments that can form in stressed cells. There is an intricate relationship between SGs and innate immune signaling pathways. A previous study reported that the innate immune signaling mediated by Toll-like receptors (TLRs) can inhibit SGs induced by endoplasmic reticulum stress (ER stress) in bone-marrow-derived macrophages (BMDMs) and the chemotherapy drug oxaliplatin in B16 melanoma cells. We wanted to test if this observation can be generalized to other cell types. First, we recapitulated the results from the previous study showing TLR signaling-mediated inhibition of SGs in BMDMs induced by ER stress. However, SGs formed in response to ER stress were either not inhibited or only very weakly inhibited by TLR4 stimulation in human lung cancer-derived A549 cells, murine immortalized mouse lung fibroblasts (iMLFs) and primary murine mouse lung fibroblasts. This correlated with a weak induction of IKK complex kinase activity by TLR4 stimulation in these cells. SGs formed by sodium arsenite treatment also remained unaffected by TLR4 signaling. Our results indicate that the innate immune signaling-mediated inhibition of SGs is cell-type-dependent, thus opening a new avenue for mechanistic studies of the crosstalk between innate immune and stress signaling pathways. Full article
(This article belongs to the Collection Feature Papers in Human and Animal Stresses)
Show Figures

Figure 1

23 pages, 27195 KB  
Article
The Isolation, Structural Characterization and Anti-Inflammatory Potentials of Neutral Polysaccharides from the Roots of Isatis indigotica Fort.
by Yu Shen, Shihao Wu, Mingming Song, Huiming Zhang, Hong Zhao, Lili Wu, Hongbo Zhao, Hongbin Qiu and Yu Zhang
Molecules 2024, 29(11), 2683; https://doi.org/10.3390/molecules29112683 - 5 Jun 2024
Cited by 12 | Viewed by 3400 | Correction
Abstract
Polysaccharides have been assessed as a potential natural active component in Chinese herbal medicine with anti-inflammatory properties. However, the complex and indefinite structures of polysaccharides limit their applications. This study explains the structures and anti-inflammatory potentials of three neutral polysaccharides, RIP-A1 (Mw [...] Read more.
Polysaccharides have been assessed as a potential natural active component in Chinese herbal medicine with anti-inflammatory properties. However, the complex and indefinite structures of polysaccharides limit their applications. This study explains the structures and anti-inflammatory potentials of three neutral polysaccharides, RIP-A1 (Mw 1.8 × 104 Da), RIP-B1 (Mw 7.4 × 104 Da) and RIP-B2 (Mw 9.3 × 104 Da), which were isolated from the roots of Isatis indigotica Fort. with sequenced ultrafiltration membrane columns, DEAE-52 and Sephadex G-100. The planar structures and microstructures of RIP-A1, RIP-B1 and RIP-B2 were further determined by HPGPC, GC–MS, methylation analysis, FT-IR, SEM and AFM, in which the structure of RIP-A1 was elucidated in detail using 1D/2D NMR. The Raw 264.7 cells were used for the anti-inflammatory activity in vitro. The results showed that RIP-A1, RIP-B1 and RIP-B2 are all neutral polysaccharides, with RIP-A1 having the smallest Mw and the simplest monosaccharide composition of the three. RIP-A1 is mainly composed of Ara and Gal, except for a small quantity of Rha. Its main structure is covered with glycosidic linkages of T-α-Araf, 1,2-α-Rhap, 1,5-α-Araf, T-β-Galp, 1,2,4-α-Rhap, 1,3,5-α-Araf and 1,6-β-Galp with 0.33:0.12:1.02:0.09:0.45:11.41:10.23. RIP-A1 significantly inhibited pro-inflammatory cytokines (NO, TNF-α, IL-6 and IL-1β) and increased anti-inflammatory cytokines (IL-4) in LPS-stimulated RAW 264.7 cells. Moreover, RIP-A1 could significantly inhibit the mRNA expression of TNF-α, IL-6 and L-1β. It could also activate IKK, p65 and IκBα (the components of the NF-κB signaling pathway). In conclusion, the above results show the structural characterization and anti-inflammatory potentials of RIP-A1 as an effective natural anti-inflammatory drug. Full article
Show Figures

Figure 1

15 pages, 4088 KB  
Article
Inflammatory Cytokines and Chemokines Are Synergistically Induced in a ROS-Dependent Manner by a Co-Culture of Corneal Epithelial Cells and Neutrophil-like Cells in the Presence of Particulate Matter
by Zirui Zeng, Yasuhiro Yoshida, Duo Wang, Yuri Fujii, Mengyue Shen, Tatsuya Mimura and Yoshiya Tanaka
Antioxidants 2024, 13(4), 467; https://doi.org/10.3390/antiox13040467 - 16 Apr 2024
Cited by 6 | Viewed by 2782
Abstract
Ocular exposure to particulate matter (PM) causes local inflammation; however, the influence of neutrophils on PM-induced ocular inflammation is still not fully understood. In this study, we constructed a system to investigate the role of PM in ocular inflammation using a co-culture of [...] Read more.
Ocular exposure to particulate matter (PM) causes local inflammation; however, the influence of neutrophils on PM-induced ocular inflammation is still not fully understood. In this study, we constructed a system to investigate the role of PM in ocular inflammation using a co-culture of human corneal epithelial cells (HCE-T) and differentiation-induced neutrophils (dHL-60). To investigate whether HCE-T directly endocytosed PM, we performed a holographic analysis, which showed the endocytosis of PM in HCE-T. The cytokines and chemokines produced by HCE-T were measured using an ELISA. HCE-T treated with PM produced IL-6 and IL-8, which were inhibited by N-Acetyl-L-cysteine (NAC), suggesting the involvement of ROS. Their co-culture with dHL-60 enhanced their production of IL-6, IL-8, and MCP-1. This suggests an inflammatory loop involving intraocular corneal epithelial cells and neutrophils. These cytokines and chemokines are mainly regulated by NF-κB. Therefore, this co-culture system was examined in the presence of an IKK inhibitor known to downregulate NF-κB activity. The IKK inhibitor dramatically suppressed the production of these factors in co-culture supernatants. The results suggest that the inflammatory loop observed in the co-culture is mediated through ROS and the transcription factor NF-κB. Thus, the co-culture system is considered a valuable tool for analyzing complex inflammations. Full article
(This article belongs to the Special Issue Oxidative Stress Induced by Air Pollution)
Show Figures

Figure 1

19 pages, 4136 KB  
Review
The Yin and Yang of IκB Kinases in Cancer
by Abdalla M. Abdrabou
Kinases Phosphatases 2024, 2(1), 9-27; https://doi.org/10.3390/kinasesphosphatases2010002 - 31 Dec 2023
Cited by 6 | Viewed by 3747
Abstract
IκB kinases (IKKs), specifically IKKα and IKKβ, have long been recognized for their pivotal role in the NF-κB pathway, orchestrating immune and inflammatory responses. However, recent years have unveiled their dual role in cancer, where they can act as both promoters and suppressors [...] Read more.
IκB kinases (IKKs), specifically IKKα and IKKβ, have long been recognized for their pivotal role in the NF-κB pathway, orchestrating immune and inflammatory responses. However, recent years have unveiled their dual role in cancer, where they can act as both promoters and suppressors of tumorigenesis. In addition, the interplay with pathways such as the MAPK and PI3K pathways underscores the complexity of IKK regulation and its multifaceted role in both inflammation and cancer. By exploring the molecular underpinnings of these processes, we can better comprehend the complex interplay between IKKs, tumor development, immune responses, and the development of more effective therapeutics. Ultimately, this review explores the dual role of IκB kinases in cancer, focusing on the impact of phosphorylation events and crosstalk with other signaling pathways, shedding light on their intricate regulation and multifaceted functions in both inflammation and cancer. Full article
(This article belongs to the Special Issue Human Protein Kinases: Development of Small-Molecule Therapies)
Show Figures

Figure 1

15 pages, 1103 KB  
Review
Alternations of NF-κB Signaling by Natural Compounds in Muscle-Derived Cancers
by Justyna Radzka, Zofia Łapińska, Urszula Szwedowicz, Agnieszka Gajewska-Naryniecka, Agnieszka Gizak and Julita Kulbacka
Int. J. Mol. Sci. 2023, 24(15), 11900; https://doi.org/10.3390/ijms241511900 - 25 Jul 2023
Cited by 15 | Viewed by 6463
Abstract
The NF-κB-signaling pathway plays a crucial role in cancer progression, including muscle-derived cancers such as rhabdomyosarcoma or sarcoma. Several natural compounds have been studied for their ability to alter NF-κB signaling in these types of cancers. This review paper summarizes the current knowledge [...] Read more.
The NF-κB-signaling pathway plays a crucial role in cancer progression, including muscle-derived cancers such as rhabdomyosarcoma or sarcoma. Several natural compounds have been studied for their ability to alter NF-κB signaling in these types of cancers. This review paper summarizes the current knowledge on the effects of natural compounds, including curcumin, resveratrol, quercetin, epigallocatechin-3-gallate, and berberine, on NF-κB signaling in muscle-derived cancers. These compounds have been shown to inhibit NF-κB signaling in rhabdomyosarcoma cells through various mechanisms, such as inhibiting the activation of the IKK complex and the NF-κB transcription factor. These findings suggest that natural compounds could be potential therapeutic agents for muscle-derived cancers. However, further research is needed to fully understand their mechanisms of action and potential clinical applications. Full article
(This article belongs to the Special Issue Targeted Therapies and Molecular Methods in Cancer, 2nd Edition)
Show Figures

Graphical abstract

17 pages, 6693 KB  
Article
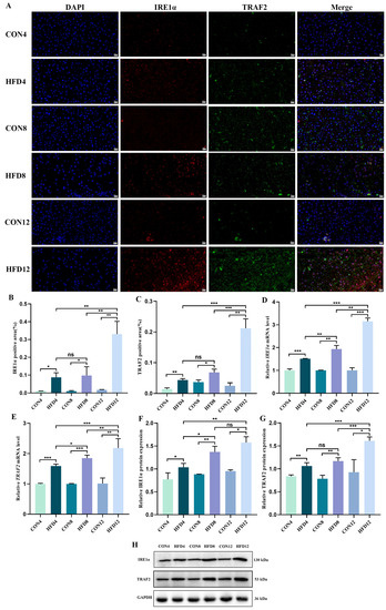
Persistent Lipid Accumulation Leads to Persistent Exacerbation of Endoplasmic Reticulum Stress and Inflammation in Progressive NASH via the IRE1α/TRAF2 Complex
by Na Lei, Hongfei Song, Ling Zeng, Shaoxiu Ji, Xiangbo Meng, Xiuying Zhu, Xiuyan Li, Quansheng Feng, Jibin Liu and Jie Mu
Molecules 2023, 28(7), 3185; https://doi.org/10.3390/molecules28073185 - 3 Apr 2023
Cited by 14 | Viewed by 3442
Abstract
Non-alcoholic steatohepatitis (NASH) is a metabolic disorder that often leads to other severe liver diseases, yet treatment options are limited. Endoplasmic reticulum (ER) stress is an important pathogenetic mechanism of NASH and plays a key role in tandem steatosis as well as liver [...] Read more.
Non-alcoholic steatohepatitis (NASH) is a metabolic disorder that often leads to other severe liver diseases, yet treatment options are limited. Endoplasmic reticulum (ER) stress is an important pathogenetic mechanism of NASH and plays a key role in tandem steatosis as well as liver inflammation. This study aims to develop a progressive NASH model through sustained lipid accumulation and to elucidate its molecular mechanism through IRE1α/TRAF2 complex. Male SD rats were fed a high-fat diet (HFD) for 4, 8, and 12 weeks to induce progressive NASH. MRNA sequencing and PPI analysis were used to screen core genes. Transmission electron microscopy, immunofluorescence staining, ELISA, qRT-PCR, and Western blotting were used at each time point to compare differences between each index of progressive NASH at 4, 8, and 12 weeks. Sustained lipid accumulation led to structural disruption of the ER, a reduction in ER number, and an increase of lipid droplet aggregation in hepatocytes. Persistent lipid accumulation led to a persistent increase in mRNA and protein expression of the IRE1α/TRAF2 complex, IKK/IκB/NF-κB signaling pathway and ASK1/JNK1 signaling pathway, and TNF-α, IL-1β, and IL-6 also continued to increase. Persistent lipid accumulation led to a persistent exacerbation of ER stress and inflammation in progressive NASH via the IRE1α/TRAF2 complex. Full article
Show Figures

Figure 1

16 pages, 6226 KB  
Article
Characterization of a PIP Binding Site in the N-Terminal Domain of V-ATPase a4 and Its Role in Plasma Membrane Association
by Anh Chu, Yeqi Yao, Golam T. Saffi, Ji Hyun Chung, Roberto J. Botelho, Miroslawa Glibowicka, Charles M. Deber and Morris F. Manolson
Int. J. Mol. Sci. 2023, 24(5), 4867; https://doi.org/10.3390/ijms24054867 - 2 Mar 2023
Cited by 5 | Viewed by 3304
Abstract
Vacuolar ATPases (V-ATPases) are multi-subunit ATP-dependent proton pumps necessary for cellular functions, including pH regulation and membrane fusion. The evidence suggests that the V-ATPase a-subunit’s interaction with the membrane signaling lipid phosphatidylinositol (PIPs) regulates the recruitment of V-ATPase complexes to specific membranes. We [...] Read more.
Vacuolar ATPases (V-ATPases) are multi-subunit ATP-dependent proton pumps necessary for cellular functions, including pH regulation and membrane fusion. The evidence suggests that the V-ATPase a-subunit’s interaction with the membrane signaling lipid phosphatidylinositol (PIPs) regulates the recruitment of V-ATPase complexes to specific membranes. We generated a homology model of the N-terminal domain of the human a4 isoform (a4NT) using Phyre2.0 and propose a lipid binding domain within the distal lobe of the a4NT. We identified a basic motif, K234IKK237, critical for interaction with phosphoinositides (PIP), and found similar basic residue motifs in all four mammalian and both yeast a-isoforms. We tested PIP binding of wildtype and mutant a4NT in vitro. In protein lipid overlay assays, the double mutation K234A/K237A and the autosomal recessive distal renal tubular-causing mutation K237del reduced both PIP binding and association with liposomes enriched with PI(4,5)P2, a PIP enriched within plasma membranes. Circular dichroism spectra of the mutant protein were comparable to wildtype, indicating that mutations affected lipid binding, not protein structure. When expressed in HEK293, wildtype a4NT localized to the plasma membrane in fluorescence microscopy and co-purified with the microsomal membrane fraction in cellular fractionation experiments. a4NT mutants showed reduced membrane association and decreased plasma membrane localization. Depletion of PI(4,5)P2 by ionomycin caused reduced membrane association of the WT a4NT protein. Our data suggest that information contained within the soluble a4NT is sufficient for membrane association and that PI(4,5)P2 binding capacity is involved in a4 V-ATPase plasma membrane retention. Full article
(This article belongs to the Special Issue Biochemistry, Molecular Biology and Druggability of Proteins)
Show Figures

Figure 1

21 pages, 3264 KB  
Article
Combined Inhibition of IAPs and WEE1 Enhances TNFα- and Radiation-Induced Cell Death in Head and Neck Squamous Carcinoma
by Tiffany Toni, Ramya Viswanathan, Yvette Robbins, Sreenivasulu Gunti, Xinping Yang, Angel Huynh, Hui Cheng, Anastasia L. Sowers, James B. Mitchell, Clint T. Allen, Ethan L. Morgan and Carter Van Waes
Cancers 2023, 15(4), 1029; https://doi.org/10.3390/cancers15041029 - 6 Feb 2023
Cited by 11 | Viewed by 3428
Abstract
Head and neck squamous cell carcinoma (HNSCC) remains a prevalent diagnosis with current treatment options that include radiotherapy and immune-mediated therapies, in which tumor necrosis factor-α (TNFα) is a key mediator of cytotoxicity. However, HNSCC and other cancers often display TNFα resistance due [...] Read more.
Head and neck squamous cell carcinoma (HNSCC) remains a prevalent diagnosis with current treatment options that include radiotherapy and immune-mediated therapies, in which tumor necrosis factor-α (TNFα) is a key mediator of cytotoxicity. However, HNSCC and other cancers often display TNFα resistance due to activation of the canonical IKK–NFκB/RELA pathway, which is activated by, and induces expression of, cellular inhibitors of apoptosis proteins (cIAPs). Our previous studies have demonstrated that the IAP inhibitor birinapant sensitized HNSCC to TNFα-dependent cell death in vitro and radiotherapy in vivo. Furthermore, we recently demonstrated that the inhibition of the G2/M checkpoint kinase WEE1 also sensitized HNSCC cells to TNFα-dependent cell death, due to the inhibition of the pro-survival IKK-NFκB/RELA complex. Given these observations, we hypothesized that dual-antagonist therapy targeting both IAP and WEE1 proteins may have the potential to synergistically sensitize HNSCC to TNFα-dependent cell death. Using the IAP inhibitor birinapant and the WEE1 inhibitor AZD1775, we show that combination treatment reduced cell viability, proliferation and survival when compared with individual treatment. Furthermore, combination treatment enhanced the sensitivity of HNSCC cells to TNFα-induced cytotoxicity via the induction of apoptosis and DNA damage. Additionally, birinapant and AZD1775 combination treatment decreased cell proliferation and survival in combination with radiotherapy, a critical source of TNFα. These results support further investigation of IAP and WEE1 inhibitor combinations in preclinical and clinical studies in HNSCC. Full article
(This article belongs to the Special Issue Precision Medicine for Head and Neck Cancer)
Show Figures

Figure 1

17 pages, 2357 KB  
Article
GSK3β Inhibition by Phosphorylation at Ser389 Controls Neuroinflammation
by Belen Calvo, Miriam Fernandez, Mercedes Rincon and Pedro Tranque
Int. J. Mol. Sci. 2023, 24(1), 337; https://doi.org/10.3390/ijms24010337 - 25 Dec 2022
Cited by 10 | Viewed by 4051
Abstract
The inhibition of Glycogen Synthase Kinase 3 β (GSK3β) by Ser9 phosphorylation affects many physiological processes, including the immune response. However, the consequences of GSK3β inhibition by alternative Ser389 phosphorylation remain poorly characterized. Here we have examined neuroinflammation in GSK3β Ser [...] Read more.
The inhibition of Glycogen Synthase Kinase 3 β (GSK3β) by Ser9 phosphorylation affects many physiological processes, including the immune response. However, the consequences of GSK3β inhibition by alternative Ser389 phosphorylation remain poorly characterized. Here we have examined neuroinflammation in GSK3β Ser389 knock-in (KI) mice, in which the phosphorylation of Ser389 GSK3β is impaired. The number of activated microglia/infiltrated macrophages, astrocytes, and infiltrated neutrophils was significantly higher in these animals compared to C57BL/6J wild-type (WT) counterparts, which suggests that the failure to inactivate GSK3β by Ser389 phosphorylation results in sustained low-grade neuroinflammation. Moreover, glial cell activation and brain infiltration of immune cells in response to lipopolysaccharide (LPS) failed in GSK3β Ser389 KI mice. Such effects were brain-specific, as peripheral immunity was not similarly affected. Additionally, phosphorylation of the IkB kinase complex (IKK) in response to LPS failed in GSK3β Ser389 KI mice, while STAT3 phosphorylation was fully conserved, suggesting that the NF-κB signaling pathway is specifically affected by this GSK3β regulatory pathway. Overall, our findings indicate that GSK3β inactivation by Ser389 phosphorylation controls the brain inflammatory response, raising the need to evaluate its role in the progression of neuroinflammatory pathologies. Full article
(This article belongs to the Special Issue GSK3 as a Master Regulator of Cellular Processes)
Show Figures

Figure 1

11 pages, 1590 KB  
Brief Report
Pharmacological Inhibition of IKK to Tackle Latency and Hyperinflammation in Chronic HIV-1 Infection
by Ifeanyi Jude Ezeonwumelu, Edurne Garcia-Vidal, Eva Riveira-Muñoz, Eudald Felip, Lucía Gutiérrez-Chamorro, Ignasi Calba, Marta Massanella, Guillem Sirera, Bonaventura Clotet, Ester Ballana and Roger Badia
Int. J. Mol. Sci. 2022, 23(23), 15000; https://doi.org/10.3390/ijms232315000 - 30 Nov 2022
Cited by 1 | Viewed by 2482
Abstract
HIV latent infection may be associated with disrupted viral RNA sensing, interferon (IFN) signaling, and/or IFN stimulating genes (ISG) activation. Here, we evaluated the use of compounds selectively targeting at the inhibitor of nuclear factor-κB (IκB) kinase (IKK) complex subunits and related kinases [...] Read more.
HIV latent infection may be associated with disrupted viral RNA sensing, interferon (IFN) signaling, and/or IFN stimulating genes (ISG) activation. Here, we evaluated the use of compounds selectively targeting at the inhibitor of nuclear factor-κB (IκB) kinase (IKK) complex subunits and related kinases (TBK1) as a novel pathway to reverse HIV-1 latency in latently infected non-clonal lymphoid and myeloid cell in vitro models. IKK inhibitors (IKKis) triggered up to a 1.8-fold increase in HIV reactivation in both, myeloid and lymphoid cell models. The best-in-class IKKis, targeting TBK-1 (MRT67307) and IKKβ (TCPA-1) respectively, were also able to significantly induce viral reactivation in CD4+ T cells from people living with HIV (PLWH) ex vivo. More importantly, although none of the compounds tested showed antiviral activity, the combination of the distinct IKKis with ART did not affect the latency reactivation nor blockade of HIV infection by ART. Finally, as expected, IKKis did not upregulate cell activation markers in primary lymphocytes and innate immune signaling was blocked, resulting in downregulation of inflammatory cytokines. Overall, our results support a dual role of IKKis as immune modulators being able to tackle the HIV latent reservoir in lymphoid and myeloid cellular models and putatively control the hyperinflammatory responses in chronic HIV-1 infection. Full article
(This article belongs to the Special Issue State-of-the-Art Molecular Pharmacology in Spain)
Show Figures

Figure 1

16 pages, 3207 KB  
Article
Resvega, a Nutraceutical Preparation, Affects NFκB Pathway and Prolongs the Anti-VEGF Effect of Bevacizumab in Undifferentiated ARPE-19 Retina Cells
by Randa Sghaier, Maude Perus, Clarisse Cornebise, Flavie Courtaut, Alessandra Scagliarini, Céline Olmiere, Virginie Aires, François Hermetet and Dominique Delmas
Int. J. Mol. Sci. 2022, 23(19), 11704; https://doi.org/10.3390/ijms231911704 - 3 Oct 2022
Cited by 11 | Viewed by 3587
Abstract
Age-related macular degeneration (AMD) is an irreversible chronic degenerative pathology that affects the retina. Despite therapeutic advances thanks to the use of anti-vascular endothelial growth factor (VEGF) agents, resistance mechanisms have been found to accentuate the visual deficit. In the present study, we [...] Read more.
Age-related macular degeneration (AMD) is an irreversible chronic degenerative pathology that affects the retina. Despite therapeutic advances thanks to the use of anti-vascular endothelial growth factor (VEGF) agents, resistance mechanisms have been found to accentuate the visual deficit. In the present study, we explored whether a nutraceutical formulation composed of omega-3 fatty acids and resveratrol, called Resvega®, was able to disrupt VEGF-A secretion in human ARPE-19 retina cells. We found that Resvega® inhibits VEGF-A secretion through decreases in both the PI3K-AKT-mTOR and NFκB signaling pathways. In NFκB signaling pathways, Resvega® inhibits the phosphorylation of the inhibitor of NFκB, IκB, which can bind NFκB dimers and sequester them in the cytoplasm. Thus, the NFκB subunits cannot migrate to the nucleus where they normally bind and stimulate the transcription of target genes such as VEGF-A. The IκB kinase complex (IKK) is also affected by Resvega® since the nutraceutical formulation decreases both IKKα and IKKβ subunits and the IKKγ subunit which is required for the stimulation of IKK. Very interestingly, we highlight that Resvega® could prolong the anti-angiogenic effect of Avastin®, which is an anti-VEGF agent typically used in clinical practice. Our results suggest that Resvega® may have potential interest as nutritional supplementation against AMD. Full article
(This article belongs to the Special Issue Bioactive Molecules and Health)
Show Figures

Figure 1

Back to TopTop