Due to scheduled maintenance work on our servers, there may be short service disruptions on this website between 11:00 and 12:00 CEST on March 28th.
Sign in to use this feature.

Years

Between: -

Subjects

remove_circle_outline
remove_circle_outline
remove_circle_outline
remove_circle_outline
remove_circle_outline
remove_circle_outline
remove_circle_outline
remove_circle_outline
remove_circle_outline

Journals

remove_circle_outline
remove_circle_outline
remove_circle_outline
remove_circle_outline
remove_circle_outline

Article Types

Countries / Regions

remove_circle_outline
remove_circle_outline
remove_circle_outline
remove_circle_outline

Search Results (253)

Search Parameters:
Keywords = HHO

Order results
Result details
Results per page
Select all
Export citation of selected articles as:
27 pages, 4440 KB  
Article
Optimization-Driven Hybrid Machine Learning Framework for Brain Tumor Classification in MRI with Metaheuristic Feature Selection
by Yasin Özkan, Yusuf Bahri Özçelik and Aytaç Altan
Diagnostics 2026, 16(5), 819; https://doi.org/10.3390/diagnostics16050819 - 9 Mar 2026
Viewed by 361
Abstract
Background/Objectives: Brain tumors are among the most severe neurological disorders, and their variability in size, morphology, and anatomical location complicates early and accurate diagnosis. Although magnetic resonance imaging (MRI) is the most reliable non-invasive modality for tumor detection, manual interpretation remains time-consuming, subjective, [...] Read more.
Background/Objectives: Brain tumors are among the most severe neurological disorders, and their variability in size, morphology, and anatomical location complicates early and accurate diagnosis. Although magnetic resonance imaging (MRI) is the most reliable non-invasive modality for tumor detection, manual interpretation remains time-consuming, subjective, and susceptible to human error. This study aims to develop an optimization-driven hybrid machine learning framework for accurate and computationally efficient automatic brain tumor classification. Methods: The dataset includes 834 MRI images (583-training, 123-validation, 128-independent test). Because YOLOv11 detects tumor and non-tumor regions separately, the sample size doubled during region-based analysis, and all subsequent stages were conducted at the regions of interest (ROI) level. On the independent test set, YOLOv11 achieved 98.87% mAP@50, 98.54% precision, and 98.21% recall. The proposed framework combines automated tumor localization with image standardization using Gaussian noise reduction and bilinear interpolation. From the processed MR images, 39 entropy-based features were extracted. To enhance diagnostic performance and eliminate redundant information, the superb fairy-wren optimization algorithm (SFOA) was applied for feature selection and compared with particle swarm optimization (PSO), Harris hawk optimization (HHO), and puma optimization (PO). Final classification was primarily performed using k-nearest neighbors (kNN), while support vector machines (SVM) were used for comparative evaluation. Results: SFOA reduced the feature dimensionality from 39 to 5 features while achieving 99.20% classification accuracy on the independent test set. In comparison, PSO selected 10 features, HHO selected 6 features and PO selected 10 features, all achieving 98.45% accuracy. The best performance obtained with SVM was 98.45% accuracy (HHO-SVM), which remained lower than the 99.20% achieved by the proposed SFOA-kNN model. Conclusions: The results indicate that combining entropy-based feature extraction with SFOA-driven feature selection and kNN classification significantly enhances diagnostic accuracy while reducing computational complexity, highlighting the strong potential of the proposed framework for integration into computer-aided diagnosis systems to support clinical decision-making. Full article
(This article belongs to the Special Issue 3rd Edition: AI/ML-Based Medical Image Processing and Analysis)
Show Figures

Figure 1

30 pages, 5081 KB  
Article
Improved Hybridization of Harris Hawks with Pigeon-Inspired Optimization Algorithm for Multi-Rotor Agent Trajectory Planning
by Junkai Yin, Zhangsong Shi, Huihui Xu, Fan Gui and Hao Wu
Appl. Sci. 2026, 16(5), 2256; https://doi.org/10.3390/app16052256 - 26 Feb 2026
Viewed by 195
Abstract
Addressing the multi-constraint, nonlinear optimization challenge of trajectory planning for multi-rotor agents in urban high-rise environments, this paper proposes an improved hybridization of Harris hawks optimization (HHO) with a pigeon-inspired optimization (PIO) algorithm, termed improved hybridization of Harris hawks with pigeon-inspired optimization (IHHHPIO). [...] Read more.
Addressing the multi-constraint, nonlinear optimization challenge of trajectory planning for multi-rotor agents in urban high-rise environments, this paper proposes an improved hybridization of Harris hawks optimization (HHO) with a pigeon-inspired optimization (PIO) algorithm, termed improved hybridization of Harris hawks with pigeon-inspired optimization (IHHHPIO). Conventional intelligent optimization algorithms often suffer from slow convergence rates or susceptibility to local optima in such complex scenarios. This research establishes a hierarchical collaborative search framework, where the HHO algorithm acts as a top-level coordinator for global exploration and region allocation, while the PIO algorithm functions as a bottom-level searcher for fine-grained optimization within designated areas. The two algorithms collaborate through a bidirectional information exchange mechanism: HHO guides the local search direction of each PIO group with global best-position information, and each PIO group feeds back its locally optimal solutions to HHO for updating the global optimum. Simulation results demonstrate that the proposed IHHHPIO algorithm significantly outperforms both standard PIO and HHO algorithms in terms of convergence speed, solution accuracy, and stability, effectively planning safe, efficient, and collision-free flight trajectories. This work provides a reliable solution for agent logistics applications in complex urban environments. A certain limitation of this work lies in its validation solely through simulation, without physical experimental verification. Full article
Show Figures

Figure 1

31 pages, 4861 KB  
Article
Fractional-Order African Vulture Optimization-Based Beamforming for Planar Antenna Array
by Fares S. Almehmadi and Bakht Muhammad Khan
Fractal Fract. 2026, 10(2), 131; https://doi.org/10.3390/fractalfract10020131 - 22 Feb 2026
Viewed by 237
Abstract
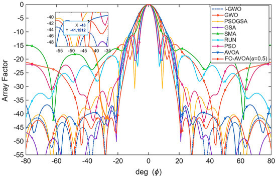
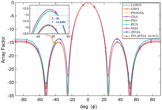
Beamforming plays a central role in enhancing the performance of communication systems; however, suppressing sidelobes in planar antenna arrays (PAAs) while maintaining a compact aperture remains a challenging nonlinear optimization problem. This article presents a two-dimensional (2D) beamforming synthesis framework for PAAs based [...] Read more.
Beamforming plays a central role in enhancing the performance of communication systems; however, suppressing sidelobes in planar antenna arrays (PAAs) while maintaining a compact aperture remains a challenging nonlinear optimization problem. This article presents a two-dimensional (2D) beamforming synthesis framework for PAAs based on the Fractional-Order African Vulture Optimization Algorithm (FO-AVOA), with the objective of minimizing the peak sidelobe level (PSLL) through the joint optimization of amplitude excitations and element placements. The proposed method is benchmarked against established metaheuristic optimizers, including Particle Swarm Optimization (PSO), the Gravitational Search Algorithm (GSA), hybrid PSO–GSA (PSOGSA), the Runge–Kutta Optimizer (RUN), the Slime Mould Algorithm (SMA), Harris Hawks Optimization (HHO), and the baseline African Vulture Optimization Algorithm (AVOA). Simulation results demonstrate that the FO-AVOA, coupled with the proposed 2D formulation, yields superior sidelobe suppression relative to the competing approaches, achieving a lower PSLL with fewer radiating elements, thereby reducing array complexity and overall implementation cost. The obtained results validate the suitability of the FO-AVOA for solving PAA in the context of BFA beamforming and suggest the potential utility of the FO-AVOA for pattern synthesis for other array shapes in various communication systems. Full article
(This article belongs to the Special Issue Advances in Fractional Order Signal Processing: Theory and Methods)
Show Figures

Figure 1

21 pages, 7779 KB  
Article
Warm Forming Characteristics of AA7075: Microstructure Interaction Mechanisms and Constitutive Models
by Jia-Fu Wu, Shi-Bing Chen, Yong-Cheng Lin, Gang Xiao and Dao-Guang He
Materials 2026, 19(4), 666; https://doi.org/10.3390/ma19040666 - 9 Feb 2026
Viewed by 335
Abstract
The AA7075 holds significant importance in the aerospace field. Understanding its microstructure evolution and constitutive relationships during warm deformation is crucial for optimizing forming processes. To this end, isothermal compression experiments were conducted at different temperatures and strain rates to analyze their flow [...] Read more.
The AA7075 holds significant importance in the aerospace field. Understanding its microstructure evolution and constitutive relationships during warm deformation is crucial for optimizing forming processes. To this end, isothermal compression experiments were conducted at different temperatures and strain rates to analyze their flow stress behavior. The microstructure evolution was characterized using electron backscatter diffraction (EBSD) and transmission electron microscopy (TEM). Microstructural analysis confirmed that dynamic recovery constitutes the predominant softening mechanism under warm forming conditions. The results indicate that flow stress is highly sensitive to deformation parameters, decreasing with increasing temperature and rising with increasing strain rate. To accurately describe the flow behavior, two distinct constitutive models were formulated: (1) a phenomenological Hensel–Spittel–Garofalo (HSG) model; (2) a novel hybrid machine-learning model that innovatively integrates the Harris Hawks Optimization (HHO) algorithm with an LSTM model. Both constitutive models demonstrate reasonable predictive accuracy. In comparison, the HHO-LSTM model demonstrated a superior ability to capture complex nonlinear relationships, achieving highly precise predictions of flow stress across the full range of deformation conditions tested in this work. The hybrid machine-learning model proposed in this study provides a highly accurate method for describing and predicting the flow behavior of the AA7075 during warm forming, offering a powerful predictive tool for engineering applications. Full article
(This article belongs to the Section Metals and Alloys)
Show Figures

Graphical abstract

40 pages, 6288 KB  
Article
A Multi-Strategy Enhanced Harris Hawks Optimization Algorithm for KASDAE in Ship Maintenance Data Quality Enhancement
by Chen Zhu, Shengxiang Sun, Li Xie and Haolin Wen
Symmetry 2026, 18(2), 302; https://doi.org/10.3390/sym18020302 - 6 Feb 2026
Viewed by 174
Abstract
To address the data quality challenges in ship maintenance data, such as high missing rates, anomalous noise, and multi-source heterogeneity, this paper proposes a data quality enhancement method based on a multi-strategy enhanced Harris Hawks Optimization algorithm for optimizing the Kolmogorov–Arnold Stacked Denoising [...] Read more.
To address the data quality challenges in ship maintenance data, such as high missing rates, anomalous noise, and multi-source heterogeneity, this paper proposes a data quality enhancement method based on a multi-strategy enhanced Harris Hawks Optimization algorithm for optimizing the Kolmogorov–Arnold Stacked Denoising Autoencoder. First, leveraging the Kolmogorov–Arnold theory, the fixed activation functions of the traditional Stacked Denoising Autoencoder are reconstructed into self-learnable B-spline basis functions. Combined with a grid expansion technique, the KASDAE model is constructed, significantly enhancing its capability to represent complex nonlinear features. Second, the Harris Hawks Optimization algorithm is enhanced by incorporating a Logistic–Tent compound chaotic map, an elite hierarchy strategy, and a nonlinear logarithmic decay mechanism. These improvements effectively balance global exploration and local exploitation, thereby increasing the convergence accuracy and stability for hyperparameter optimization. Building on this, an IHHO-KASDAE collaborative cleaning framework is established to achieve the repair of anomalous data and the imputation of missing values. Experimental results on a real-world ship maintenance dataset demonstrate the effectiveness of the proposed method: it achieves an 18.3% reduction in reconstruction mean squared error under a 20% missing rate compared to the best baseline method; attains an F1-score of 0.89 and an AUC value of 0.929 under a 20% anomaly rate; and stabilizes the final fitness value of the IHHO optimizer at 0.0216, which represents improvements of 31.7%, 25.6%, and 12.2% over the Particle Swarm Optimization, Differential Evolution, and the original HHO algorithm, respectively. The proposed method outperforms traditional statistical methods, deep learning models, and other intelligent optimization algorithms in terms of reconstruction accuracy, anomaly detection robustness, and algorithmic convergence stability, thereby providing a high-quality data foundation for subsequent applications such as maintenance cost prediction and fault diagnosis. Full article
(This article belongs to the Special Issue Symmetry/Asymmetry in Optimization Algorithms and Systems Control)
Show Figures

Figure 1

24 pages, 652 KB  
Article
Multi-Objective Harris Hawks Optimization with NSGA-III for Feature Selection in Student Performance Prediction
by Nabeel Al-Milli
Computers 2026, 15(2), 112; https://doi.org/10.3390/computers15020112 - 6 Feb 2026
Viewed by 386
Abstract
Student performance is an important factor for any education process to succeed; as a result, early detection of students at risk is critical for enabling timely and effective educational interventions. However, most educational datasets are complex and do not have a stable number [...] Read more.
Student performance is an important factor for any education process to succeed; as a result, early detection of students at risk is critical for enabling timely and effective educational interventions. However, most educational datasets are complex and do not have a stable number of features. As a result, in this paper, we propose a new algorithm called MOHHO-NSGA-III, which is a multi-objective feature-selection framework that jointly optimizes classification performance, feature subset compactness, and prediction stability with cross-validation folds. The algorithm combines Harris Hawks Optimization (HHO) to obtain a good balance between exploration and exploitation, with NSGA-III to preserve solution diversity along the Pareto front. Moreover, we control the diversity management strategy to figure out a new solution to overcome the issue, thereby reducing the premature convergence status. We validated the algorithm on Portuguese and Mathematics datasets obtained from the UCI Student Performance repository. Selected features were evaluated with five classifiers (k-NN, Decision Tree, Naive Bayes, SVM, LDA) through 10-fold cross-validation repeated over 21 independent runs. MOHHO-NSGA-III consistently selected 12 out of 30 features (60% reduction) while achieving 4.5% higher average accuracy than the full feature set (Wilcoxon test; p<0.01 across all classifiers). The most frequently selected features were past failures, absences, and family support aligning with educational research on student success factors. This suggests the proposed algorithm produces not just accurate but also interpretable models suitable for deployment in institutional early warning systems. Full article
(This article belongs to the Section AI-Driven Innovations)
Show Figures

Figure 1

25 pages, 4693 KB  
Article
Robust Multi-Objective Optimization of Ore-Drawing Process Using the OGOOSE Algorithm Under an ε-Constraint Framework
by Chuanchuan Cai, Junzhi Chen, Chunfang Ren, Chaolin Xiong, Qiangyi Liu and Changyao He
Symmetry 2026, 18(2), 254; https://doi.org/10.3390/sym18020254 - 30 Jan 2026
Viewed by 216
Abstract
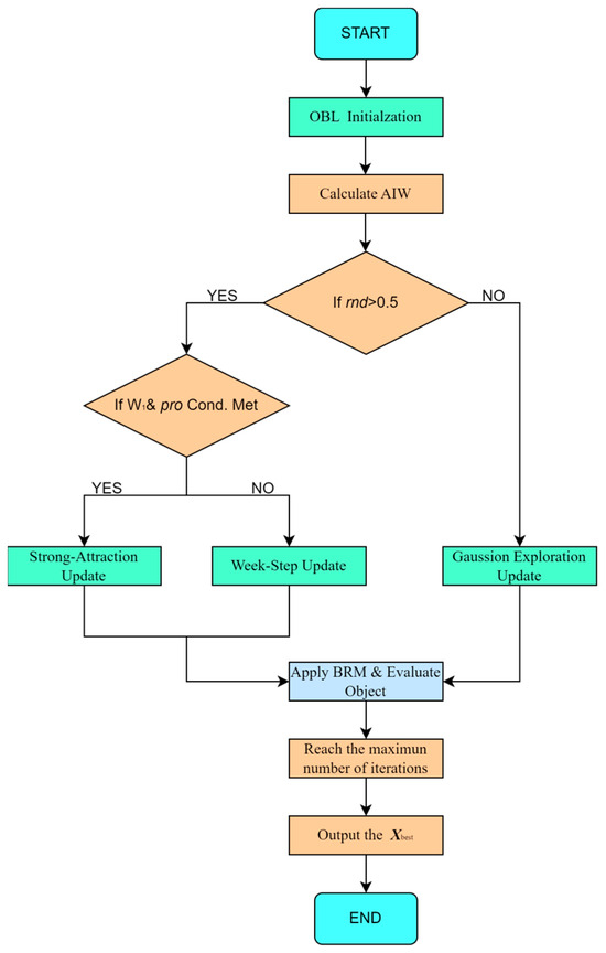
To address the complex multi-objective optimization problem of “cost–risk–recovery–dilution” in sublevel caving without bottom pillars under uncertainty, this study develops an operational GOOSE-based framework (OGOOSE) integrated with robust ε-constraint modeling. Methodologically, OGOOSE adopts three synergistic mechanisms: Opposition-Based Learning (OBL) for enhanced initial solution [...] Read more.
To address the complex multi-objective optimization problem of “cost–risk–recovery–dilution” in sublevel caving without bottom pillars under uncertainty, this study develops an operational GOOSE-based framework (OGOOSE) integrated with robust ε-constraint modeling. Methodologically, OGOOSE adopts three synergistic mechanisms: Opposition-Based Learning (OBL) for enhanced initial solution quality and spatial coverage symmetry, an Adaptive Inertia Weight (AIW) mechanism to maintain a symmetrical balance between exploration and exploitation, and a Boundary Reflection Mechanism (BRM) to ensure engineering feasibility. For modeling, an “ellipsoid-plane” geometric surrogate is employed, where the ellipsoid’s structural symmetry serves as the ideal baseline, while the Mean-CVaR criterion quantifies the asymmetry of operational risk (negative tail) under uncertainty. Taking robust cost (C) as the primary objective, the four-objective problem is decomposed via the ϵ-constraint method to enforce a balanced Pareto trade-off. Results demonstrate that OGOOSE significantly outperforms GOOSE, WOA, and HHO on CEC2017 benchmarks, achieving the lowest Friedman rank. In the engineering case study, it attains an average dilution rate of 28.95% (the lowest among comparators) without increasing unit cost or compromising recovery, demonstrating stable operational symmetry across economic and quality indicators. Sensitivity analysis of the ε-thresholds identifies an optimal “knee-point” that establishes a manageable balance between risk control (εR) and dilution limits (εP). OGOOSE effectively balances accuracy, stability, and interpretability, providing a robust tool for stabilizing complex mining systems against inherent operational asymmetry. Full article
(This article belongs to the Section Computer)
Show Figures

Figure 1

22 pages, 1217 KB  
Article
A Multi-Objective Optimization-Based Container Cloud Resource Scheduling Method
by Danping Zhang, Xiaolan Xie and Yuhui Song
Future Internet 2026, 18(1), 58; https://doi.org/10.3390/fi18010058 - 20 Jan 2026
Viewed by 311
Abstract
Container-based cloud platforms enable flexible and lightweight application deployment, yet container scheduling remains challenged by resource fragmentation, load imbalance, excessive energy consumption, and service-level agreement (SLA) violations. To address these issues, this paper proposes a hybrid multi-objective optimization approach, termed HHO-GWO, which combines [...] Read more.
Container-based cloud platforms enable flexible and lightweight application deployment, yet container scheduling remains challenged by resource fragmentation, load imbalance, excessive energy consumption, and service-level agreement (SLA) violations. To address these issues, this paper proposes a hybrid multi-objective optimization approach, termed HHO-GWO, which combines Harris Hawks Optimization (HHO) with the Grey Wolf Optimizer (GWO) for container initial placement in cloud environments. A unified fitness function is designed to jointly consider resource utilization, load balancing, resource fragmentation, energy consumption, and SLA violation rate. In addition, a dynamic weight adjustment mechanism and Lévy flight perturbation are incorporated to improve search adaptability and prevent premature convergence. The proposed method is evaluated through extensive simulations under different workload scales and compared with several representative metaheuristic algorithms. The results show that HHO-GWO achieves improved convergence behavior, solution quality, and stability, particularly in large-scale container deployment scenarios. These findings suggest that the proposed approach provides a practical and energy-aware solution for multi-objective container scheduling in cloud data centers. Full article
Show Figures

Figure 1

29 pages, 2558 KB  
Article
IDN-MOTSCC: Integration of Deep Neural Network with Hybrid Meta-Heuristic Model for Multi-Objective Task Scheduling in Cloud Computing
by Mohit Kumar, Rama Kant, Brijesh Kumar Gupta, Azhar Shadab, Ashwani Kumar and Krishna Kant
Computers 2026, 15(1), 57; https://doi.org/10.3390/computers15010057 - 14 Jan 2026
Viewed by 622
Abstract
Cloud computing covers a wide range of practical applications and diverse domains, yet resource scheduling and task scheduling remain significant challenges. To address this, different task scheduling algorithms are implemented across various computing systems to allocate tasks to machines, thereby enhancing performance through [...] Read more.
Cloud computing covers a wide range of practical applications and diverse domains, yet resource scheduling and task scheduling remain significant challenges. To address this, different task scheduling algorithms are implemented across various computing systems to allocate tasks to machines, thereby enhancing performance through data mapping. To meet these challenges, a novel task scheduling model is proposed using a hybrid meta-heuristic integration with a deep learning approach. We employed this novel task scheduling model to integrate deep learning with an optimized DNN, fine-tuned using improved grey wolf–horse herd optimization, with the aim of optimizing cloud-based task allocation and overcoming makespan constraints. Initially, a user initiates a task or request within the cloud environment. Then, these tasks are assigned to Virtual Machines (VMs). Since the scheduling algorithm is constrained by the makespan objective, an optimized Deep Neural Network (DNN) model is developed to perform optimal task scheduling. Random solutions are provided to the optimized DNN, where the hidden neuron count is tuned optimally by the proposed Improved Grey Wolf–Horse Herd Optimization (IGW-HHO) algorithm. The proposed IGW-HHO algorithm is derived from both conventional Grey Wolf Optimization (GWO) and Horse Herd Optimization (HHO). The optimal solutions are acquired from the optimized DNN and processed by the proposed algorithm to efficiently allocate tasks to VMs. The experimental results are validated using various error measures and convergence analysis. The proposed DNN-IGW-HHO model achieved a lower cost function compared to other optimization methods, with a reduction of 1% compared to PSO, 3.5% compared to WOA, 2.7% compared to GWO, and 0.7% compared to HHO. The proposed task scheduling model achieved the minimal Mean Absolute Error (MAE), with performance improvements of 31% over PSO, 20.16% over WOA, 41.72% over GWO, and 9.11% over HHO. Full article
(This article belongs to the Special Issue Operations Research: Trends and Applications)
Show Figures

Figure 1

44 pages, 3553 KB  
Article
Hybrid HHO–WHO Optimized Transformer-GRU Model for Advanced Failure Prediction in Industrial Machinery and Engines
by Amir R. Ali and Hossam Kamal
Sensors 2026, 26(2), 534; https://doi.org/10.3390/s26020534 - 13 Jan 2026
Cited by 2 | Viewed by 614
Abstract
Accurate prediction of failure in industrial machinery and engines is critical for minimizing unexpected downtimes and enabling cost-effective maintenance. Existing predictive models often struggle to generalize across diverse datasets and require extensive hyperparameter tuning, while conventional optimization methods are prone to local optima, [...] Read more.
Accurate prediction of failure in industrial machinery and engines is critical for minimizing unexpected downtimes and enabling cost-effective maintenance. Existing predictive models often struggle to generalize across diverse datasets and require extensive hyperparameter tuning, while conventional optimization methods are prone to local optima, limiting predictive performance. To address these limitations, this study proposes a hybrid optimization framework combining Harris Hawks Optimization (HHO) and Wild Horse Optimization (WHO) to fine-tune the hyperparameters of ResNet, Bi-LSTM, Bi-GRU, CNN, DNN, VAE, and Transformer-GRU models. The framework leverages HHO’s global exploration and WHO’s local exploitation to overcome local optima and optimize predictive performance. Following hybrid optimization, the Transformer-GRU model consistently outperformed all other models across four benchmark datasets, including time-to-failure (TTF), intelligent maintenance system (IMS), C-MAPSS FD001, and FD003. On the TTF dataset, mean absolute error (MAE) decreased from 0.72 to 0.15, and root mean square error (RMSE) from 1.31 to 0.23. On the IMS dataset, MAE decreased from 0.04 to 0.01, and RMSE from 0.06 to 0.02. On C-MAPSS FD001, MAE decreased from 11.45 to 9.97, RMSE from 16.02 to 13.56, and score from 410.1 to 254.3. On C-MAPSS FD003, MAE decreased from 11.28 to 9.98, RMSE from 15.33 to 14.57, and score from 352.3 to 320.8. These results confirm that the hybrid HHO–WHO optimized Transformer-GRU framework significantly improves prediction performance, robustness, stability, and generalization, providing a reliable solution for predictive maintenance. Full article
(This article belongs to the Section Fault Diagnosis & Sensors)
Show Figures

Figure 1

20 pages, 11896 KB  
Article
Improved Secretary Bird Optimization Algorithm for UAV Path Planning
by Huanlong Zhang, Hang Cheng, Xin Wang, Liao Zhu, Dian Jiao and Zhoujingzi Qiu
Algorithms 2026, 19(1), 64; https://doi.org/10.3390/a19010064 - 12 Jan 2026
Viewed by 338
Abstract
In view of the complex flight scenarios existing in UAV path planning, it is necessary to model the UAV flight trajectory. When constructing the model, cost factors such as the minimum flight path of the UAV, obstacle avoidance, flight altitude, and trajectory smoothness [...] Read more.
In view of the complex flight scenarios existing in UAV path planning, it is necessary to model the UAV flight trajectory. When constructing the model, cost factors such as the minimum flight path of the UAV, obstacle avoidance, flight altitude, and trajectory smoothness are fully taken into account. To reduce the overall flight cost, a novel secretary bird optimization algorithm (NSBOA) is proposed in this paper, which effectively addresses the limitations of traditional algorithms in handling UAV path planning tasks. First of all, the Singer chaotic map is adopted to initialize the population instead of the conventional random initialization method. This improvement increases population diversity, enables the initial population to be more evenly distributed in the search space, and further accelerates the algorithm’s convergence speed in the subsequent optimization process. Second, an adaptive adjustment mechanism is integrated with the Levy flight mechanism to optimize the core logic of the algorithm, with a specific focus on improving the exploitation stage. By introducing appropriate perturbations near the current optimal solution, the algorithm is guided to jump out of local optimal traps, thereby enhancing its global optimization capability and avoiding premature convergence caused by insufficient population diversity. By comparing and analyzing NSBOA with SBOA, WOA, PSO, POA, NGO, and HHO algorithms in 12 common evaluation functions and CEC 2017 test functions, and applying NSBOA to the UAV path optimization problem, the simulation results show the effectiveness and superiority of the proposed scheme. Full article
Show Figures

Figure 1

28 pages, 5335 KB  
Article
An Improved Red-Billed Blue Magpie Optimization Algorithm for 3D UAV Path Planning in Complex Terrain
by Yong Xu, Ning Xue and Yi Zhang
Biomimetics 2026, 11(1), 43; https://doi.org/10.3390/biomimetics11010043 - 6 Jan 2026
Viewed by 375
Abstract
This paper presents the Circle-Mapping Transition and Weighted Red-Billed Blue Magpie Optimizer (CTWRBMO), designed to address significant challenges in 3D path planning for drones. Although the original Red-Billed Blue Magpie Optimizer (RBMO) algorithm features a simple structure, few parameters, and strong local search [...] Read more.
This paper presents the Circle-Mapping Transition and Weighted Red-Billed Blue Magpie Optimizer (CTWRBMO), designed to address significant challenges in 3D path planning for drones. Although the original Red-Billed Blue Magpie Optimizer (RBMO) algorithm features a simple structure, few parameters, and strong local search capability, making it well-suited for UAV path optimization, it suffers from insufficient population diversity, limited global search ability, and a tendency to fall into local optima in complex high-dimensional scenarios. To overcome these limitations, four enhancement strategies are introduced. Firstly, the Circle chaotic mapping strategy leverages the randomness and ergodicity of chaotic sequences to generate an initial population that is uniformly distributed. This enhancement improves population diversity from the beginning and provides a solid foundation for global optimization. Secondly, the ε parameter is dynamically adjusted to prioritize local refinement during the early stages of optimization. This adjustment enables rapid convergence toward potentially optimal areas. This parameter increases to enhance global search capabilities as the algorithm progresses, thereby broadening the optimization space and achieving a dynamic equilibrium. Additionally, a nonlinear dynamic weighting factor (wd) is incorporated into the position update formula. The algorithm’s ability to escape local optima is significantly improved by dynamically altering the weight ratio between historical optimal positions and the current position. Furthermore, an elite perturbation mechanism based on individual neighborhoods is implemented to generate candidate solutions using local information. This mechanism enhances the algorithm’s local exploration capabilities and improves the stability of preserving optimal solutions, supported by a greedy criterion for optimal retention. Experimental results show that the CTWRBMO algorithm significantly outperforms comparison algorithms in terms of optimization accuracy and convergence speed, demonstrating exceptional global optimization capabilities. Additional applications in UAV 3D path planning simulations evaluated paths based on length, threat avoidance efficiency, and smoothness. The results indicate that paths planned using CTWRBMO are shorter, safer, and smoother compared to those generated by the Harrier Hawks Optimization (HHO), African Vulture Optimization Algorithm (AVOA), Artificial Bee Colony (ABC) Algorithm, and the traditional Magpie Algorithm, effectively meeting practical engineering requirements for UAV 3D path planning. Full article
Show Figures

Figure 1

23 pages, 9458 KB  
Article
Experimental Study on the Co-Combustion Characteristics of Brown Gas (HHO) and Bituminous Coal/Anthracite with Different Injection Modes in a One-Dimensional Furnace
by Kaihong Huo, Yunlong Cai, Yong He, Shiyan Liu, Chaoqun Xu, Siyu Liu, Wubin Weng, Yanqun Zhu and Zhihua Wang
Reactions 2026, 7(1), 2; https://doi.org/10.3390/reactions7010002 - 2 Jan 2026
Viewed by 772
Abstract
As the energy structure evolves, low-load operation of coal-fired boilers is becoming common, posing challenges to combustion stability. This study explored the co-combustion of brown gas (HHO) with bituminous coal and anthracite in a one-dimensional furnace. Results indicate that introducing HHO significantly elevated [...] Read more.
As the energy structure evolves, low-load operation of coal-fired boilers is becoming common, posing challenges to combustion stability. This study explored the co-combustion of brown gas (HHO) with bituminous coal and anthracite in a one-dimensional furnace. Results indicate that introducing HHO significantly elevated combustion temperatures, with maximum increases of 158 °C and 207 °C, respectively. In the premixed mode, the flame front shifted upstream, indicating advanced ignition timing. Moreover, HHO co-combustion notably enhanced the combustion stability of anthracite, as reflected in stabilized furnace temperatures. With increasing HHO flow rate, CO concentrations from both bituminous coal and anthracite were reduced by over 80%. The combustion efficiency of bituminous coal reached 98%, while the combustion efficiency of anthracite increased by 19% (premixed) and 13% (staged), confirming the premixed mode’s superiority in promoting complete combustion. HHO co-combustion increased SO2 emissions but had a complex effect on NOX emissions due to the competition between NOX reduction caused by HHO and NOX formation caused by the increased combustion temperature. HHO co-combustion changed the melting point of fly ash, increased the content of Al2O3, and reduced the content of Na2O, K2O, and MgO, influencing the slagging behavior of the boiler and the subsequent management of fly ash. Full article
Show Figures

Figure 1

27 pages, 3103 KB  
Article
IHBOFS: A Biomimetics-Inspired Hybrid Breeding Optimization Algorithm for High-Dimensional Feature Selection
by Chunli Xiang, Jing Zhou and Wen Zhou
Biomimetics 2026, 11(1), 3; https://doi.org/10.3390/biomimetics11010003 - 22 Dec 2025
Viewed by 455
Abstract
With the explosive growth of data across various fields, effective data preprocessing has become increasingly critical. Evolutionary and swarm intelligence algorithms have shown considerable potential in feature selection. However, their performance often deteriorates in large-scale problems, due to premature convergence and limited exploration [...] Read more.
With the explosive growth of data across various fields, effective data preprocessing has become increasingly critical. Evolutionary and swarm intelligence algorithms have shown considerable potential in feature selection. However, their performance often deteriorates in large-scale problems, due to premature convergence and limited exploration ability. To address these limitations, this paper proposes an algorithm named IHBOFS, a biomimetics-inspired optimization framework that integrates multiple adaptive strategies to enhance performance and stability. The introduction of the Good Point Set and Elite Opposition-Based Learning mechanisms provides the population with a well-distributed and diverse initialization. Furthermore, adaptive exploitation–exploration balancing strategies are designed for each subpopulation, effectively mitigating premature convergence. Extensive ablation studies on the CEC2022 benchmark functions verify the effectiveness of these strategies. Considering the discrete nature of feature selection, IHBOFS is further extended with continuous-to-discrete mapping functions and applied to six real-world datasets. Comparative experiments against nine metaheuristic-based methods, including Harris Hawk Optimization (HHO) and Ant Colony Optimization (ACO), demonstrate that IHBOFS achieves an average classification accuracy of 92.57%, confirming its superiority and robustness in high-dimensional feature selection tasks. Full article
(This article belongs to the Section Biological Optimisation and Management)
Show Figures

Figure 1

37 pages, 12217 KB  
Article
A Pareto Multiobjective Optimization Power Dispatch for Rural and Urban AC Microgrids with Photovoltaic Panels and Battery Energy Storage Systems
by Jhon Montano, John E. Candelo-Becerra and Fredy E. Hoyos
Electricity 2025, 6(4), 68; https://doi.org/10.3390/electricity6040068 - 30 Nov 2025
Cited by 1 | Viewed by 539
Abstract
This paper presents an economic–environmental power dispatch approach for a grid-connected microgrid (MG) with photovoltaic (PV) generation and battery energy storage systems (BESSs). The problem was formulated as a multiobjective optimization problem with functions such as minimizing fixed and variable generation costs, power [...] Read more.
This paper presents an economic–environmental power dispatch approach for a grid-connected microgrid (MG) with photovoltaic (PV) generation and battery energy storage systems (BESSs). The problem was formulated as a multiobjective optimization problem with functions such as minimizing fixed and variable generation costs, power losses, and CO2 emissions. This study addresses the problem of intelligent energy management in microgrids with PV generation and BESSs to optimize their performance based on multiple criteria. This study focuses on optimizing the Energy Management System (EMS) with metaheuristic algorithms to achieve practical implementation with simpler algorithms to solve a complex optimization problem. This study employs four multiobjective optimization algorithms: Nondominated Sorting Genetic Algorithm II (NSGA-II), Harris Hawks Optimization (HHO), multiverse optimizer (MVO), and Salp Swarm Algorithm (SSA), which are classified as robust techniques for obtaining Pareto fronts. The computational resources employed to simulate the problem are presented. The optimal dispatch obtained from the Pareto front achieved reductions of 0.067% in fixed costs, 0.288% in variable costs, 3.930% in power losses, and 0.067% in CO2 emissions, demonstrating the effectiveness of the proposed approach in optimizing both economic and environmental performance. The SSA stood out for its stability and computational efficiency, establishing itself as a promising method for energy management in urban and rural microgrids (MGs) and providing a solid framework for optimization in alternating current systems. Full article
Show Figures

Figure 1

Back to TopTop