Sign in to use this feature.

Years

Between: -

Subjects

remove_circle_outline
remove_circle_outline
remove_circle_outline
remove_circle_outline
remove_circle_outline
remove_circle_outline

Journals

Article Types

Countries / Regions

Search Results (61)

Search Parameters:
Keywords = HECT

Order results
Result details
Results per page
Select all
Export citation of selected articles as:
19 pages, 9036 KB  
Article
Genome-Wide Analysis of the HECT-Type E3 Ubiquitin Ligase Gene Family in Nicotiana benthamiana: Evidence Implicating NbHECT6 and NbHECT13 in the Response to Tomato Yellow Leaf Curl Virus Infection
by Jin Shen, Shasha Yu, Fang Ye, Yiming Zhang, Xue Wu, Mengxuan Shi, Gen Zhao, Yang Shen, Zhoufo Lu, Zaihang Yu, Xinyu Li, Xueting Zhong and Zhanqi Wang
Genes 2025, 16(10), 1150; https://doi.org/10.3390/genes16101150 - 27 Sep 2025
Cited by 1 | Viewed by 864
Abstract
Background: The ubiquitin–proteasome system plays a critical role in plant antiviral defense, with HECT-type E3 ubiquitin ligases serving as key regulators of protein turnover. To explore the potential involvement of the HECT gene family in host resistance against tomato yellow leaf curl virus [...] Read more.
Background: The ubiquitin–proteasome system plays a critical role in plant antiviral defense, with HECT-type E3 ubiquitin ligases serving as key regulators of protein turnover. To explore the potential involvement of the HECT gene family in host resistance against tomato yellow leaf curl virus (TYLCV), a comprehensive analysis was conducted in Nicotiana benthamiana. Methods: In this study, the HECT gene family in N. benthamiana was systematically investigated using a genome-wide bioinformatic analysis. The potential roles of these genes in the response to TYLCV infection were further examined using a virus-induced gene silencing (VIGS) technique. Results: Using a Hidden Markov Model approach, 18 NbHECT genes were identified that phylogenetically clustered into four subfamilies with distinct structural features. Chromosomal location and synteny analyses indicated that these genes were unevenly distributed across 11 chromosomes, with 10 instances of segmental duplication identified. Tissue-specific expression profiling demonstrated that 17 NbHECTs were constitutively expressed, with Group III members showing the highest expression in reproductive tissues. Following TYLCV infection, NbHECT6 was significantly downregulated while NbHECT13 was upregulated in both inoculated and systemic leaves. Functional validation through the VIGS approach revealed that suppression of NbHECT6 and NbHECT13 increased host susceptibility, as evidenced by exacerbated symptom severity and enhanced viral DNA accumulation compared to controls. Conclusions: These findings establish NbHECT6 and NbHECT13 as critical components of the plant antiviral response, providing new insights into ubiquitin-mediated defense mechanisms against geminiviruses. Full article
(This article belongs to the Section Plant Genetics and Genomics)
Show Figures

Figure 1

22 pages, 1566 KB  
Review
Integrating Macrophages into Human-Engineered Cardiac Tissue
by Yi Peng Zhao and Barry M. Fine
Cells 2025, 14(17), 1393; https://doi.org/10.3390/cells14171393 - 6 Sep 2025
Cited by 1 | Viewed by 2303
Abstract
Heart disease remains a leading cause of morbidity and mortality worldwide, necessitating the development of in vivo models for therapeutic development. Advances in biomedical engineering in the past decade have led to the promising rise of human-based engineered cardiac tissues (hECTs) using novel [...] Read more.
Heart disease remains a leading cause of morbidity and mortality worldwide, necessitating the development of in vivo models for therapeutic development. Advances in biomedical engineering in the past decade have led to the promising rise of human-based engineered cardiac tissues (hECTs) using novel scaffolds and pluripotent stem cell derivatives. This has led to a new frontier of human-based models for improved preclinical development. At the same time, there has been significant progress in elucidating the importance of the immune system and, in particular, macrophages, particularly during myocardial injury. This review summarizes new methods and findings for deriving macrophages from human pluripotent stem cells (hPSCs) and advances in integrating these cells into cardiac tissue. Key challenges include immune cell infiltration in 3D constructs, maintenance of tissue architecture, and modeling aged or diseased cardiac microenvironments. By integrating immune components, hECTs can serve as powerful tools to unravel the complexities of cardiac pathology and develop targeted therapeutic strategies. Full article
(This article belongs to the Special Issue Immune Cells from Pluripotent Stem Cells)
Show Figures

Figure 1

20 pages, 10653 KB  
Article
NEDD4L-Mediated Ubiquitination of GPX4 Exacerbates Doxorubicin-Induced Cardiotoxicity
by Jiaxing Ke, Lingjia Li, Shuling Chen, Chenxin Liao, Feng Peng, Dajun Chai and Jinxiu Lin
Int. J. Mol. Sci. 2025, 26(17), 8201; https://doi.org/10.3390/ijms26178201 - 23 Aug 2025
Viewed by 1444
Abstract
Doxorubicin (DOX) is an anthracycline chemotherapeutic agent that is clinically limited by doxorubicin-induced cardiotoxicity (DIC), with ferroptosis and apoptosis identified as key mechanisms. As an antioxidant enzyme, GPX4 undergoes ubiquitin-mediated degradation during myocardial ischemia–reperfusion injury; however, the role of its ubiquitination in DIC [...] Read more.
Doxorubicin (DOX) is an anthracycline chemotherapeutic agent that is clinically limited by doxorubicin-induced cardiotoxicity (DIC), with ferroptosis and apoptosis identified as key mechanisms. As an antioxidant enzyme, GPX4 undergoes ubiquitin-mediated degradation during myocardial ischemia–reperfusion injury; however, the role of its ubiquitination in DIC remains unclear. This study revealed that GPX4 undergoes ubiquitinated degradation during DIC, exacerbating ferroptosis and apoptosis in cardiomyocytes. NEDD4L was found to interact with GPX4, and its expression was upregulated in DOX-treated mouse myocardial tissues and cardiomyocytes. NEDD4L knockdown alleviated DIC, as well as ferroptosis and apoptosis in cardiomyocytes. Mechanistically, NEDD4L recognizes GPX4 through its WW domain and mediates K48-linked ubiquitination and degradation of GPX4 under DOX stimulation via its HECT domain. Knockdown of NEDD4L reduced DOX-induced GPX4 ubiquitination levels and subsequent degradation. Notably, while NEDD4L knockdown mitigated DOX-induced cell death, concurrent GPX4 knockdown attenuated this protective effect, indicating that GPX4 is a key downstream target of NEDD4L in regulating cardiomyocyte death. These findings identify NEDD4L as a potential therapeutic target for preventing and treating DIC. Full article
(This article belongs to the Section Molecular Toxicology)
Show Figures

Figure 1

12 pages, 2784 KB  
Article
Depletion of WWP1 Increases Adrb3 Expression and Lipolysis in White Adipose Tissue of Obese Mice
by Yuka Nozaki, Yuko Ose, Chinatsu Ohmori, Yuhei Mizunoe, Masaki Kobayashi, Akiyoshi Saitoh and Yoshikazu Higami
Int. J. Mol. Sci. 2025, 26(9), 4219; https://doi.org/10.3390/ijms26094219 - 29 Apr 2025
Cited by 1 | Viewed by 1320
Abstract
Obesity is defined as abnormal or excessive accumulation of body fat and contributes to several metabolic disorders. White adipose tissue (WAT) releases energy as free fatty acids and glycerol from triglycerides through a process called lipolysis. People with obesity have impaired catecholamine-stimulated lipolysis, [...] Read more.
Obesity is defined as abnormal or excessive accumulation of body fat and contributes to several metabolic disorders. White adipose tissue (WAT) releases energy as free fatty acids and glycerol from triglycerides through a process called lipolysis. People with obesity have impaired catecholamine-stimulated lipolysis, but comprehensive understanding of this lipolysis is still unclear. We previously showed that expression of WW domain-containing E3 ubiquitin ligase 1 (WWP1), a member of the HECT-type E3 family of ubiquitin ligases, was increased in WAT of obese mice. In this study, we generated Wwp1 knockout (KO) mice to evaluate the effect of WWP1 in WAT of obese mice. The mRNA levels of beta-3 adrenergic receptor (Adrb3), which were decreased with a high-fat diet, were increased by Wwp1 KO in WAT. Moreover, Wwp1 KO mice showed increased phosphorylated hormone-sensitive lipase levels in WAT. In contrast, noradrenaline and its metabolism were not altered in WAT of obese Wwp1 KO mice. These findings indicate that WWP1, which is increased in adipocytes because of obesity, is a candidate for suppressing lipolysis independently of noradrenaline metabolism. We anticipate that inhibition of WWP1 is a promising approach for a new treatment of obesity and type-2 diabetes using Adrb3 agonists. Full article
(This article belongs to the Special Issue Obesity: From Molecular Mechanisms to Clinical Aspects)
Show Figures

Graphical abstract

19 pages, 3519 KB  
Review
Unraveling the Roles of UBE3A in Neurodevelopment and Neurodegeneration
by Xin Yang and Yu-Wen Alvin Huang
Int. J. Mol. Sci. 2025, 26(5), 2304; https://doi.org/10.3390/ijms26052304 - 5 Mar 2025
Cited by 5 | Viewed by 4549
Abstract
The ubiquitin-protein ligase E3A (UBE3A, aka E6-AP), an E3 ligase belonging to the HECT family, plays crucial roles in the stability of various proteins through the proteasomal degradation system. Abnormal UBE3A activity is essential for the initiation and progression of several cancers. A [...] Read more.
The ubiquitin-protein ligase E3A (UBE3A, aka E6-AP), an E3 ligase belonging to the HECT family, plays crucial roles in the stability of various proteins through the proteasomal degradation system. Abnormal UBE3A activity is essential for the initiation and progression of several cancers. A gain of function and an overdosage of maternal UBE3A is associated with an increased risk of autism spectrum disorders. Conversely, a loss of function due to mutations, deletions, paternal duplications, or imprinting defects in neurons leads to Angelman syndrome. Emerging evidence suggests that abnormal UBE3A activity may also contribute to the development of various brain disorders, including schizophrenia, Huntington’s disease, Parkinson’s disease, and Alzheimer’s disease, making UBE3A a protein of significant interest. However, research on UBE3A’s functions in the brain has primarily focused on neurons due to the imprinting of UBE3A in mature neuronal cells, while being obscured in glia. This review outlines the expression of UBE3A in neurons and glial cells based on published studies, highlights newly identified patterns of UBE3A, such as its secretion, and emphasizes the involvement of UBE3A in neurodegenerative diseases. Furthermore, we summarize glial UBE3A and propose a model of bi-directional interactions between the neurons and glia mediated by UBE3A that underlies brain functions. Insights gained from this research could provide new avenues for therapeutic interventions targeting various brain disorders. Full article
(This article belongs to the Special Issue Challenges and Innovation in Neurodegenerative Diseases, 2nd Edition)
Show Figures

Figure 1

24 pages, 1156 KB  
Review
UBR5 in Tumor Biology: Exploring Mechanisms of Immune Regulation and Possible Therapeutic Implications in MPNST
by Diana Akinyi Odhiambo, Selina Fan and Angela C. Hirbe
Cancers 2025, 17(2), 161; https://doi.org/10.3390/cancers17020161 - 7 Jan 2025
Cited by 1 | Viewed by 2736
Abstract
Malignant peripheral nerve sheath tumor (MPNST) is a rare but aggressive soft-tissue sarcoma characterized by poor response to therapy. The primary treatment remains surgical resection with negative margins. Nonetheless, in the setting of neurofibromatosis type 1 (NF1), the five-year survival rate is at [...] Read more.
Malignant peripheral nerve sheath tumor (MPNST) is a rare but aggressive soft-tissue sarcoma characterized by poor response to therapy. The primary treatment remains surgical resection with negative margins. Nonetheless, in the setting of neurofibromatosis type 1 (NF1), the five-year survival rate is at 20–50%, with recurrence occurring in up to 50% of individuals. For patients with metastatic and unresectable disease, current treatment options include cytotoxic chemotherapy, which offers minimal benefit, and most patients die within five years of diagnosis. Despite advances in targeted therapy focusing on inhibiting Ras signaling and its downstream effectors, clinical trials report minimal clinical benefit, highlighting the need to explore alternative pathways in MPNST pathogenesis. Here, we discuss the role of the E3 ubiquitin ligase, UBR5, in cancer progression and immune modulation across various malignancies, including breast, lung, and ovarian cancer. We focus on mechanisms by which UBR5 contributes to tumorigenesis, focusing on its influence on tumor microenvironment and immune modulation. Additionally, we explore UBR5’s roles in normal tissue function, DNA damage response, metastasis, and therapeutic resistance, illustrating its multifaceted contribution to cancer biology. We discuss evidence implicating UBR5 in immune evasion and highlight its potential as a therapeutic target to enhance the efficacy of immune checkpoint blockade (ICB) therapy in MPNST, a tumor typically characterized by an immune cold microenvironment. We outline current immune-based strategies and challenges in MPNST management, ongoing efforts to shift the immune landscape in MPNST, and ultimately, we suggest that targeting UBR5 could be a novel strategy to potentiate ICB therapy-mediated anti-tumor immune response and clinical outcomes, particularly in MPNST patients with inoperable or metastatic disease. Full article
(This article belongs to the Special Issue Sarcoma: Clinical Trials and Management)
Show Figures

Figure 1

16 pages, 4488 KB  
Article
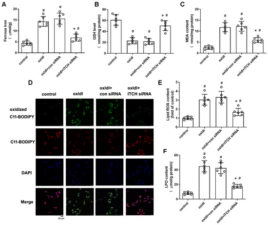
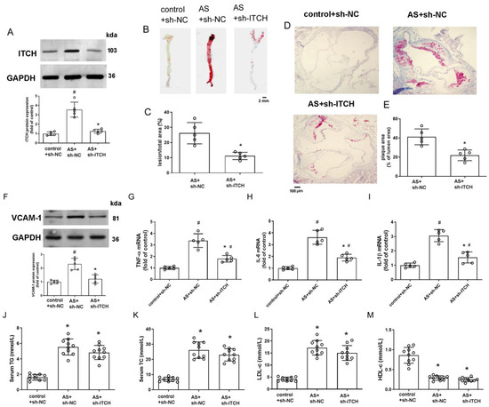
Itchy E3 Ubiquitin Ligase-Mediated Ubiquitination of Ferritin Light Chain Contributes to Endothelial Ferroptosis in Atherosclerosis
by Yi Zeng, Shuai Fu, Yuwei Xia, Guoliang Meng and Xiaole Xu
Int. J. Mol. Sci. 2024, 25(24), 13524; https://doi.org/10.3390/ijms252413524 - 17 Dec 2024
Cited by 5 | Viewed by 1705
Abstract
This research seeks to investigate the function and fundamental mechanisms of Itchy E3 ubiquitin ligase (ITCH), a HECT (homologous to E6AP carboxyl terminus)-type E3 ubiquitin ligase, in endothelial ferroptosis, particularly in the context of atherosclerosis, which has been underexplored. The levels of ITCH [...] Read more.
This research seeks to investigate the function and fundamental mechanisms of Itchy E3 ubiquitin ligase (ITCH), a HECT (homologous to E6AP carboxyl terminus)-type E3 ubiquitin ligase, in endothelial ferroptosis, particularly in the context of atherosclerosis, which has been underexplored. The levels of ITCH protein in the aortas of mice with atherosclerosis were analyzed. Constructs for ITCH RNA interference were generated and introduced into human aortic endothelial cells (HAECs). The findings indicated that ITCH protein expression was elevated in atherosclerotic mice and HAECs exposed to oxidized low-density lipoprotein (ox-LDL). ITCH downregulation significantly mitigated ox-LDL-induced endothelial injury and dysfunction. Reducing ITCH expression inhibited ox-LDL-induced endothelial ferroptosis. This study also revealed that ITCH mediates ox-LDL-induced ubiquitin-dependent degradation of ferritin light chain (FTL) in HAECs. The protective impact of ITCH knockdown against ox-LDL-induced ferroptosis and endothelial injury was reversed by FTL siRNA. Additionally, in vivo experiments showed that inhibiting ITCH reduced atherosclerosis progression and reversed ferroptosis in the aorta, with an associated increase in FTL protein expression in the aortas of mice. This study demonstrates that ITCH interacts with and regulates the stability of the FTL protein via the ubiquitin–proteasome system, contributing to ox-LDL-induced ferroptosis and endothelial cell dysfunction. Targeting components of the ITCH-FTL pathway holds potential as a therapeutic strategy against atherosclerosis. Full article
(This article belongs to the Section Biochemistry)
Show Figures

Figure 1

25 pages, 18990 KB  
Article
NEDD4L Suppresses Proliferation and Promotes Apoptosis by Ubiquitinating RAC2 Expression and Acts as a Prognostic Biomarker in Clear Cell Renal Cell Carcinoma
by Manlong Qi, Jianqiao Tu, Rong He, Xiang Fei and Yanyan Zhao
Int. J. Mol. Sci. 2024, 25(22), 11933; https://doi.org/10.3390/ijms252211933 - 6 Nov 2024
Cited by 1 | Viewed by 2043
Abstract
Neural precursor cell expressed developmentally down-regulated 4-like (NEDD4L) is an HECT (homologous to E6AP C terminus)-type E3 ubiquitin ligase. As previously documented, bioinformatics analysis revealed NEDD4L is downregulated in clear cell renal cell carcinoma (ccRCC). However, the target substrate regulated by NEDD4L in [...] Read more.
Neural precursor cell expressed developmentally down-regulated 4-like (NEDD4L) is an HECT (homologous to E6AP C terminus)-type E3 ubiquitin ligase. As previously documented, bioinformatics analysis revealed NEDD4L is downregulated in clear cell renal cell carcinoma (ccRCC). However, the target substrate regulated by NEDD4L in ccRCC remains unknown. Here, we assessed whether NEDD4L regulates Ras-related C3 botulinum toxin substrate 2 (RAC2) expression in ccRCC. In our study, integrated bioinformatics analysis indicated that low expression of NEDD4L and high expression of RAC2 were both associated with poor prognosis of ccRCC, pro-tumorigenic immunity, and multiple tumor-associated pathways. Our data confirmed the hypothesis indicated in the previous studies related to the downregulation of NEDD4L in ccRCC. NEDD4L was identified to target the RAC2 threonine 108–proline motif, and RAC2 overexpression rescued NEDD4L-mediated cell apoptosis and inhibition of cell growth and migration. Therefore, RAC2 is a novel and first identified target of NEDD4L in ccRCC, and the aberrant less expression of NEDD4L and consequent RAC2 upregulation may contribute to renal carcinogenesis. Our study offers insight into NEDD4L as a potential future therapeutic target for renal cell carcinoma or as a novel prognostic biomarker. Full article
(This article belongs to the Section Molecular Oncology)
Show Figures

Figure 1

22 pages, 8176 KB  
Article
Genome-Wide Analysis of HECT E3 Ligases Members in Phyllostachys edulis Provides Insights into the Role of PeHECT1 in Plant Abiotic Stress Response
by Xinru Xie, Songping Hu, Linxiu Liu, Huanhuan Pan, Hu Huang, Xun Cao, Guirong Qiao, Xiaojiao Han, Wenmin Qiu, Zhuchou Lu, Renying Zhuo and Jing Xu
Int. J. Mol. Sci. 2024, 25(22), 11896; https://doi.org/10.3390/ijms252211896 - 5 Nov 2024
Cited by 2 | Viewed by 1424
Abstract
Homology to E6-AP Carboxy Terminus (HECT) E3 ubiquitin ligases play pivotal roles in plant growth, development, and responses to abiotic stresses. However, the function of HECT genes in Phyllostachys edulis (P. edulis) remains largely uninvestigated. In this study, a comprehensive genome-wide [...] Read more.
Homology to E6-AP Carboxy Terminus (HECT) E3 ubiquitin ligases play pivotal roles in plant growth, development, and responses to abiotic stresses. However, the function of HECT genes in Phyllostachys edulis (P. edulis) remains largely uninvestigated. In this study, a comprehensive genome-wide analysis of the HECT E3 ubiquitin ligases gene family in P. edulis was conducted, aiming to elucidate its evolutionary relationships and gene expansion. Analysis of gene structure, conserved motifs and domains, and synteny genome regions were performed. Furthermore, cis-elements in HECT gene promoters that respond to plant hormones and environmental stresses were identified and corroborated by expression data from diverse abiotic stress conditions and hormone treatments. Based on the co-expression network of PeHECTs under cold and dehydration stresses, PeHECT1 was identified as a key candidate gene associated with abiotic stress tolerance. Overexpression of PeHECT1 in tobacco leaves significantly upregulated genes related to reactive oxygen species (ROS) detoxification and polyamine biosynthesis. Yeast one-hybrid (Y1H), electrophoretic mobility shift assay (EMSA), and dual-luciferase (dual-LUC) assays suggested that the transcription factor ETHYLENE RESPONSE FACTOR 3 (PeERF3) bound to the dehydration-responsive element (DRE) of the promoter of PeHECT1 and activated its transcription activity. Phylogenetic analysis indicated that PeHECT1 in P. edulis exhibited a close association with the diploid herbaceous bamboo Olyra latifolia, followed by the divergence of rice and bamboo. In summary, this study enhances our comprehensive understanding of the HECT E3 ubiquitin ligases gene family in P. edulis and highlights the potential role of PeHECT1 in plant abiotic stress response. Full article
(This article belongs to the Special Issue Plant Resistance to Biotic and Abiotic Stresses)
Show Figures

Figure 1

15 pages, 2166 KB  
Article
The Senolytic Effect of Indole-3-Carbinol (I3C) on Mouse Embryonic (MEF) and Human Fibroblast Cell Lines
by Scott L. Sax, Maria Laura Centomo, Federica Centofanti, Barbara Rizzacasa, Sierra Cox, Chelsea Cox, Andrea Latini, Maria Rosaria D’Apice, Liliana Mannucci, Giuseppe Novelli and Pier Paolo Pandolfi
Int. J. Mol. Sci. 2024, 25(21), 11652; https://doi.org/10.3390/ijms252111652 - 30 Oct 2024
Cited by 3 | Viewed by 2574
Abstract
Senescence and apoptosis are two fundamental cellular processes that play crucial roles in various physiological and pathological conditions. Senescence refers to the irreversible growth arrest that cells undergo in response to various stimuli, including telomeric alterations, stress, and oncogenic signaling. Pharmacological and/or genetic [...] Read more.
Senescence and apoptosis are two fundamental cellular processes that play crucial roles in various physiological and pathological conditions. Senescence refers to the irreversible growth arrest that cells undergo in response to various stimuli, including telomeric alterations, stress, and oncogenic signaling. Pharmacological and/or genetic removal of senescent cells, also referred to as senolysis, triggers organ rejuvenation and tissue regeneration. Indole-3-carbinol (I3C) is a natural compound contained in Brassicaceae plants and identified in multiple in vitro and in vivo studies as a well-tolerated and effective compound in cancer prevention and therapy. Its anti-cancer properties have been attributed at least in part to its inhibitory activity of proto-oncogenic HECT E3-ubiquitin ligases such as NEDD4 and WWP1. While the tumor suppressive effects of I3C in cancer cell lines have been reported in multiple studies, little is known regarding the biological effects of I3C in primary normal cells, which attain spontaneous cellular senesce over serial passaging. To this end, we used two model systems: mouse embryonic fibroblasts (MEFs) and human primary dermal fibroblasts. Here, we surprisingly show that I3C does increase cellular senescence at early passages, while dramatically reducing the number of senescent cells through the induction of apoptosis in both mouse and human primary cells. Thus, our findings support the notion that I3C acts as a senolytic compound with important therapeutic implications for the prevention and treatment of aging manifestations. The notion can be readily tested in future clinical trials in humans also in view of the high tolerability and safety previously displayed by I3C in preclinical and clinical studies. Full article
(This article belongs to the Special Issue Organic Compounds: Structure, Function and Drug Design)
Show Figures

Figure 1

13 pages, 2386 KB  
Article
Tsg101 UEV Interaction with Nedd4 HECT Relieves E3 Ligase Auto-Inhibition, Promoting HIV-1 Assembly and CA-SP1 Maturation Cleavage
by Susan M. Watanabe, David A. Nyenhuis, Mahfuz Khan, Lorna S. Ehrlich, Irene Ischenko, Michael D. Powell, Nico Tjandra and Carol A. Carter
Viruses 2024, 16(10), 1566; https://doi.org/10.3390/v16101566 - 2 Oct 2024
Cited by 3 | Viewed by 1985
Abstract
Tsg101, a component of the endosomal sorting complex required for transport (ESCRT), is responsible for recognition of events requiring the machinery, as signaled by cargo tagging with ubiquitin (Ub), and for recruitment of downstream acting subunits to the site. Although much is known [...] Read more.
Tsg101, a component of the endosomal sorting complex required for transport (ESCRT), is responsible for recognition of events requiring the machinery, as signaled by cargo tagging with ubiquitin (Ub), and for recruitment of downstream acting subunits to the site. Although much is known about the latter function, little is known about its role in the earlier event. The N-terminal domain of Tsg101 is a structural homologue of Ub conjugases (E2 enzymes) and the protein associates with Ub ligases (E3 enzymes) that regulate several cellular processes including virus budding. A pocket in the domain recognizes a motif, PT/SAP, that permits its recruitment. PT/SAP disruption makes budding dependent on Nedd4L E3 ligases. Using HIV-1 encoding a PT/SAP mutation that makes budding Nedd4L-dependent, we identified as critical for rescue the residues in the catalytic (HECT) domain of the E3 enzyme that lie in proximity to sites in Tsg101 that bind Ub non-covalently. Mutation of these residues impaired rescue by Nedd4L but the same mutations had no apparent effect in the context of a Nedd4 isomer, Nedd4-2s, whose N-terminal (C2) domain is naturally truncated, precluding C2-HECT auto-inhibition. Surprisingly, like small molecules that disrupt Tsg101 Ub-binding, small molecules that interfered with Nedd4 substrate recognition arrested budding at an early stage, supporting the conclusion that Tsg101–Ub–Nedd4 interaction promotes enzyme activation and regulates Nedd4 signaling for viral egress. Tsg101 regulation of E3 ligases may underlie its broad ability to function as an effector in various cellular activities, including viral particle assembly and budding. Full article
Show Figures

Figure 1

16 pages, 3079 KB  
Article
Identification and Functional Analysis of E3 Ubiquitin Ligase g2e3 in Chinese Tongue Sole, Cynoglossus semilaevis
by Zhongkai Cui, Jun Luo, Fangzhou Cheng, Wenteng Xu, Jialin Wang, Mengjiao Lin, Yuqi Sun and Songlin Chen
Animals 2024, 14(17), 2579; https://doi.org/10.3390/ani14172579 - 5 Sep 2024
Cited by 1 | Viewed by 1987
Abstract
Gametogenesis, the intricate developmental process responsible for the generation of germ cells (gametes), serves as a fundamental prerequisite for the perpetuation of the reproductive cycle across diverse organisms. The g2e3 enzyme is a putative ubiquitin E3 ligase implicated in the intricate regulatory mechanisms [...] Read more.
Gametogenesis, the intricate developmental process responsible for the generation of germ cells (gametes), serves as a fundamental prerequisite for the perpetuation of the reproductive cycle across diverse organisms. The g2e3 enzyme is a putative ubiquitin E3 ligase implicated in the intricate regulatory mechanisms underlying cellular proliferation and division processes. The present study delves into the function of G2/M phase-specific E3 ubiquitin protein ligase (Cs-g2e3) in gametogenesis in Chinese Tongue Sole (Cynoglossus semilaevis). Sequence analysis shows that the Cs-g2e3 mRNA spans 6479 bp, encoding a 733 amino acid protein characterized by three conserved structural domains: PHD, RING, and HECT—typical of HECT E3 ubiquitin ligases. The predominant expression of Cs-g2e3 in the gonad tissues is further verified by qPCR. The expression profile of Cs-g2e3 in the gonads of the Chinese Tongue Sole is analyzed at different ages, and the results show that its expression peaks at 8 months of age and then begins to decline and stabilize. It is noteworthy that the expression level remains significantly elevated compared to that observed during the juvenile period. In situ hybridization shows that the mRNA of Cs-g2e3 is mainly localized in the germ cells of the ovary and the testis. RNA interference experiments show that the knockdown of Cs-g2e3 in ovarian and testicular germ cell lines significantly downregulates the expression of key genes involved in oogenesis (e.g., sox9 and cyp19a) and spermatogenesis (e.g., tesk1 and piwil2), respectively. Furthermore, the analysis of mutations in the transcription factor binding sites reveals that mutations within the Myogenin, YY1, and JunB binding sites significantly impact the transcriptional activity of the Cs-g2e3 gene, with the mutation in the YY1 binding site exhibiting the most pronounced effect (p < 0.001). This study contributes to a deeper understanding of the tissue-specific expression patterns of Cs-g2e3 across various tissues in Cynoglossus semilaevis, as well as the potential regulatory influences of transcription factors on its promoter activity. These findings may facilitate future research endeavors aimed at elucidating the expression and functional roles of the Cs-g2e3 gene. Full article
(This article belongs to the Section Animal Genetics and Genomics)
Show Figures

Figure 1

21 pages, 3243 KB  
Article
Genome-Wide Identification, Characterization, and Transcriptional Profile of the HECT E3 Ubiquitin Ligase Gene Family in the Hard-Shelled Mussel Mytilus coruscus Gould
by Feng Guo, Zhenqi Xin, Zhenyu Dong and Yingying Ye
Genes 2024, 15(8), 1085; https://doi.org/10.3390/genes15081085 - 16 Aug 2024
Cited by 1 | Viewed by 2000
Abstract
The homologous E6-AP carboxy-terminal structural domain (HECT) contained in E3 ubiquitin ligases (E3s) is a key factor in protein degradation and maintenance of cellular homeostasis in animals. However, the functional roles and evolutionary aspects of the HECT gene family in bivalve mussels remain [...] Read more.
The homologous E6-AP carboxy-terminal structural domain (HECT) contained in E3 ubiquitin ligases (E3s) is a key factor in protein degradation and maintenance of cellular homeostasis in animals. However, the functional roles and evolutionary aspects of the HECT gene family in bivalve mussels remain unclear and warrant further investigation. In this study, we identified 22 HECT genes within the genome of Mytilus coruscus Gould, all containing a conserved HECT structural domain derived from dispersed repeats, distributed unevenly across 11 chromosomes. Phylogenetic analysis classified M. coruscus HECT genes into six major classes, with amino acid sequences within the same evolutionary clade displaying similar conserved motifs. Homology analysis with HECT genes of four bivalve species revealed that M. coruscus and Mytilus galloprovincialis possessed the largest number of homologous gene pairs, showing a significant correlation between the two in the evolution of the HECT gene family. Homology analysis with HECT genes of four bivalve species revealed that M. coruscus and M. galloprovincialis possessed the largest number of homologous gene pairs, showing a significant correlation between the two in the evolution of the HECT gene family. M. coruscus exhibited pronounced and specific expression in gills and blood tissues. Notably, Mco_UPL3 gene expression was significantly upregulated after 12 h of acute heat stress (33 °C) and 24 h of Vibrio injection (0.4 OD). Gene ontology analysis of the HECT genes in M. coruscus revealed that it is primarily enriched in protein modification and degradation functions. This suggests that HECT genes may play a key role in protein degradation and immunomodulation in M. coruscus. These findings offer valuable insights for the breeding of stress-tolerant traits in M. coruscus. In summary, our data shed light on the potential functions of HECT E3 ligases in response to heat stress and Vibrio infection, providing practical guidance for enhancing resilience through breeding in M. coruscus. Full article
(This article belongs to the Section Animal Genetics and Genomics)
Show Figures

Figure 1

35 pages, 19094 KB  
Review
Tracking of Ubiquitin Signaling through 3.5 Billion Years of Combinatorial Conjugation
by Alena N. Kaminskaya, Alena S. Evpak, Alexey A. Belogurov and Anna A. Kudriaeva
Int. J. Mol. Sci. 2024, 25(16), 8671; https://doi.org/10.3390/ijms25168671 - 8 Aug 2024
Cited by 1 | Viewed by 2786
Abstract
Ubiquitination is an evolutionary, ancient system of post-translational modification of proteins that occurs through a cascade involving ubiquitin activation, transfer, and conjugation. The maturation of this system has followed two main pathways. The first is the conservation of a universal structural fold of [...] Read more.
Ubiquitination is an evolutionary, ancient system of post-translational modification of proteins that occurs through a cascade involving ubiquitin activation, transfer, and conjugation. The maturation of this system has followed two main pathways. The first is the conservation of a universal structural fold of ubiquitin and ubiquitin-like proteins, which are present in both Archaea and Bacteria, as well as in multicellular Eukaryotes. The second is the rise of the complexity of the superfamily of ligases, which conjugate ubiquitin-like proteins to substrates, in terms of an increase in the number of enzyme variants, greater variation in structural organization, and the diversification of their catalytic domains. Here, we examine the diversity of the ubiquitination system among different organisms, assessing the variety and conservation of the key domains of the ubiquitination enzymes and ubiquitin itself. Our data show that E2 ubiquitin-conjugating enzymes of metazoan phyla are highly conservative, whereas the homology of E3 ubiquitin ligases with human orthologues gradually decreases depending on “molecular clock” timing and evolutionary distance. Surprisingly, Chordata and Echinodermata, which diverged over 0.5 billion years ago during the Cambrian explosion, share almost the same homology with humans in the amino acid sequences of E3 ligases but not in their adaptor proteins. These observations may suggest that, firstly, the E2 superfamily already existed in its current form in the last common metazoan ancestor and was generally not affected by purifying selection in metazoans. Secondly, it may indicate convergent evolution of the ubiquitination system and highlight E3 adaptor proteins as the “upper deck” of the ubiquitination system, which plays a crucial role in chordate evolution. Full article
(This article belongs to the Special Issue Latest Review Papers in Biochemistry 2024)
Show Figures

Figure 1

14 pages, 3723 KB  
Article
Fish HERC7: Phylogeny, Characterization, and Potential Implications for Antiviral Immunity in European Sea Bass
by Yulema Valero, Elena Chaves-Pozo and Alberto Cuesta
Int. J. Mol. Sci. 2024, 25(14), 7751; https://doi.org/10.3390/ijms25147751 - 15 Jul 2024
Cited by 3 | Viewed by 1606
Abstract
E3 ubiquitin ligases, key components of the ubiquitin proteasome system, orchestrate protein degradation through ubiquitylation and profoundly impact cellular biology. Small HERC E3 ligases (HERC3-6) have diverse functions in mammals, including roles in spermatogenesis, protein degradation, and immunity. Until now, only mammals’ HERC3, [...] Read more.
E3 ubiquitin ligases, key components of the ubiquitin proteasome system, orchestrate protein degradation through ubiquitylation and profoundly impact cellular biology. Small HERC E3 ligases (HERC3-6) have diverse functions in mammals, including roles in spermatogenesis, protein degradation, and immunity. Until now, only mammals’ HERC3, HERC5, and HERC6 are known to participate in immune responses, with major involvement in the antiviral response. Interestingly, an exclusive HERC7 has been characterized in fish showing great molecular conservation and antiviral roles. Thus, this study identifies and characterizes the herc7 gene in the European sea bass teleost. The European sea bass herc7 gene and the putative protein show good conservation of the promoter binding sites for interferons and the RCC1 and HECT domains characteristic of HERC proteins, respectively. The phylogenetic analysis shows a unique cluster with the fish-exclusive HERC7 orthologues. During ontogeny, the herc7 gene is expressed from 3 days post-fertilization onwards, being constitutively and widely distributed in adult tissues. In vitro, stimulated leucocytes up-regulate the herc7 gene in response to mitogens and viruses, pointing to a role in the immune response. Furthermore, sea bass herc7 expression is related to the interferon response intensity and viral load in different tissues upon in vivo infection with red-grouper betanodavirus (RGNNV), suggesting the potential involvement of fish HERC7 in ISGylation-based antiviral activity, similarly to mammalian HERC5. This study broadens the understanding of small HERC proteins in fish species and highlights HERC7 as a potential contributor to the immune response in European sea bass, with implications for antiviral defense mechanisms. Future research is needed to unravel the precise actions and functions of HERC7 in teleost fish immunity, providing insights into direct antiviral activity and viral evasion. Full article
(This article belongs to the Special Issue Fish Immunology: 4th Edition)
Show Figures

Figure 1

Back to TopTop