Itchy E3 Ubiquitin Ligase-Mediated Ubiquitination of Ferritin Light Chain Contributes to Endothelial Ferroptosis in Atherosclerosis
Abstract
1. Introduction
2. Results
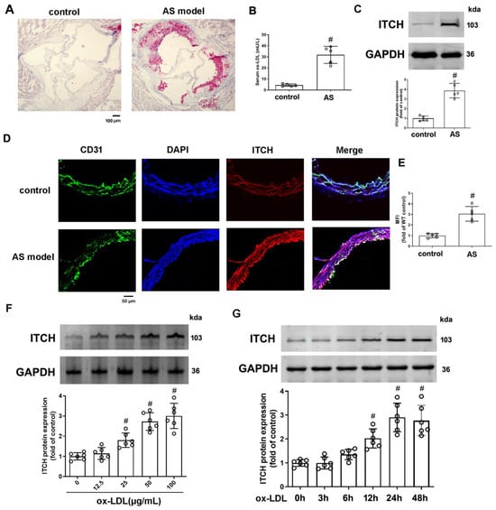
2.1. ITCH Exhibited Increased Protein Expression in LDLr−/− Mice Subjected to an HFD and Endothelial Cells Treated with ox-LDL
2.2. ITCH Knockdown Inhibits ox-LDL-Induced Endothelial Injury and Dysfunction
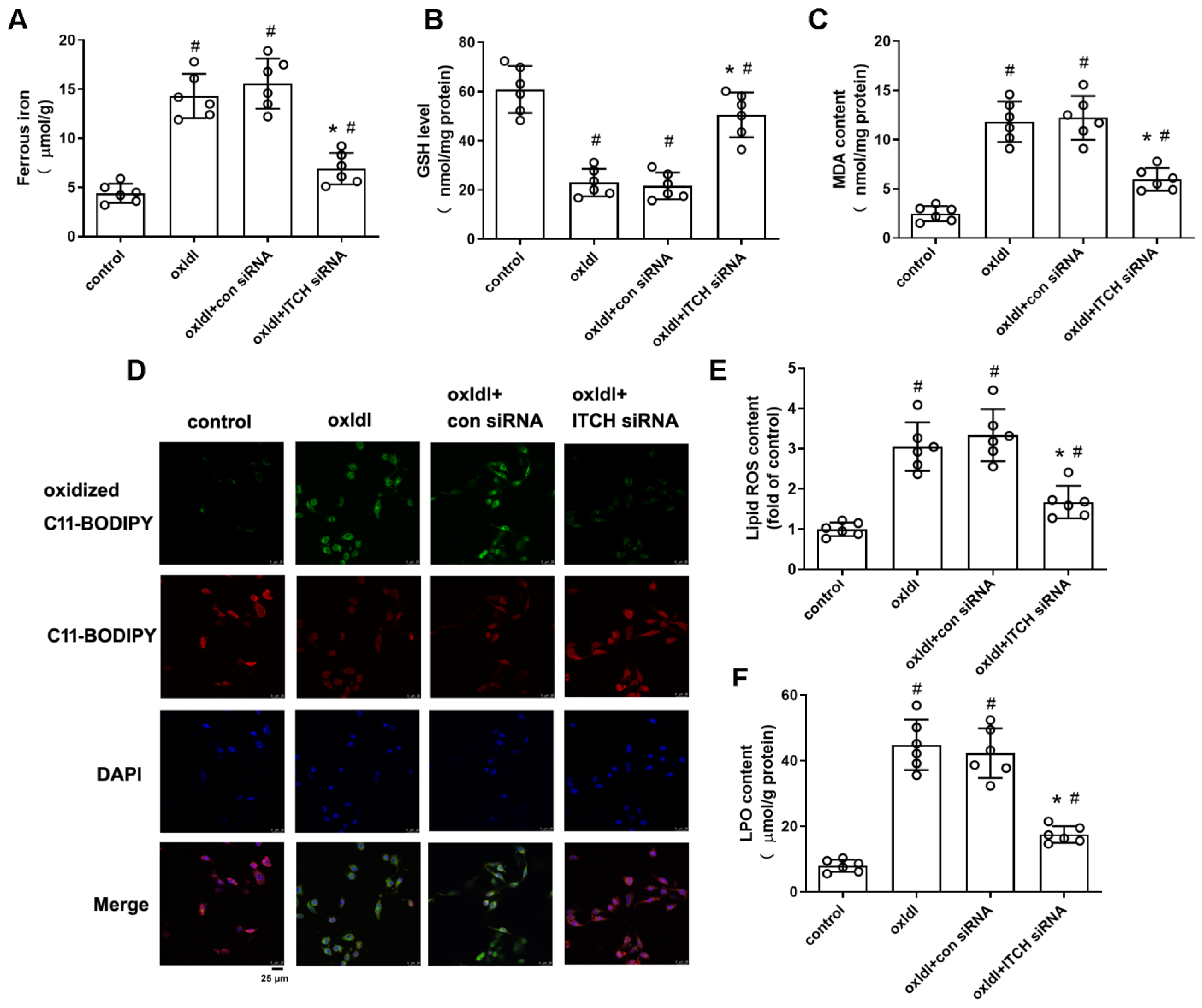
2.3. ITCH Knockdown Inhibits ox-LDL-Induced Endothelial Ferroptosis
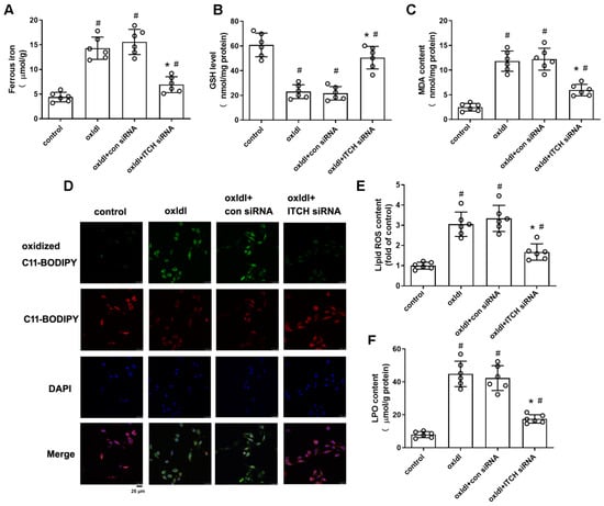
2.4. Downregulation of ITCH Expression Grants Protection Against ox-LDL-Induced Endothelial Ferroptosis Through FTL Modulation
2.5. Downregulation of ITCH Expression Grants Protection Against ox-LDL-Induced Endothelial Injury and Dysfunction Through FTL Modulation
2.6. ITCH Mediates FTL Degradation in Endothelial Cells
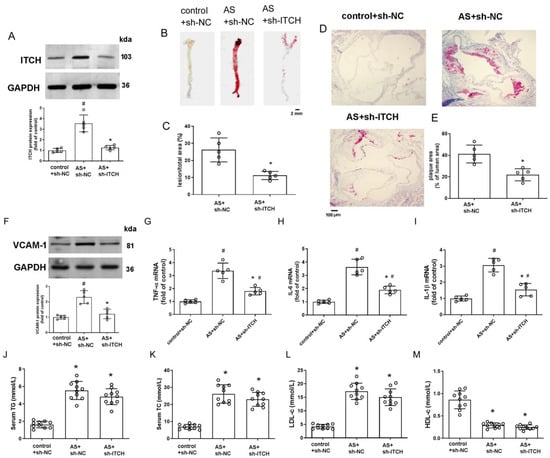
2.7. Knockdown of ITCH Alleviates Atherosclerosis Progression
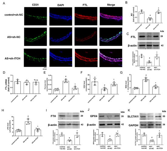
2.8. Knockdown of ITCH Alleviates Aortic Ferroptosis In Vivo
3. Discussion
4. Materials and Methods
Statistical Analysis
5. Conclusions
Supplementary Materials
Author Contributions
Funding
Institutional Review Board Statement
Informed Consent Statement
Data Availability Statement
Conflicts of Interest
References
- Ni, D.; Lei, C.; Liu, M.; Peng, J.; Yi, G.; Mo, Z. Cell death in atherosclerosis. Cell Cycle 2024, 23, 495–518. [Google Scholar] [CrossRef]
- Li, C.; Liu, R.; Xiong, Z.; Bao, X.; Liang, S.; Zeng, H.; Jin, W.; Gong, Q.; Liu, L.; Guo, J. Ferroptosis: A potential target for the treatment of atherosclerosis. Acta Biochim. Biophys. Sin. 2024, 56, 331–344. [Google Scholar] [CrossRef] [PubMed]
- Chen, X.; Ma, J.; Wang, Z.W.; Wang, Z. The E3 ubiquitin ligases regulate inflammation in cardiovascular diseases. Semin. Cell Dev. Biol. 2024, 154, 167–174. [Google Scholar] [CrossRef]
- Liu, Y.; Lau, J.; Li, W.; Tempel, W.; Li, L.; Dong, A.; Narula, A.; Qin, S.; Min, J. Structural basis for the regulatory role of the PPxY motifs in the thioredoxin-interacting protein TXNIP. Biochem. J. 2016, 473, 179–187. [Google Scholar] [CrossRef]
- Wu, Q.Q.; Yao, Q.; Hu, T.T.; Wan, Y.; Xie, Q.W.; Zhao, J.H.; Yuan, Y.; Tang, Q.Z. Tax1 banding protein 1 exacerbates heart failure in mice by activating ITCH-P73-BNIP3-mediated cardiomyocyte apoptosis. Acta. Pharmacol. Sin. 2022, 43, 2562–2572. [Google Scholar] [CrossRef]
- Marino, A.; Menghini, R.; Fabrizi, M.; Casagrande, V.; Mavilio, M.; Stoehr, R.; Candi, E.; Mauriello, A.; Moreno-Navarrete, J.M.; Gómez-Serrano, M.; et al. ITCH deficiency protects from diet-induced obesity. Diabetes 2014, 63, 550–561. [Google Scholar] [CrossRef] [PubMed]
- Stöhr, R.; Mavilio, M.; Marino, A.; Casagrande, V.; Kappel, B.; Möllmann, J.; Menghini, R.; Melino, G.; Federici, M. ITCH modulates SIRT6 and SREBP2 to influence lipid metabolism and atherosclerosis in ApoE null mice. Sci. Rep. 2015, 5, 9023. [Google Scholar] [CrossRef]
- Huang, H.; Peng, B.; Chen, Q.; Wang, Y.; Li, R. Long Non-Coding RNA Nuclear-Enriched Abundant Transcript 1 (NEAT1) Facilitates Foam Cell Formation and Atherosclerosis Progression Through the miR-17-5p/Itchy E3 Ubiquitin Protein Ligase (ITCH)/Liver Kinase B1 (LKB1) Axis. Circ. J. 2024, 88, 1697–1708. [Google Scholar] [CrossRef] [PubMed]
- Borkowska, A.; Popowska, U.; Spodnik, J.; Herman-Antosiewicz, A.; Woźniak, M.; Antosiewicz, J. JNK/p66Shc/ITCH Signaling Pathway Mediates Angiotensin II-induced Ferritin Degradation and Labile Iron Pool Increase. Nutrients 2020, 12, 668. [Google Scholar] [CrossRef]
- He, S.; Xue, J.; Cao, P.; Hou, J.; Cui, Y.; Chang, J.; Huang, L.; Han, Y.; Duan, X.; Tan, K.; et al. JNK/Itch Axis Mediates the Lipopolysaccharide-Induced Ubiquitin-Proteasome-Dependent Degradation of Ferritin Light Chain in Murine Macrophage Cells. Inflammation 2022, 45, 1089–1100. [Google Scholar] [CrossRef]
- Yang, X.; Ding, Y.; Sun, L.; Shi, M.; Zhang, P.; Huang, Z.; Wang, J.; He, A.; Wang, J.; Wei, J.; et al. Ferritin light chain deficiency-induced ferroptosis is involved in preeclampsia pathophysiology by disturbing uterine spiral artery remodeling. Redox Biol. 2022, 58, 102555. [Google Scholar] [CrossRef]
- Song, N.; Zhang, J.; Zhai, J.; Hong, J.; Yuan, C.; Liang, M. Ferritin: A Multifunctional Nanoplatform for Biological Detection, Imaging Diagnosis, and Drug Delivery. Acc. Chem. Res. 2021, 54, 3313–3325. [Google Scholar] [CrossRef]
- Sammarco, M.C.; Ditch, S.; Banerjee, A.; Grabczyk, E. Ferritin L and H subunits are differentially regulated on a post-transcriptional level. J. Biol. Chem. 2008, 283, 4578–4587. [Google Scholar] [CrossRef] [PubMed]
- Noyes, N.C.; Hampton, B.; Migliorini, M.; Strickland, D.K. Regulation of Itch and Nedd4 E3 Ligase Activity and Degradation by LRAD3. Biochemistry 2016, 55, 1204–1213. [Google Scholar] [CrossRef]
- Moser, E.K.; Oliver, P.M. Regulation of autoimmune disease by the E3 ubiquitin ligase Itch. Cell. Immunol. 2019, 340, 103916. [Google Scholar] [CrossRef] [PubMed]
- Emini Veseli, B.; Perrotta, P.; De Meyer, G.R.A.; Roth, L.; Van der Donckt, C.; Martinet, W.; De Meyer, G.R.Y. Animal models of atherosclerosis. Eur. J. Pharmacol. 2017, 816, 3–13. [Google Scholar] [CrossRef]
- Khatana, C.; Saini, N.K.; Chakrabarti, S.; Saini, V.; Sharma, A.; Saini, R.V.; Saini, A.K. Mechanistic Insights into the Oxidized Low-Density Lipoprotein-Induced Atherosclerosis. Oxid. Med. Cell. Longev. 2020, 2020, 5245308. [Google Scholar] [CrossRef]
- Kattoor, A.J.; Kanuri, S.H.; Mehta, J.L. Role of Ox-LDL and LOX-1 in Atherogenesis. Curr. Med. Chem. 2019, 26, 1693–1700. [Google Scholar] [CrossRef]
- Wang, Y.; Zhao, Y.; Ye, T.; Yang, L.; Shen, Y.; Li, H. Ferroptosis Signaling and Regulators in Atherosclerosis. Front. Cell Dev. Biol. 2021, 9, 809457. [Google Scholar] [CrossRef]
- Bai, T.; Li, M.; Liu, Y.; Qiao, Z.; Wang, Z. Inhibition of ferroptosis alleviates atherosclerosis through attenuating lipid peroxidation and endothelial dysfunction in mouse aortic endothelial cell. Free Radic. Biol. Med. 2020, 160, 92–102. [Google Scholar] [CrossRef] [PubMed]
- Kotla, N.K.; Dutta, P.; Parimi, S.; Das, N.K. The Role of Ferritin in Health and Disease: Recent Advances and Understandings. Metabolites 2022, 12, 609. [Google Scholar] [CrossRef]
- Ashraf, A.; Jeandriens, J.; Parkes, H.G.; So, P.W. Iron dyshomeostasis, lipid peroxidation and perturbed expression of cystine/glutamate antiporter in Alzheimer’s disease: Evidence of ferroptosis. Redox Biol. 2020, 32, 101494. [Google Scholar] [CrossRef] [PubMed]
- Zhang, Y.; Hao, S.; Xiao, N.; Zhang, Y.; Wang, H.; Li, L.; Fu, R.; Shao, Z. Ferritin Light Chain: A Candidate Autoantigen in Immuno-Related Pancytopenia. Front. Immunol. 2022, 13, 851096. [Google Scholar] [CrossRef]
- Wu, R.M.; Wang, C.Y.; Wang, J.; Xu, X.L. Promoting reverse cholesterol transport contributes to the amelioration of atherosclerosis by paeoniflorin. Eur. J. Pharmacol. 2023, 961, 176137. [Google Scholar]
- Zeng, Y.; Cao, J.; Li, C.X.; Wang, C.Y.; Wu, R.M.; Xu, X.L. MDM2-Mediated Ubiquitination of RXRbeta Contributes to Mitochondrial Damage and Related Inflammation in Atherosclerosis. Int. J. Mol. Sci. 2022, 23, 5766. [Google Scholar] [CrossRef]
- Meng, Z.; Liang, H.; Zhao, J.; Gao, J.; Liu, C.; Ma, X.; Liu, J.; Liang, B.; Jiao, X.; Cao, J.; et al. HMOX1 upregulation promotes ferroptosis in diabetic atherosclerosis. Life Sci. 2021, 284, 119935. [Google Scholar] [CrossRef]
- Sun, H.; Zhu, X.; Zhou, Y.; Cai, W.; Qiu, L. C1q/TNF-Related Protein-9 Ameliorates Ox-LDL-Induced Endothelial Dysfunction via PGC-1α/AMPK-Mediated Antioxidant Enzyme Induction. Int. J. Mol. Sci. 2017, 18, 1097. [Google Scholar] [CrossRef] [PubMed]
- Khan, S.; Chavez, J.; Zhu, X.; Chiu, N.H.L.; Zhang, W.; Yin, Z.; Han, J.; Yang, J.; Sigler, R.; Tian, S.; et al. Carbon Nanodots Inhibit Oxidized Low Density Lipoprotein-Induced Injury and Monocyte Adhesion to Endothelial Cells Through Scavenging Reactive Oxygen Species. J. Biomed. Nanotechnol. 2021, 17, 1654–1667. [Google Scholar] [CrossRef]
- Zhang, N.; Yu, X.; Song, L.; Xiao, Z.; Xie, J.; Xu, H. Ferritin confers protection against iron-mediated neurotoxicity and ferroptosis through iron chelating mechanisms in MPP(+)-induced MES23.5 dopaminergic cells. Free Radic. Biol. Med. 2022, 193, 751–763. [Google Scholar] [CrossRef] [PubMed]
- Hu, G.; Yuan, Z.; Wang, J. Autophagy inhibition and ferroptosis activation during atherosclerosis: Hypoxia-inducible factor 1alpha inhibitor PX-478 alleviates atherosclerosis by inducing autophagy and suppressing ferroptosis in macrophages. Biomed. Pharmacother. 2023, 161, 114333. [Google Scholar] [CrossRef]








Disclaimer/Publisher’s Note: The statements, opinions and data contained in all publications are solely those of the individual author(s) and contributor(s) and not of MDPI and/or the editor(s). MDPI and/or the editor(s) disclaim responsibility for any injury to people or property resulting from any ideas, methods, instructions or products referred to in the content. |
© 2024 by the authors. Licensee MDPI, Basel, Switzerland. This article is an open access article distributed under the terms and conditions of the Creative Commons Attribution (CC BY) license (https://creativecommons.org/licenses/by/4.0/).
Share and Cite
Zeng, Y.; Fu, S.; Xia, Y.; Meng, G.; Xu, X. Itchy E3 Ubiquitin Ligase-Mediated Ubiquitination of Ferritin Light Chain Contributes to Endothelial Ferroptosis in Atherosclerosis. Int. J. Mol. Sci. 2024, 25, 13524. https://doi.org/10.3390/ijms252413524
Zeng Y, Fu S, Xia Y, Meng G, Xu X. Itchy E3 Ubiquitin Ligase-Mediated Ubiquitination of Ferritin Light Chain Contributes to Endothelial Ferroptosis in Atherosclerosis. International Journal of Molecular Sciences. 2024; 25(24):13524. https://doi.org/10.3390/ijms252413524
Chicago/Turabian StyleZeng, Yi, Shuai Fu, Yuwei Xia, Guoliang Meng, and Xiaole Xu. 2024. "Itchy E3 Ubiquitin Ligase-Mediated Ubiquitination of Ferritin Light Chain Contributes to Endothelial Ferroptosis in Atherosclerosis" International Journal of Molecular Sciences 25, no. 24: 13524. https://doi.org/10.3390/ijms252413524
APA StyleZeng, Y., Fu, S., Xia, Y., Meng, G., & Xu, X. (2024). Itchy E3 Ubiquitin Ligase-Mediated Ubiquitination of Ferritin Light Chain Contributes to Endothelial Ferroptosis in Atherosclerosis. International Journal of Molecular Sciences, 25(24), 13524. https://doi.org/10.3390/ijms252413524

