Fish HERC7: Phylogeny, Characterization, and Potential Implications for Antiviral Immunity in European Sea Bass
Abstract
1. Introduction
2. Results
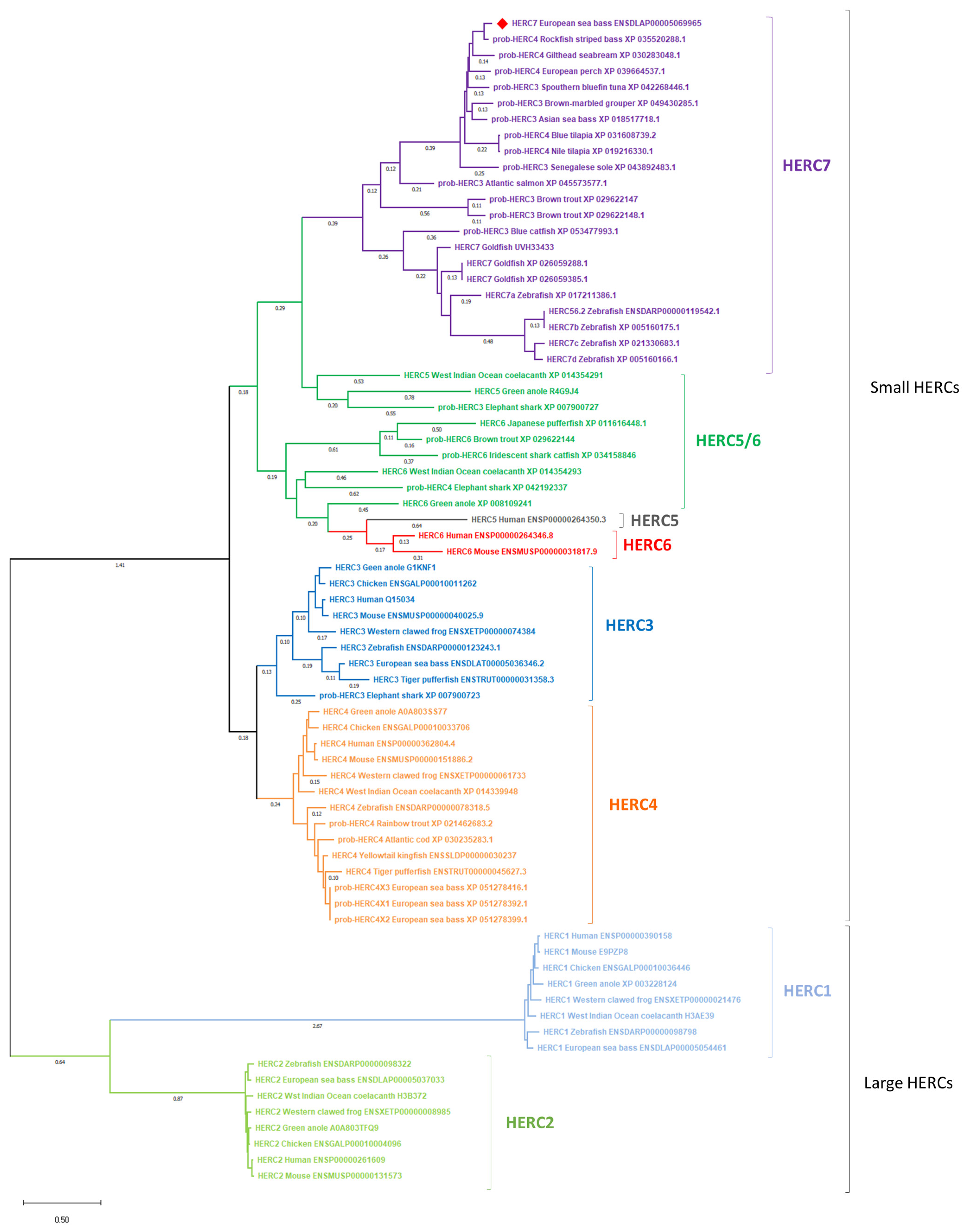
2.1. Identification and In Silico Analysis of European Sea Bass HERC7
2.2. herc7 Transcription in Naïve Conditions
2.3. Transcriptional Levels of herc7 Are Modulated by Viruses and Mitogens In Vitro
2.4. RGNNV Blocks the Expression of herc7 Gene in Different Tissues In Vivo
3. Discussion
4. Materials and Methods
4.1. Bioinformatics and Genetic Analysis
4.2. Experimental and Sampling Procedures
4.3. Real-Time PCR for Gene Expression Analysis
4.4. Statistical Analysis
5. Conclusions
Supplementary Materials
Author Contributions
Funding
Institutional Review Board Statement
Informed Consent Statement
Data Availability Statement
Conflicts of Interest
References
- Dikic, I. Proteasomal and autophagic degradation systems. Annu. Rev. Biochem. 2017, 86, 193–224. [Google Scholar] [CrossRef]
- Streich, F.C., Jr.; Lima, C.D. Structural and functional insights to ubiquitin-like protein conjugation. Annu. Rev. Biophys. 2014, 43, 357–379. [Google Scholar] [CrossRef]
- Zheng, N.; Shabek, N. Ubiquitin ligases: Structure, function, and regulation. Annu. Rev. Biochem. 2017, 86, 129–157. [Google Scholar] [CrossRef]
- Morreale, F.E.; Walden, H. Types of ubiquitin ligases. Cell 2016, 165, 248.e1. [Google Scholar] [CrossRef] [PubMed]
- Rotin, D.; Kumar, S. Physiological functions of the HECT family of ubiquitin ligases. Nat. Rev. Mol. Cell Biol. 2009, 10, 398–409. [Google Scholar] [CrossRef]
- Sánchez-Tena, S.; Cubillos-Rojas, M.; Schneider, T.; Rosa, J.L. Functional and pathological relevance of HERC family proteins: A decade later. Cell. Mol. Life Sci. 2016, 73, 1955–1968. [Google Scholar] [CrossRef] [PubMed]
- Hochrainer, K.; Pejanovic, N.; Olaseun, V.A.; Zhang, S.; Iadecola, C.; Anrather, J. The ubiquitin ligase HERC3 attenuates NF-κB-dependent transcription independently of its enzymatic activity by delivering the RelA subunit for degradation. Nucleic Acids Res. 2015, 43, 9889–9904. [Google Scholar] [CrossRef]
- Oudshoorn, D.; van Boheemen, S.; Sánchez-Aparicio, M.T.; Rajsbaum, R.; García-Sastre, A.; Versteeg, G.A. HERC6 is the main E3 ligase for global ISG15 conjugation in mouse cells. PLoS ONE 2012, 7, e29870. [Google Scholar] [CrossRef] [PubMed]
- Shi, H.-X.; Yang, K.; Liu, X.; Liu, X.-Y.; Wei, B.; Shan, Y.-F.; Zhu, L.-H.; Wang, C. Positive regulation of interferon regulatory factor 3 activation by HERC5 via ISG15 modification. Mol. Cell. Biol. 2010, 30, 2424–2436. [Google Scholar] [CrossRef]
- Wong, J.J.; Pung, Y.F.; Sze, N.S.; Chin, K.C. HERC5 is an IFN-induced HECT-type E3 protein ligase that mediates type I IFN-induced ISGylation of protein targets. Proc. Natl. Acad. Sci. USA 2006, 103, 10735–10740. [Google Scholar] [CrossRef]
- Dastur, A.; Beaudenon, S.; Kelley, M.; Krug, R.M.; Huibregtse, J.M. Herc5, an interferon-induced HECT E3 enzyme, is required for conjugation of ISG15 in human cells. J. Biol. Chem. 2006, 281, 4334–4338. [Google Scholar] [CrossRef] [PubMed]
- Jacquet, S.; Pontier, D.; Etienne, L. Rapid evolution of HERC6 and duplication of a chimeric HERC5/6 gene in rodents and bats suggest an overlooked role of HERCs in mammalian immunity. Front. Immunol. 2020, 11, 605270. [Google Scholar] [CrossRef] [PubMed]
- Paparisto, E.; Woods, M.W.; Coleman, M.D.; Moghadasi, S.A.; Kochar, D.S.; Tom, S.K.; Kohio, H.P.; Gibson, R.M.; Rohringer, T.J.; Hunt, N.R.; et al. Evolution-guided structural and functional analyses of the HERC family reveal an ancient marine origin and determinants of antiviral activity. J. Virol. 2018, 92, e00528-18. [Google Scholar] [CrossRef] [PubMed]
- Ketscher, L.; Basters, A.; Prinz, M.; Knobeloch, K.-P. mHERC6 is the essential ISG15 E3 ligase in the murine system. Biochem. Biophys. Res. Commun. 2012, 417, 135–140. [Google Scholar] [CrossRef] [PubMed]
- Durfee, L.A.; Lyon, N.; Seo, K.; Huibregtse, J.M. The ISG15 conjugation system broadly targets newly synthesized proteins: Implications for the antiviral function of ISG15. Mol. Cell 2010, 38, 722–732. [Google Scholar] [CrossRef]
- Woods, M.W.; Kelly, J.N.; Hattlmann, C.J.; Tong, J.G.K.; Xu, L.S.; Coleman, M.D.; Quest, G.R.; Smiley, J.R.; Barr, S.D. Human HERC5 restricts an early stage of HIV-1 assembly by a mechanism correlating with the ISGylation of Gag. Retrovirology 2011, 8, 95. [Google Scholar] [CrossRef] [PubMed]
- Zhao, C.; Hsiang, T.Y.; Kuo, R.L.; Krug, R.M. ISG15 conjugation system targets the viral NS1 protein in influenza A virus-infected cells. Proc. Natl. Acad. Sci. USA 2010, 107, 2253–2258. [Google Scholar] [CrossRef] [PubMed]
- Eslamloo, K.; Xue, X.; Booman, M.; Smith, N.C.; Rise, M.L. Transcriptome profiling of the antiviral immune response in Atlantic cod macrophages. Dev. Comp. Immunol. 2016, 63, 187–205. [Google Scholar] [CrossRef] [PubMed]
- Gémez-Mata, J.; Labella, A.M.; Bandín, I.; Borrego, J.J.; García-Rosado, E. Immunogene expression analysis in betanodavirus infected-Senegalese sole using an OpenArray® platform. Gene 2021, 774, 145430. [Google Scholar] [CrossRef]
- Rise, M.L.; Hall, J.R.; Rise, M.; Hori, T.S.; Browne, M.J.; Gamperl, A.K.; Hubert, S.; Kimball, J.; Bowman, S.; Johnson, S.C. Impact of asymptomatic nodavirus carrier state and intraperitoneal viral mimic injection on brain transcript expression in Atlantic cod (Gadus morhua). Physiol. Genom. 2010, 42, 266–280. [Google Scholar] [CrossRef]
- Li, Y.-L.; Gong, X.-Y.; Qu, Z.-L.; Zhao, X.; Dan, C.; Gui, J.-F.; Zhang, Y.-B. A novel non–mammalian-specific HERC7 negatively regulates IFN response through degrading RLR signaling factors. J. Immunol. 2022, 208, 1189–1203. [Google Scholar] [CrossRef] [PubMed]
- Li, Y.-L.; Gong, X.-Y.; Qu, Z.-L.; Zhao, X.; Dan, C.; Sun, H.-Y.; An, L.-L.; Gui, J.-F.; Zhang, Y.-B. Zebrafish HERC7c acts as an inhibitor of fish IFN response. Int. J. Mol. Sci. 2023, 24, 4592. [Google Scholar] [CrossRef] [PubMed]
- FAO. The state of world fisheries and aquaculture In Meeting the Sustainable Development Goals; FAO: Rome, Italy, 2022; p. 227. [Google Scholar]
- Breuil, G.; Bonami, J.R.; Pepin, J.F.; Pichot, Y. Viral infection (picorna-like virus) associated with mass mortalities in hatchery-reared sea-bass (Dicentrarchus labrax) larvae and juveniles. Aquaculture 1991, 97, 109–116. [Google Scholar] [CrossRef]
- Chaves-Pozo, E.; Valero, Y.; Esteve-Codina, A.; Gómez-Garrido, J.; Dabad, M.; Alioto, T.; Meseguer, J.; Esteban, M.Á.; Cuesta, A. Innate cell-mediated cytotoxic activity of European sea bass leucocytes against nodavirus-infected cells: A functional and RNA-seq study. Sci. Rep. 2017, 7, 15396. [Google Scholar] [CrossRef] [PubMed]
- Chaves-Pozo, E.; Bandín, I.; Olveira, J.G.; Esteve-Codina, A.; Gómez-Garrido, J.; Dabad, M.; Alioto, T.; Ángeles Esteban, M.; Cuesta, A. European sea bass brain DLB-1 cell line is susceptible to nodavirus: A transcriptomic study. Fish Shellfish Immunol. 2019, 86, 14–24. [Google Scholar] [CrossRef] [PubMed]
- Hochrainer, K.; Mayer, H.; Baranyi, U.; Binder, B.; Lipp, J.; Kroismayr, R. The human HERC family of ubiquitin ligases: Novel members, genomic organization, expression profiling, and evolutionary aspects. Genomics 2005, 85, 153–164. [Google Scholar] [CrossRef] [PubMed]
- Dettaï, A.; di Prisco, G.; Lecointre, G.; Parisi, E.; Verde, C. Inferring evolution of fish proteins: The globin case study. In Methods in Enzymology; Poole, R.K., Ed.; Academic Press: Cambridge, MA, USA, 2008; Volume 436, pp. 539–570. [Google Scholar]
- Litscher, E.S.; Wassarman, P.M. Egg extracellular coat proteins: From fish to mammals. Histol. Histopathol. 2007, 22, 337–347. [Google Scholar] [PubMed]
- Mingming, H.; FuHong, D.; Zhen, M.; Jilin, L. The effect of vaccinating turbot broodstocks on the maternal immunity transfer to offspring immunity. Fish Shellfish Immunol. 2014, 39, 118–1224. [Google Scholar] [CrossRef] [PubMed]
- Valero, Y.; Mercado, L.; Arizcun, M.; Cuesta, A.; Chaves-Pozo, E. Priming european sea bass female broodstock improves the antimicrobial immunity of their offspring. Animals 2023, 13, 415. [Google Scholar] [CrossRef]
- Valero, Y.; Cuesta, A.; Cammarata, M.; Esteban, M.Á.; Chaves-Pozo, E. Immune-endocrine interactions in the fish gonad during infection: An open door to vertical transmission. Fishes 2018, 3, 24. [Google Scholar] [CrossRef]
- Chaves-Pozo, E.; Mulero, V.; Meseguer, J.; García-Ayala, A. An overview of cell renewal in the testis throughout the reproductive cycle of a seasonal breeding teleost, the gilthead seabream (Sparus aurata L.). Biol. Reprod. 2005, 72, 593–601. [Google Scholar] [CrossRef] [PubMed]
- Santana, J.C.; Quagio-Grassiotto, I. Extracellular matrix remodeling of the testes through the male reproductive cycle in Teleostei fish. Fish Physiol. Biochem. 2014, 40, 1863–1875. [Google Scholar] [CrossRef] [PubMed]
- Arimoto, K.; Hishiki, T.; Kiyonari, H.; Abe, T.; Cheng, C.; Yan, M.; Fan, J.B.; Futakuchi, M.; Tsuda, H.; Murakami, Y.; et al. Murine HERC6 plays a critical role in protein ISGylation in vivo and has an ISGylation-independent function in seminal vesicles. J. Interferon Cytokine Res. 2015, 35, 351–358. [Google Scholar] [CrossRef] [PubMed]
- Rodríguez, C.I.; Stewart, C.L. Disruption of the ubiquitin ligase HERC4 causes defects in spermatozoon maturation and impaired fertility. Dev. Biol. 2007, 312, 501–508. [Google Scholar] [CrossRef] [PubMed]
- Kroismayr, R.; Baranyi, U.; Stehlik, C.; Dorfleutner, A.; Binder, B.R.; Lipp, J. HERC5, a HECT E3 ubiquitin ligase tightly regulated in LPS activated endothelial cells. J. Cell Sci. 2004, 117, 4749–4756. [Google Scholar] [CrossRef] [PubMed]
- Valero, Y.; Djamal, M.; Chaves-Pozo, E.; Arizcun, M.; Oumouna, M.; Meseguer, J.; Esteban, M.Á.; Cuesta, A. Vaccination with UV-inactivated nodavirus partly protects European sea bass against infection, while inducing few changes in immunity. Dev. Comp. Immunol. 2018, 86, 171–179. [Google Scholar] [CrossRef] [PubMed]
- Valero, Y.; López-Vázquez, C.; Souto, S.; Olveira, J.G.; Cuesta, A.; Bandín, I. Differential nervous necrosis virus (NNV) replication in five putative susceptible cell lines. Pathogens 2021, 10, 1565. [Google Scholar] [CrossRef] [PubMed]
- Waterhouse, A.M.; Procter, J.B.; Martin, D.M.; Clamp, M.; Barton, G.J. Jalview Version 2-a multiple sequence alignment editor and analysis workbench. Bioinformatics 2009, 25, 1189–1191. [Google Scholar] [CrossRef]
- Tamura, K.; Stecher, G.; Kumar, S. MEGA11: Molecular Evolutionary Genetics Analysis version 11. Mol. Biol. Evol. 2021, 38, 3022–3027. [Google Scholar] [CrossRef]
- Jones, D.T.; Taylor, W.R.; Thornton, J.M. The rapid generation of mutation data matrices from protein sequences. Comput. Appl. Biosci. 1992, 8, 275–282. [Google Scholar] [CrossRef]
- Cordero, H.; Guzmán-Villanueva, L.T.; Chaves-Pozo, E.; Arizcun, M.; Ascencio-Valle, F.; Cuesta, A.; Esteban, M.Á. Comparative ontogenetic development of two marine teleosts, gilthead seabream and European sea bass: New insights into nutrition and immunity. Dev. Comp. Immunol. 2016, 65, 1–7. [Google Scholar] [CrossRef] [PubMed]
- Esteban, M.Á.; Chaves-Pozo, E.; Arizcun, M.; Meseguer, J.; Cuesta, A. Regulation of natural killer enhancing factor (NKEF) genes in teleost fish, gilthead seabream and European sea bass. Mol. Immunol. 2013, 55, 275–282. [Google Scholar] [CrossRef] [PubMed]
- Livak, K.J.; Schmittgen, T.D. Analysis of relative gene expression data using real-time quantitative PCR and the 2−ΔΔCT Method. Methods 2001, 25, 402–408. [Google Scholar] [CrossRef] [PubMed]






| Sequence | Percent Identity (%) | Reference | ||
|---|---|---|---|---|
| Full Sequence | RCC1 Superfamily | HECTc Superfamily | ||
| European sea bass HERC7 | 100.00 | 100.00 | 100.00 | This work; OR750555 |
| Zebrafish HERC7c | 38.35 | 51.75 | 36.02 | [22] |
| Crucian carp HERC7 | 42.73 | 55.48 | 50.00 | [21] |
| Human HERC3 | 33.68 | 42.12 | 36.83 | ENSP00000385684 |
| Human HERC4 | 31.22 | 42.49 | 38.18 | ENSP00000362804.4 |
| Human HERC5 | 34.50 | 39.24 | 41.14 | ENSP00000264346.8 |
| Human HERC6 | 32.66 | 40.70 | 40.80 | ENSP00000264350.3 |
Disclaimer/Publisher’s Note: The statements, opinions and data contained in all publications are solely those of the individual author(s) and contributor(s) and not of MDPI and/or the editor(s). MDPI and/or the editor(s) disclaim responsibility for any injury to people or property resulting from any ideas, methods, instructions or products referred to in the content. |
© 2024 by the authors. Licensee MDPI, Basel, Switzerland. This article is an open access article distributed under the terms and conditions of the Creative Commons Attribution (CC BY) license (https://creativecommons.org/licenses/by/4.0/).
Share and Cite
Valero, Y.; Chaves-Pozo, E.; Cuesta, A. Fish HERC7: Phylogeny, Characterization, and Potential Implications for Antiviral Immunity in European Sea Bass. Int. J. Mol. Sci. 2024, 25, 7751. https://doi.org/10.3390/ijms25147751
Valero Y, Chaves-Pozo E, Cuesta A. Fish HERC7: Phylogeny, Characterization, and Potential Implications for Antiviral Immunity in European Sea Bass. International Journal of Molecular Sciences. 2024; 25(14):7751. https://doi.org/10.3390/ijms25147751
Chicago/Turabian StyleValero, Yulema, Elena Chaves-Pozo, and Alberto Cuesta. 2024. "Fish HERC7: Phylogeny, Characterization, and Potential Implications for Antiviral Immunity in European Sea Bass" International Journal of Molecular Sciences 25, no. 14: 7751. https://doi.org/10.3390/ijms25147751
APA StyleValero, Y., Chaves-Pozo, E., & Cuesta, A. (2024). Fish HERC7: Phylogeny, Characterization, and Potential Implications for Antiviral Immunity in European Sea Bass. International Journal of Molecular Sciences, 25(14), 7751. https://doi.org/10.3390/ijms25147751

