Sign in to use this feature.

Years

Between: -

Subjects

remove_circle_outline
remove_circle_outline
remove_circle_outline
remove_circle_outline
remove_circle_outline
remove_circle_outline
remove_circle_outline
remove_circle_outline
remove_circle_outline

Journals

Article Types

Countries / Regions

remove_circle_outline
remove_circle_outline
remove_circle_outline
remove_circle_outline
remove_circle_outline

Search Results (319)

Search Parameters:
Keywords = HBV replication

Order results
Result details
Results per page
Select all
Export citation of selected articles as:
13 pages, 377 KB  
Article
Identification of Unrecognized Hepatitis B, C, and D Infections Through the Private Laboratory-Based RE-LINK Screening Project in Romania: A Micro-Elimination Initiative
by Liliana Gheorghe, Antoanela Curici and Speranta Iacob
Livers 2026, 6(1), 13; https://doi.org/10.3390/livers6010013 - 20 Feb 2026
Viewed by 143
Abstract
Background/Objectives: Chronic hepatitis B (HBV) and C (HCV) remain major public health challenges in Romania despite vaccination and antiviral therapy. Understanding infection patterns in different healthcare settings is essential for targeted elimination strategies. Methods: We conducted the prospective screening phase of [...] Read more.
Background/Objectives: Chronic hepatitis B (HBV) and C (HCV) remain major public health challenges in Romania despite vaccination and antiviral therapy. Understanding infection patterns in different healthcare settings is essential for targeted elimination strategies. Methods: We conducted the prospective screening phase of the RE-LINK project (January–June 2025) through two nationwide private laboratory networks. Adults undergoing routine testing were screened for HBsAg and anti-HCV. HBsAg-positive samples were further analyzed for HBV DNA, HBeAg, anti-HBe, anti-HDV, and HDV RNA, while anti-HCV-positive cases were tested for HCV RNA. Risk factors were assessed using chi-square and logistic regression analyses. Results: Among 9149 individuals (66.6% women with a median age of 53 years), HBsAg prevalence was 2.9%, and anti-HCV was 1.3%, both increasing significantly with age (p < 0.001). Of all HBsAg-positive individuals, 12.5% had undetectable HBV DNA, 70.4% had low viremia (<2000 IU/mL), and 17.1% had high viral loads. Anti-HDV antibodies were detected in 2.3% of HBsAg-positive subjects, all with detectable HDV RNA (range 1250–680,000 IU/mL). Significant risk factors for HBsAg positivity were male sex, older age, urban residence, physician-indicated testing, neuropsychiatric comorbidity, family or parental hepatitis, and institutional/orphanage care, while HBV vaccination and moderate alcohol use were protective. Anti-HCV positivity correlated with older age, cardiovascular disease, elevated transaminases, transfusions, surgery, and HIV co-infection. Only 20.2% of anti-HCV-positive individuals were viremic. Conclusions: Private-laboratory screening reveals residual low-replicative HBV and declining viremic HCV, while community programs uncover HDV and advanced disease in vulnerable groups. A coordinated approach integrating private, community, and hospital-based pathways can accelerate elimination efforts and ensure that HDV is not overlooked. Full article
Show Figures

Figure 1

19 pages, 3720 KB  
Article
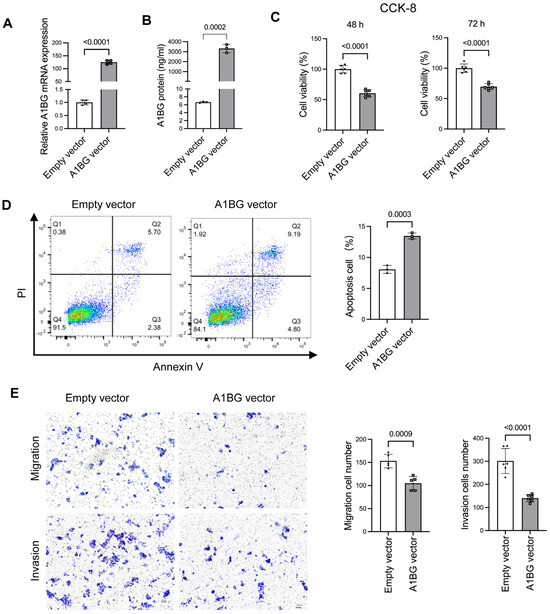
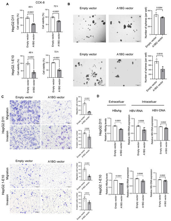
Alpha-1B Glycoprotein Is a Novel Hepatocyte-Derived Host Factor Associated with In Vitro Inhibition of HBV Replication and Hepatocellular Carcinoma Progression
by Juan Lyu, Takuto Nosaka, Yosuke Murata, Yu Akazawa, Tomoko Tanaka, Kazuto Takahashi, Tatsushi Naito, Masahiro Ohtani, Lihong Zhang and Yasunari Nakamoto
Cancers 2026, 18(4), 662; https://doi.org/10.3390/cancers18040662 - 18 Feb 2026
Viewed by 114
Abstract
Background: Chronic hepatitis B virus (HBV) infection is a major risk factor of hepatocellular carcinoma (HCC), and hepatocyte-derived host factors play important roles in HBV-associated tumor progression. Alpha-1B glycoprotein (A1BG) is a plasma glycoprotein reported to be dysregulated in multiple cancers. In this [...] Read more.
Background: Chronic hepatitis B virus (HBV) infection is a major risk factor of hepatocellular carcinoma (HCC), and hepatocyte-derived host factors play important roles in HBV-associated tumor progression. Alpha-1B glycoprotein (A1BG) is a plasma glycoprotein reported to be dysregulated in multiple cancers. In this study, we investigated the functional role of A1BG in HBV-associated HCC progression. Methods: Both the HepG2 and HBV-transfected HepG2 cell lines were used to examine the biological effects of A1BG. A1BG expression was modulated using siRNA and a plasmid vector. A series of functional assays were conducted to assess cell proliferation, apoptosis, stemness, migration, and invasion. RNA microarray analysis and gene set enrichment analysis (GSEA) were performed to identify A1BG-regulated pathways. Results: Functionally, A1BG overexpression suppressed cell proliferation, stemness, migration, invasion, and HBV products while promoting apoptosis in both HepG2 and HBV-transfected HepG2 cells. In contrast, opposite effects were shown in the event of A1BG knockdown. Moreover, A1BG expression was reduced in HBV-associated HCC tissues and correlated with advanced pathological stage and poor prognosis. RNA microarray analysis and GSEA revealed the activation of anti-HBV-related genes and suppression of FGFR1 signaling and the matrix metalloproteinase pathway in A1BG-overexpressing cells. Conclusions: This study provides evidence that A1BG may be a novel host factor associated with the in vitro suppression of HBV replication and HCC progression by modulating pathways related to enhanced antiviral effects, reduced proliferative capacity and stemness, and suppression of EMT. These findings suggest that A1BG is a potential therapeutic target in HBV-related HCC. Full article
Show Figures

Figure 1

14 pages, 2480 KB  
Review
Hepatitis D Virus: Enigmas and Gaps of Knowledge
by Flor H. Pujol, Rossana Celeste Jaspe, Armando Andres Roca Suarez, Enkhtuul Batbold, Fabien Zoulim, Barbara Testoni and Isabelle Chemin
Viruses 2026, 18(2), 244; https://doi.org/10.3390/v18020244 - 14 Feb 2026
Viewed by 208
Abstract
Hepatitis D virus (HDV) is a very peculiar virus that shares many characteristics with plant viroids. One of its unique characteristics is the requirement for the presence of a helper virus for its replication, and in particular enveloping its virion, a role often [...] Read more.
Hepatitis D virus (HDV) is a very peculiar virus that shares many characteristics with plant viroids. One of its unique characteristics is the requirement for the presence of a helper virus for its replication, and in particular enveloping its virion, a role often played by the hepatitis B virus (HBV). Infection with HDV is frequently associated with more severe disease, which may present with fulminant hepatitis or a more rapid progression to cirrhosis and hepatocellular carcinoma (HCC), when compared to HBV mono-infection. HDV exhibits many peculiarities and enigmas, which have led to it being considered a neglected virus. This review aims to identify the most important gaps in knowledge and peculiarities in the study of this enigmatic virus, from virology to clinical implications. Full article
(This article belongs to the Special Issue Advancing Hepatitis Elimination: HBV, HDV, and HCV)
Show Figures

Graphical abstract

32 pages, 3134 KB  
Article
Dynamics and Sensitivity of the Lifecycle of Hepatitis B Virus
by Dmitry Grebennikov, Igor Sazonov, Rostislav Savinkov, Matvey Zakharov, Mark Sorokin, Yakov Mokin, Andreas Meyerhans and Gennady Bocharov
Pathogens 2026, 15(2), 172; https://doi.org/10.3390/pathogens15020172 - 5 Feb 2026
Viewed by 290
Abstract
A detailed mathematical model has been developed for the dynamics of hepatitis B virus (HBV) infection in a single cell. It provides a platform for a better quantitative understanding of the biochemical kinetics of the HBV lifecycle. The model is used to study [...] Read more.
A detailed mathematical model has been developed for the dynamics of hepatitis B virus (HBV) infection in a single cell. It provides a platform for a better quantitative understanding of the biochemical kinetics of the HBV lifecycle. The model is used to study the sensitivity of virus growth, providing a clear ranking of intracellular virus replication processes with respect to their contribution to net viral production. The stochastic formulation of the model enables the quantification of the variability characteristics in viral production, the probability of productive infection and the secretion of protein- and genome-deficient viral particles. An essential difference in infection efficiency between deterministic and stochastic models has been revealed. For example, in the case of MOI=1, the mean value of the total number of mature virions released during the lifecycle of the infection in the stochastic model is 1.06, whereas, in the deterministic model, its value is less than one thousandth and thus close to 0. The model is also used to quantitatively predict the effect of combinations of direct-acting antivirals, such as small interfering RNAs, capsid inhibitors and nucleoside analogues. The model shows that the inhibitory effect of siRNA on viral production is approximately two orders of magnitude higher than that of nucleoside analogues and capsid inhibitors. Full article
(This article belongs to the Section Viral Pathogens)
Show Figures

Figure 1

25 pages, 671 KB  
Review
Challenges and Solutions in pgRNA Measurement: Toward Improved Monitoring of Hepatitis B Therapy
by Zhenkun Zhu, Jin Wu, Jinyuan Li and Tao Wu
Pathogens 2026, 15(2), 153; https://doi.org/10.3390/pathogens15020153 - 31 Jan 2026
Viewed by 231
Abstract
Hepatitis B virus (HBV) pregenomic RNA (pgRNA), transcribed directly from nuclear covalently closed circular DNA (cccDNA), is an essential component in viral replication. The synthesis and encapsidation of pgRNA depend significantly on the transcriptional activity of cccDNA, making serum pgRNA a recently recognized [...] Read more.
Hepatitis B virus (HBV) pregenomic RNA (pgRNA), transcribed directly from nuclear covalently closed circular DNA (cccDNA), is an essential component in viral replication. The synthesis and encapsidation of pgRNA depend significantly on the transcriptional activity of cccDNA, making serum pgRNA a recently recognized non-invasive biomarker for evaluating cccDNA activity. However, its clinical application is limited by factors including preanalytical variables, methodological inconsistencies in detection, and a lack of standardization in quantification. This review provides an overview of the biological origins of pgRNA and its critical role in the HBV replication cycle, highlighting the stability challenges encountered during the collection, processing, and storage of plasma/serum samples. Furthermore, it analyzes recent significant advancements in pgRNA detection technologies, encompassing modified reverse transcription quantitative polymerase chain reaction (RT-qPCR), nucleocapsid-captured methodologies, automated testing platforms, multiplex digital PCR, isothermal amplification, and clustered regularly interspaced short palindromic repeats-based assays. A comparison of these technologies revealed that discrepancies in pgRNA quantification arise primarily from variations in sample processing and measurement systems, rather than from inherent biological limitations. Therefore, establishing standardized sample handling procedures, harmonized detection methods, and unified measurement systems is imperative before pgRNA can be reliably applied to monitor treatment, guide cessation decisions, or evaluate cure in chronic hepatitis B. Full article
(This article belongs to the Section Epidemiology of Infectious Diseases)
Show Figures

Figure 1

18 pages, 3133 KB  
Article
Development of a Novel Human Hepatoma Cell Line Supporting the Replication of a Recombinant HBV Genome with a Reporter Gene
by Shotaro Kawase, Tetsuro Shimakami, Kazuyuki Kuroki, Kazuhisa Murai, Masaya Funaki, Mika Yoshita, Masaki Kakuya, Reo Suzuki, Ying-Yi Li, Dolgormaa Gantumur, Taro Kawane, Koji Matsumori, Kouki Nio, Kazunori Kawaguchi, Hajime Takatori, Masao Honda and Taro Yamashita
Viruses 2026, 18(2), 187; https://doi.org/10.3390/v18020187 - 30 Jan 2026
Viewed by 401
Abstract
Hepatitis B virus (HBV) remains a major global health threat because covalently closed circular DNA (cccDNA) persists in hepatocytes and limits the efficacy of current antiviral therapies. Effective HBV research and drug screening require culture models that recapitulate the complete viral life cycle [...] Read more.
Hepatitis B virus (HBV) remains a major global health threat because covalently closed circular DNA (cccDNA) persists in hepatocytes and limits the efficacy of current antiviral therapies. Effective HBV research and drug screening require culture models that recapitulate the complete viral life cycle and allow for quantitative monitoring of replication. In this study, an 11-amino acid luminescent reporter, HiBiT, was inserted at multiple sites within the preS1 region of a genotype D HBV genome, and the C terminus of preS1 was identified as optimal for maintaining robust replication. We then established HepG2-B4 cells stably replicating HiBiT-HBV with HiBiT at the preS1 C terminus. Extracellular HiBiT activity and supernatant levels of HBV-DNA, HBsAg, and HBcAg increased continuously until day 42 and were reduced by nucleos(t)ide analog treatment, and cccDNA was confirmed by Southern blot analysis. Supernatants from HepG2-B4 cells infected naïve HepG2-NTCP cells and primary human hepatocytes, as shown by extracellular HiBiT activity. Transcriptome analysis revealed distinct gene expression changes in HepG2-B4 cells compared with parental HepG2 cells. These findings indicate that the HepG2-B4 system provides a rapid, quantitative, and scalable platform for HBV replication and infection studies and is suitable for mechanistic investigations and high-throughput antiviral screening. Full article
(This article belongs to the Section Human Virology and Viral Diseases)
Show Figures

Figure 1

27 pages, 1053 KB  
Review
Direct Viral Mechanisms Underlying the Onset of HBV-Related Hepatocellular Carcinoma and Implications for Therapeutic Strategies
by Simone La Frazia, Alessia Magnapera, Lorenzo Piermatteo, Stefano D’Anna, Leonardo Duca, Valentina Svicher and Romina Salpini
Viruses 2026, 18(2), 185; https://doi.org/10.3390/v18020185 - 29 Jan 2026
Viewed by 451
Abstract
Hepatocellular carcinoma (HCC) represents the second leading cause of cancer mortality worldwide and is mostly caused by hepatitis B virus (HBV) infection. HBV can induce HCC by an indirect mechanism of continuous necro-inflammation, contributing to hepatocyte damage and promoting cancer, as well as [...] Read more.
Hepatocellular carcinoma (HCC) represents the second leading cause of cancer mortality worldwide and is mostly caused by hepatitis B virus (HBV) infection. HBV can induce HCC by an indirect mechanism of continuous necro-inflammation, contributing to hepatocyte damage and promoting cancer, as well as by viral intrinsic factors. Among them, the major contributors to the development of HBV-related HCC are represented by (i) HBV DNA integration in genes modulating cell proliferation, (ii) HBV pro-oncogenic proteins, such as HBx and HBs, and (iii) the accumulation of viral mutations, enhancing the tumorigenic features of HBV proteins. The currently available antiviral treatments, based on the usage of Nucleos(t)ide analogs (NUCs), substantially control HBV replication. However, even a successful NUC treatment does not completely abrogate HCC risk, since it rarely allows achievement of an HBV functional cure, the therapeutic end-point associated with HBsAg loss and more favorable liver outcomes. To date, novel therapeutic strategies based on innovative direct antivirals (nucleic acid polymers, small interfering RNAs, antisense oligonucleotides, covalently closed circular DNA (cccDNA) inhibitors, and capsid assembly modulators) and immune-therapeutics (therapeutic vaccines, checkpoint inhibitors, and Toll-like receptor agonists) are under evaluation in clinical trials. These approaches are showing promising data in terms of an HBV functional cure, thus representing novel strategies that could be beneficial for reducing the burden of HBV-related HCC. Lastly, further efforts in drug development are necessary to identify new compounds that could achieve a sterilizing HBV cure, implying the complete elimination of cccDNA and integrated HBV DNA, the only end-point that completely eradicates HBV and its related oncogenic risk. Full article
(This article belongs to the Section Human Virology and Viral Diseases)
Show Figures

Figure 1

13 pages, 2651 KB  
Article
The SCANVIR® Project: A Success in Hepatitis C Micro-Elimination in Nouvelle-Aquitaine
by Sandrine Francois, Gwennaick Villain, Samy Yahiaoui, Christine Silvain, Brigitte Reiller, Paul Carrier, Sophie Alain, Veronique Loustaud-Ratti and Marilyne Debette-Gratien
Viruses 2026, 18(2), 151; https://doi.org/10.3390/v18020151 - 23 Jan 2026
Viewed by 340
Abstract
The SCANVIR® project is a regional initiative aimed at accelerating the elimination of hepatitis C virus (HCV) by reaching high-risk populations outside traditional healthcare settings. Launched in 2017 in Limoges and later expanded to Poitiers and Bordeaux, the project organized dedicated screening [...] Read more.
The SCANVIR® project is a regional initiative aimed at accelerating the elimination of hepatitis C virus (HCV) by reaching high-risk populations outside traditional healthcare settings. Launched in 2017 in Limoges and later expanded to Poitiers and Bordeaux, the project organized dedicated screening and treatment days in 43 facilities taking care of intravenous drug users, migrants, and prisoners in Nouvelle-Aquitaine. These events involved multidisciplinary teams and advanced diagnostic tools, including rapid tests for HCV, HBV, and HIV; FibroScan® for liver assessment; and GeneXpert® for on-site HCV RNA detection. Patients also received counseling on risk prevention, addiction, psychosocial support, and treatment when needed. Between 2017 and 2024, SCANVIR® screened 1664 patients, with 98.9% accepting FibroScan®. Anti-HCV antibodies were detected in 23.4% of participants, among whom 41.5% (N = 162) had a replicative profile. Of these, 83% initiated treatment and 80% were cured or were still undergoing therapy. FibroScan® assessments showed advanced fibrosis in 17% of patients, severe fibrosis in 7.2%, and severe steatosis in 18%. By promoting a “Test, Treat, Prevent” strategy, SCANVIR® proved cost-effective in diagnosing and treating individuals distant from care structures, highlighting the value of integrating education and prevention into liver disease screening. SCANVIR® is an officially registered European trademark. Full article
(This article belongs to the Special Issue Advancing Hepatitis Elimination: HBV, HDV, and HCV)
Show Figures

Figure 1

16 pages, 3732 KB  
Article
Development of a Sensitive and Specific RPA-CRISPR/Cas12a Assay for Intrahepatic Quantification of HBV cccDNA
by Pattida Kongsomboonchoke, Chaiyaboot Ariyachet, Pornchai Kaewsapsak, Pongserath Sirichindakul and Pisit Tangkijvanich
Int. J. Mol. Sci. 2026, 27(1), 551; https://doi.org/10.3390/ijms27010551 - 5 Jan 2026
Viewed by 503
Abstract
Hepatitis B virus (HBV) persists in infected hepatocytes through covalently closed circular DNA (cccDNA), a stable episomal form that serves as the transcriptional template for viral replication. Accurate and sensitive quantification of intrahepatic cccDNA is crucial for evaluating antiviral therapies, particularly those targeting [...] Read more.
Hepatitis B virus (HBV) persists in infected hepatocytes through covalently closed circular DNA (cccDNA), a stable episomal form that serves as the transcriptional template for viral replication. Accurate and sensitive quantification of intrahepatic cccDNA is crucial for evaluating antiviral therapies, particularly those targeting a functional cure. Here, we report the development of a novel, cccDNA-specific detection system combining recombinase polymerase amplification (RPA) with CRISPR/Cas12a-based fluorescence detection. We designed and validated CRISPR RNAs (crRNAs) targeting HBV cccDNA-specific regions conserved across genotypes A–D. Reaction conditions for both RPA and Cas12a detection were optimized to enhance sensitivity, specificity, and accuracy. The system reliably detected as few as 10 copies of cccDNA-containing plasmid per reaction and showed no cross-reactivity with non-cccDNA forms in serum or plasma, indicating assay specificity. When applied to liver tissue samples from 10 HBV-infected and 6 non-HBV patients, the RPA-CRISPR/Cas12a assay exhibited a high sensitivity (90%) and a strong correlation with qPCR results (R2 = 0.9155), confirming its accuracy. In the conclusion, the RPA-CRISPR/Cas12a system provides a robust, cost-effective, and scalable platform for sensitive and specific quantification of intrahepatic HBV cccDNA. This method holds promises for research and high-throughput therapeutic screening applications targeting cccDNA clearance. Full article
(This article belongs to the Section Molecular Genetics and Genomics)
Show Figures

Graphical abstract

17 pages, 6265 KB  
Article
Triterpenoids CDDO and CDDO-EA Inhibit the Replication of Hepatitis B Virus by Modulating Nucleocapsid Assembly
by Qiang Gao, Ge Yang, Ya Wang, Lu Yang, Jin Hu, Huiqiang Wang, Haiyan Yan, Kun Wang, Shuo Wu, Yuhuan Li and Jiandong Jiang
Int. J. Mol. Sci. 2026, 27(1), 300; https://doi.org/10.3390/ijms27010300 - 27 Dec 2025
Viewed by 400
Abstract
Chronic hepatitis B virus (HBV) infection remains a global public health challenge, and the currently approved medications can not achieve a cure. Synthetic triterpenoids have shown promising therapeutic potential for liver pathologies. In our search for novel antiviral agents against HBV, we found [...] Read more.
Chronic hepatitis B virus (HBV) infection remains a global public health challenge, and the currently approved medications can not achieve a cure. Synthetic triterpenoids have shown promising therapeutic potential for liver pathologies. In our search for novel antiviral agents against HBV, we found that two triterpenoids, 2-cyano-3,12-dioxooleana-1,9-dien-28-oic acid (CDDO) and CDDO-ethyl amide (CDDO-EA), significantly inhibited HBV DNA replication. Further mechanistic investigation indicated that these two compounds did not significantly alter the levels of total HBV pgRNA, but dramatically reduced extracellular pgRNA and intracellular encapsidated pgRNA in a dose-dependent manner. Western blot analysis indicated minimal effects on core protein expression. Interestingly, using a particle gel assay, we observed that CDDO and CDDO-EA promoted the formation of empty capsids with no alteration in electrophoretic mobility. Moreover, we demonstrated that both compounds modulated the phosphorylation status of the core protein. Further cellular thermal shift assay (CETSA), surface plasmon resonance (SPR) assay, and molecular docking analyses collectively suggested that CDDO and CDDO-EA could bind directly to the dimer–dimer interfaces of HBV core protein. Finally, a synergistic effect was observed between CDDO-EA and lamivudine in reducing intracellular and extracellular HBV DNA levels. Our findings indicate that triterpenoids CDDO and CDDO-EA are new mechanistically type of HBV capsid assembly modulators and warranted for further development as lead compounds against HBV. Full article
(This article belongs to the Section Molecular Pathology, Diagnostics, and Therapeutics)
Show Figures

Figure 1

19 pages, 2375 KB  
Article
The Intrinsic Innate Immunity of Hepatocytes Suppresses HBV Replication and Is Antagonized by HBx
by Chui Zeng, Fayed Attia Koutb Megahed, Yiqiong Guo, Dongmei Sun, Yaru Wang, Qin Liu, Yanwei Bi, Jinghang Li, Qi Zhou, Qingdong Xie, Pingnan Sun and Xiaoling Zhou
Viruses 2025, 17(12), 1599; https://doi.org/10.3390/v17121599 - 10 Dec 2025
Viewed by 761
Abstract
(1) Background: Hepatitis B virus (HBV) belongs to the Hepadnaviridae family of viruses that interact with hepatocytes. HBV infection is a major global health problem. Most adults clear the infection quickly after being infected with HBV, while a few people develop chronic HBV [...] Read more.
(1) Background: Hepatitis B virus (HBV) belongs to the Hepadnaviridae family of viruses that interact with hepatocytes. HBV infection is a major global health problem. Most adults clear the infection quickly after being infected with HBV, while a few people develop chronic HBV infection. It is well-known that the early innate immune response of host cells plays an important role in the fight against virus infection. However, the interactions between HBV and the intrinsic innate immune system of hepatocytes are still not fully understood. The aim of this study was to confirm the interaction between HBV and hepatocytes, and to identify the interferon-stimulated genes (ISGs) regulated by HBx and their expression in association with HBV-associated HCC (HBV-HCC), so that we can refine our understanding of the interaction between HBV and ISGs and its potential influence on HBV-HCC. (2) Methods: We analyzed data concerning the stimulation of IFN-dependent genes in primary human hepatocytes (PHHs) transfected with pathogen DNA mimetics or infected with HBV in the GSE69590 database. Bioinformatic methods, such as GSEA, GO, and KEGG, were used to analyze the differentially expressed innate immunity genes and their related pathways to identify candidate intrinsic innate immune factors. qPCR on HepG2 and Huh7 cells, which highly express HBx, was used to detect relevant intrinsic innate immune factors. qPCR, RNAi, and Elisa methods were used to identify intrinsic innate immune factors in HBV-integrated HepG2.2.15 cells, and bioinformatics analysis was conducted on the HBV-infected tissues and cells in the GEO database. (3) Results: Inhibition of the JAK-STAT pathway enhanced HBV replication in HepG2 cells transfected with HBV plasmid and HepG2-NTCP cells infected with HBV. GSEA analysis of the GSE69590 data revealed significant changes in intrinsic innate immune pathways during HBV infection with PHH for 40 h. A total of 84 differentially expressed, candidate innate immunity genes were identified in GSE69590. Validation showed that TRIM22 and TRIM56 were down-regulated when HBx was expressed. Consistently, TRIM22 and TRIM56 were up-regulated following inhibition of HBx by transfection of HBx siRNA into HepG2.2.15 cells, and HBV pgRNA was up-regulated following down-regulated expression of TRIM22 and TRIM56 in HEK293 cells. Receiver operating characteristics (ROC) and overall survival (OS) analysis of 204 HBV-HCC patients showed that expression of TRIM22 was closely associated with HBV-HCC, and high expression of TRIM22 was associated with longer survival. (4) Conclusions: Innate immunity genes TRIM22 and TRIM56 are regulated by HBx, and higher expression of TRIM22 is closely related to longer survival of HBV-HCC patients. Full article
(This article belongs to the Special Issue Interferon-Stimulated Genes in Antiviral Immunity)
Show Figures

Figure 1

13 pages, 870 KB  
Article
Triple Burden of HIV, HBV and HDV in Adults with Childhood Parenterally Acquired Infections: A Romanian Single-Center Study
by Manuela Arbune, Alina-Viorica Iancu, Monica-Daniela Padurariu-Covit, Alina Plesea-Condratovici, Anca-Adriana Arbune and Catalin Plesea-Condratovici
Pathogens 2025, 14(12), 1261; https://doi.org/10.3390/pathogens14121261 - 10 Dec 2025
Viewed by 512
Abstract
Background: Co-infections with HIV, HBV, and HDV pose significant public health challenges, especially in populations exposed parenterally. Romania hosts a unique pediatric HIV cohort of individuals born 1987–1995 who acquired HIV iatrogenically. This study assessed the prevalence, hepatic impact, and management of HIV–HBV–HDV [...] Read more.
Background: Co-infections with HIV, HBV, and HDV pose significant public health challenges, especially in populations exposed parenterally. Romania hosts a unique pediatric HIV cohort of individuals born 1987–1995 who acquired HIV iatrogenically. This study assessed the prevalence, hepatic impact, and management of HIV–HBV–HDV co-infection in 130 long-term survivors from Galați County. Methods: Patients underwent clinical, laboratory, and FibroScan assessments. HBV and HDV serology and viral loads were measured, and antiretroviral therapy regimens, including tenofovir-based therapies, were reviewed. Entecavir or Bulevirtide was applied when indicated. Results: HBV infection was present in 57.7% of cohort patients versus 20% in non-cohort PLWH, and HDV co-infection in 7.7% of cohort patients. Hepatic fibrosis increased from HBV-uninfected to HBV/HDV co-infected individuals. HIV impairs viral clearance and exacerbates liver injury via immune dysregulation and chronic inflammation. Despite TDF-based ART, replicative HBV was detected in eight patients, managed with Entecavir. Bulevirtide therapy for HDV was initiated in eligible patients, with minor adverse events. Conclusions: Pediatric HIV cohort survivors show high rates of HBV and HDV co-infection and progressive hepatic fibrosis. Optimized antiviral therapy and adherence support are essential to control viral replication and reduce liver-related complications. Full article
(This article belongs to the Special Issue HIV/AIDS Co-Infections and Non-AIDS Co-Morbidities)
Show Figures

Figure 1

11 pages, 719 KB  
Article
Hepatitis B Virus and Plasmodium falciparum Co-Infection Among Pregnant Women in Gabon: Prevalence, Biochemical Impact, and Antagonistic Replication Dynamics
by Aude Sandrine Andeme Eyi, Ismaël Pierrick Mikelet Boussoukou, Serge Thierry Omouessi, Jean Alban Ondh Obame, Opheelia Makoyo Komba, Joel Fleury Djoba Siawaya and Bénédicte Ndeboko
Viruses 2025, 17(12), 1576; https://doi.org/10.3390/v17121576 - 2 Dec 2025
Viewed by 572
Abstract
Background: Hepatitis B virus (HBV) and Plasmodium falciparum infections remain major public health concerns in sub-Saharan Africa, especially among pregnant women, who are particularly vulnerable due to physiological immunomodulation. While mono-infections are well documented, the burden and biological consequences of HBV–P. falciparum [...] Read more.
Background: Hepatitis B virus (HBV) and Plasmodium falciparum infections remain major public health concerns in sub-Saharan Africa, especially among pregnant women, who are particularly vulnerable due to physiological immunomodulation. While mono-infections are well documented, the burden and biological consequences of HBV–P. falciparum co-infection during pregnancy remain under-investigated in Gabon. Aim: To determine the prevalence, clinical relevance, and biochemical impact of HBV–P. falciparum co-infection among pregnant women in Libreville, Gabon, and to explore the interaction between viral and parasitic replication. Methods: A prospective cross-sectional study was conducted between May 2022 and May 2023 at the CHUME-FJE Laboratory in Libreville. Serum samples were tested for HBsAg using rapid diagnostic tests and ELISA confirmation; HBV surface antigen (HBsAg) levels were quantified by electrochemiluminescence (ECLIA). Parasitemia was assessed by rapid diagnostic test, microscopy, and the Lambaréné thick blood film method. Liver function parameters (ALT, AST, ALP, and GGT) were evaluated using an automated biochemistry analyzer. Statistical analysis included Mann–Whitney U tests, chi-square tests and Spearman’s rank correlation coefficient with significance set at p < 0.05. Results: Of the 222 pregnant women enrolled, HBV infection was detected in 9 cases (4.05%). Among these, 6 (2.7% of the study population) were mono-infected with HBV, while 3 (1.35%) were co-infected with Plasmodium falciparum. P. falciparum parasitemia was detected in 58 cases (26.1%). Biochemical profiles revealed elevated transaminases (AST) in HBV mono-infected women, while liver enzymes remained within normal ranges in co-infected individuals. Quantitative analyses demonstrated an inverse relationship between HBV surface antigen levels and P. falciparum parasitemia. This observation could suggest an antagonistic replication dynamic. However, the relationship was not statistically significant (Spearman’s ρ = −0.5, p = 0.67). Conclusions: HBV and P. falciparum co-infection occurs in a small but clinically relevant proportion of pregnant women in Gabon. The observed inverse replication pattern suggests a potential biological antagonism that may modulate disease severity. These findings although preliminary, could highlight the need for integrated screening and management strategies during pregnancy to improve maternal and fetal outcomes. Full article
(This article belongs to the Special Issue Viral Hepatitis and Liver Diseases)
Show Figures

Figure 1

21 pages, 7410 KB  
Article
Molecular Network Analysis of HBV Persistent Infection from the Perspective of Whole Transcriptome
by Qiuping Chen, Congying Tang, Haiyang Hu, Yichen Peng, Jibin Liu, Peijie Wu, Quansheng Feng, Yuming Jiang and Baixue Li
Biomolecules 2025, 15(12), 1678; https://doi.org/10.3390/biom15121678 - 1 Dec 2025
Viewed by 605
Abstract
(1) Background: After HBV infection, viral transcripts and host RNA form a multi-layered interwoven regulatory network. However, a comprehensive map encompassing mRNA, miRNA, lncRNA, and circRNA is still lacking. This absence complicates the systematic explanation of the molecular mechanisms driving immune escape and [...] Read more.
(1) Background: After HBV infection, viral transcripts and host RNA form a multi-layered interwoven regulatory network. However, a comprehensive map encompassing mRNA, miRNA, lncRNA, and circRNA is still lacking. This absence complicates the systematic explanation of the molecular mechanisms driving immune escape and metabolic reprogramming during the persistent infection stage. (2) Methods: In this study, we established a mouse model of chronic HBV infection and analyzed the differential expression of mRNA, miRNA, lncRNA, and circRNA through whole transcriptome sequencing (WTS). We constructed a competing endogenous RNA (ceRNA) network to systematically evaluate the overall impact of HBV on the host’s immune-metabolic pathways. (3) Results: RNA sequencing results indicated that HBV infection significantly up-regulated 194 mRNAs, 18 miRNAs, 184 lncRNAs, and 28 circRNAs, while down-regulating 42, 16, 122, and 31 corresponding transcripts, respectively. The differentially expressed genes were primarily enriched in pathways related to metabolism, immunity/inflammation, and signal transduction-ligand receptor interactions. Furthermore, the competitive endogenous RNA networks of lncRNA-miRNA-mRNA and circRNA-miRNA-mRNA constructed on this basis further identified miR-185-3p as a key core node. (4) Conclusions: In this study, based on whole transcriptome data, the gene expression profiles of rcccDNA/Ad-infected Alb-Cre transgenic mice (chronic HBV infection model) and normal Alb-Cre mice were systematically compared, and the core regulatory factor miR-185-3p of key differentially expressed genes was screened. The microRNA is expected to provide a new target for the precise treatment of chronic hepatitis B by targeted intervention of viral replication and high liver inflammation. Full article
(This article belongs to the Special Issue Application of Bioinformatics in Medicine)
Show Figures

Figure 1

18 pages, 3059 KB  
Article
Comprehensive Transcriptomic and Epitranscriptomic Profiling of Hepatitis B Virus Transcripts in Two Hepatocellular Carcinoma Cell Lines
by Qinan Zhang, Bohan Zhang, Lei Wang, Yongjian Liu, Jingwan Han, Lei Jia, Hanping Li, Xiaolin Wang, Jingyun Li, Changyuan Yu and Lin Li
Genes 2025, 16(12), 1397; https://doi.org/10.3390/genes16121397 - 21 Nov 2025
Viewed by 917
Abstract
Background/Objectives: Despite extensive research on hepatitis B virus (HBV), its post-transcriptional regulatory mechanisms remain incompletely characterized, particularly regarding epitranscriptomic modifications. This study aims to systematically profile the transcriptomic complexity and RNA modification landscape of HBV in hepatocellular carcinoma models. Methods: We [...] Read more.
Background/Objectives: Despite extensive research on hepatitis B virus (HBV), its post-transcriptional regulatory mechanisms remain incompletely characterized, particularly regarding epitranscriptomic modifications. This study aims to systematically profile the transcriptomic complexity and RNA modification landscape of HBV in hepatocellular carcinoma models. Methods: We transfected PLC/PRF/5 and Huh7 cells with the HBV 1.3-mer WT replicon plasmid, followed by qPCR measurement of viral load. Total nucleic acids extracted from transfected cells underwent nanopore direct RNA sequencing. The complete HBV transcriptome was then analyzed in two established hepatocellular carcinoma cell lines (PLC/PRF/5 and Huh7), with alternative splicing, polyadenylation, and RNA modifications identified through comprehensive bioinformatics analysis. Results: Our analysis revealed substantial transcriptomic diversity, identifying 34 distinct splice variants—including 14 previously unreported isoforms—with cell-type-specific expression patterns. Additionally, we detected 30 high-confidence RNA modification sites across HBV transcripts, with 93% (28 sites) conserved between both cellular environments. Notably, we observed significant intercellular heterogeneity in poly(A) tail length distributions. Conclusions: A comparison of the post-transcriptional processing modifications of HBV in PLC/PRF/5 and Huh7 cells reveals that the former may be better able to mimic the immune evasion mechanisms of chronic HBV infection. In contrast, the longer poly(A) tails present in Huh7 cells facilitate efficient replication, rendering these cells more amenable to the study of HBV transcription and replication mechanisms. These findings comprehensively elucidate the post-transcriptional regulatory mechanisms of hepatitis B virus in different hepatocellular carcinoma cell lines, establishing a critical benchmark for selecting appropriate experimental models in virology research. The identified transcriptomic features may provide new insights for developing antiviral strategies targeting the viral epigenome. Full article
(This article belongs to the Section Bioinformatics)
Show Figures

Figure 1

Back to TopTop