Sign in to use this feature.

Years

Between: -

Subjects

remove_circle_outline
remove_circle_outline
remove_circle_outline
remove_circle_outline
remove_circle_outline

Journals

Article Types

Countries / Regions

Search Results (19)

Search Parameters:
Keywords = German cockroaches

Order results
Result details
Results per page
Select all
Export citation of selected articles as:
18 pages, 9567 KB  
Article
Evaluating Entomopathogenic Nematodes as Biocontrol Agents Against Two Major Cockroach Species, Blattella germanica and Periplaneta americana, in Antalya, Türkiye
by Aysegul Cengiz, Burak Polat, Sevval Kahraman Kokten, Ummuhan Aslan Bıckı, Cansu Calıskan, Samed Koc, Emre Oz, Serap Kocaoglu-Cenkci, Ozge Tufan-Cetin and Huseyin Cetin
Pathogens 2025, 14(7), 655; https://doi.org/10.3390/pathogens14070655 - 1 Jul 2025
Viewed by 2124
Abstract
Cockroaches, particularly the German cockroach (Blattella germanica Linnaeus, Blattodea: Ectobiidae) and the American cockroach (Periplaneta americana (Linnaeus), Blattodea: Blattidae), are major public health pests due to their ability to transmit pathogens and develop resistance to chemical insecticides, including synthetic pyrethroids, which [...] Read more.
Cockroaches, particularly the German cockroach (Blattella germanica Linnaeus, Blattodea: Ectobiidae) and the American cockroach (Periplaneta americana (Linnaeus), Blattodea: Blattidae), are major public health pests due to their ability to transmit pathogens and develop resistance to chemical insecticides, including synthetic pyrethroids, which are widely used worldwide. Given the increasing resistance, entomopathogenic nematodes (EPNs) have emerged as a potential biological control alternative. This study evaluates the efficacy of three EPN species, Steinernema carpocapsae (Weiser), S. feltiae (Filipjev), and Heterorhabditis bacteriophora Poinar, against B. germanica and P. americana collected from different regions of Antalya, Türkiye. Laboratory bioassays were conducted under controlled conditions, testing five EPN concentrations (100, 250, 500, 750, and 1000 IJs/mL). The results showed that S. carpocapsae was the most effective, causing mortality rates of 46.7% to 100% in adult German cockroaches and 20% to 66.7% in nymphs, while S. feltiae and H. bacteriophora exhibited lower efficacy. American cockroaches showed higher resistance, with S. carpocapsae achieving a maximum mortality of 33.3% at the highest concentration, whereas S. feltiae and H. bacteriophora had no significant lethal effect. These findings suggest that S. carpocapsae could be a promising biological control agent for B. germanica, particularly in pyrethroid-resistant populations. Full article
Show Figures

Graphical abstract

17 pages, 1514 KB  
Article
Essential Oils as Bioinsecticides Against Blattella germanica (Linnaeus, 1767): Evaluating Its Efficacy Under a Practical Framework
by Ana Manzanares-Sierra, Eduard Monsonís-Güell, Crisanto Gómez, Sílvia Abril and Mara Moreno-Gómez
Insects 2025, 16(1), 98; https://doi.org/10.3390/insects16010098 - 18 Jan 2025
Cited by 2 | Viewed by 6011
Abstract
Concerns about the negative effects of traditional insecticides and increasing insecticide resistance have prompted the exploration of botanical alternatives like essential oils (EOs). The registration of biocides is a mandatory procedure, and some regions have established a special status for compounds that meet [...] Read more.
Concerns about the negative effects of traditional insecticides and increasing insecticide resistance have prompted the exploration of botanical alternatives like essential oils (EOs). The registration of biocides is a mandatory procedure, and some regions have established a special status for compounds that meet specific low-risk criteria, which includes certain EOs. This study aimed to evaluate and compare the efficacy of sixteen EOs, both registered as low-risk biocides and/or standard biocides, against the German cockroach, Blattella germanica. A topical application was performed with undiluted EOs (15 µL) on the dorsal surface of awake cockroaches. The results showed significant variations in efficacy, as follows: thyme, sweet orange, and lavender oils were the most effective, achieving 100% mortality within 24 h and a less than 30 s knockdown effect. In contrast, linseed and cottonseed oils were the least effective, resulting in 70% and 40% 24 h mortality. Remarkably, some EOs registered as low-risk biocides performed as well as the ones registered as standard biocides, suggesting that this category does not have to always be at odds with efficacy. Future research should adopt practical, application-driven approaches to ensure bioinsecticides balance performance and safety, meeting both regulatory and consumer demands. Full article
Show Figures

Graphical abstract

17 pages, 2457 KB  
Article
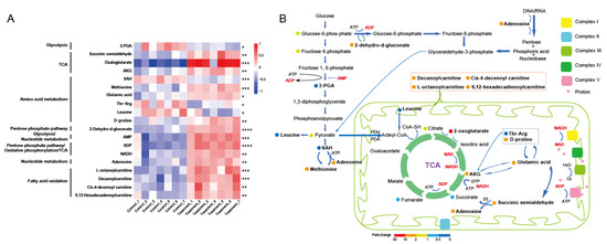
Subcellular-Level Mitochondrial Energy Metabolism Response in the Fat Body of the German Cockroach Fed Abamectin
by Lin-Yu Yang, Xiao-Jie Yang, Zi-Shun Zhao and Qi-Lin Zhang
Insects 2022, 13(12), 1091; https://doi.org/10.3390/insects13121091 - 27 Nov 2022
Cited by 7 | Viewed by 3550
Abstract
Mitochondria are the leading organelle for energy metabolism. The toxic effects of environmental toxicants on mitochondrial morphology, energy metabolism, and their determination of cell fate have already been broadly studied. However, minimal research exists on effects of environmental toxicants such as pesticides on [...] Read more.
Mitochondria are the leading organelle for energy metabolism. The toxic effects of environmental toxicants on mitochondrial morphology, energy metabolism, and their determination of cell fate have already been broadly studied. However, minimal research exists on effects of environmental toxicants such as pesticides on mitochondrial energy metabolism at in vitro subcellular level, particularly from an omics perspectives (e.g., metabolomics). Here, German cockroach (Blattella germanica) was fed diets with (0.01 and 0.001 mg/mL) and without abamectin, and highly purified fat body mitochondria were isolated. Swelling measurement confirmed abnormal mitochondrial swelling caused by abamectin stress. The activity of two key mitochondrial energy metabolism-related enzymes, namely succinic dehydrogenase and isocitrate dehydrogenase, was significantly affected. The metabolomic responses of the isolated mitochondria to abamectin were analyzed via untargeted liquid chromatography/mass spectrometry metabolomics technology. Fifty-two differential metabolites (DMs) were identified in the mitochondria between the 0.001 mg/mL abamectin-fed and the control groups. Many of these DMs were significantly enriched in pathways involved in ATP production and energy consumption (e.g., oxidative phosphorylation, TCA cycle, and pentose phosphate pathway). Nineteen of the DMs were typically related to energy metabolism. This study is valuable for further understanding mitochondrial toxicology under environmental toxicants, particularly its subcellular level. Full article
Show Figures

Graphical abstract

19 pages, 1166 KB  
Article
Comparative Efficacy of a Fungal Entomopathogen with a Broad Host Range against Two Human-Associated Pests
by Aaron R. Ashbrook, Aram Mikaelyan and Coby Schal
Insects 2022, 13(9), 774; https://doi.org/10.3390/insects13090774 - 26 Aug 2022
Cited by 7 | Viewed by 3917
Abstract
The ability of a fungal entomopathogen to infect an insect depends on a variety of factors, including strain, host, and environmental conditions. Similarly, an insect’s ability to prevent fungal infection is dependent on its biology, environment, and evolutionary history. Synanthropic pests have adapted [...] Read more.
The ability of a fungal entomopathogen to infect an insect depends on a variety of factors, including strain, host, and environmental conditions. Similarly, an insect’s ability to prevent fungal infection is dependent on its biology, environment, and evolutionary history. Synanthropic pests have adapted to thrive in the indoor environment, yet they arose from divergent evolutionary lineages and occupy different feeding guilds. The hematophagous bed bug (Cimex lectularius) and omnivorous German cockroach (Blattella germanica) are highly successful indoors, but have evolved different physiological and behavioral adaptations to cope with the human-built environment, some of which also reduce the efficacy of fungal biopesticides. In order to gain greater insight into the host barriers that prevent or constrain fungal infection in bed bugs and German cockroaches, we tested different doses of Beauveria bassiana GHA through surface contact, topical application, feeding, and injection. Bed bugs were generally more susceptible to infection by B. bassiana with the mode of delivery having a significant impact on infectivity. The German cockroach was highly resilient to infection, requiring high doses of fungal conidia (>8.8 × 104) delivered by injection into the hemocoel to cause mortality. Mortality occurred much faster in both insect species after exposure to surfaces dusted with dry conidia than surfaces treated with conidia suspended in water or oil. These findings highlight the importance of developing innovative delivery techniques to enhance fungal entomopathogens against bed bugs and cockroaches. Full article
Show Figures

Graphical abstract

15 pages, 940 KB  
Article
Identification of the Gene Repertoire of the IMD Pathway and Expression of Antimicrobial Peptide Genes in Several Tissues and Hemolymph of the Cockroach Blattella germanica
by Leo Zuber, Rebeca Domínguez-Santos, Carlos García-Ferris and Francisco J. Silva
Int. J. Mol. Sci. 2022, 23(15), 8444; https://doi.org/10.3390/ijms23158444 - 30 Jul 2022
Cited by 5 | Viewed by 3389
Abstract
Antimicrobial peptide (AMP) genes, triggered by Toll and IMD pathways, are essential components of the innate immune system in the German cockroach Blattella germanica. Besides their role in killing pathogenic bacteria, AMPs could be involved in controlling its symbiotic systems (endosymbiont and [...] Read more.
Antimicrobial peptide (AMP) genes, triggered by Toll and IMD pathways, are essential components of the innate immune system in the German cockroach Blattella germanica. Besides their role in killing pathogenic bacteria, AMPs could be involved in controlling its symbiotic systems (endosymbiont and microbiota). We found that the IMD pathway was active in the adult female transcriptomes of six tissues (salivary glands, foregut, midgut, hindgut, Malpighian tubules and fat body) and hemolymph. Total expression of AMP genes was high in hemolymph and salivary glands and much lower in the other sample types. The expression of specific AMP genes was very heterogeneous among sample types. Two genes, defensin_g10 and drosomycin_g5, displayed relevant expression in the seven sample types, although higher in hemolymph. Other genes only displayed high expression in one tissue. Almost no expression of attacin-like and blattellicin genes was observed in any sample type, although some of them were among the genes with the highest expression in adult female whole bodies. The expression of AMP genes in salivary glands could help control pathogens ingested with food and even determine gut microbiota composition. The low expression levels in midgut and hindgut are probably related to the presence of beneficial microbiota. Furthermore, a reduction in the expression of AMP genes in fat body could be the way to prevent damage to the population of the endosymbiont Blattabacterium cuenoti within bacteriocytes. Full article
(This article belongs to the Special Issue Antimicrobial Peptides and Immunology)
Show Figures

Graphical abstract

16 pages, 795 KB  
Review
Of Cockroaches and Symbionts: Recent Advances in the Characterization of the Relationship between Blattella germanica and Its Dual Symbiotic System
by Amparo Latorre, Rebeca Domínguez-Santos, Carlos García-Ferris and Rosario Gil
Life 2022, 12(2), 290; https://doi.org/10.3390/life12020290 - 15 Feb 2022
Cited by 10 | Viewed by 6632
Abstract
Mutualistic stable symbioses are widespread in all groups of eukaryotes, especially in insects, where symbionts have played an essential role in their evolution. Many insects live in obligate relationship with different ecto- and endosymbiotic bacteria, which are needed to maintain their hosts’ fitness [...] Read more.
Mutualistic stable symbioses are widespread in all groups of eukaryotes, especially in insects, where symbionts have played an essential role in their evolution. Many insects live in obligate relationship with different ecto- and endosymbiotic bacteria, which are needed to maintain their hosts’ fitness in their natural environment, to the point of even relying on them for survival. The case of cockroaches (Blattodea) is paradigmatic, as both symbiotic systems coexist in the same organism in two separated compartments: an intracellular endosymbiont (Blattabacterium) inside bacteriocytes located in the fat body, and a rich and complex microbiota in the hindgut. The German cockroach Blattella germanica is a good model for the study of symbiotic interactions, as it can be maintained in the laboratory in controlled populations, allowing the perturbations of the two symbiotic systems in order to study the communication and integration of the tripartite organization of the host–endosymbiont–microbiota, and to evaluate the role of symbiotic antimicrobial peptides (AMPs) in host control over their symbionts. The importance of cockroaches as reservoirs and transmission vectors of antibiotic resistance sequences, and their putative interest to search for AMPs to deal with the problem, is also discussed. Full article
(This article belongs to the Collection Feature Review Papers for Life)
Show Figures

Figure 1

12 pages, 2318 KB  
Article
Evaluation of Reference Genes for Transcriptional Profiling in Two Cockroach Models
by Shen Zhu, Yongjun Liu, Mingtao Liao, Yang Yang, Yu Bai, Na Li, Sheng Li, Yunxia Luan and Nan Chen
Genes 2021, 12(12), 1880; https://doi.org/10.3390/genes12121880 - 25 Nov 2021
Cited by 11 | Viewed by 3166
Abstract
The German cockroach, Blattella germanica, and the American cockroach, Periplaneta americana are the most common and synanthropic household pests of interest to public health. While they have increasingly served as model systems in hemimetabolous insects for studying many biological issues, there is [...] Read more.
The German cockroach, Blattella germanica, and the American cockroach, Periplaneta americana are the most common and synanthropic household pests of interest to public health. While they have increasingly served as model systems in hemimetabolous insects for studying many biological issues, there is still a lack of stable reference gene evaluation for reliable quantitative real-time PCR (qPCR) outputs and functional genomics. Here, we evaluated the expression variation of common insect reference genes, including the historically used actin, across various tissues and developmental stages, and also under experimental treatment conditions in these two species by using three individual algorithms (geNorm, BestKeeper, and NormFinder) and a comprehensive program (RefFinder). RPL32 in B. germanica and EF1α in P. americana showed the overall lowest variation among all examined samples. Based on the stability rankings by RefFinder, the optimal but varied reference genes under specific conditions were selected for qPCR normalization. In addition, the combination of RPL32 and EF1α was recommended for all the tested tissues and stages in B. germanica, whereas the combination of multiple reference genes was unfavorable in P. americana. This study provides a condition-specific resource of reference gene selection for accurate gene expression profiling and facilitating functional genomics in these two important cockroaches. Full article
(This article belongs to the Section Animal Genetics and Genomics)
Show Figures

Figure 1

18 pages, 2488 KB  
Article
Olfactory Learning Supports an Adaptive Sugar-Aversion Gustatory Phenotype in the German Cockroach
by Ayako Wada-Katsumata and Coby Schal
Insects 2021, 12(8), 724; https://doi.org/10.3390/insects12080724 - 13 Aug 2021
Cited by 3 | Viewed by 5389
Abstract
An association of food sources with odors prominently guides foraging behavior in animals. To understand the interaction of olfactory memory and food preferences, we used glucose-averse (GA) German cockroaches. Multiple populations of cockroaches evolved a gustatory polymorphism where glucose is perceived as a [...] Read more.
An association of food sources with odors prominently guides foraging behavior in animals. To understand the interaction of olfactory memory and food preferences, we used glucose-averse (GA) German cockroaches. Multiple populations of cockroaches evolved a gustatory polymorphism where glucose is perceived as a deterrent and enables GA cockroaches to avoid eating glucose-containing toxic baits. Comparative behavioral analysis using an operant conditioning paradigm revealed that learning and memory guide foraging decisions. Cockroaches learned to associate specific food odors with fructose (phagostimulant, reward) within only a 1 h conditioning session, and with caffeine (deterrent, punishment) after only three 1 h conditioning sessions. Glucose acted as reward in wild type (WT) cockroaches, but GA cockroaches learned to avoid an innately attractive odor that was associated with glucose. Olfactory memory was retained for at least 3 days after three 1 h conditioning sessions. Our results reveal that specific tastants can serve as potent reward or punishment in olfactory associative learning, which reinforces gustatory food preferences. Olfactory learning, therefore, reinforces behavioral resistance of GA cockroaches to sugar-containing toxic baits. Cockroaches may also generalize their olfactory learning to baits that contain the same or similar attractive odors even if they do not contain glucose. Full article
(This article belongs to the Collection Insect Sensory Biology)
Show Figures

Figure 1

32 pages, 1128 KB  
Article
Analysis of Results of Specific IgE in 100 Atopic Dermatitis Patients with the Use of Multiplex Examination ALEX2—Allergy Explorer
by Jarmila Čelakovská, Josef Bukač, Eva Cermákova, Radka Vaňková, Hana Skalská, Jan Krejsek and Ctirad Andrýs
Int. J. Mol. Sci. 2021, 22(10), 5286; https://doi.org/10.3390/ijms22105286 - 17 May 2021
Cited by 36 | Viewed by 5996
Abstract
Background and aim: Progress in laboratory diagnostics of IgE-mediated allergy is the use of component-resolved diagnosis. Our study analyses the results of specific IgE to 295 allergen reagents (117 allergenic extracts and 178 molecular components) in patients suffering from atopic dermatitis (AD) with [...] Read more.
Background and aim: Progress in laboratory diagnostics of IgE-mediated allergy is the use of component-resolved diagnosis. Our study analyses the results of specific IgE to 295 allergen reagents (117 allergenic extracts and 178 molecular components) in patients suffering from atopic dermatitis (AD) with the use of ALEX2 Allergy Explorer. Method: The complete dermatological and allergological examination, including the examination of the sensitization to molecular components with ALEX2 Allergy Explorer testing, was performed. The statistical analysis of results was performed with these methods: TURF (total unduplicated reach and frequency), best reach and frequency by group size, two-sided tests, Fisher’s exact test, and chi-square test (at an expected minimum frequency of at least 5). Results: Altogether, 100 atopic dermatitis patients were examined: 48 men, 52 women, the average age 40.9 years, min. age 14 years, max. age 67 years. The high and very high level of specific IgE was reached in 75.0% of patients to 18 molecular components: from PR-10 proteins (Aln g 1, Bet v 1, Cor a1.0103, Cor a1.0401, Fag s 1), lipocalin (Can f 1), NPC2 family (Der f 2, Der p 2), uteroglobin (Fel d 1), from Alternaria alternata (Alt a 1), Beta expansin (Lol p 1, Phl p 1), molecular components from Timothy, cultivated rye (Secc pollen) and peritrophin-like protein domain Der p 23. The high and very high level of specific IgE to other lipocalins (Fel d 7, Can f 4), to arginine kinase (Bla g 9, German cockroach), and to allergen extracts Art v (mugwort), and Cyn d (Bermuda grass) reached 52.0% of patients. The severity of AD is in significant relation to the sensitization to molecular components of storage mites (Gly d 2, Lep d 2—NPC2 family), lipocalins (Can f 1, Can f 2, Can f 4, and Can f 6), arginine kinase (Asp f 6, Bla g 9, Der p 20, Pen m 2), uteroglobin (Fel d 1, Ory c 3), Mn superoxide dismutase (Mala s 11), PR-10 proteins (Fag s 1, Mal d 1, Cor a 1.0401, Cor a 1.0103), molecular components of the peritrophin-like domain (Der p 21, Der p 23), and to Secc pollen. In the subgroup of patients suffering from bronchial asthma, the significant role play molecular components from house dust mites and storage mites (Lep d 2, Der p 2, Der f 2—NPC2 family), cysteine protease (Der p 1), peritrophin-like protein domain (Der p 21, Der p 23), enolase from Alternaria alternata (Alt a 6), and Beta expansin Phl p 1. Conclusion: The results of our study demonstrate the detailed profile of sensitization to allergens reagents (allergen extract and molecular components) in patients with atopic dermatitis. We show the significance of disturbed epidermal barrier, resulting in increased penetration of allergens. We confirmed the significant relationship between the severity of AD, the occurrence of bronchial asthma and allergic rhinitis, and high levels of specific IgE to allergen reagents. Our results may be important for regime measures and immunotherapy; Der p 23 shall be considered as an essential component for the diagnosis and specific immunotherapy of house dust mite allergy. Full article
(This article belongs to the Section Molecular Immunology)
Show Figures

Figure 1

13 pages, 1736 KB  
Article
Salivary Digestion Extends the Range of Sugar-Aversions in the German Cockroach
by Ayako Wada-Katsumata and Coby Schal
Insects 2021, 12(3), 263; https://doi.org/10.3390/insects12030263 - 21 Mar 2021
Cited by 13 | Viewed by 4975
Abstract
Saliva has diverse functions in feeding behavior of animals. However, the impact of salivary digestion of food on insect gustatory information processing is poorly documented. Glucose-aversion (GA) in the German cockroach, Blattella germanica, is a highly adaptive heritable behavioral resistance trait that [...] Read more.
Saliva has diverse functions in feeding behavior of animals. However, the impact of salivary digestion of food on insect gustatory information processing is poorly documented. Glucose-aversion (GA) in the German cockroach, Blattella germanica, is a highly adaptive heritable behavioral resistance trait that protects the cockroach from ingesting glucose-containing-insecticide-baits. In this study, we confirmed that GA cockroaches rejected glucose, but they accepted oligosaccharides. However, whereas wild-type cockroaches that accepted glucose also satiated on oligosaccharides, GA cockroaches ceased ingesting the oligosaccharides within seconds, resulting in significantly lower consumption. We hypothesized that saliva might hydrolyze oligosaccharides, releasing glucose and terminating feeding. By mixing artificially collected cockroach saliva with various oligosaccharides, we demonstrated oligosaccharide-aversion in GA cockroaches. Acarbose, an alpha-glucosidase inhibitor, prevented the accumulation of glucose and rescued the phagostimulatory response and ingestion of oligosaccharides. Our results indicate that pre-oral and oral hydrolysis of oligosaccharides by salivary alpha-glucosidases released glucose, which was then processed by the gustatory system of GA cockroaches as a deterrent and caused the rejection of food. We suggest that the genetic mechanism of glucose-aversion support an extended aversion phenotype that includes glucose-containing oligosaccharides. Salivary digestion protects the cockroach from ingesting toxic chemicals and thus could support the rapid evolution of behavioral and physiological resistance in cockroach populations. Full article
(This article belongs to the Special Issue Cross Talking between Insects and Environment)
Show Figures

Figure 1

27 pages, 3211 KB  
Article
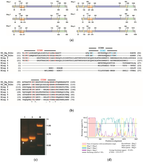
R2 and Non-Site-Specific R2-Like Retrotransposons of the German Cockroach, Blattella germanica
by Arina Zagoskina, Sergei Firsov, Irina Lazebnaya, Oleg Lazebny and Dmitry V. Mukha
Genes 2020, 11(10), 1202; https://doi.org/10.3390/genes11101202 - 15 Oct 2020
Cited by 1 | Viewed by 3656
Abstract
The structural and functional organization of the ribosomal RNA gene cluster and the full-length R2 non-LTR retrotransposon (integrated into a specific site of 28S ribosomal RNA genes) of the German cockroach, Blattella germanica, is described. A partial sequence of the R2 retrotransposon [...] Read more.
The structural and functional organization of the ribosomal RNA gene cluster and the full-length R2 non-LTR retrotransposon (integrated into a specific site of 28S ribosomal RNA genes) of the German cockroach, Blattella germanica, is described. A partial sequence of the R2 retrotransposon of the cockroach Rhyparobia maderae is also analyzed. The analysis of previously published next-generation sequencing data from the B. germanica genome reveals a new type of retrotransposon closely related to R2 retrotransposons but with a random distribution in the genome. Phylogenetic analysis reveals that these newly described retrotransposons form a separate clade. It is shown that proteins corresponding to the open reading frames of newly described retrotransposons exhibit unequal structural domains. Within these retrotransposons, a recombination event is described. New mechanism of transposition activity is discussed. The essential structural features of R2 retrotransposons are conserved in cockroaches and are typical of previously described R2 retrotransposons. However, the investigation of the number and frequency of 5′-truncated R2 retrotransposon insertion variants in eight B. germanica populations suggests recent mobile element activity. It is shown that the pattern of 5′-truncated R2 retrotransposon copies can be an informative molecular genetic marker for revealing genetic distances between insect populations. Full article
(This article belongs to the Section Animal Genetics and Genomics)
Show Figures

Figure 1

16 pages, 2197 KB  
Article
Synergism between Hydramethylnon and Metarhizium anisopliae and Their Influence on the Gut Microbiome of Blattella germanica (L.)
by Yu Chao, Mingyue Wang, Wei Dai, Fengyue Dong, Xuejun Wang and Fan Zhang
Insects 2020, 11(8), 538; https://doi.org/10.3390/insects11080538 - 15 Aug 2020
Cited by 15 | Viewed by 4603
Abstract
(1) Background: The widespread use of insecticides has cause extensive resistance in German cockroach (Blattella germanica) populations globally. Biological control has the potential to mitigate insecticide resistance, and Metarhizium anisopliae (Meschn.) Sorokin, an entomopathogenic fungus, alone and in combination with various [...] Read more.
(1) Background: The widespread use of insecticides has cause extensive resistance in German cockroach (Blattella germanica) populations globally. Biological control has the potential to mitigate insecticide resistance, and Metarhizium anisopliae (Meschn.) Sorokin, an entomopathogenic fungus, alone and in combination with various insecticides, has shown good effects against cockroaches. (2) Methods: This experiment compared the cumulative mortality after infecting B. germanica with M. anisopliae conidia by two routes, per os and topical application. To probe the mechanisms that underlie the synergism between M. anisopliae and hydramethylnon, we conducted dose–response assays with cockroaches fed combinations of M. anisopliae and hydramethylnon and characterized the gut microbiomes of the treated cockroaches. (3) Results: The study showed that the mortality with per os infection was lower than that with topical application. In addition, the combination of M. anisopliae and hydramethylnon had a synergistic effect in 16 treatments. The gut microbiome was also altered by hydramethylnon treatment. The abundance of Parabacteroides and Enterococcus declined with the hydramethylnon and combination treatments, which are known to have anti-inflammatory and antifungal activities. The abundance of Alistipes, which is a fungal cell wall component, significantly increased in these treatments. (4) Conclusions: Therefore, we speculate that the major mechanism underlying this synergism is hydramethylnon promoting the survival of M. anisopliae in the harsh gut environment and enhancing its virulence for German cockroaches by altering the gut microbiome. This may provide a method for the fight against B. germanica and lay the foundation for the development of new baits. Full article
(This article belongs to the Special Issue Biological Control and Insect Pathology)
Show Figures

Figure 1

2 pages, 298 KB  
Correction
Correction: Wang, C.; et al. Changes in Indoor Insecticide Residue Levels after Adopting an Integrated Pest Management Program to Control German Cockroach Infestations in an Apartment Building. Insects 2019, 10, 304
by Changlu Wang, Amanda Eiden, Richard Cooper, Chen Zha, Desen Wang and Ed Reilly
Insects 2019, 10(11), 406; https://doi.org/10.3390/insects10110406 - 15 Nov 2019
Cited by 4 | Viewed by 2081
Abstract
Following the publication of our article [...] Full article
Show Figures

Figure 1

12 pages, 1117 KB  
Article
Changes in Indoor Insecticide Residue Levels after Adopting an Integrated Pest Management Program to Control German Cockroach Infestations in an Apartment Building
by Changlu Wang, Amanda Eiden, Richard Cooper, Chen Zha, Desen Wang and Ed Reilly
Insects 2019, 10(9), 304; https://doi.org/10.3390/insects10090304 - 18 Sep 2019
Cited by 21 | Viewed by 5967 | Correction
Abstract
Insecticide use in homes leads to human exposure to insecticide residues that persist in the environment. Integrated pest management (IPM) programs have been known to be more environmentally friendly for managing German cockroach (Blattella germanica L.) infestations, but their effect on indoor [...] Read more.
Insecticide use in homes leads to human exposure to insecticide residues that persist in the environment. Integrated pest management (IPM) programs have been known to be more environmentally friendly for managing German cockroach (Blattella germanica L.) infestations, but their effect on indoor insecticide residue levels are not well understood. An IPM program consisting of applying cockroach gel baits and placing insect sticky traps as the primary treatment methods were implemented. Floor wipe samples were collected from the bedroom and kitchen floors of 69 apartments with German cockroach infestations at 0 months and again at 12 months from 49 of the 69 apartments sampled at 0 months. Levels of 18 insecticide residues were measured. The mean insecticide residue concentration per apartment decreased by 74% after 12 months. The number of insecticides detected per apartment decreased from 2.5 ± 0.2 to 1.5 ± 0.2 (mean ± standard error). Indoxacarb residue was only detected in two apartments at 12 months despite the fact that an average of 32 ± 4 g 0.6% indoxacarb gel bait was applied per apartment. IPM implementation can result in significant reduction in the insecticide residue concentrations and number of detected insecticides in floor dust samples. Full article
Show Figures

Figure 1

12 pages, 1034 KB  
Article
Sticky Trap Design Considerations for Entrapping Bed Bugs
by Benjamin A. Hottel, Roberto M. Pereira, Salvador A. Gezan and Philip G. Koehler
Insects 2019, 10(6), 177; https://doi.org/10.3390/insects10060177 - 19 Jun 2019
Cited by 3 | Viewed by 6785
Abstract
Little evidence has been presented on the usefulness of sticky traps for monitoring bed bugs, Cimex lectularius. We examined how the surface roughness around the adhesive of a sticky trap affects both bed bug behavior and adhesive entrapment. In the first assay, [...] Read more.
Little evidence has been presented on the usefulness of sticky traps for monitoring bed bugs, Cimex lectularius. We examined how the surface roughness around the adhesive of a sticky trap affects both bed bug behavior and adhesive entrapment. In the first assay, bed bugs were placed onto acetate paper discs with different roughness averages (Ra). Each disc was surrounded by sticky trap adhesive and number of captured bed bugs were recorded. The second assay was set up similarly to the first assay except that the outer portion of the acetate disc had a different Ra than the center. In the third assay, bed bugs were placed into circular acetate arenas where they were surrounded by different Ra treatments. The number of times the bed bugs contacted the Ra treatment but did not cross onto the treatment was recorded. Results of these assays showed that as the acetate surfaces got smoother (lower Ra), bed bugs were more likely to get trapped in sticky trap adhesives but also less likely to travel across the smoother surfaces they encountered. A sticky trap design with a smooth plastic film around the adhesive was tested in the field to see if it could capture bed bugs in apartments with known bed bug activity. This trap was not only able to capture bed bugs but was also able to detect unknown German cockroach, Blattela germanica, infestations. Sticky trap designs with smooth surfaces around an adhesive could be used to monitor not only bed bugs but also German cockroaches. Full article
Show Figures

Figure 1

Back to TopTop