Sign in to use this feature.

Years

Between: -

Subjects

remove_circle_outline
remove_circle_outline
remove_circle_outline
remove_circle_outline
remove_circle_outline
remove_circle_outline
remove_circle_outline

Journals

Article Types

Countries / Regions

Search Results (8)

Search Parameters:
Keywords = Fructus Chebulae

Order results
Result details
Results per page
Select all
Export citation of selected articles as:
20 pages, 3629 KB  
Article
An Optimized Microwave-Assisted Extraction and Evaluation of Amino Acids Content and Nutritional Value in Chebulae fructus from Different Origins
by Zhiqi Xu, Yan Li, Yuan Shen, Yiwu Wang, Jialing Yu, Xinxin Xiang, Lin Yang and Dan He
Foods 2025, 14(7), 1166; https://doi.org/10.3390/foods14071166 - 27 Mar 2025
Viewed by 1704
Abstract
The aim of this study is to establish a rapid and convenient microwave-assisted digestion method for sample pretreatment to evaluate amino acids in Chebulae fructus (CF). The microwave digestion method was optimized to extract amino acids from CF, and the differences in amino [...] Read more.
The aim of this study is to establish a rapid and convenient microwave-assisted digestion method for sample pretreatment to evaluate amino acids in Chebulae fructus (CF). The microwave digestion method was optimized to extract amino acids from CF, and the differences in amino acids in CF from different origins and different processing states were analyzed and evaluated. The influences of digestion temperature, digestion time, and liquid–material ratio on extraction effect were investigated by sing factor test and response surface method (RSM), and the extraction conditions were optimized. The contents of 17 amino acids were determined by an automatic amino acid analyzer. The optimal digestion conditions were a digestion temperature of 150 °C, a digestion time of 18 min, and a liquid–material ratio of 65:1 (mL:g). Under these conditions, the total amino acid content of CF could reach 19.72 mg/g. CF from Lincang city of Yunnan province and unprocessed CF were considered to have higher nutritional value. The results of chemometric analysis showed that there were significant differences in the amino acid content in CF between Guangxi province, Dehong prefecture of Yunnan province, and Lincang city of Yunnan province, and six differential amino acids between the three origins were screened out. This study can provide references for the quality evaluation of the producing area, the extraction, and content research of amino acids of CF. Full article
(This article belongs to the Section Food Nutrition)
Show Figures

Figure 1

31 pages, 4941 KB  
Review
Comprehensive Review on Fruit of Terminalia chebula: Traditional Uses, Phytochemistry, Pharmacology, Toxicity, and Pharmacokinetics
by Changjian Wang, Hongfei Zhang, Xiangdong Wang, Xinyue Wang, Xinru Li, Cuiying Li, Yuefei Wang and Min Zhang
Molecules 2024, 29(23), 5547; https://doi.org/10.3390/molecules29235547 - 24 Nov 2024
Cited by 18 | Viewed by 10581
Abstract
Terminalia chebula Retz., known for its dried fruit, namely Chebulae Fructus, is a medicinal plant with a long-standing global reputation, which was initially recognized for its therapeutic properties during the Jin Dynasty. This review consolidates current knowledge on the traditional uses, phytochemistry, pharmacological [...] Read more.
Terminalia chebula Retz., known for its dried fruit, namely Chebulae Fructus, is a medicinal plant with a long-standing global reputation, which was initially recognized for its therapeutic properties during the Jin Dynasty. This review consolidates current knowledge on the traditional uses, phytochemistry, pharmacological properties, toxicity, and pharmacokinetics of Chebulae Fructus, highlighting its clinical significance and the promising therapeutic potential of its compounds. To date, studies have identified approximately 149 compounds within the plant, including tannins, phenolic acids, lignans, triterpenes, flavonoids, and volatiles. These compounds confer a broad spectrum of biological activities in vitro and in vivo, such as antioxidant, anti-inflammatory, antiviral, anticancer, antibacterial, hepatoprotective, nephroprotective, neuroprotective, and anti-diabetic, some of which are already integrated into clinical practice. However, despite substantial advancements, considerable gaps remain in understanding the complete mechanisms of action, pharmacokinetics, and safety profiles of its extracts and compounds. This paper advocates for enhanced focus on these areas to fully elucidate the therapeutic capacities and facilitate the clinical application of Chebulae Fructus. This comprehensive analysis not only reinforces the ethnopharmacological significance of Chebulae Fructus but also lays a foundation for future pharmacological explorations. Full article
Show Figures

Graphical abstract

11 pages, 2161 KB  
Article
Modeling and Optimization of Ellagic Acid from Chebulae Fructus Using Response Surface Methodology Coupled with Artificial Neural Network
by Junkai Wu, Fan Yang, Liyang Guo and Zunlai Sheng
Molecules 2024, 29(16), 3953; https://doi.org/10.3390/molecules29163953 - 21 Aug 2024
Cited by 6 | Viewed by 1299
Abstract
The dried ripe fruit of Terminalia chebula Retz. is a common Chinese materia medica, and ellagic acid (EA), isolated from the plant, is an important bioactive component for medicinal purposes. This study aimed to delineate the optimal extraction parameters for extracting the EA [...] Read more.
The dried ripe fruit of Terminalia chebula Retz. is a common Chinese materia medica, and ellagic acid (EA), isolated from the plant, is an important bioactive component for medicinal purposes. This study aimed to delineate the optimal extraction parameters for extracting the EA content from Chebulae Fructus (CF), focusing on the variables of ethanol concentration, extraction temperature, liquid–solid ratio, and extraction time. Utilizing a combination of the response surface methodology (RSM) and an artificial neural network (ANN), we systematically investigated these parameters to maximize the EA extraction efficiency. The extraction yields for EA obtained under the predicted optimal conditions validated the efficacy of both the RSM and ANN models. Analysis using the ANN-predicted data showed a higher coefficient of determination (R2) value of 0.9970 and a relative error of 0.79, compared to the RSM’s 2.85. The optimal conditions using the ANN are an ethanol concentration of 61.00%, an extraction temperature of 77 °C, a liquid–solid ratio of 26 mL g−1 and an extraction time of 103 min. These findings significantly enhance our understanding of the industrial-scale optimization process for EA extraction from CF. Full article
(This article belongs to the Section Natural Products Chemistry)
Show Figures

Graphical abstract

14 pages, 3184 KB  
Article
Study on Quality Characteristic of Chebulae Fructus and Its Adulterants and Degradation Pathway of Hydrolyzable Tannins
by Jian Xu, Xiangdong Wang, Huijuan Yu, Xin Chai, Min Zhang, Hong-Hua Wu and Yuefei Wang
Molecules 2024, 29(10), 2399; https://doi.org/10.3390/molecules29102399 - 20 May 2024
Cited by 3 | Viewed by 2183
Abstract
Chebulae Fructus (CF) is known as one of the richest sources of hydrolyzable tannins (HTs). In this study, ultra-performance liquid chromatography coupled with a photodiode array detector method was established for simultaneous determination of the 12 common phenolcarboxylic and tannic constituents (PTCs). Using [...] Read more.
Chebulae Fructus (CF) is known as one of the richest sources of hydrolyzable tannins (HTs). In this study, ultra-performance liquid chromatography coupled with a photodiode array detector method was established for simultaneous determination of the 12 common phenolcarboxylic and tannic constituents (PTCs). Using this method, quantitative analysis was accomplished in CF and other four adulterants, including Terminaliae Belliricae Fructus, Phyllanthi Fructus, Chebulae Fructus Immaturus, and Canarii Fructus. Based on a quantitative analysis of the focused compounds, discrimination of CF and other four adulterants was successfully accomplished by hierarchical cluster analysis and principal component analysis. Additionally, the total contents of the 12 compounds that we focused on in this study were unveiled as 148.86 mg/g, 96.14 mg/g, and 18.64 mg/g in exocarp, mesocarp, and endocarp and seed of CF, respectively, and PTCs were witnessed to be the most abundant in the exocarp of CF. Noticeably, the HTs (chebulagic acid, chebulanin acid, chebulinic acid, and punicalagin) were observed to be ultimately degraded to chebulic acid, gallic acid, and ellagic acid during sunlight-drying of the fresh fruits. As a result, our study indicated that CF and its adulterants could be distinguished by the observed 12 PTCs, which were mainly distributed in the exocarp of the fruits. The HTs were prone to degrade into the three simple phenolcarboxylic acids during drying or processing, allowing us to obtain a more comprehensive understanding of the PTCs, with great significance in the improved quality of CF and related products. Full article
(This article belongs to the Section Analytical Chemistry)
Show Figures

Figure 1

16 pages, 4541 KB  
Article
Untargeted Metabolomic Profiling of Fructus Chebulae and Fructus Terminaliae Billericae
by Yuman Song and Hede Gong
Appl. Sci. 2024, 14(7), 3123; https://doi.org/10.3390/app14073123 - 8 Apr 2024
Cited by 3 | Viewed by 2092
Abstract
This study aims to identify the differences in metabolites between Fructus Chebulae (FC) and Fructus Terminaliae Billericae (FTB). Untargeted metabolomics was used to analyze differentially expressed metabolites (DEMs) with ultra-performance liquid chromatography–electrospray ionization–tandem mass spectrometry (UPLC-ESI-MS/MS). A grand total of 558 metabolites were [...] Read more.
This study aims to identify the differences in metabolites between Fructus Chebulae (FC) and Fructus Terminaliae Billericae (FTB). Untargeted metabolomics was used to analyze differentially expressed metabolites (DEMs) with ultra-performance liquid chromatography–electrospray ionization–tandem mass spectrometry (UPLC-ESI-MS/MS). A grand total of 558 metabolites were detected, with 155 in positive ion mode and 403 in negative ion mode. Further differential analysis yielded 110 and 87 significantly different metabolites, which were mainly polyphenols, flavonoids, terpenoids, and alkaloids. Analysis of KEGG data showed that differentially expressed metabolites (DEMs) in both positive and negative ion modes were found to be enriched in 5 and 18 metabolic pathways, respectively, with metabolic pathways being the most enriched among them. In sum, this study reveals the differential metabolic profiles of FC and FTB and provides support for their further applications in traditional Chinese medicine. Full article
(This article belongs to the Special Issue Advances in Food Metabolomics)
Show Figures

Figure 1

25 pages, 10660 KB  
Article
Global Profiling of the Antioxidant Constituents in Chebulae Fructus Based on an Integrative Strategy of UHPLC/IM-QTOF-MS, MS/MS Molecular Networking, and Spectrum-Effect Correlation
by Xiangdong Wang, Jian Xu, Li-Hua Zhang, Wenzhi Yang, Huijuan Yu, Min Zhang, Yuefei Wang and Hong-Hua Wu
Antioxidants 2023, 12(12), 2093; https://doi.org/10.3390/antiox12122093 - 8 Dec 2023
Cited by 7 | Viewed by 2645
Abstract
An integrative strategy of UHPLC/IM-QTOF-MS analysis, MS/MS molecular networking (MN), in-house library search, and a collision cross-section (CCS) simulation and comparison was developed for the rapid characterization of the chemical constituents in Chebulae Fructus (CF). A total of 122 Constituents were identified, and [...] Read more.
An integrative strategy of UHPLC/IM-QTOF-MS analysis, MS/MS molecular networking (MN), in-house library search, and a collision cross-section (CCS) simulation and comparison was developed for the rapid characterization of the chemical constituents in Chebulae Fructus (CF). A total of 122 Constituents were identified, and most were phenolcarboxylic and tannic compounds. Subsequently, 1,3,6-tri-O-galloyl-β-d-glucose, terflavin A, 1,2,6-tri-O-galloyl-β-d-glucose, punicalagin B, chebulinic acid, chebulagic acid, 1,2,3,4,6-penta-O-galloyl-β-d-glucose, and chebulic acid, among the 23 common constituents of CF, were screened out by UPLC-PDA fingerprinting and multivariate statistical analyses (HCA, PCA, and OPLS-DA). Then, Pearson’s correlation analysis and a grey relational analysis were performed for the spectrum-effect correlation between the UPLC fingerprints and the antioxidant capacity of CF, which was finally validated by an UPLC-DPPH analysis for the main antioxidant constituents. Our study provides a global identification of CF constituents and contributes to the quality control and development of functional foods and preparations dedicated to CF. Full article
Show Figures

Figure 1

16 pages, 7714 KB  
Article
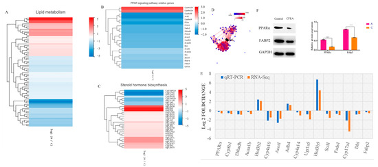
Hepatotoxic Components Effect of Chebulae Fructus and Associated Molecular Mechanism by Integrated Transcriptome and Molecular Docking
by Liwen Ai, Fan Yang, Wanjun Hu, Liyang Guo, Weixue Liu, Xuexue Xue, Lulu Li and Zunlai Sheng
Molecules 2023, 28(8), 3427; https://doi.org/10.3390/molecules28083427 - 13 Apr 2023
Cited by 2 | Viewed by 2780
Abstract
Chebulae Fructus (CF) is a natural medicinal plant widely used for its various pharmacological properties. Natural products used to cure several diseases have been considered safe thanks to their little or no side effects. However, in recent years, a hepatotoxic effect has been [...] Read more.
Chebulae Fructus (CF) is a natural medicinal plant widely used for its various pharmacological properties. Natural products used to cure several diseases have been considered safe thanks to their little or no side effects. However, in recent years, a hepatotoxic effect has been found due to the abuse of herbal medicine. CF has been reported to have hepatotoxicity, but the mechanism is unclear. In this experiment, the toxic aspect and mechanism of CF action were evaluated by transcriptome analysis. Components of toxic CF fractions were identified by LC-MS, and hepatotoxic toxic components in toxic CF fractions were predicted by molecular docking. The results showed that the ethyl acetate part of CF was the main toxic fraction, and transcriptome analysis found that the toxic mechanism was highly related to lipid metabolism-related pathways, and CFEA could inhibit the PPAR signaling pathway. Molecular docking results showed that 3′-O-methyl-4-O-(n″-O-galloyl-β-d-xylopyranosyl) ellagic acid (n = 2, 3 or 4) and 4-O-(3″,4″-O-digalloyl-α-l-rhamnosyl) ellagic acid have better docking energies with PPARα protein and FABP protein than other components. In summary, 3′-O-methyl-4-O-(n″-O-galloyl-β-d-xylopyranosyl) ellagic acid (n = 2, 3 or 4) and 4-O-(3″,4″-O-digalloyl-α-l-rhamnosyl) ellagic acid were the main toxic components, which may play a toxic role by inhibiting the PPAR signaling pathway and affect lipid metabolism. Full article
(This article belongs to the Section Natural Products Chemistry)
Show Figures

Figure 1

12 pages, 3717 KB  
Article
Phenolic Acids from Fructus Chebulae Immaturus Alleviate Intestinal Ischemia-Reperfusion Injury in Mice through the PPARα/NF-κB Pathway
by Junjie Liu, Bin Li, Jing Liu, Feng Qiu, Yunpeng Diao, Yuxin Lei, Jianjun Liu and Wei Zhang
Molecules 2022, 27(16), 5227; https://doi.org/10.3390/molecules27165227 - 16 Aug 2022
Cited by 9 | Viewed by 2873
Abstract
Intestinal ischemia/reperfusion (II/R) injury is a common life-threatening complication with high morbidity and mortality. Chebulae Fructus Immaturus, the unripe fruit of Terminalia chebula Retz., also known as “Xiqingguo” or “Tibet Olive” in China, has been widely used in traditional Tibetan medicine [...] Read more.
Intestinal ischemia/reperfusion (II/R) injury is a common life-threatening complication with high morbidity and mortality. Chebulae Fructus Immaturus, the unripe fruit of Terminalia chebula Retz., also known as “Xiqingguo” or “Tibet Olive” in China, has been widely used in traditional Tibetan medicine throughout history. The phenolic acids’ extract of Chebulae Fructus Immaturus (XQG for short) has exhibited strong antioxidative, anti-inflammation, anti-apoptosis, and antibacterial activities. However, whether XQG can effectively ameliorate II/R injuries remains to be clarified. Our results showed that XQG could effectively alleviate II/R-induced intestinal morphological damage and intestinal barrier injury by decreasing the oxidative stress, inflammatory response, and cell death. Transcriptomic analysis further revealed that the main action mechanism of XQG protecting against II/R injury was involved in activating PPARα and inhibiting the NF-κB-signaling pathway. Our study suggests the potential usage of XQG as a new candidate to alleviate II/R injury. Full article
Show Figures

Graphical abstract

Back to TopTop