Sign in to use this feature.

Years

Between: -

Subjects

remove_circle_outline
remove_circle_outline
remove_circle_outline
remove_circle_outline
remove_circle_outline
remove_circle_outline
remove_circle_outline

Journals

Article Types

Countries / Regions

Search Results (8)

Search Parameters:
Keywords = Finger Lakes

Order results
Result details
Results per page
Select all
Export citation of selected articles as:
28 pages, 3068 KB  
Systematic Review
The Efficacy and Safety of Minimally Invasive Glaucoma Surgery for Primary Open-Angle Glaucoma: A Systematic Review
by Jill Gottehrer and Pinakin Gunvant Davey
Healthcare 2026, 14(3), 319; https://doi.org/10.3390/healthcare14030319 - 27 Jan 2026
Viewed by 823
Abstract
Healthcare systems worldwide are burdened significantly due to glaucoma, which is a leading cause of irreversible blindness. A total of 76 million are currently affected, and it is estimated that by the year 2040, 112 million will be affected by glaucoma. Minimally invasive [...] Read more.
Healthcare systems worldwide are burdened significantly due to glaucoma, which is a leading cause of irreversible blindness. A total of 76 million are currently affected, and it is estimated that by the year 2040, 112 million will be affected by glaucoma. Minimally invasive glaucoma surgery (MIGS) is a recent innovation that plays a key role in glaucoma management. We aimed to conduct a systematic review of the safety and efficacy of MIGS devices and procedures and their use in primary open-angle glaucoma (POAG) to lower intraocular pressure (IOP). Methods: A comprehensive electronic search of the PubMed database was conducted, and randomized controlled trials (RCTs) comparing MIGS devices and techniques with cataract surgery or other glaucoma procedures that had been published by 1 May 2025 were included. Results: Thirty RCTs were included in the systematic review. Studies show that MIGSs are as safe and effective as other procedures, including phacoemulsification and trabeculectomy, at lowering IOP. Conclusions: Short-term trials indicate that MIGSs are a safe and effective treatment option for primary open-angle glaucoma. MIGS procedures lead to favorable outcomes, including decreases in mean IOP and medication use, compared with other glaucoma procedures or standalone phacoemulsification. Independent long-term follow-up studies are needed further to elucidate the efficacy and long-term safety of MIGS. Full article
Show Figures

Figure 1

60 pages, 1066 KB  
Review
Dwarf Mistletoes (Arceuthobium, Viscaceae) of North America: Classification Systems, Phylogenetic Relationships, and Taxonomic Characteristics
by Shawn C. Kenaley and Robert L. Mathiasen
Plants 2025, 14(13), 2051; https://doi.org/10.3390/plants14132051 - 4 Jul 2025
Viewed by 1798
Abstract
Arceuthobium—the dwarf mistletoes—is a clearly defined genus of hemi-parasitic plants in the family Viscaceae. The genus occurs throughout much of the Northern Hemisphere; however, the greatest concentration of species and subspecies occurs within coniferous forests of western North America, where considerable research [...] Read more.
Arceuthobium—the dwarf mistletoes—is a clearly defined genus of hemi-parasitic plants in the family Viscaceae. The genus occurs throughout much of the Northern Hemisphere; however, the greatest concentration of species and subspecies occurs within coniferous forests of western North America, where considerable research was executed in the mid-to-late 20th century to determine their geographic distributions, host specializations, and taxonomic boundaries. However, the last monograph of Arceuthobium presenting morphological, phenological, phylogenetic, and physiological information for N. American dwarf mistletoes was published in 1996, and since that time, no subsequent publications have presented taxonomic information for the present classification of N. American Arceuthobium. Thus, herein, we provide updated phylogenetic and taxonomic data for 44 taxa of Arceuthobium indigenous to N. America while simultaneously addressing knowledge gaps and suggesting future research to improve our understanding of these ecologically and economically important forest tree parasites. The present classification systems for and recent treatments of N. American Arceuthobium are also discussed. Full article
(This article belongs to the Special Issue Taxonomy, Phylogeny and Distribution of Vascular Plants)
Show Figures

Figure 1

17 pages, 2852 KB  
Article
Flourishing in Darkness: Protist Communities of Water Sites in Shulgan-Tash Cave (Southern Urals, Russia)
by Natalia E. Gogoleva, Marina A. Nasyrova, Alexander S. Balkin, Olga Ya. Chervyatsova, Lyudmila Yu. Kuzmina, Elena I. Shagimardanova, Yuri V. Gogolev and Andrey O. Plotnikov
Diversity 2024, 16(9), 526; https://doi.org/10.3390/d16090526 - 1 Sep 2024
Cited by 3 | Viewed by 3016
Abstract
Karst caves, formed by the erosion of soluble carbonate rocks, provide unique ecosystems characterized by stable temperatures and high humidity. These conditions support diverse microbial communities, including wall microbial fouling, aquatic biofilms, and planktonic communities. This study discloses the taxonomic diversity of protists [...] Read more.
Karst caves, formed by the erosion of soluble carbonate rocks, provide unique ecosystems characterized by stable temperatures and high humidity. These conditions support diverse microbial communities, including wall microbial fouling, aquatic biofilms, and planktonic communities. This study discloses the taxonomic diversity of protists in aquatic biotopes of Shulgan-Tash Cave, a culturally significant site and popular tourist destination, by 18S rRNA gene metabarcoding. Our findings reveal the rich protist communities in the cave’s aquatic biotopes, with the highest diversity observed in Blue Lake at the cave entrance. In contrast, Distant Lake in the depth of the cave was inhabited by specific communities of plankton, mats, and pool fingers, which exhibited lower richness and evenness, and were adapted to extreme conditions (cold, darkness, and limited nutrients). High-rank taxa including Opisthokonta, Stramenopiles, and Rhizaria dominated all biotopes, aligning with observations from other subterranean environments. Specific communities of biotopes inside the cave featured distinct dominant taxa: amoeboid stramenopile (Synchromophyceae) and flagellates (Choanoflagellatea and Sandona) in mats; flagellates (Choanoflagellatea, Bicoecaceae, Ancyromonadida) and amoeboid protists (Filasterea) in pool fingers; flagellates (Ochromonadales, Glissomonadida, Synchromophyceae), fungi-like protists (Peronosporomycetes), and fungi (Ustilaginomycotina) in plankton. The specificity of the communities was supported by LEfSe analysis, which revealed enriched or differentially abundant protist taxa in each type of biotope. The predominance of Choanoflagellatea in the communities of cave mats and pool fingers, as well as the predominance of Synchromophyceae in the cave mats, appears to be a unique feature of Shulgan-Tash Cave. The cold-tolerant yeast Malassezia recorded in other caves was present in both plankton and biofilm communities, suggesting its resilience to low temperatures. However, no potentially harmful fungi were detected, positioning this research as a baseline for future monitoring. Our results emphasize the need for ongoing surveillance and conservation efforts to protect the fragile ecosystems of Shulgan-Tash Cave from human-induced disturbances and microbial invasions. Full article
(This article belongs to the Special Issue Diversity in 2024)
Show Figures

Figure 1

26 pages, 12078 KB  
Article
Meteorological and Limnological Precursors to Cyanobacterial Blooms in Seneca and Owasco Lakes, New York, USA
by John D. Halfman, JoAnna Shaw, Ileana Dumitriu and Lisa B. Cleckner
Water 2023, 15(13), 2363; https://doi.org/10.3390/w15132363 - 27 Jun 2023
Cited by 5 | Viewed by 2816
Abstract
Meteorological and water quality data were collected in offshore and nearshore settings over 4 years in the oligotrophic–mesotrophic Owasco and Seneca Lakes in order to assess cyanobacteria bloom (CyanoHABs) spatial and temporal variability and precursor meteorological and water quality conditions. CyanoHABs were detected [...] Read more.
Meteorological and water quality data were collected in offshore and nearshore settings over 4 years in the oligotrophic–mesotrophic Owasco and Seneca Lakes in order to assess cyanobacteria bloom (CyanoHABs) spatial and temporal variability and precursor meteorological and water quality conditions. CyanoHABs were detected from August through mid-October in both lakes. Blooms were temporally and spatially isolated, i.e., rarely concurrently detected at 3 (4.2%) or more of the 12 sites, and blooms (75.6%) were more frequently detected at only 1 of the 12 sites in the 10 min interval photologs. Both lakes lacked consistent meteorological and water quality precursor conditions. CyanoHABs were detected during the expected calm (<1 kph), sunny (600–900 W/m2), and warm water (>23 °C) episodes. However, more CyanoHABs were detected during overcast/shady (<250 W/m2) and windier (1 to 20 kph) and/or in cooler water (16 to 21 °C). More importantly, the majority of the sunny, calm, and/or warm water episodes did not experience a bloom. This suggests that nutrient availability was essential to trigger blooms in these two lakes, and we speculate that the nutrients originate from the decomposition of nearshore organic matter and runoff from the largest precipitation events. Full article
(This article belongs to the Special Issue Aquatic Ecology and Biological Invasions)
Show Figures

Figure 1

6 pages, 780 KB  
Communication
Bolstering the Measurement of Racial Inequity of COVID-19 Vaccine Uptake
by Savanah Russ, John Bramley, Yu Liu and Irena Boyce
Vaccines 2023, 11(4), 876; https://doi.org/10.3390/vaccines11040876 - 21 Apr 2023
Cited by 1 | Viewed by 2026
Abstract
Inequities in COVID-19 vaccine uptake by racialized groups have been persistent throughout the vaccine rollout, leading to disparate burdens of COVID-19 outcomes. A cross-sectional study was conducted to determine COVID-19 vaccine uptake across racialized groups within the nine-county Finger Lakes region of New [...] Read more.
Inequities in COVID-19 vaccine uptake by racialized groups have been persistent throughout the vaccine rollout, leading to disparate burdens of COVID-19 outcomes. A cross-sectional study was conducted to determine COVID-19 vaccine uptake across racialized groups within the nine-county Finger Lakes region of New York State in December 2021. Cross-matching and validation were performed across multiple health information systems for the region to reduce the percentage of vaccine records with missing race information. Additionally, imputation techniques were applied to address the remaining missing values. Uptake of ≥1 dose of the COVID-19 vaccine by race was then examined. By December 2021, 828,551 individuals in our study region had received ≥1 dose of the COVID-19 vaccine, with ~25% having missing race values. Cross-matching and validation within existing records reduced this to ~7%. Uptake of ≥1 dose of a COVID-19 vaccine was greatest among individuals identifying as White, followed by those identifying as Black. The application of imputation techniques reduced the percent of missing race values to <1%; however, this reduction did not significantly change the distribution of vaccine uptake across race groups. Utilization of relevant health information systems, accompanied by imputation techniques, stands to greatly reduce the burden of missing race data within vaccine registries, facilitating accurate targeted interventions to mitigate inequities in COVID-19 vaccination. Full article
(This article belongs to the Section COVID-19 Vaccines and Vaccination)
Show Figures

Figure 1

18 pages, 1027 KB  
Article
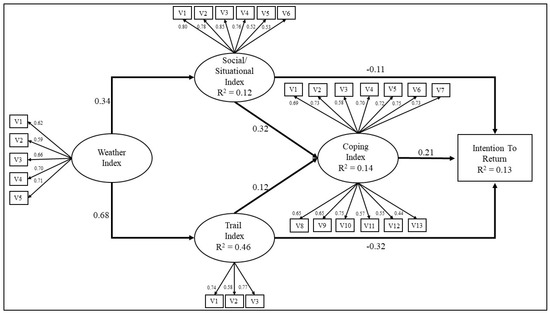
Whether They Return: Modeling Outdoor Recreation Behaviors, Decision Making, and Intention-to-Return in Congressionally Designated Wilderness
by Michael D. Ferguson, Alexander R. Caraynoff, Lauren A. Ferguson, Robert J. Barcelona, Darrick Evensen, Holly Knox, Steven Pytlik and Donna Grosz
Forests 2022, 13(7), 1018; https://doi.org/10.3390/f13071018 - 28 Jun 2022
Cited by 4 | Viewed by 3095
Abstract
Visitation to parks and protected areas (PPAs) has become increasingly widespread in the United States. This increased visitation is especially concerning within congressionally designated wilderness areas where federal agencies are tasked with the dual mandate of preserving wilderness character while simultaneously providing high-quality [...] Read more.
Visitation to parks and protected areas (PPAs) has become increasingly widespread in the United States. This increased visitation is especially concerning within congressionally designated wilderness areas where federal agencies are tasked with the dual mandate of preserving wilderness character while simultaneously providing high-quality outdoor recreation experiences. This study investigated the influence of social, situational, and ecological factors on outdoor recreation visitor behaviors and decision making within the Lye Brook Congressionally Designated Wilderness (LBW) area in Vermont, USA. An on-site intercept survey (n = 576) was employed to collect data from LBW visitors in the summer of 2021. Descriptive and multi-variate statistics (e.g., binary logistic regression, structural equation modeling) indicated that visitor behaviors (e.g., coping, substitution) and decision-making (e.g., intention-to-return) were significantly influenced by social (e.g., conflict), situational (e.g., litter, access), and ecological (e.g., trail conditions, weather) impacts. Moreover, the presence of various weather conditions was found to significantly influence the severity of perceived social, situational, and ecological impacts. Study results indicated that outdoor recreation experiences are multifaceted, necessitating a suite of social, situational, and ecological considerations, especially when examining the relationship between visitor coping behaviors and intention-to-return. This research advances the coping framework, provides empirical support for future examination of social–ecological system (SES) theory, and emphasizes the utility of employing an adaptive systems approach for sustainable PPA management. Full article
(This article belongs to the Section Forest Economics, Policy, and Social Science)
Show Figures

Figure 1

15 pages, 3417 KB  
Article
Comparative Genomics of Two New HF1-like Haloviruses
by Mike Dyall-Smith, Sen-Lin Tang, Brendan Russ, Pei-Wen Chiang and Friedhelm Pfeiffer
Genes 2020, 11(4), 405; https://doi.org/10.3390/genes11040405 - 8 Apr 2020
Cited by 13 | Viewed by 4572
Abstract
Few genomes of the HF1-group of viruses are currently available, and further examples would enhance the understanding of their evolution, improve their gene annotation, and assist in understanding gene function and regulation. Two novel HF1-group haloviruses, Serpecor1 and Hardycor2, were recovered from widely [...] Read more.
Few genomes of the HF1-group of viruses are currently available, and further examples would enhance the understanding of their evolution, improve their gene annotation, and assist in understanding gene function and regulation. Two novel HF1-group haloviruses, Serpecor1 and Hardycor2, were recovered from widely separated hypersaline lakes in Australia. Both are myoviruses with linear dsDNA genomes and infect the haloarchaeon Halorubrum coriense. Both genomes possess long, terminal direct repeat (TDR) sequences (320 bp for Serpecor1 and 306 bp for Hardycor2). The Serpecor1 genome is 74,196 bp in length, 57.0% G+C, and has 126 annotated coding sequences (CDS). Hardycor2 has a genome of 77,342 bp, 55.6% G+C, and 125 annotated CDS. They show high nucleotide sequence similarity to each other (78%) and with HF1 (>75%), and carry similar intergenic repeat (IR) sequences to those originally described in HF1 and HF2. Hardycor2 carries a DNA methyltransferase gene in the same genomic neighborhood as the methyltransferase genes of HF1, HF2 and HRTV-5, but is in the opposite orientation, and the inferred proteins are only distantly related. Comparative genomics allowed us to identify the candidate genes mediating cell attachment. The genomes of Serpecor1 and Hardycor2 encode numerous small proteins carrying one or more CxxC motifs, a signature feature of zinc-finger domain proteins that are known to participate in diverse biomolecular interactions. Full article
(This article belongs to the Special Issue Molecular Genetics and Genomics of Halophilic Microorganisms)
Show Figures

Graphical abstract

27 pages, 2815 KB  
Article
Carbon Footprint of Wines from the Finger Lakes Region in New York State
by Amanda J. Trombly and Marie-Odile P. Fortier
Sustainability 2019, 11(10), 2945; https://doi.org/10.3390/su11102945 - 23 May 2019
Cited by 9 | Viewed by 8342
Abstract
The goal of this study was to evaluate the cradle-to-gate greenhouse gas emissions of Finger Lakes wine using life cycle assessment. It was hypothesized that the carbon footprint of Finger Lakes wines would be lower than that of wines from other regions, based [...] Read more.
The goal of this study was to evaluate the cradle-to-gate greenhouse gas emissions of Finger Lakes wine using life cycle assessment. It was hypothesized that the carbon footprint of Finger Lakes wines would be lower than that of wines from other regions, based on winery practices and climate conditions. Primary data was collected from three wineries representing a range of production volumes, and sensitivity analyses were also performed. Bottle production contributed the most to the impacts of the wine. Impacts associated with cultivation were highest for the winery with the smallest production volume. The cradle-to-gate greenhouse gas emissions for the three case studies ranged from 0.617 to 1.03 kg CO2eq bottle−1. These results suggest that wines from these three Finger Lakes wineries have among the lowest carbon footprints of wines globally (which range from 0.68 to 2.68 kg CO2eq bottle−1), promoting the need to assess the impacts of other wineries in this wine region. Full article
(This article belongs to the Section Sustainable Engineering and Science)
Show Figures

Figure 1

Back to TopTop