Sign in to use this feature.

Years

Between: -

Subjects

remove_circle_outline
remove_circle_outline
remove_circle_outline
remove_circle_outline
remove_circle_outline
remove_circle_outline
remove_circle_outline
remove_circle_outline
remove_circle_outline

Journals

Article Types

Countries / Regions

Search Results (66)

Search Parameters:
Keywords = FapC

Order results
Result details
Results per page
Select all
Export citation of selected articles as:
16 pages, 8366 KB  
Article
FAPI Tracer en Vogue: Evaluating [68Ga]Ga-DATA5m.SA.FAPi for Molecular Imaging of Pulmonary Fibrosis
by Victoria Weissenböck, Michaela Schlederer, Latifa Bakiri, Johanna Schaffenrath, Erwin F. Wagner, Frank Rösch, Marcus Hacker, Lukas Kenner and Cécile Philippe
Pharmaceuticals 2026, 19(1), 34; https://doi.org/10.3390/ph19010034 - 23 Dec 2025
Viewed by 159
Abstract
Background/Objectives: Radiolabeled fibroblast activation protein inhibitors (FAPIs) are emerging as promising imaging agents assessing fibrotic diseases. This study evaluates [68Ga]Ga-DATA5m.SA.FAPi for imaging pulmonary fibrosis in two mouse models, bleomycin-induced (BLM) and a transgenic (fra-2tg) [...] Read more.
Background/Objectives: Radiolabeled fibroblast activation protein inhibitors (FAPIs) are emerging as promising imaging agents assessing fibrotic diseases. This study evaluates [68Ga]Ga-DATA5m.SA.FAPi for imaging pulmonary fibrosis in two mouse models, bleomycin-induced (BLM) and a transgenic (fra-2tg) model, both displaying characteristics of human pulmonary fibrotic diseases. Methods: In the BLM model, C57BL/6 mice were treated with bleomycin or isotonic sodium chloride (controls) for 4, 5, and 6 weeks, followed by [68Ga]Ga-DATA5m.SA.FAPi PET/CT scans. Fra-2tg mice and wildtype (WT) littermates underwent at 7, 11, and 18/19 weeks of age a PET/CT scan. The selected timepoints correspond to early, middle, and late disease stages for each model. Imaging was complemented by ex vivo quantification, histological, and immunohistochemical (IHC) analyses. Results: In BLM mice, pulmonary [68Ga]Ga-DATA5m.SA.FAPi uptake showed a trend toward increase as early as 5 weeks of treatment compared with the controls, which was confirmed by ex vivo analysis (BLM: 3.31 ± 0.29%ID/g, n = 5; control: 1.61 ± 0.29%ID/g, n = 4; p = 0.0035). In fra-2tg mice, no significant differences could be detected. IHC revealed elevated pulmonary FAP expression specifically at early (BLM) and mild (fra-2tg) disease stages, whereas for BLM, tracer uptake was more pronounced at later stages. Conclusions: Our findings complement and extend observations from previous studies and support the potential of FAPI tracers as molecular imaging agents for pulmonary fibrosis. Full article
Show Figures

Graphical abstract

14 pages, 3060 KB  
Article
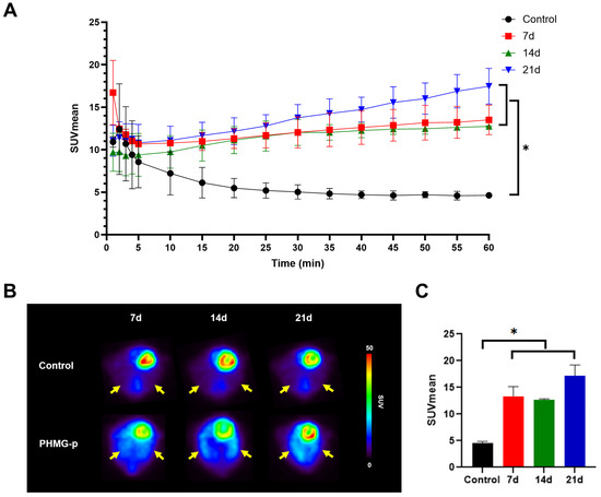
Assessment of the Diagnostic Value of [68Ga]Ga-FAPI-04 and [18F]FDG PET in a PHMG-p-Induced Pulmonary Fibrosis Murine Model
by So Young Kim, Jun Young Park, Ye Lim Cho and Won Jun Kang
Diagnostics 2026, 16(1), 10; https://doi.org/10.3390/diagnostics16010010 - 19 Dec 2025
Viewed by 327
Abstract
Background/Objectives: Pulmonary fibrosis is a progressive and fatal lung disease with limited diagnostic and therapeutic options. Fibroblast activation protein (FAP) has emerged as a promising molecular imaging target for the non-invasive assessment of fibrotic activity. This study aimed to evaluate the diagnostic feasibility [...] Read more.
Background/Objectives: Pulmonary fibrosis is a progressive and fatal lung disease with limited diagnostic and therapeutic options. Fibroblast activation protein (FAP) has emerged as a promising molecular imaging target for the non-invasive assessment of fibrotic activity. This study aimed to evaluate the diagnostic feasibility of [68Ga]Ga-FAP inhibitor (FAPI) and [18F]fluorodeoxyglucose ([18F]FDG) positron emission tomography (PET) for imaging pulmonary fibrosis in a mouse model. Methods: A pulmonary fibrosis model was established by intratracheal administration of polyhexamethylene guanidine-phosphate (PHMG-p) to C57BL/6 mice. Fibrosis severity was quantified by the Ashcroft scoring system using hematoxylin and eosin and Masson’s trichrome staining and evaluated by computed tomography (CT) imaging at 7, 14, and 21 days after PHMG-p exposure. PET imaging was performed, and ex vivo biodistribution was assessed after injection of [68Ga]Ga-FAPI-04 and [18F]FDG. Results: Histological analysis and Ashcroft scoring revealed greater fibrosis severity in the PHMG-p-treated group. Western blot analysis demonstrated upregulation of FAP expression after PHMG-p exposure. CT showed increased mean lung density, while [68Ga]Ga-FAPI-04 PET revealed significantly elevated pulmonary uptake of [68Ga]Ga-FAPI-04 in the PHMG-p-treated group compared with the controls. [18F]FDG PET imaging also showed higher uptake of [18F]FDG in the PHMG-p-treated group than in the controls. Ex vivo biodistribution confirmed greater [68Ga]Ga-FAPI-04 accumulation in the lungs of PHMG-p-treated mice. Conclusions: [68Ga]Ga-FAPI-04 PET serves as a sensitive imaging biomarker for evaluation of fibrotic activity in PHMG-p-induced pulmonary fibrosis and complements [18F]FDG PET for assessing disease progression and therapeutic response. Full article
(This article belongs to the Special Issue New Advances in Chest Imaging)
Show Figures

Figure 1

10 pages, 3939 KB  
Case Report
Panretinal Congenital Hypertrophy of the RPE in an 8-Year-Old Girl with an X-Linked STAG2 Mutation
by Maximilian D. Kong, Mohamed M. Sylla, Jin Kyun Oh, Vaidehi S. Dedania, Megan Soucy, Aykut Demirkol, Scott E. Brodie, Irene H. Maumenee and Stephen H. Tsang
J. Clin. Med. 2025, 14(17), 6110; https://doi.org/10.3390/jcm14176110 - 29 Aug 2025
Viewed by 885
Abstract
Introduction: Congenital hypertrophy of the retinal pigment epithelium (CHRPE) is a benign proliferation of the melanin-producing retinal pigment epithelium (RPE). Although often a benign and incidental finding, multifocal CHRPE may mimic lesions associated with familial adenomatous polyposis (FAP). Case Description: We [...] Read more.
Introduction: Congenital hypertrophy of the retinal pigment epithelium (CHRPE) is a benign proliferation of the melanin-producing retinal pigment epithelium (RPE). Although often a benign and incidental finding, multifocal CHRPE may mimic lesions associated with familial adenomatous polyposis (FAP). Case Description: We describe an 8-year-old girl presenting with optic disc pallor and widespread multifocal bear track CHRPE observed bilaterally on dilated fundoscopy. Fundus autofluorescence (FAF) imaging showed uniform areas of hypoautofluorescence corresponding to the bear track lesions. Spectral domain optical coherence tomography (SD-OCT) demonstrated normal lamination without atrophy. The full-field electroretinogram (ffERG) was within normal limits. Whole-genome sequencing (WGS) revealed a likely pathogenic heterozygous variant in the STAG2 gene (c.3222dup, p.Ser1075IlefsTer12). Conclusions: We present a rare case of bilateral, panretinal bear track CHRPE in a child with a likely pathogenic variant in STAG2. Using multimodal imaging, we contrast bear track lesions of the retina with FAP-associated CHRPE. We also present possible ophthalmic manifestations in carriers of pathogenic STAG2 variants. Full article
(This article belongs to the Special Issue New Clinical Advances in Macular Degeneration)
Show Figures

Figure 1

15 pages, 9044 KB  
Article
Polyether Demulsifier Complexes for Efficient Demulsification of Water-in-Heavy Oil Emulsions
by Jing Li, Xiao Xia, Jinlong Gao, Hao Chen and Jun Ma
Molecules 2025, 30(12), 2550; https://doi.org/10.3390/molecules30122550 - 11 Jun 2025
Viewed by 1648
Abstract
In the production process of the heavy oil industry, efficiently demulsifying water-in-heavy oil (W/HO) emulsions can effectively prevent the negative effects of emulsion corrosion on equipment, increase costs, reduce oil quality, and pollute the environment. Herein, polyether demulsifier complexes (PDC) were obtained by [...] Read more.
In the production process of the heavy oil industry, efficiently demulsifying water-in-heavy oil (W/HO) emulsions can effectively prevent the negative effects of emulsion corrosion on equipment, increase costs, reduce oil quality, and pollute the environment. Herein, polyether demulsifier complexes (PDC) were obtained by compounding fatty alcohol nonionic polyether (FAP) with perfluoropolyether (PFPEA, [CF3O(CF2CF2O)nCF3]) through a simple physical blending method. The experimental results demonstrate that PDC exhibited outstanding demulsification performance for W/HO emulsions across varying temperatures: At 60 °C and 400 ppm dosage, PDC achieved complete dehydration (100%) within just 2 min, showing significantly faster demulsification kinetics compared to FAP and PFPEA. Even at the reduced temperature of 40 °C, PDC maintained effective demulsification capability, achieving complete phase separation within 6 min. These findings collectively establish PDC’s superior demulsification efficiency for W/HO emulsions, with particularly remarkable performance under challenging low-temperature conditions. Research on the demulsification mechanism indicates that PDC achieves efficient demulsification performance due to the synergistic effect the synergistic effect of FAP and PFPEA to effectively destroy the non-covalent bonds (hydrogen and π–π stacking) of interfacially active asphaltenes (IAA) at the oil–water interface, thereby achieving demulsification of W/HO emulsion. PDC with outstanding demulsification ability exhibits significant potential for practical applications in heavy crude oil–water emulsion treatment, and this work can provide insights for developing new composite demulsifiers for petroleum production. Full article
Show Figures

Graphical abstract

19 pages, 3356 KB  
Article
Engineered Nanoclusters to Selectively Reduce Mesenchymal and Epithelial Melanoma Cell Viability
by Olga M. Rodríguez Martínez, Amy Wu-Wu, Valeria S. Arroyo Suárez, Karina Ruiz Rivera, Krystal A. Quirindongo Ortíz, Kiara Y. González Pérez and Miguel E. Castro Rosario
Cancers 2025, 17(12), 1903; https://doi.org/10.3390/cancers17121903 - 7 Jun 2025
Viewed by 1000
Abstract
Melanoma is the most common type of skin cancer. Melanomas are well known for their ability to metastasize to other organs, including the lungs, liver, brain, and bones. The ability of melanoma cells to switch among different phenotypes is a key mechanism that [...] Read more.
Melanoma is the most common type of skin cancer. Melanomas are well known for their ability to metastasize to other organs, including the lungs, liver, brain, and bones. The ability of melanoma cells to switch among different phenotypes is a key mechanism that underscores their metastatic potential. The objective of this work is to report here on the effect of calcium sulfide (CaS) dispersions in melanoma cells. Melanomas with the epithelial- and mesenchymal-like phenotypes were observed during cell culture preparation. The dose-dependent viability was explored up to slightly less than 3% per volume of cell culture. The dispersion reduced the relative percentage of melanomas with the epithelial- and mesenchymal-like phenotypes to (57 ± 5) and (55 ± 5)%, respectively, at 24 h post treatment. In contrast, the viability of normal fibroblasts treated with the dispersion or melanoma cells treated with the reactants used to prepare the dispersion remained nearly constant, with a value range of (100.0 ± 0.2)% for the control and (97 ± 4)% and (93 ± 2)% for doses as high as 2 and 3% per volume of cell culture, respectively. Fluorescence imaging measurements were consistent with the release of cytochrome c from the mitochondria and its translocation to the cell nuclei. The average expression of caspases 3 and 9 was found to be 3 and 1.4 times higher than in the corresponding melanoma control, respectively, which was consistent with intrinsic apoptosis. The response of vinculin expression was slightly different in both cell phenotypes. Vinculin was found to delocalize in the cytoplasm of treated mesenchymal melanoma cells, with a slightly higher concentration at the end of the actin fibers. A statistically significant increase (p < 0.0001) in the number of focal adhesion points (FAP) at the edge of the cell membrane–external cellular matrix (ECM) interphase was observed in post-treated melanoma that exhibited the epithelial-like phenotype. The changes in vinculin expression and FAP and the reduced viability of the melanomas were consistent with regulation of proteins associated with programmed cell death. It is thus proposed that the sulfides produced from the reactions of the nanoclusters in the acidic environment facilitate the regulation of proteins required to initiate apoptosis, although other processes may also be involved. We conclude that CaS may be an adequate chemical to selectively reduce melanoma viability with little effect on benign fibroblasts. Full article
(This article belongs to the Section Cancer Pathophysiology)
Show Figures

Graphical abstract

16 pages, 7408 KB  
Article
Treatment of Pancreatic Cancer Using Near-Infrared Photoimmunotherapy Targeting Cancer-Associated Fibroblasts in Combination with Anticancer Chemotherapeutic Drug
by Hiroki Yonemura, Masaki Kuwatani, Kohei Nakajima, Atsushi Masamune, Mikako Ogawa and Naoya Sakamoto
Cancers 2025, 17(9), 1584; https://doi.org/10.3390/cancers17091584 - 7 May 2025
Viewed by 1688
Abstract
Background: Pancreatic ductal adenocarcinoma (PDAC), which has a poor prognosis, involves an overabundance of fibroblasts and extracellular matrix. Cancer-associated fibroblasts (CAFs) are critical for providing structural support by secreting soluble factors and extracellular matrix proteins into the stroma. We assessed the potential [...] Read more.
Background: Pancreatic ductal adenocarcinoma (PDAC), which has a poor prognosis, involves an overabundance of fibroblasts and extracellular matrix. Cancer-associated fibroblasts (CAFs) are critical for providing structural support by secreting soluble factors and extracellular matrix proteins into the stroma. We assessed the potential of near-infrared photoimmunotherapy (NIR-PIT) targeting CAFs in PDAC. Methods: PDAC cells (Capan-1 and SUIT-2) and CAFs (hPSC-5) were used. Anti-human fibroblast activation protein (FAP)/podoplanin (PDPN) antibodies were used to bind to CAFs and conjugates with the specific photosensitizer IRDye®700DX (IR700) to investigate the effects of NIR-PIT. Thereafter, BALB/c Slc-nu/nu mice were transplanted with Capan-1 and/or CAFs and treated with gemcitabine (GEM) with or without NIR-PIT. Results: The binding rate of anti-FAP antibody-AlexaFluor®488 conjugate to hPSC-5 cells was high, whereas that of the anti-PDPN antibody-conjugate was not. The incubation of anti-FAP antibody-IR700 conjugate (αFAP-IR700) with hPSC-5 cells for 3 h led to maximal fluorescence on the surface of hPSC-5 cells. When NIR-PIT with αFAP-IR700 was performed in the co-culture group of Capan-1 and hPSC-5 cells, the proliferative capacity of Capan-1 cells decreased to the same level as that when Capan-1 cells were cultured alone (p < 0.05). In vivo, compared with the GEM group, the NIR-PIT with the GEM group showed a significant reduction in the tumor volume (day 28: 79 vs. 382 mm3, p < 0.05). Tumor volumes in the NIR-PIT group were not reduced compared with those in the control group. Conclusions: Combining NIR-PIT with conventional chemotherapy to target CAFs may enhance the anticancer effects on PDAC. Full article
(This article belongs to the Special Issue Multimodal Treatment for Pancreatic Cancer)
Show Figures

Figure 1

20 pages, 15462 KB  
Article
Molecular Imaging of Fibroblast Activation Protein in Response to Cardiac Injury Using [68Ga]Ga-DATA5m.SA.FAPi
by Victoria Weissenböck, Lukas Weber, Michaela Schlederer, Laura Silva Sousa, Anna Stampfer, Simge Baydar, Thomas Nakuz, Raffaella Calabretta, Ana Isabel Antunes Goncalves, Xiang Li, Frank Rösch, Bruno K. Podesser, Lukas Kenner, Marcus Hacker, Attila Kiss and Cecile Philippe
Pharmaceuticals 2025, 18(5), 658; https://doi.org/10.3390/ph18050658 - 29 Apr 2025
Cited by 1 | Viewed by 2044
Abstract
Background/Objectives: Fibroblast activation protein (FAP) has gained tremendous traction as a target for tumor imaging and cancer treatment, while also playing a key role in fibrosis. Our study aimed to evaluate [68Ga]Ga-DATA5m.SA.FAPi for PET imaging of replacement fibrosis following [...] Read more.
Background/Objectives: Fibroblast activation protein (FAP) has gained tremendous traction as a target for tumor imaging and cancer treatment, while also playing a key role in fibrosis. Our study aimed to evaluate [68Ga]Ga-DATA5m.SA.FAPi for PET imaging of replacement fibrosis following myocardial infarction (MI) or interstitial fibrosis associated with hypertrophy. Methods: MI or transverse aortic constriction (TAC)-induced hypertrophy was induced in C57BL/6 mice, with sham-operated animals serving as controls. At multiple time points during disease progression (1, 2, and 6 weeks post-surgery), [68Ga]Ga-DATA5m.SA.FAPi PET/CT scans were performed, followed by ex vivo investigations. Additionally, in vitro cell uptake experiments simulating hypertrophy were conducted. Results: Cardiac uptake of [68Ga]Ga-DATA5m.SA.FAPi significantly increased two weeks after MI induction (MI: 2.1 ± 0.2%ID/g, n = 7 vs. SHAM: 1.1 ± 0.2%ID/g, n = 5; p = 0.002), confirmed by ex vivo autoradiography. No significant difference was observed at six weeks post-MI (MI: 1.1 ± 0.1%ID/g, n = 4 vs. SHAM: 0.8 ± 0.0%ID/g, n = 3), indicating infarct healing completion. In contrast, TAC mice showed increased uptake after six weeks (TAC: 1.8 ± 0.2%ID/g, n = 6; p = 0.007), related to interstitial fibrosis progression. Consistently, high-stretched cardiac fibroblasts demonstrated a higher uptake compared to low-stretched conditioned ones, suggesting the stretch mediates regulation of FAP. Conclusions: This study demonstrated the efficacy of [68Ga]Ga-DATA5m.SA.FAPi for longitudinal imaging of cardiac fibrosis in response to different cardiac injuries. In vivo FAP imaging during cardiac remodeling may serve as a valuable tool for diagnosing and predicting disease progression, ultimately aiding in the clinical management of patients. Full article
(This article belongs to the Section Radiopharmaceutical Sciences)
Show Figures

Figure 1

22 pages, 3903 KB  
Article
Ultrasound-Assisted Extraction, Characterization, and Antioxidant Activities of the Polysaccharides from Fermented Astragalus membranaceus
by Jingyan Zhang, Zijing Liang, Kang Zhang, Xi Tang, Lei Wang, Xueyan Gu, Huub F. J. Savelkoul and Jianxi Li
Molecules 2025, 30(5), 1159; https://doi.org/10.3390/molecules30051159 - 4 Mar 2025
Cited by 3 | Viewed by 3399
Abstract
This study aimed to optimize the ultrasound-assisted extraction (UAE) of polysaccharides from fermented Astragalus membranaceus (FAPS) and to investigate the physicochemical properties and antioxidant activities of the extracted polysaccharides. Using a combination of single-factor experiments and response surface methodology based on a Box–Behnken [...] Read more.
This study aimed to optimize the ultrasound-assisted extraction (UAE) of polysaccharides from fermented Astragalus membranaceus (FAPS) and to investigate the physicochemical properties and antioxidant activities of the extracted polysaccharides. Using a combination of single-factor experiments and response surface methodology based on a Box–Behnken design, we improved the extraction of crude FAPS without deproteinization. Under optimal conditions (50 °C, 60 min, 8 mL/g, 480 W), the yield of crude FAPS obtained by UAE (7.35% ± 0.08) exceeded the yield from convectional hot water extraction (6.95% ± 0.24). After protein removal, the FAPS was subjected to comprehensive chemical analyses, including HPLC, HPGPC, FT-IR, UV spectroscopy, and a Congo red assay. The results showed that FAPS had a significantly higher carbohydrate content compared to the non-fermented group (95.38% ± 6.20% vs. 90.938% ± 3.80%), while the protein content was significantly lower than that of the non-fermented Astragalus polysaccharides (APS) group (1.26% ± 0.34% vs. 6.76% ± 0.87%). In addition, FAPS had a higher average molecular weight and a lower Mw/Mn ratio compared to APS. The primary monosaccharides in FAPS were identified as Glc, Ara, Gal and GalA, with a molar ratio of 379.72:13.26:7.75:6.78, and FAPS lacked a triple helix structure. In vitro, antioxidant assays showed that FAPS possessed superior antioxidant properties compared to APS. These results emphasize the significant potential of FAPS as an antioxidant, possibly superior to that of APS. The results of this study suggest that fermentation and UAE offer promising applications for the development and utilization of Astragalus membranaceus for human and animal health. Full article
Show Figures

Figure 1

20 pages, 2653 KB  
Article
Comparative Analysis of Commercial and Home-Made Media on RSPO1/S6R Axis in Organoids with Different Wnt Backgrounds: A Methodological Guide for the Selection of Intestinal Patient-Derived Organoids Culture Media
by Giulia Calafato, Chiara Alquati, Alice Bernardi, Floriana Jessica Di Paola and Luigi Ricciardiello
Int. J. Mol. Sci. 2024, 25(21), 11526; https://doi.org/10.3390/ijms252111526 - 26 Oct 2024
Cited by 2 | Viewed by 2496
Abstract
WNT3A is an intestinal ligand triggering the Wnt/β-catenin (Wnt) pathway, which can be enhanced by R-spondin 1 (RSPO1) through the RSPO1–LGR axis or antagonized by the adenomatous polyposis coli (APC) protein supporting β-catenin-degradation. Wnt interplays with several pathways including PI3K/mTOR (mTOR). In this [...] Read more.
WNT3A is an intestinal ligand triggering the Wnt/β-catenin (Wnt) pathway, which can be enhanced by R-spondin 1 (RSPO1) through the RSPO1–LGR axis or antagonized by the adenomatous polyposis coli (APC) protein supporting β-catenin-degradation. Wnt interplays with several pathways including PI3K/mTOR (mTOR). In this study, we evaluated the influence of WNT3A-commercial and home-made culture media and RSPO1 protein on the Wnt and mTOR interplay in non-APC and APC-mutated intestinal patient-derived organoids (PDOs). Normal mucosa (NM) of sporadic CRC and FAP PDOs were cultured with: WNT3A-lacking/containing commercial (A/A+B) or home-made (BASAL/WNT3A-conditioned medium (CM)±RSPO1) media. In non-APC-mutated-PDOs (CRC-NM), WNT3A-CM, over commercial A+B, strongly activated Wnt-target-genes CCND1 and c-MYC. Most importantly, the addition of RSPO1 to home-made WNT3A-CM or A+B led to the downregulation of the mTOR-downstream-effector phospho-S6 ribosomal protein (p-S6R), highlighting the activation of the RSPO1–pS6R in both non-APC (CRC-NM) and APC-mutated (FAP-NM) PDOs, independently from LGR5 gene expression modulation. Our work demonstrates that home-made WNT3A-CM strongly impacts the crosstalk between Wnt and mTOR over commercial media, and proposes RSPO1 as a key regulator of the RSPO1–p-S6R axis in both non-APC and APC-mutated PDOs. Together, these findings represent an important methodological guide for scientists working in these fields to select the most appropriate intestinal PDO media. Full article
Show Figures

Figure 1

20 pages, 10232 KB  
Article
AREG Upregulation in Cancer Cells via Direct Interaction with Cancer-Associated Fibroblasts Promotes Esophageal Squamous Cell Carcinoma Progression Through EGFR-Erk/p38 MAPK Signaling
by Takashi Nakanishi, Yu-ichiro Koma, Shoji Miyako, Rikuya Torigoe, Hiroki Yokoo, Masaki Omori, Keitaro Yamanaka, Nobuaki Ishihara, Shuichi Tsukamoto, Takayuki Kodama, Mari Nishio, Manabu Shigeoka, Hiroshi Yokozaki and Yoshihiro Kakeji
Cells 2024, 13(20), 1733; https://doi.org/10.3390/cells13201733 - 19 Oct 2024
Cited by 11 | Viewed by 4021
Abstract
Cancer-associated fibroblasts (CAFs) are a key component of the tumor microenvironment and significantly contribute to the progression of various cancers, including esophageal squamous cell carcinoma (ESCC). Our previous study established a direct co-culture system of human bone marrow-derived mesenchymal stem cells (progenitors of [...] Read more.
Cancer-associated fibroblasts (CAFs) are a key component of the tumor microenvironment and significantly contribute to the progression of various cancers, including esophageal squamous cell carcinoma (ESCC). Our previous study established a direct co-culture system of human bone marrow-derived mesenchymal stem cells (progenitors of CAFs) and ESCC cell lines, which facilitates the generation of CAF-like cells and enhances malignancy in ESCC cells. In this study, we further elucidated the mechanism by which CAFs promote ESCC progression using cDNA microarray analysis of monocultured ESCC cells and those co-cultured with CAFs. We observed an increase in the expression and secretion of amphiregulin (AREG) and the expression and phosphorylation of its receptor EGFR in co-cultured ESCC cells. Moreover, AREG treatment of ESCC cells enhanced their survival and migration via the EGFR-Erk/p38 MAPK signaling pathway. Immunohistochemical analysis of human ESCC tissues showed a positive correlation between the intensity of AREG expression at the tumor-invasive front and the expression level of the CAF marker FAP. Bioinformatics analysis confirmed significant upregulation of AREG in ESCC compared with normal tissues. These findings suggest that AREG plays a crucial role in CAF-mediated ESCC progression and could be a novel therapeutic target for ESCC. Full article
(This article belongs to the Special Issue Cancer-Associated Fibroblasts: Challenges and Directions)
Show Figures

Figure 1

9 pages, 1333 KB  
Article
Dental Erosion in Competitive Swimmers and Preventive Treatments: An In Vitro Study
by Riccardo Favero, Marianna Nicetto, Martina Barone, Alessandra Dorigotti, Andrea Volpato and Vincenzo Tosco
Dent. J. 2024, 12(9), 289; https://doi.org/10.3390/dj12090289 - 11 Sep 2024
Cited by 2 | Viewed by 3657
Abstract
The aim of this in vitro study was to evaluate the effectiveness of highly concentrated fluoride products and remineralizing products (F-APC) in preventing erosive dental lesions in competitive swimming patients. A total of 48 teeth were extracted, preserved in saline solution and divided [...] Read more.
The aim of this in vitro study was to evaluate the effectiveness of highly concentrated fluoride products and remineralizing products (F-APC) in preventing erosive dental lesions in competitive swimming patients. A total of 48 teeth were extracted, preserved in saline solution and divided into three groups. In G1 (control group), each tooth was half-immersed in chlorinated pool water; in G2 (fluoride-treated group), after being totally immersed in chlorinated water, each tooth had half of its surface treated with a highly concentrated fluoride product once a week; in G3 (remineralization product-treated group), each tooth was totally immersed in chlorinated water and half of its surface was treated with a remineralizing product after each immersion. The study was conducted over a 4-week period, immersing the teeth for 4 h per day. In G1, statistically significant differences were observed in submerged versus non-submerged tooth surfaces at week 3 (T3) (p = 0.019) and week 4 (T4) (p = 0.0007), with four and eight surfaces showing erosive tooth wear (ETW), respectively. In G2, a difference was observed between fluoride-treated and non-fluoride-treated surfaces at T4 (p = 0.039), with three surfaces with ETW among the non-treated ones. In G3, the difference was observed between portions treated with F-APC and those not treated at T4 (p = 0.019), with four surfaces with ETW among the untreated ones. Chlorinated pool water is a potential erosive agent for teeth if water pH values reach a critical value. Treating the teeth surface with highly concentrated fluoride products, once a week for 5 min, and F-APC are effective in protecting teeth against tooth erosion. Full article
Show Figures

Figure 1

25 pages, 102913 KB  
Article
Antimicrobial Properties and Cytotoxic Effect Evaluation of Nanosized Hydroxyapatite and Fluorapatite Dedicated for Alveolar Bone Regeneration
by Wojciech Zakrzewski, Zbigniew Rybak, Magdalena Pajączkowska, Joanna Nowicka, Maria Szymonowicz, Agnieszka Rusak, Rafał J. Wiglusz, Katarzyna Szyszka, Jacek Chmielowiec, Grzegorz Chodaczek, Krzysztof Kujawa, Bartosz Mielan and Maciej Dobrzyński
Appl. Sci. 2024, 14(17), 7845; https://doi.org/10.3390/app14177845 - 4 Sep 2024
Cited by 6 | Viewed by 2037
Abstract
Background: Alveolar bone augmentation is a complex process influenced by a multitude of factors. The materials applied in augmentation procedures must be confirmed as non-toxic, and their physicochemical properties should allow proper bone reconstruction. The specifics of oral surgical procedures require the use [...] Read more.
Background: Alveolar bone augmentation is a complex process influenced by a multitude of factors. The materials applied in augmentation procedures must be confirmed as non-toxic, and their physicochemical properties should allow proper bone reconstruction. The specifics of oral surgical procedures require the use of regenerative biomaterials with antimicrobial properties. This study focuses on the physicochemical characteristics of chosen nanosized biomaterials, as well as their cytotoxicity and antimicrobial properties. Methods: nanosized hydroxyapatite and fluorapatite (abbreviated as nHAp and nFAp) pellets were manufactured using a microwave hydrothermal synthesis method. The impact on Candida albicans, Streptococcus mutans, and Lactobacillus rhamnosus strains activity and adherence to apatites was tested. Cytotoxic evaluation was performed based on the differentiation process of MC3T3 cells. The effectiveness of MC3T3 differentiation was confirmed by Alizarin Red staining. Results: Contact with both biomaterials caused a reduction in the mean microbial count of S. mutans and C. albicans strains, as observed. Studied biomaterials demonstrated enhanced proliferation of MC3T3 cells, with the exception of the 1:1 nFAp concentration. Conclusions: Both biomaterials enhance the proliferation of fibroblasts and limit the activity of specific oral pathogens in vitro. The research clearly demonstrates the advantage of nFAp over nHAp, with a notable reduction in microbial count of Candida albicans and Streptococcus mutans over time. The lowest microbial count reduction was observed in the case of L. rhamnosus. Further research is required in order to fully understand the specifics of nHAp and nFAp antimicrobial action. However, the results were found to be more favourable for nFAp biomaterial. Full article
(This article belongs to the Section Applied Dentistry and Oral Sciences)
Show Figures

Figure 1

30 pages, 3726 KB  
Article
Strain-Dependent Effects on Confinement of Folded Acoustic and Optical Phonons in Short-Period (XC)m/(YC)n with X,Y (≡Si, Ge, Sn) Superlattices
by Devki N. Talwar, Sky Semone and Piotr Becla
Materials 2024, 17(13), 3082; https://doi.org/10.3390/ma17133082 - 23 Jun 2024
Cited by 3 | Viewed by 1561
Abstract
Carbon-based novel low-dimensional XC/YC (with X, Y ≡ Si, Ge, and Sn) heterostructures have recently gained considerable scientific and technological interest in the design of electronic devices for energy transport use in extreme environments. Despite many efforts made to understand the structural, electronic, [...] Read more.
Carbon-based novel low-dimensional XC/YC (with X, Y ≡ Si, Ge, and Sn) heterostructures have recently gained considerable scientific and technological interest in the design of electronic devices for energy transport use in extreme environments. Despite many efforts made to understand the structural, electronic, and vibrational properties of XC and XxY1−xC alloys, no measurements exist for identifying the phonon characteristics of superlattices (SLs) by employing either an infrared and/or Raman scattering spectroscopy. In this work, we report the results of a systematic study to investigate the lattice dynamics of the ideal (XC)m/(YC)n as well as graded (XC)10/(X0.5Y0.5C)/(YC)10/(X0.5Y0.5C) SLs by meticulously including the interfacial layer thickness (≡1–3 monolayers). While the folded acoustic phonons (FAPs) are calculated using a Rytov model, the confined optical modes (COMs) and FAPs are described by adopting a modified linear-chain model. Although the simulations of low-energy dispersions for the FAPs indicated no significant changes by increasing , the results revealed, however, considerable “downward” shifts of high frequency COMs and “upward” shifts for the low energy optical modes. In the framework of a bond polarizability model, the calculated results of Raman scattering spectra for graded SLs are presented as a function of . Special attention is paid to those modes in the middle of the frequency region, which offer strong contributions for enhancing the Raman intensity profiles. These simulated changes are linked to the localization of atomic displacements constrained either by the XC/YC or YC/XC unabrupt interfaces. We strongly feel that this study will encourage spectroscopists to perform Raman scattering measurements to check our theoretical conjectures. Full article
(This article belongs to the Special Issue Advanced Materials in Photoelectrics and Photonics)
Show Figures

Figure 1

11 pages, 2076 KB  
Article
Anatomical Reference of the Femur after Distal Resection Is Reliable for Rotational Alignment in Total Knee Arthroplasty
by Seong Hwan Kim, Yong-Beom Park, Gil-Won Choi and Han-Jun Lee
J. Pers. Med. 2024, 14(6), 663; https://doi.org/10.3390/jpm14060663 - 20 Jun 2024
Viewed by 1682
Abstract
The rotational alignment of the femoral component in total knee arthroplasty (TKA) is considered an important factor, but it is still difficult to assess intraoperatively. This study was conducted to identify anatomical parameters for femoral rotational alignment. A total of 204 patients who [...] Read more.
The rotational alignment of the femoral component in total knee arthroplasty (TKA) is considered an important factor, but it is still difficult to assess intraoperatively. This study was conducted to identify anatomical parameters for femoral rotational alignment. A total of 204 patients who underwent primary TKA between 2015 and 2019 were enrolled. The femoral lateral (FLAP) and femoral medial anteroposterior (FMAP) lengths were measured as the widest lengths in the anteroposterior (AP) axis after distal femoral resection. The difference between FLAP and FMAP was defined as dFAP. The concordance correlation coefficient (CCC) was assessed for agreement between the cTEA-PCA and the value of femoral rotation using the linear regression analysis equation. HKA, FLAP, FMAP, and dFAP were significantly associated with femoral rotational alignment. The prediction equation combining the novel intraoperative anatomical references showed improved association with rotational alignment. If dFAP was 6.0 mm, the femoral rotation angle was calculated as 4.9° using this univariate regression equation. The CCC was 0.483, indicating moderate agreement. The dFAP showed an association with distal femoral rotational alignment. A 6 mm dFAP could be a reference for around 5° of femoral rotation. The equation developed in this study may be a reliable tool for intraoperative distal femoral rotational alignment. Full article
(This article belongs to the Section Personalized Therapy in Clinical Medicine)
Show Figures

Figure 1

14 pages, 5739 KB  
Article
[68Ga]FAPI PET for Imaging and Treatment Monitoring in a Preclinical Model of Pulmonary Fibrosis: Comparison to [18F]FDG PET and CT
by Hao Ji, Xiangming Song, Xiaoying Lv, Fuqiang Shao, Yu Long, Yangmeihui Song, Wenyu Song, Pengxin Qiao, Yongkang Gai, Dawei Jiang and Xiaoli Lan
Pharmaceuticals 2024, 17(6), 726; https://doi.org/10.3390/ph17060726 - 3 Jun 2024
Cited by 15 | Viewed by 3252
Abstract
Purpose: This study aimed to evaluate the feasibility of using [68Ga]-fibroblast-activating protein inhibitor (FAPI) positron emission tomography (PET) imaging for diagnosing pulmonary fibrosis in a mouse model. We also examined its value in monitoring treatment response and compared it with traditional [...] Read more.
Purpose: This study aimed to evaluate the feasibility of using [68Ga]-fibroblast-activating protein inhibitor (FAPI) positron emission tomography (PET) imaging for diagnosing pulmonary fibrosis in a mouse model. We also examined its value in monitoring treatment response and compared it with traditional [18F]-fluorodeoxyglucose (FDG) PET and computed tomography (CT) imaging. Methods: A model of idiopathic pulmonary fibrosis was established using intratracheal injection of bleomycin (BLM, 2 mg/kg) into C57BL/6 male mice. For the treatment of IPF, a daily oral dose of 400 mg/kg/day of pirfenidone was administered from 9 to 28 days after the establishment of the model. Disease progression and treatment efficacy were assessed at different stages of the disease every week for four weeks using CT, [18F]FDG PET, and [68Ga]FAPI PET (baseline imaging performed at week 0). Mice were sacrificed and lung tissues were harvested for hematoxylin-eosin staining, picrosirius red staining, and immunohistochemical staining for glucose transporter 1 (GLUT1) and FAP. Expression levels of GLUT1 and FAP in pathological sections were quantified. Correlations between imaging parameters and pathological quantitative values were analyzed. Results: CT, [18F]FDG PET and [68Ga]FAPI PET revealed anatomical and functional changes in the lung that reflected progression of pulmonary fibrosis. In untreated mice with pulmonary fibrosis, lung uptake of [18F]FDG peaked on day 14, while [68Ga]FAPI uptake and mean lung density peaked on day 21. In mice treated with pirfenidone, mean lung density and lung uptake of both PET tracers decreased. Mean lung density, [18F]FDG uptake, and [68Ga]FAPI uptake correlated well with quantitative values of picrosirius red staining, GLUT1 expression, and FAP expression, respectively. Conclusions: Although traditional CT and [18F]FDG PET reflect anatomical and metabolic status in fibrotic lung, [68Ga]FAPI PET provides a means of evaluating fibrosis progression and monitoring treatment response. Full article
(This article belongs to the Special Issue The Medical Applications of Novel PET Radiopharmaceuticals)
Show Figures

Graphical abstract

Back to TopTop