Sign in to use this feature.

Years

Between: -

Subjects

remove_circle_outline
remove_circle_outline
remove_circle_outline
remove_circle_outline
remove_circle_outline
remove_circle_outline
remove_circle_outline
remove_circle_outline
remove_circle_outline

Journals

remove_circle_outline
remove_circle_outline
remove_circle_outline

Article Types

Countries / Regions

remove_circle_outline
remove_circle_outline
remove_circle_outline

Search Results (295)

Search Parameters:
Keywords = Euler distribution

Order results
Result details
Results per page
Select all
Export citation of selected articles as:
24 pages, 1435 KB  
Article
Fractional Extension of Gould–Hopper–Bell Polynomials Related to Apostol-Type Polynomials and Their Properties
by Rabeb Sidaoui, Abdulghani Muhyi, Khaled Aldwoah, Khidir Shaib Mohamed, Alawia Adam, Manal Y. A. Juma and Amer Alsulami
Fractal Fract. 2026, 10(4), 244; https://doi.org/10.3390/fractalfract10040244 - 7 Apr 2026
Viewed by 109
Abstract
This study uses a fractional operator technique to analyze a novel class of special polynomials. These polynomials are designated as fractional Gould–Hopper–Bell–Apostol-type polynomials. We first define the operational expression of the Apostol-type Gould–Hopper–Bell polynomials and then use a suitable fractional operator to generate [...] Read more.
This study uses a fractional operator technique to analyze a novel class of special polynomials. These polynomials are designated as fractional Gould–Hopper–Bell–Apostol-type polynomials. We first define the operational expression of the Apostol-type Gould–Hopper–Bell polynomials and then use a suitable fractional operator to generate a new fractional version of these polynomials. The accompanying generating function, series definition, and summation formulas are also derived. Furthermore, certain symmetry identities and monomiality results are investigated. The study also identifies specific members of this fractional family, such as fractional Gould–Hopper–Bell–Apostol–Bernoulli polynomials, fractional Gould–Hopper–Bell–Apostol–Euler polynomials, and fractional Gould–Hopper–Bell–Apostol–Genocchi polynomials, and finds similar results for each. The study makes use of Mathematica to display computational results, zero distributions, and graphical demonstrations for a specific case of the established class. Full article
(This article belongs to the Section General Mathematics, Analysis)
Show Figures

Figure 1

20 pages, 388 KB  
Article
Koopman–von Neumann and Weyl–Wigner Phase-Space Formulation of Inviscid Euler Flows
by Sandor M. Molnar and Joseph R. Godfrey
Entropy 2026, 28(4), 416; https://doi.org/10.3390/e28040416 - 7 Apr 2026
Viewed by 234
Abstract
We develop a unified Koopman–von Neumann (KvN) operator and Weyl–Wigner phase-space framework for inviscid ideal (barotropic) Euler flows. Our approach reformulates the nonlinear fluid dynamics as a linear KvN evolution on an enlarged field phase space, thereby enabling us to apply tools developed [...] Read more.
We develop a unified Koopman–von Neumann (KvN) operator and Weyl–Wigner phase-space framework for inviscid ideal (barotropic) Euler flows. Our approach reformulates the nonlinear fluid dynamics as a linear KvN evolution on an enlarged field phase space, thereby enabling us to apply tools developed for quantum mechanics (Weyl quantization, Moyal ⋆-products, and Wigner functionals) to a classical fluid. We construct the appropriate KvN generator (including the required Jacobian term for unitarity) and derive the evolution equation for the corresponding Wigner functional. This framework clarifies when the classical Liouville (Vlasov) description is exact—namely, in quadratic or linear regimes where the Moyal bracket reduces to the Poisson bracket—and when higher-order quantum-like corrections become significant in fully nonlinear regimes. As an analytic example, we obtain a closed-form Wigner solution for a one-dimensional Burgers flow (pressureless Euler) and verify, term by term, that it reproduces the expected Liouville transport (with distributional contributions at the shock). We also compare the phase-space approach with a kinetic (Vlasov–monokinetic) formulation and outline the extension of the framework to three-dimensional flows using a Clebsch variable representation. Full article
(This article belongs to the Section Multidisciplinary Applications)
Show Figures

Figure 1

17 pages, 2834 KB  
Article
Dynamic Modeling and Simulation Study of Space Maglev Vibration Isolation Control System
by Mao Ye and Jianyu Wang
Electronics 2026, 15(7), 1485; https://doi.org/10.3390/electronics15071485 - 2 Apr 2026
Viewed by 265
Abstract
To solve the problems of high-precision attitude control and vibration isolation of satellite payloads, this paper conducts in-depth research on satellite attitude dynamics and maglev active vibration isolation control technology. A dual-super collaborative control scheme is proposed, which consists of payload module ultra-high [...] Read more.
To solve the problems of high-precision attitude control and vibration isolation of satellite payloads, this paper conducts in-depth research on satellite attitude dynamics and maglev active vibration isolation control technology. A dual-super collaborative control scheme is proposed, which consists of payload module ultra-high precision and ultra-high stability control, relative position control of two modules, and service module attitude control. The target attitude and angular velocity obtained by maneuver path planning and attitude guidance are transmitted to the attitude and orbit control management unit, and the total control command torque is formed by combining feedback control and feedforward control, which is then distributed to each maglev actuator to realize high-precision control of the payload module. The architecture of the maglev vibration isolation system is designed, and its dynamic model is established based on the Newton–Euler equation. Meanwhile, the dynamic model of the maglev actuator is constructed, and the active control strategy is designed by adopting PID control. The models of output force and torque are established, system parameters are set for simulation analysis of dynamic responses such as displacement, attitude and electromagnetic force, and a 20% pull-bias robustness test is carried out. Simulation results show that the system has high isolation accuracy, stability, and can effectively suppress the interference and shaking of the platform and load, with strong robustness. Full article
Show Figures

Figure 1

21 pages, 429 KB  
Article
A Distributional Framework Based on Gamma–Zeta Operators for Singular Fractional Models
by Asifa Tassaddiq and Rabab Alharbi
Fractal Fract. 2026, 10(4), 234; https://doi.org/10.3390/fractalfract10040234 - 31 Mar 2026
Viewed by 206
Abstract
Fractional calculus and distribution theory share a common conceptual origin in the symbolic interpretation of differentiation and integration. Despite this connection, most developments in fractional calculus have traditionally been formulated within the framework of ordinary functions, while the systematic use of distributions remains [...] Read more.
Fractional calculus and distribution theory share a common conceptual origin in the symbolic interpretation of differentiation and integration. Despite this connection, most developments in fractional calculus have traditionally been formulated within the framework of ordinary functions, while the systematic use of distributions remains limited. In this work, a novel distributional framework is developed by constructing a fractional Taylor representation of the product of Euler gamma and Riemann zeta functions in terms of fractional derivatives of the Dirac delta distribution. The proposed formulation enables the derivation of new fractional identities via Laplace transformation and facilitates the analytical solution of fractional differential equations containing such functions. Closed-form solutions are obtained in both classical and generalized distributional senses, allowing the extension of solutions from the positive real axis to the entire real line. Furthermore, the framework is applied to fractional operators of Erdélyi–Kober type, yielding new integral and derivative transforms. Fractional differential and integral equations with singular terms arise naturally in several engineering models involving memory effects, impulsive responses, and anomalous transport phenomena. However, the presence of nonremovable singularities—such as those associated with Euler gamma and Riemann zeta functions—significantly restricts the applicability of classical analytical methods. Overall, the proposed distributional framework bridges the gap between abstract fractional calculus and practical engineering models by enabling analytical solutions of fractional systems with singular memory kernels that were previously inaccessible using classical methods. Full article
(This article belongs to the Section Complexity)
19 pages, 6836 KB  
Article
Thermoelastic Vibration of Functionally Graded Porous Euler–Bernoulli Beams Using the Differential Transformation Method
by Selin Kaptan and İbrahim Özkol
Appl. Sci. 2026, 16(7), 3271; https://doi.org/10.3390/app16073271 - 27 Mar 2026
Viewed by 230
Abstract
Functionally graded porous beams are increasingly used in lightweight engineering structures, where thermal effects and material inhomogeneity significantly influence vibration behavior. In this study, the thermoelastic free vibration of functionally graded porous Euler–Bernoulli beams with temperature-dependent material properties is investigated by considering uniform [...] Read more.
Functionally graded porous beams are increasingly used in lightweight engineering structures, where thermal effects and material inhomogeneity significantly influence vibration behavior. In this study, the thermoelastic free vibration of functionally graded porous Euler–Bernoulli beams with temperature-dependent material properties is investigated by considering uniform and symmetric porosity distributions, together with uniform, linear, and nonlinear temperature fields. The governing equations are derived based on classical Euler–Bernoulli beam theory and solved using the Differential Transformation Method, while the accuracy of the semi-analytical formulation is verified through a Hermite-based finite element model. The results show that increasing temperature reduces the bending stiffness due to thermal axial forces and leads to a rapid decrease in natural frequency as the critical buckling temperature is approached. Increasing porosity generally decreases the natural frequency, although a slight increase may occur in symmetric distributions because of the accompanying reduction in mass density. The present study provides a computational framework for the thermo-vibration analysis of functionally graded porous beams in lightweight structural applications. Full article
(This article belongs to the Section Acoustics and Vibrations)
Show Figures

Figure 1

20 pages, 8258 KB  
Article
Effect of Buoy Layout and Sinker Configuration on the Hydrodynamic Response of Drifting Fish Aggregating Devices in Regular Waves
by Guiqin Chen, Zengguang Li and Tongzheng Zhang
Fishes 2026, 11(4), 203; https://doi.org/10.3390/fishes11040203 - 27 Mar 2026
Viewed by 247
Abstract
Drifting fish aggregating devices (DFADs) are central to tropical tuna purse-seine fisheries, yet their hydrodynamic performance under realistic seas has not been adequately addressed, particularly for emerging eco-friendly designs. A three-dimensional framework based on computational fluid dynamics is developed to assess the motion [...] Read more.
Drifting fish aggregating devices (DFADs) are central to tropical tuna purse-seine fisheries, yet their hydrodynamic performance under realistic seas has not been adequately addressed, particularly for emerging eco-friendly designs. A three-dimensional framework based on computational fluid dynamics is developed to assess the motion response and mooring loads of full-scale DFADs comprising raft buoys, biodegradable cotton rope, and iron sinkers, using four buoy layouts (Models A to D). Unsteady Reynolds-averaged Navier–Stokes (URANS) simulations are performed with a realizable kε closure, volume of fluid (VOF) free-surface capturing, the Euler overlay method, dynamic overset meshes, and catenary mooring coupling. Regular waves representative of operational conditions (T = 1.40 to 2.40 s, H = 0.10 to 0.40 m) are imposed via a VOF wave-forcing technique, and mesh/time-step sensitivity analyses demonstrate the accurate reproduction of the first-order wave elevation (error < 0.8%). Surge drift per cycle and heave response amplitude operators, with the relative mooring force, are evaluated as functions of the relative wavelength (λ/La) and wave steepness (H/λ). The results reveal that the buoy layout exerts first-order control on DFAD dynamics, whereas short, steep waves dominate motion and line loads. The intermediate end-point sinker mass achieves a favorable balance between motion suppression and mooring load control, whereas distributing a fixed total sinker mass along the rope reduces heave response and mooring force by improving the tension redistribution and overall stability. Across all sea states, Models A and D reduced motion envelopes and mooring forces, indicating their suitability as robust, low-impact configurations. The proposed framework and design recommendations provide quantitative guidance for optimizing eco-DFAD geometry and deployment strategies, supporting safer and more sustainable DFAD-based tuna fisheries. Full article
Show Figures

Figure 1

32 pages, 23614 KB  
Article
A DAS-Based Multi-Sensor Fusion Framework for Feature Extraction and Quantitative Blockage Monitoring in Coal Gangue Slurry Pipelines
by Chenyang Ma, Jing Chai, Dingding Zhang, Lei Zhu and Zhi Li
Sensors 2026, 26(7), 2048; https://doi.org/10.3390/s26072048 - 25 Mar 2026
Viewed by 289
Abstract
Long-distance coal gangue slurry transportation pipelines are critical components of underground coal mine green backfilling systems, yet blockage failures severely threaten their safe and efficient operation. Existing distributed acoustic sensing (DAS)-based monitoring methods for such pipelines suffer from three key limitations: insufficient fixed-point [...] Read more.
Long-distance coal gangue slurry transportation pipelines are critical components of underground coal mine green backfilling systems, yet blockage failures severely threaten their safe and efficient operation. Existing distributed acoustic sensing (DAS)-based monitoring methods for such pipelines suffer from three key limitations: insufficient fixed-point quantitative accuracy, lack of verified blockage-specific characteristic indicators, and limited quantitative severity assessment capability. To address these gaps, this paper proposes a novel feature-level fusion monitoring method integrating DAS, fiber Bragg grating (FBG), and piezoelectric accelerometers for accurate blockage identification and quantitative evaluation in coal gangue slurry pipelines. A slurry pipeline circulation test platform with gradient blockage simulation (0% to 76.42%) and a synchronous multi-sensor monitoring system were developed. Through multi-domain signal analysis, three blockage-correlated characteristic frequencies were identified and cross-validated by synchronous multi-sensor data: 1.5 Hz (system background vibration), 26 Hz (blockage-induced fluid–structure resonance, verified by the Euler–Bernoulli beam theory with a theoretical value of 25.7 Hz), and 174 Hz (transient flow impact). The DAS phase change rate exhibited a unimodal nonlinear response to blockage degree, with the peak occurring at 40.94% blockage. On this basis, a sine-fitting quantitative inversion model was developed, achieving a high goodness of fit (R2 = 0.985), and leave-one-out cross-validation confirmed its excellent robustness with a mean relative prediction error of 3.77%. Finally, a collaborative monitoring framework was built to fully leverage the complementary advantages of each sensor, realizing full-process blockage monitoring covering global blockage localization, precise quantitative severity calibration, and high-frequency transient risk early warning. The proposed method provides a robust experimental and technical foundation for real-time early warning, precise localization, and quantitative diagnosis of long-distance slurry pipeline blockages and holds important engineering application value for the safe and efficient operation of underground coal mine green backfilling systems. Full article
(This article belongs to the Special Issue Advanced Sensor Fusion in Industry 4.0)
Show Figures

Figure 1

29 pages, 9179 KB  
Article
Quantitative Sensitivity Analysis of Key Parameters in Impellers of Vane-Type Mixed-Flow Pumps Under High Gas Content Conditions
by Minghao Zhou, Guangtai Shi, Yuanbo Shi and Peng Li
Fluids 2026, 11(4), 84; https://doi.org/10.3390/fluids11040084 - 25 Mar 2026
Viewed by 276
Abstract
Gas–liquid multiphase pumps are essential for deep-sea oil and gas production; however, their performance is severely limited under high gas volume fraction (GVF > 30%) conditions due to inefficient energy transfer and flow instability. In this study, a hybrid sensitivity analysis framework combining [...] Read more.
Gas–liquid multiphase pumps are essential for deep-sea oil and gas production; however, their performance is severely limited under high gas volume fraction (GVF > 30%) conditions due to inefficient energy transfer and flow instability. In this study, a hybrid sensitivity analysis framework combining the Morris screening method and Sobol global sensitivity analysis is developed to quantitatively investigate the effects of impeller geometric parameters on pump performance at a GVF of 80%. Euler–Euler two-phase CFD simulations coupled with Python-based automated sampling are employed. The results show that the impeller outer diameter, axial length, and blade wrap angle are the three most influential parameters. The impeller outer diameter contributes 35.7% to the pressure rise, while an axial length exceeding 44 mm induces axial backflow and reduces efficiency by 8.2%. A critical wrap angle of 114° is identified for gas–liquid energy distribution, beyond which large-scale gas vortices intensify flow instability. Based on these findings, a hierarchical optimization strategy is proposed, resulting in a 6.8% improvement in efficiency and a 12.3% increase in pressure rise. Full article
Show Figures

Figure 1

16 pages, 1318 KB  
Article
A Wright-Based Generalization of the Euler Beta Function with Statistical Applications
by Layth T. Khudhuir, Hiba F. Al-Janaby, Firas Ghanim and Alina Alb Lupaș
Mathematics 2026, 14(6), 1069; https://doi.org/10.3390/math14061069 - 21 Mar 2026
Viewed by 228
Abstract
In recent years, special function theory has played an increasingly important role in the development of advanced mathematical models and statistical distributions. In this paper, a new extension of the Euler Beta function is introduced by employing the Wright function as a kernel, [...] Read more.
In recent years, special function theory has played an increasingly important role in the development of advanced mathematical models and statistical distributions. In this paper, a new extension of the Euler Beta function is introduced by employing the Wright function as a kernel, leading to the formulation of the Beta–Wright function. Several fundamental properties of the proposed function are systematically investigated, including summation formulas, functional relations, Mellin transforms, integral representations, and derivative formulas. Furthermore, extended forms of Gauss and confluent hypergeometric functions are constructed within this framework. In addition to its theoretical significance, the proposed function is applied to statistical modeling, and the associated distributions are analyzed using graphical and analytical techniques. The obtained results demonstrate that the Beta–Wright function provides a flexible and effective tool for both analytical investigations and statistical applications. Full article
(This article belongs to the Special Issue Current Topics in Geometric Function Theory, 2nd Edition)
Show Figures

Figure 1

15 pages, 2307 KB  
Article
Research on Underwater Target Detection Method Based on APO-DBSCAN Clustering
by Shengwen Duan, Gang Bian, Qiang Liu and Pan Xiong
Sensors 2026, 26(6), 1885; https://doi.org/10.3390/s26061885 - 17 Mar 2026
Viewed by 207
Abstract
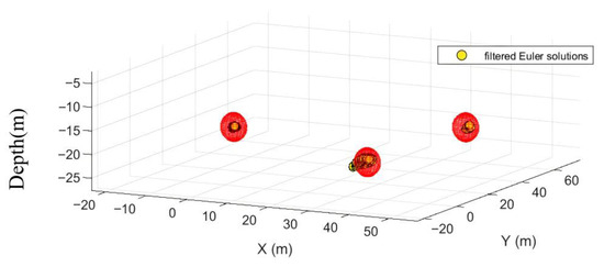
To address critical issues in traditional quality control methods for discrete Euler solutions in underwater magnetic target detection—such as excessive filtering of valid solutions during divergence suppression, parameter settings reliant on subjective experience, and insufficient noise resistance—this study proposes a novel approach combining [...] Read more.
To address critical issues in traditional quality control methods for discrete Euler solutions in underwater magnetic target detection—such as excessive filtering of valid solutions during divergence suppression, parameter settings reliant on subjective experience, and insufficient noise resistance—this study proposes a novel approach combining the Artificial Protozoa Optimizer (APO) with DBSCAN clustering. Based on the distribution characteristics of Euler solutions, an optimization objective function incorporating Euler solution residual penalty terms and contour line coefficients was constructed. The APO algorithm identifies DBSCAN clustering parameters that minimize this objective function, thereby enhancing clustering precision and accuracy. This method selects optimal Euler solution sets, enabling high-precision localization of magnetic targets. Simulation and field test results demonstrate that compared to statistical screening methods, the optimized algorithm achieves a 52.52% and 76.33% increase in the retention rate of valid solutions for noise-free and noisy data, respectively, while reducing the retention rate of invalid solutions by 28.57% and 94.21%. In field data, the average deviation from the true center of gravity is reduced by 28.06%. Full article
(This article belongs to the Section Navigation and Positioning)
Show Figures

Figure 1

18 pages, 11977 KB  
Article
Sediment Erosion of a Centrifugal Pump During Startup and Shutdown Processes Considering of Transient Flow in Pump Station
by Weiguo Zhao, Yahui Fan and Honggang Fan
Fluids 2026, 11(3), 77; https://doi.org/10.3390/fluids11030077 - 13 Mar 2026
Viewed by 309
Abstract
This study employed the Euler–Lagrange method and the Oka erosion model to numerically simulate sediment erosion in a centrifugal pump during the startup and shutdown processes. With a sediment particle size of 0.25 mm and a concentration of 0.135 kg/m3, the [...] Read more.
This study employed the Euler–Lagrange method and the Oka erosion model to numerically simulate sediment erosion in a centrifugal pump during the startup and shutdown processes. With a sediment particle size of 0.25 mm and a concentration of 0.135 kg/m3, the erosion distribution characteristics were analyzed considering the transient flow in the pump station. The results reveal that the impeller suffers the most severe erosion, and the erosion area is affected by the flow rate. At high flow rates, because of inertial and centrifugal forces, erosion concentrates near the shroud at the blade outlet. At low flow rates, vortices generated within the impeller passages cause particles to impact the mid-section of the blades, resulting in erosion in that area. In the inlet section, erosion primarily occurs on the outer wall surface with a relatively low severity at high flow rates, while vortices that occur at the outlet under low flow rates intensify localized erosion. Furthermore, owing to the hysteresis effect of the flow, the erosion during the startup process is more severe than during the shutdown process. In the fixed guide vane zone, at high flow rates, erosion is mainly concentrated in the leading edge and near the covers. At low flow rates, vortices generated between the fixed guide vanes lead to particle impacts on the vane surfaces near the inlet, causing severe localized erosion in this area. In the volute, erosion exhibits a spiral distribution pattern at high flow rates. When the flow rate changes rapidly, the flow field around the tongue region becomes unstable, inducing local erosion there. Full article
(This article belongs to the Special Issue Multiphase Flow and Fluid Machinery)
Show Figures

Figure 1

15 pages, 5952 KB  
Article
Analysis of Numerical Simulation for Nonlinear Robot Control Based on Dynamic Modeling Using Low-Cost and Open-Source Technology
by Felipe J. Torres, Israel Martínez, Antonio J. Balvantín and Edgar H. Robles
AppliedMath 2026, 6(3), 41; https://doi.org/10.3390/appliedmath6030041 - 5 Mar 2026
Viewed by 322
Abstract
Professors, students, and researchers from universities around the world use software distributed under licenses for numerical simulation purposes, which requires a computer with considerable hardware capabilities. This implies a high cost of simulations in engineering applications that require dynamic modeling using numerical methods, [...] Read more.
Professors, students, and researchers from universities around the world use software distributed under licenses for numerical simulation purposes, which requires a computer with considerable hardware capabilities. This implies a high cost of simulations in engineering applications that require dynamic modeling using numerical methods, particularly in robotics and nonlinear control. This article compares and analyzes the performance of a frugal simulation scheme based on the use of low-cost, free, and open-source technology, specifically a low-power, single-board minicomputer (Raspberry Pi) in conjunction with GNU-Octave software. The benchmark is a numerical simulation of trajectory tracking control in the joint space of a Selective Conformal Assembly Robot Arm (SCARA). To perform this task, a system of coupled nonlinear differential equations is solved in matrix form using a numerical method known as an ODE solver. This solution includes the control law and the dynamic system model derived from Euler–Lagrange formalism. The time complexity and accuracy are analyzed to compare the performance of the frugal simulation tool with that of a conventional simulation setup consisting of a personal computer and MATLABTM running the same simulation code. The analysis shows minimal deviations in the numerical solutions and reasonable time complexity. Moreover, the frugality score of this approach and the low acquisition cost of the simulation tool enable the creation of simulation laboratories at universities with limited budgets for education and research. Full article
Show Figures

Figure 1

26 pages, 7861 KB  
Article
A Numerical Investigation on the Effect of Size and Volume Fraction of Red Blood Cells in a Microchannel with Sudden Expansion
by Cihan Sezer, Kenan Kaya, Mahdi Tabatabaei Malazi and Ahmet Selim Dalkılıç
Micromachines 2026, 17(3), 316; https://doi.org/10.3390/mi17030316 - 2 Mar 2026
Viewed by 485
Abstract
This study numerically investigates the effects of red blood cell (RBC) volume fraction (hematocrit) and RBC diameter on cell distribution, cell-free layer (CFL) thickness and pressure drop in a microchannel with sudden expansion. Hematocrit levels of 0.2, 0.3, 0.4 and 0.5, together with [...] Read more.
This study numerically investigates the effects of red blood cell (RBC) volume fraction (hematocrit) and RBC diameter on cell distribution, cell-free layer (CFL) thickness and pressure drop in a microchannel with sudden expansion. Hematocrit levels of 0.2, 0.3, 0.4 and 0.5, together with RBC diameters of 4, 8 and 11 µm, are considered, where deviations from the physiological diameter of 8 μm represent pathological conditions. An Euler–Euler approach is employed to model the multiphase flow, treating RBCs as rigid spherical particles, while the non-Newtonian viscosity of blood is represented using a modified Carreau–Yasuda model. The numerical predictions are validated against existing experimental and numerical data. The effect of volumetric flow rate on RBC distribution is found to be limited; therefore, a representative flow rate of 100 μL/min is adopted for the subsequent analysis. The results show that RBC migration and the resulting cell distribution are strongly governed by RBC size and hematocrit. The pressure drop is primarily influenced by hematocrit, while the effect of RBC size is relatively weak. A minimum value for pressure drop is observed at a hematocrit of 0.3, indicating an optimal hematocrit level for minimizing flow resistance. A parabolic correlation is proposed for predicting the pressure drop as a function of hematocrit, with a maximum relative error of 1.13%. This study contributes to the understanding of pathological RBC size variations and their impact on microscale hemodynamics. Full article
(This article belongs to the Special Issue Hydrodynamics of Micro Blood Vessels)
Show Figures

Figure 1

20 pages, 4863 KB  
Article
Hydrodynamics, Oxygen Mass Transfer, and Sodium Methyl Mercaptan Oxidation in a Scaled-Up Airlift Loop Reactor
by Shutong Zhang, Hongxu Lu, Pu Ren, Dian Lin, Zhuoxuan Sun, Xiang Liu, Jinghao Bi, Yanjie Li and Xiao Xu
Processes 2026, 14(3), 553; https://doi.org/10.3390/pr14030553 - 5 Feb 2026
Viewed by 437
Abstract
This study investigates the hydrodynamics, oxygen mass transfer, and sodium methyl mercaptan (NaSR) oxidation in a scaled-up airlift loop reactor, aiming to clarify the interplay between operational parameters and reaction efficiency. Computational Fluid Dynamics (CFD) simulations, coupled with the Euler–Euler approach, population balance [...] Read more.
This study investigates the hydrodynamics, oxygen mass transfer, and sodium methyl mercaptan (NaSR) oxidation in a scaled-up airlift loop reactor, aiming to clarify the interplay between operational parameters and reaction efficiency. Computational Fluid Dynamics (CFD) simulations, coupled with the Euler–Euler approach, population balance model (PBM), Higbie’s penetration theory, and Arrhenius-type reaction kinetics, were employed. Experimental determination of reaction kinetics provided foundational data for model validation. Increasing superficial gas velocity Ug enhances kLa magnitude and spatial distribution uniformity, promotes bubble circulation between the riser and downcomer, and improves dissolved oxygen concentration. Numerical simulations showed good agreement with industrial data, confirming their reliability. Notably, at Ug = 0.0045 m/s, insufficient oxygen mass fraction in the downcomer was observed due to slow bubble renewal. The volumetric mass transfer coefficient exhibits larger value in downcomer due to the reasonable liquid turbulence dissipation. These findings provide critical insights for optimizing operational parameters in large-scale airlift reactors for NaSR oxidation. Full article
(This article belongs to the Section Chemical Processes and Systems)
Show Figures

Figure 1

18 pages, 2003 KB  
Article
Time-Dependent Verification of the SPN Neutron Solver KANECS
by Julian Duran-Gonzalez and Victor Hugo Sanchez-Espinoza
J. Nucl. Eng. 2026, 7(1), 12; https://doi.org/10.3390/jne7010012 - 4 Feb 2026
Viewed by 570
Abstract
KANECS is a 3D multigroup neutronics code based on the Simplified Spherical Harmonics (SPN) approximation and the Continuous Galerkin Finite Element Method (CGFEM). In this work, the code is extended to solve the time-dependent neutron kinetics by implementing a fully implicit [...] Read more.
KANECS is a 3D multigroup neutronics code based on the Simplified Spherical Harmonics (SPN) approximation and the Continuous Galerkin Finite Element Method (CGFEM). In this work, the code is extended to solve the time-dependent neutron kinetics by implementing a fully implicit backward Euler scheme for the neutron transport equation and an implicit exponential integration for delayed neutron precursors. These schemes ensure unconditional stability and minimize temporal discretization errors, making the method suitable for fast transients. The new formulation transforms each time step into a transient fixed-source problem, which is solved efficiently using the GMRES solver with ILU preconditioning. The kinetics module is validated against established benchmark problems, including TWIGL, the C5G2 MOX benchmark, and both 2D and 3D mini-core rod-ejection transients. KANECS shows close agreement with the reference solutions from well-known neutron transport codes, with consistent accuracy in normalized power evolution, spatial power distributions, and steady-state eigenvalues. The results confirm that KANECS provides a reliable and accurate framework for solving neutron kinetics problems. Full article
Show Figures

Figure 1

Back to TopTop