Sign in to use this feature.

Years

Between: -

Subjects

remove_circle_outline
remove_circle_outline
remove_circle_outline
remove_circle_outline
remove_circle_outline
remove_circle_outline
remove_circle_outline

Journals

Article Types

Countries / Regions

Search Results (33)

Search Parameters:
Keywords = Endoglin (CD105)

Order results
Result details
Results per page
Select all
Export citation of selected articles as:
20 pages, 6412 KB  
Article
Neo-Dermis Formation and Graft Timing After ADM Reconstruction: A Cohort Study with Histological Validation
by Daniel Pit, Teodora Hoinoiu, Bogdan Hoinoiu, Cristian Suciu, Panche Taskov, Zorin Petrisor Crainiceanu, Daciana Grujic, Isabela Caizer-Gaitan, Miruna Samfireag, Oana Suciu and Razvan Bardan
J. Funct. Biomater. 2025, 16(12), 469; https://doi.org/10.3390/jfb16120469 - 18 Dec 2025
Viewed by 412
Abstract
Acellular dermal matrices (ADMs) are widely used in soft-tissue reconstruction, yet the optimal timing for split-thickness skin grafting (STSG) remains unsettled. We conducted a single-center retrospective cohort study (January 2023–August 2025) of adults undergoing ADM-based reconstruction with Integra® Double Layer (IDL), Integra [...] Read more.
Acellular dermal matrices (ADMs) are widely used in soft-tissue reconstruction, yet the optimal timing for split-thickness skin grafting (STSG) remains unsettled. We conducted a single-center retrospective cohort study (January 2023–August 2025) of adults undergoing ADM-based reconstruction with Integra® Double Layer (IDL), Integra® Single Layer (ISL), or Nevelia®. Primary endpoints included length of stay (LOS), STSG requirement and timing, and in-hospital complications; secondary endpoints included spontaneous epithelialization. Prespecified adjusted analyses (linear/logistic models) controlled for age, sex, etiology, anatomical site, diabetes/PAOD, smoking, wound size (when available), wound contamination, and matrix type. Histology and immunohistochemistry (H&E, Masson trichrome, CD105, D2-40) assessed matrix integration and vascular/lymphatic maturation. Seventy-five patients were included (IDL n = 40; ISL n = 20; Nevelia n = 15). On multivariable analysis, matrix type was not an independent predictor of LOS (ISL vs. IDL β = +2.84 days, 95% CI −17.34 to +23.02; Nevelia vs. IDL β = −4.49 days, 95% CI −16.24 to +7.26). Complications were infrequent (6/75, 8.0%) and comparable across matrices; spontaneous epithelialization occurred in 3/75 patients (4.0%). A day-14 grafting strategy, applied only after documented clinical integration, was feasible in 30/75 (40.0%) patients without excess complications. Histology/IHC at 3–4 weeks demonstrated CD105-positive, perfused capillary networks with abundant collagen; at 4–6 weeks, D2-40-positive lymphatic structures confirmed progressive neo-dermis maturation, supporting the biological plausibility of earlier grafting once integration criteria are met. In this cohort, outcomes were broadly similar across matrices after adjustment. A criteria-based early STSG approach (~day 14) appears safe and operationally advantageous when integration is confirmed, while a minority of defects may heal without grafting. Prospective multicenter studies with standardized scar/functional measures and cost analyses are needed to refine patient selection and graft timing strategies. Full article
Show Figures

Figure 1

29 pages, 2312 KB  
Article
A Study of Immunoenzymatic Parameters in Pediatric Ischemic Stroke as a Contribution to More Efficient Pediatric Monitoring and Diagnosis
by Mariana Sprincean, Ludmila Sidorenko, Serghei Sprincean, Svetlana Hadjiu and Niels Wessel
Appl. Sci. 2025, 15(6), 3152; https://doi.org/10.3390/app15063152 - 14 Mar 2025
Viewed by 1181
Abstract
Introduction: Pediatric ischemic stroke (IS) is a rare but severe neurological emergency, with an incidence of 2–13 per 100,000. Most cases occur in the prenatal period or early infancy. Integrating artificial intelligence (AI) into clinical practice may enhance the early recognition of stroke. [...] Read more.
Introduction: Pediatric ischemic stroke (IS) is a rare but severe neurological emergency, with an incidence of 2–13 per 100,000. Most cases occur in the prenatal period or early infancy. Integrating artificial intelligence (AI) into clinical practice may enhance the early recognition of stroke. This pilot study aimed to identify immunoenzymatic markers as early predictors of pediatric IS, supporting machine learning applications. Materials and Methods: A prospective study (2017–2019) in Moldova included 53 children with IS and 53 healthy controls. The serum levels of vascular endothelial growth factor (VEGF), ciliary neurotrophic factor (CNTF), the S100B protein, CD105 (endoglin), antiphospholipid antibodies (APAs), and interleukin-6 (IL-6) were measured using ELISA during the acute phase. Results: Endoglin levels were significantly lower in IS patients (2.06 ± 0.012 ng/mL) vs. controls (2.51 ± 0.071 ng/mL) (p < 0.001). S100B levels were elevated (0.524 ± 0.0850 ng/mL vs. 0.120 ± 0.0038 ng/mL, p < 0.01). VEGF levels were significantly increased (613.41 ± 39.299 pg/mL vs. 185.50 ± 12.039 pg/mL, p < 0.001), correlating with the infarct size and disease severity. CNTF levels were also higher (7.84 ± 0.322 pg/mL vs. 5.29 ± 0.067 pg/mL, p < 0.001). APA levels were elevated (1.37 ± 0.046 U/mL vs. 0.92 ± 0.021 U/mL, p < 0.001). IL-6 levels were 10 times higher in IS patients (22.02 ± 2.143 pg/mL vs. 2.38 ± 0.302 pg/mL, p < 0.001), correlating with the infarct size (p < 0.004) and neurological prognosis at six months (p < 0.01). Conclusions: IL-6, VEGF, CNTF, S100B, CD105, and APAs are key markers in pediatric IS, reflecting neuroinflammation, vascular disruption, and the long-term prognosis. Their integration into AI-driven diagnostic models may improve early stroke detection and pediatric monitoring. Full article
Show Figures

Figure 1

14 pages, 1651 KB  
Article
Neutrophil Elastase Targets Select Proteins on Human Blood-Monocyte-Derived Macrophage Cell Surfaces
by Nadia Tasnim Ahmed, Apparao B. Kummarapurugu, Shuo Zheng, Gamze Bulut, Le Kang, Aashish Batheja, Adam Hawkridge and Judith A. Voynow
Int. J. Mol. Sci. 2024, 25(23), 13038; https://doi.org/10.3390/ijms252313038 - 4 Dec 2024
Cited by 3 | Viewed by 3010
Abstract
Neutrophil elastase (NE) has been reported to be a pro-inflammatory stimulus for macrophages. The aim of the present study was to determine the impact of NE exposure on the human macrophage proteome and evaluate its impact on pro-inflammatory signals. Human blood monocytes from [...] Read more.
Neutrophil elastase (NE) has been reported to be a pro-inflammatory stimulus for macrophages. The aim of the present study was to determine the impact of NE exposure on the human macrophage proteome and evaluate its impact on pro-inflammatory signals. Human blood monocytes from healthy volunteers were differentiated to macrophages and then exposed to either 500 nM of NE or control vehicle for 2 h in triplicate. Label-free quantitative proteomics analysis identified 41 differentially expressed proteins in the NE versus control vehicle datasets. A total of 26 proteins were downregulated and of those, 21 were cell surface proteins. Importantly, four of the cell surface proteins were proteoglycans: neuropilin 1 (NRP1), syndecan 2 (SDC2), glypican 4 (GPC4), and CD99 antigen-like protein 2 (CD99L2) along with neuropilin 2 (NRP2), CD99 antigen (CD99), and endoglin (ENG) which are known interactors. Additional NE-targeted proteins related to macrophage function were also measured including CD40, CD48, SPINT1, ST14, and MSR1. Collectively, this study provides a comprehensive unbiased view of selective NE-targeted cell surface proteins in chronically inflamed lungs. Full article
(This article belongs to the Special Issue The Role of Protease and Protease Inhibitors in Human Diseases)
Show Figures

Figure 1

12 pages, 1112 KB  
Article
Stimulation of Angiotensin II Receptor Subtype 2 Reduces Preeclampsia-like Symptoms in a Mouse Model of Preeclampsia
by Keiichi Matsubara, Yuko Matsubara, Yuka Uchikura and Takashi Sugiyama
Curr. Issues Mol. Biol. 2024, 46(9), 9760-9771; https://doi.org/10.3390/cimb46090579 - 2 Sep 2024
Viewed by 1954
Abstract
Angiotensin II (AngII) receptor subtype 1 (AT1R) is involved in the pathogenesis of preeclampsia (PE). Angiotensin II receptor subtype 2 (AT2R) can antagonize the effects of AT1R, but its effects during pregnancy are not known. We investigated the effect of AT2R on the [...] Read more.
Angiotensin II (AngII) receptor subtype 1 (AT1R) is involved in the pathogenesis of preeclampsia (PE). Angiotensin II receptor subtype 2 (AT2R) can antagonize the effects of AT1R, but its effects during pregnancy are not known. We investigated the effect of AT2R on the pathogenesis of PE using a mouse model and recently developed AT2R agonist (compound 21 [C21]). Blastocysts collected from pregnant imprinting control region (ICR) mice were incubated with adenovirus containing the CD40L gene and transferred into the uterine horns of pseudo-pregnant ICR mice to express PE-like features. Osmotic pumps were placed subcutaneously on the dorsal side with C21 or saline. C21 reduced the plasma soluble fms-like tyrosine kinase 1 (sFlt-1) concentration, ameliorating hypertension. The splenic T and B cell profiles in model mice were analyzed by flow cytometry. The gated percentage of IFN-γ-positive Th cells was significantly increased and the percentage of plasma cells in B cells was significantly decreased; however, the percentages were not altered by C21. sFlt-1 and soluble endoglin concentrations in plasma were measured with an enzyme-linked immunosorbent assay, and sFlt-1 was reduced. C21 could become a candidate PE drug as it ameliorated the pathophysiology of PE as a result of decreased production of sFlt-1. Full article
Show Figures

Figure 1

11 pages, 4198 KB  
Article
Increasing Endoglin Deletion in Endothelial Cells Exacerbates the Severity of Brain Arteriovenous Malformation in Mouse
by Zahra Shabani, Leandro Barbosa Do Prado, Rui Zhang, Wan Zhu, Sonali S. Shaligram, Alka Yadav, Calvin Wang and Hua Su
Biomedicines 2024, 12(8), 1691; https://doi.org/10.3390/biomedicines12081691 - 30 Jul 2024
Cited by 1 | Viewed by 3516
Abstract
Endoglin (ENG) mutation causes type 1 hereditary hemorrhagic telangiectasia (HHT1). HHT1 patients have arteriovenous malformations (AVMs) in multiple organs, including the brain. In mice, Eng deletion induced by R26RCreER or SM22αCre leads to AVM development in the brain and other organs. [...] Read more.
Endoglin (ENG) mutation causes type 1 hereditary hemorrhagic telangiectasia (HHT1). HHT1 patients have arteriovenous malformations (AVMs) in multiple organs, including the brain. In mice, Eng deletion induced by R26RCreER or SM22αCre leads to AVM development in the brain and other organs. We hypothesized that an increase in Eng- negative ECs will enhance AVM severity. To increase EC Eng deletion, we used a codon-improved cre (icre), which is more potent in recombination of the floxed alleles than the wild-type (WT) cre. R26RCreER;Engf/f mice that have a Rosa promoter driving and tamoxifen (TM)-inducible WT cre expression globally, and PdgfbiCreER;Engf/f mice that have a Pdgfb promoter driving and TM-inducible icre expression in ECs were treated with three intra-peritoneal injections of TM (2.5 mg/25 g of body weight) to delete Eng globally or in the ECs. AAV-VEGF was stereotactically injected into the brain to induce brain focal angiogenesis and brain AVM. We found that icre caused more Eng deletion in the brain, indicated by a lower level of Eng proteins (p < 0.001) and fewer Eng-positive ECs (p = 0.01) than mice with WT cre. Mice with icre-mediated Eng deletion have more abnormal vessels (p = 0.02), CD68+ macrophages (p = 0.002), and hemorrhage (p = 0.04) and less vascular pericyte and smooth muscle coverage than mice with WT cre. In addition, arteriovenous shunts were detected in the intestines of icre mice, a phenotype that has not been detected in WT cre mice before. RNA-seq analysis showed that 8 out of the 10 top upregulated pathways identified by gene ontology (GO) analysis are related to inflammation. Therefore, the increase in Eng deletion in ECs exacerbates AVM severity, which is associated with enhanced inflammation. Strategies that can reduce Eng-negative ECs could be used to develop new therapies to reduce AVM severity for HHT1 patients. Full article
Show Figures

Figure 1

15 pages, 14118 KB  
Article
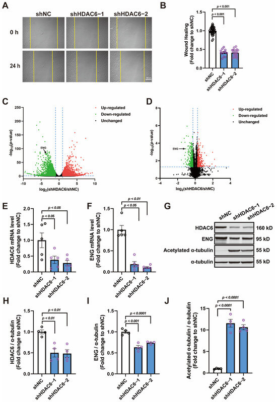
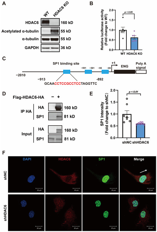
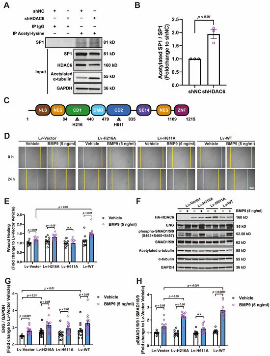
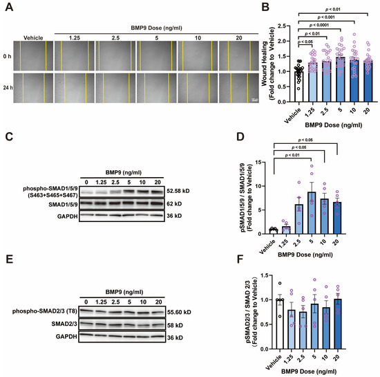
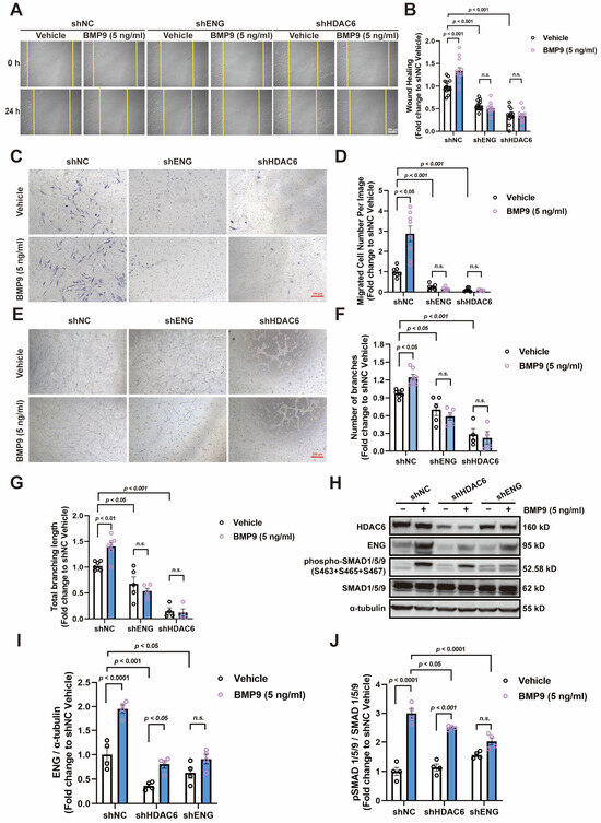
HDAC6 Enhances Endoglin Expression through Deacetylation of Transcription Factor SP1, Potentiating BMP9-Induced Angiogenesis
by Chen Sun, Kuifang Xie, Lejie Yang, Shengyang Cai, Mingjie Wang, Yizhun Zhu, Beibei Tao and Yichun Zhu
Cells 2024, 13(6), 490; https://doi.org/10.3390/cells13060490 - 11 Mar 2024
Cited by 2 | Viewed by 2575
Abstract
Histone deacetylase 6 (HDAC6) plays a crucial role in the acetylation of non-histone proteins and is notably implicated in angiogenesis, though its underlying mechanisms were previously not fully understood. This study conducted transcriptomic and proteomic analyses on vascular endothelial cells with HDAC6 knockdown, [...] Read more.
Histone deacetylase 6 (HDAC6) plays a crucial role in the acetylation of non-histone proteins and is notably implicated in angiogenesis, though its underlying mechanisms were previously not fully understood. This study conducted transcriptomic and proteomic analyses on vascular endothelial cells with HDAC6 knockdown, identifying endoglin (ENG) as a key downstream protein regulated by HDAC6. This protein is vital for maintaining vascular integrity and plays a complex role in angiogenesis, particularly in its interaction with bone morphogenetic protein 9 (BMP9). In experiments using human umbilical vein endothelial cells (HUVECs), the pro-angiogenic effects of BMP9 were observed, which diminished following the knockdown of HDAC6 and ENG. Western blot analysis revealed that BMP9 treatment increased SMAD1/5/9 phosphorylation, a process hindered by HDAC6 knockdown, correlating with reduced ENG expression. Mechanistically, our study indicates that HDAC6 modulates ENG transcription by influencing promoter activity, leading to increased acetylation of transcription factor SP1 and consequently altering its transcriptional activity. Additionally, the study delves into the structural role of HDAC6, particularly its CD2 domain, in regulating SP1 acetylation and subsequently ENG expression. In conclusion, the present study underscores the critical function of HDAC6 in modulating SP1 acetylation and ENG expression, thereby significantly affecting BMP9-mediated angiogenesis. This finding highlights the potential of HDAC6 as a therapeutic target in angiogenesis-related processes. Full article
(This article belongs to the Section Cells of the Cardiovascular System)
Show Figures

Figure 1

14 pages, 2039 KB  
Article
The ENG/VEGFα Pathway Is Likely Affected by a Nonsense Variant of Endoglin (ENG)/CD105, Causing Hereditary Hemorrhagic Telangiectasia Type 1 (HHT1) in a Chinese Family
by Kemeng Liu, Jiewen Fu, Kan Guo, Mazaher Maghsoudloo, Jingliang Cheng and Junjiang Fu
Genes 2024, 15(3), 304; https://doi.org/10.3390/genes15030304 - 27 Feb 2024
Cited by 2 | Viewed by 2737
Abstract
Hereditary hemorrhagic telangiectasia (HHT), also called Rendu–Osler syndrome, is a group of rare genetic diseases characterized by autosomal dominance, multisystemic vascular dysplasia, and age-related penetrance. This includes arteriovenous malformations (AVMs) in the skin, brain, lung, liver, and mucous membranes. The correlations between the [...] Read more.
Hereditary hemorrhagic telangiectasia (HHT), also called Rendu–Osler syndrome, is a group of rare genetic diseases characterized by autosomal dominance, multisystemic vascular dysplasia, and age-related penetrance. This includes arteriovenous malformations (AVMs) in the skin, brain, lung, liver, and mucous membranes. The correlations between the phenotype and genotype for HHT are not clear. An HHT Chinese pedigree was recruited. Whole exome sequencing (WES) analysis, Sanger verification, and co-segregation were conducted. Western blotting was performed for monitoring ENG/VEGFα signaling. As a result, a nonsense, heterozygous variant for ENG/CD105: c.G1169A:p. Trp390Ter of the proband with hereditary hemorrhagic telangiectasia type 1 (HHT1) was identified, which co-segregated with the disease in the M666 pedigree. Western blotting found that, compared with the normal levels associated with non-carrier family members, the ENG protein levels in the proband showed approximately a one-half decrease (47.4% decrease), while levels of the VEGFα protein, in the proband, showed approximately a one-quarter decrease (25.6% decrease), implying that ENG haploinsufficiency, displayed in the carrier of this variant, may affect VEGFα expression downregulation. Pearson and Spearman correlation analyses further supported TGFβ/ENG/VEGFα signaling, implying ENG regulation in the blood vessels. Thus, next-generation sequencing including WES should provide an accurate strategy for gene diagnosis, therapy, genetic counseling, and clinical management for rare genetic diseases including that in HHT1 patients. Full article
(This article belongs to the Collection Genetics and Genomics of Rare Disorders)
Show Figures

Figure 1

22 pages, 4809 KB  
Article
Changes in the Expression of Proteins Associated with Neurodegeneration in the Brains of Mice after Infection with Influenza A Virus with Wild Type and Truncated NS1
by Karin Donátová, Miriam Mladá, Katarína Lopušná, Filip Baran and Tatiana Betáková
Int. J. Mol. Sci. 2024, 25(5), 2460; https://doi.org/10.3390/ijms25052460 - 20 Feb 2024
Cited by 2 | Viewed by 3259
Abstract
Influenza type A virus (IAV) infection is a major cause of morbidity and mortality during influenza epidemics. Recently, a specific link between IAV infection and neurodegenerative disease progression has been established. The non-structural NS1 protein of IAV regulates viral replication during infection and [...] Read more.
Influenza type A virus (IAV) infection is a major cause of morbidity and mortality during influenza epidemics. Recently, a specific link between IAV infection and neurodegenerative disease progression has been established. The non-structural NS1 protein of IAV regulates viral replication during infection and antagonizes host antiviral responses, contributing to influenza virulence. In the present study, we have prepared a mouse lung-to-lung adapted to the NS1-truncated virus (NS80ad). Transcriptome analysis of the gene expression in the lungs revealed that infection with wild-type A/WSN/33 (WSN), NS80, and NS80ad viruses resulted in different regulation of genes involved in signaling pathways associated with the cell proliferation, inflammatory response, and development of neurodegenerative diseases. NS1 protein did not influence the genes involved in the RIG-I-like receptor signaling pathway in the brains. Lethal infection with IAVs dysregulated expression of proteins associated with the development of neurodegenerative diseases (CX3CL1/Fractalkine, Coagulation factor III, and CD105/Endoglin, CD54/ICAM-1, insulin-like growth factor-binding protein (IGFBP)-2, IGFBP-5, IGFBP-6, chitinase 3-like 1 (CHI3L1), Myeloperoxidase (MPO), Osteopontin (OPN), cystatin C, and LDL R). Transcription of GATA3 mRNA was decreased, and expression of MPO was inhibited in the brain infected with NS80 and NS80ad viruses. In addition, the truncation of NS1 protein led to reduced expression of IGFBP-2, CHI3L1, MPO, and LDL-R proteins in the brains. Our results indicate that the influenza virus influences the expression of proteins involved in brain function, and this might occur mostly through the NS1 protein. These findings suggest that the abovementioned proteins represent a promising target for the development of potentially effective immunotherapy against neurodegeneration. Full article
(This article belongs to the Special Issue Advanced Research on Immune Response to Viral Infection)
Show Figures

Figure 1

19 pages, 2590 KB  
Article
Pathogenic Variant Frequencies in Hereditary Haemorrhagic Telangiectasia Support Clinical Evidence of Protection from Myocardial Infarction
by Kinshuk Jain, Sarah C. McCarley, Ghazel Mukhtar, Anna Ferlin, Andrew Fleming, Deborah J. Morris-Rosendahl and Claire L. Shovlin
J. Clin. Med. 2024, 13(1), 250; https://doi.org/10.3390/jcm13010250 - 31 Dec 2023
Cited by 7 | Viewed by 3000
Abstract
Hereditary haemorrhagic telangiectasia (HHT) is a vascular dysplasia inherited as an autosomal dominant trait, due to a single heterozygous loss-of-function variant, usually in ACVRL1 (encoding activin receptor-like kinase 1 [ALK1]), ENG (encoding endoglin [CD105]), or SMAD4. In a consecutive single-centre series of [...] Read more.
Hereditary haemorrhagic telangiectasia (HHT) is a vascular dysplasia inherited as an autosomal dominant trait, due to a single heterozygous loss-of-function variant, usually in ACVRL1 (encoding activin receptor-like kinase 1 [ALK1]), ENG (encoding endoglin [CD105]), or SMAD4. In a consecutive single-centre series of 37 positive clinical genetic tests performed in 2021–2023, a skewed distribution pattern was noted, with 30 of 32 variants reported only once, but ACVRL1 c.1231C>T (p.Arg411Trp) identified as the disease-causal gene in five different HHT families. In the same centre’s non-overlapping 1992–2020 series where 110/134 (82.1%) HHT-causal variants were reported only once, ACVRL1 c.1231C>T (p.Arg411Trp) was identified in nine further families. In a 14-country, four-continent HHT Mutation Database where 181/250 (72.4%) HHT-causal variants were reported only once, ACVRL1 c.1231C>T (p.Arg411Trp) was reported by 12 different laboratories, the adjacent ACVRL1 c.1232G>A (p.Arg411Gln) by 14, and ACVRL1 c.1120C>T (p.Arg374Trp) by 18. Unlike the majority of HHT-causal ACVRL1 variants, these encode ALK1 protein that reaches the endothelial cell surface but fails to signal. Six variants of this type were present in the three series and were reported 6.8–25.5 (mean 8.9) times more frequently than the other ACVRL1 missense variants (all p-values < 0.0039). Noting lower rates of myocardial infarction reported in HHT, we explore potential mechanisms, including a selective paradigm relevant to ALK1′s role in the initiating event of atherosclerosis, where a plausible dominant negative effect of these specific variants can be proposed. In conclusion, there is an ~9-fold excess of kinase-inactive, cell surface-expressed ACVRL1/ALK1 pathogenic missense variants in HHT. The findings support further examination of differential clinical and cellular phenotypes by HHT causal gene molecular subtypes. Full article
Show Figures

Figure 1

13 pages, 7631 KB  
Article
A Novel Dual-Function Nitric Oxide Donor Therapy for Preeclampsia—A Proof-of-Principle Study in a Murine Model
by Diana Pintye, Réka E. Sziva, Lauren A. Biwer, Esilida Sula Karreci, Sonako Jacas, Maxim Mastyugin, Marianna Török, Brett C. Young, Prakash Jagtap, Garry J. Southan, Iris Z. Jaffe and Zsuzsanna K. Zsengellér
Antioxidants 2023, 12(12), 2036; https://doi.org/10.3390/antiox12122036 - 23 Nov 2023
Cited by 4 | Viewed by 3891
Abstract
Background: Preeclampsia (PE) is a hypertensive disorder of pregnancy that is associated with substantial morbidity and mortality for the mother and fetus. Reduced nitric oxide bioavailability and oxidative stress contribute to the maternal and fetal pathophysiology of PE. In this study, we [...] Read more.
Background: Preeclampsia (PE) is a hypertensive disorder of pregnancy that is associated with substantial morbidity and mortality for the mother and fetus. Reduced nitric oxide bioavailability and oxidative stress contribute to the maternal and fetal pathophysiology of PE. In this study, we evaluated the efficacy of a novel dual-function nitric oxide donor/redox modulator, AKT-1005, in reducing PE symptoms in a mouse model of PE. Method: The potential therapeutic effect of AKT-1005 was tested in an animal model of Ad.sFlt-1-induced hypertension, proteinuria and glomerular endotheliosis, a model of PE. Pregnant Ad.sFlt-1-overexpressing CD1 mice were randomized into groups administered AKT-1005 (20 mg/kg) or a vehicle using a minipump on gd11 of pregnancy, and the impact on blood pressure and renal and placental damage were assessed. Results: In healthy female mice, ex vivo treatment of resistance vessels with AKT-1005 induced vasorelaxation, and 6 days of treatment in vivo did not significantly alter blood pressure with or without pregnancy. When given for 6 days during pregnancy along with Ad.sFlt-1-induced PE, AKT-1005 significantly increased plasma nitrate levels and reduced hypertension, renal endotheliosis and plasma cystatin C. In the placenta, AKT-1005 improved placental function, with reduced oxidative stress and increased endothelial angiogenesis, as measured by CD31 staining. As such, AKT-1005 treatment attenuated the Ad.sFlt-1-induced increase in placental and free plasma soluble endoglin expression. Conclusions: These data suggest that AKT-1005 significantly attenuates the sFlt-1-induced PE phenotypes by inhibiting oxidative stress, the anti-angiogenic response, and increasing NO bioavailability. Additional research is warranted to investigate the role of AKT-1005 as a novel therapeutic agent for vascular disorders such as preeclampsia. Full article
Show Figures

Figure 1

14 pages, 6410 KB  
Article
Tumor Radiosensitization by Gene Electrotransfer-Mediated Double Targeting of Tumor Vasculature
by Monika Savarin, Katarina Znidar, Gregor Sersa, Tilen Komel, Maja Cemazar and Urska Kamensek
Int. J. Mol. Sci. 2023, 24(3), 2755; https://doi.org/10.3390/ijms24032755 - 1 Feb 2023
Cited by 3 | Viewed by 2519
Abstract
Targeting the tumor vasculature through specific endothelial cell markers involved in different signaling pathways represents a promising tool for tumor radiosensitization. Two prominent targets are endoglin (CD105), a transforming growth factor β co-receptor, and the melanoma cell adhesion molecule (CD1046), present also on [...] Read more.
Targeting the tumor vasculature through specific endothelial cell markers involved in different signaling pathways represents a promising tool for tumor radiosensitization. Two prominent targets are endoglin (CD105), a transforming growth factor β co-receptor, and the melanoma cell adhesion molecule (CD1046), present also on many tumors. In our recent in vitro study, we constructed and evaluated a plasmid for simultaneous silencing of these two targets. In the current study, our aim was to explore the therapeutic potential of gene electrotransfer-mediated delivery of this new plasmid in vivo, and to elucidate the effects of combined therapy with tumor irradiation. The antitumor effect was evaluated by determination of tumor growth delay and proportion of tumor free mice in the syngeneic murine mammary adenocarcinoma tumor model TS/A. Histological analysis of tumors (vascularization, proliferation, hypoxia, necrosis, apoptosis and infiltration of immune cells) was performed to evaluate the therapeutic mechanisms. Additionally, potential activation of the immune response was evaluated by determining the induction of DNA sensor STING and selected pro-inflammatory cytokines using qRT-PCR. The results point to a significant radiosensitization and a good therapeutic potential of this gene therapy approach in an otherwise radioresistant and immunologically cold TS/A tumor model, making it a promising novel treatment modality for a wide range of tumors. Full article
(This article belongs to the Special Issue Irradiation and Anti-cancer Therapies: Future and Challenges)
Show Figures

Graphical abstract

16 pages, 6219 KB  
Article
Endoglin Is an Important Mediator in the Final Common Pathway of Chronic Kidney Disease to End-Stage Renal Disease
by Tessa Gerrits, Isabella J. Brouwer, Kyra L. Dijkstra, Ron Wolterbeek, Jan A. Bruijn, Marion Scharpfenecker and Hans J. Baelde
Int. J. Mol. Sci. 2023, 24(1), 646; https://doi.org/10.3390/ijms24010646 - 30 Dec 2022
Cited by 8 | Viewed by 3919
Abstract
Chronic kidney disease (CKD) is a slow-developing, progressive deterioration of renal function. The final common pathway in the pathophysiology of CKD involves glomerular sclerosis, tubular atrophy and interstitial fibrosis. Transforming growth factor-beta (TGF-β) stimulates the differentiation of fibroblasts towards myofibroblasts and the production [...] Read more.
Chronic kidney disease (CKD) is a slow-developing, progressive deterioration of renal function. The final common pathway in the pathophysiology of CKD involves glomerular sclerosis, tubular atrophy and interstitial fibrosis. Transforming growth factor-beta (TGF-β) stimulates the differentiation of fibroblasts towards myofibroblasts and the production of extracellular matrix (ECM) molecules, and thereby interstitial fibrosis. It has been shown that endoglin (ENG, CD105), primarily expressed in endothelial cells and fibroblasts, can function as a co-receptor of TGF signaling. In several human organs, endoglin tends to be upregulated when chronic damage and fibrosis is present. We hypothesize that endoglin is upregulated in renal interstitial fibrosis and plays a role in the progression of CKD. We first measured renal endoglin expression in biopsy samples obtained from patients with different types of CKD, i.e., IgA nephropathy, focal segmental glomerulosclerosis (FSGS), diabetic nephropathy (DN) and patients with chronic allograft dysfunction (CAD). We showed that endoglin is upregulated in CAD patients (p < 0.001) and patients with DN (p < 0.05), compared to control kidneys. Furthermore, the amount of interstitial endoglin expression correlated with eGFR (p < 0.001) and the amount of interstitial fibrosis (p < 0.001), independent of the diagnosis of the biopsies. Finally, we investigated in vitro the effect of endoglin overexpression in TGF-β stimulated human kidney fibroblasts. Overexpression of endoglin resulted in an enhanced ACTA2, CCN2 and SERPINE1 mRNA response (p < 0.05). It also increased the mRNA and protein upregulation of the ECM components collagen type I (COL1A1) and fibronectin (FN1) (p < 0.05). Our results suggest that endoglin is an important mediator in the final common pathway of CKD and could be used as a possible new therapeutic target to counteract the progression towards end-stage renal disease (ESRD). Full article
Show Figures

Figure 1

13 pages, 2368 KB  
Article
Regulation and Release of Vasoactive Endoglin by Brain Endothelium in Response to Hypoxia/Reoxygenation in Stroke
by Axel Haarmann, Lena Zimmermann, Michael Bieber, Christine Silwedel, Guido Stoll and Michael K. Schuhmann
Int. J. Mol. Sci. 2022, 23(13), 7085; https://doi.org/10.3390/ijms23137085 - 25 Jun 2022
Cited by 10 | Viewed by 3180
Abstract
In large vessel occlusion stroke, recanalization to restore cerebral perfusion is essential but not necessarily sufficient for a favorable outcome. Paradoxically, in some patients, reperfusion carries the risk of increased tissue damage and cerebral hemorrhage. Experimental and clinical data suggest that endothelial cells, [...] Read more.
In large vessel occlusion stroke, recanalization to restore cerebral perfusion is essential but not necessarily sufficient for a favorable outcome. Paradoxically, in some patients, reperfusion carries the risk of increased tissue damage and cerebral hemorrhage. Experimental and clinical data suggest that endothelial cells, representing the interface for detrimental platelet and leukocyte responses, likely play a crucial role in the phenomenon referred to as ischemia/reperfusion (I/R)-injury, but the mechanisms are unknown. We aimed to determine the role of endoglin in cerebral I/R-injury; endoglin is a membrane-bound protein abundantly expressed by endothelial cells that has previously been shown to be involved in the maintenance of vascular homeostasis. We investigated the expression of membranous endoglin (using Western blotting and RT-PCR) and the generation of soluble endoglin (using an enzyme-linked immunosorbent assay of cell culture supernatants) after hypoxia and subsequent reoxygenation in human non-immortalized brain endothelial cells. To validate these in vitro data, we additionally examined endoglin expression in an intraluminal monofilament model of permanent and transient middle cerebral artery occlusion in mice. Subsequently, the effects of recombinant human soluble endoglin were assessed by label-free impedance-based measurement of endothelial monolayer integrity (using the xCELLigence DP system) and immunocytochemistry. Endoglin expression is highly inducible by hypoxia in human brain endothelial monolayers in vitro, and subsequent reoxygenation induced its shedding. These findings were corroborated in mice during MCAO; an upregulation of endoglin was displayed in the infarcted hemispheres under occlusion, whereas endoglin expression was significantly diminished after transient MCAO, which is indicative of shedding. Of note is the finding that soluble endoglin induced an inflammatory phenotype in endothelial monolayers. The treatment of HBMEC with endoglin resulted in a decrease in transendothelial resistance and the downregulation of VE-cadherin. Our data establish a novel mechanism in which hypoxia triggers the initial endothelial upregulation of endoglin and subsequent reoxygenation triggers its release as a vasoactive mediator that, when rinsed into adjacent vascular beds after recanalization, can contribute to cerebral reperfusion injury. Full article
(This article belongs to the Special Issue Cellular and Molecular Targets in Acute Ischemic Stroke)
Show Figures

Figure 1

21 pages, 3444 KB  
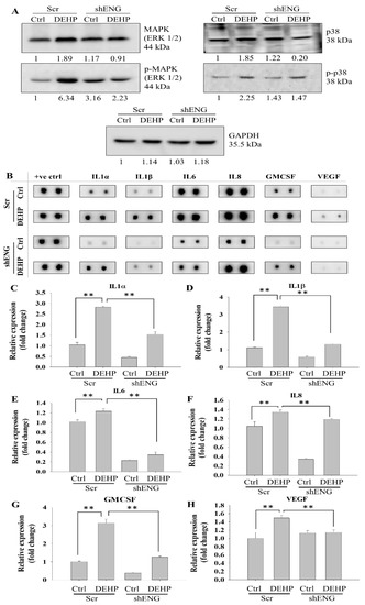
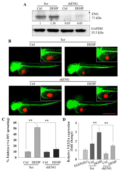
Article
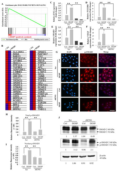
Endoglin Modulates TGFβR2 Induced VEGF and Proinflammatory Cytokine Axis Mediated Angiogenesis in Prolonged DEHP-Exposed Breast Cancer Cells
by Mahendra Jadhao, Chun-Lin Chen, Wangta Liu, Dhanashri Deshmukh, Wei-Ting Liao, Jeff Yi-Fu Chen, Ritesh Urade, Eing-Mei Tsai, Sheng-Kai Hsu, Li-Fang Wang and Chien-Chih Chiu
Biomedicines 2022, 10(2), 417; https://doi.org/10.3390/biomedicines10020417 - 10 Feb 2022
Cited by 16 | Viewed by 6452
Abstract
Angiogenesis is the process of vascular network development and plays a crucial role in cancer growth, progression, and metastasis. Phthalates are a class of environmental pollutants that have detrimental effects on human health and are reported to increase cancer risk. However, the interplay [...] Read more.
Angiogenesis is the process of vascular network development and plays a crucial role in cancer growth, progression, and metastasis. Phthalates are a class of environmental pollutants that have detrimental effects on human health and are reported to increase cancer risk. However, the interplay between phthalate exposure and angiogenesis has not been investigated thoroughly. In this study, we investigated the effect of prolonged di (2-ethylhexyl) phthalate (DEHP) treatment on the angiogenic potential of triple-negative breast cancer. MDA-MB-231 cells were exposed to physiological concentrations of DEHP for more than three months. Prolonged DEHP exposure induced angiogenesis in breast cancer cells. Endoglin (ENG)/CD105 is a membrane glycoprotein and an auxiliary receptor of the TGFβ receptor complex. In endothelial cells, ENG is highly expressed and it is a prerequisite for developmental angiogenesis. A literature review highlights endoglin as a well-known mesenchymal stem cell marker responsible for vascular development and angiogenesis. NGS analysis showed that endoglin overexpression in DEHP-exposed MDA-MB-231 cells correlated with tumor development and growth. An in vivo zebrafish xenograft assay showed that VEGFA induced sprouting of the subintestinal vein (SIV) in embryos injected with DEHP-exposed cells. Endoglin knockdown reduced SIV sprouting and VEGFA expression in zebrafish embryos. An in vitro HUVEC tube formation assay showed that endoglin depletion reversed DEHP-induced VEGF-mediated HUVEC tube formation in coculture. DEHP-induced endoglin activated TGFβ/SMAD3/VEGF and MAPK/p38 signaling in MDA-MB-231 cells. A cytokine angiogenesis antibody array showed induced expression of the inflammatory cytokines IL1α, IL1β, IL6, and IL8, along with GMCSF and VEGF. Endoglin knockdown reversed DEHP-induced activation of the TGFβ/SMAD3/VEGF signaling axis, MAPK/p38 signaling, and cytokine regulation, limiting angiogenesis potential both in vivo and in vitro. Targeting endoglin might serve as a potential alternative treatment to control angiogenesis, leading to metastasis and limiting cancer progression. Full article
(This article belongs to the Section Cancer Biology and Oncology)
Show Figures

Graphical abstract

13 pages, 1588 KB  
Article
Generation of a Soluble Form of Human Endoglin Fused to Green Fluorescent Protein
by Lidia Ruiz-Llorente, M. Cristina Vega, Francisco J. Fernández, Carmen Langa, Nicholas W. Morrell, Paul D. Upton and Carmelo Bernabeu
Int. J. Mol. Sci. 2021, 22(20), 11282; https://doi.org/10.3390/ijms222011282 - 19 Oct 2021
Cited by 3 | Viewed by 3972
Abstract
Endoglin (Eng, CD105) is a type I membrane glycoprotein that functions in endothelial cells as an auxiliary receptor for transforming growth factor β (TGF-β)/bone morphogenetic protein (BMP) family members and as an integrin ligand, modulating the vascular pathophysiology. Besides the membrane-bound [...] Read more.
Endoglin (Eng, CD105) is a type I membrane glycoprotein that functions in endothelial cells as an auxiliary receptor for transforming growth factor β (TGF-β)/bone morphogenetic protein (BMP) family members and as an integrin ligand, modulating the vascular pathophysiology. Besides the membrane-bound endoglin, there is a soluble form of endoglin (sEng) that can be generated by the action of the matrix metalloproteinase (MMP)-14 or -12 on the juxtamembrane region of its ectodomain. High levels of sEng have been reported in patients with preeclampsia, hypercholesterolemia, atherosclerosis and cancer. In addition, sEng is a marker of cardiovascular damage in patients with hypertension and diabetes, plays a pathogenic role in preeclampsia, and inhibits angiogenesis and tumor proliferation, migration, and invasion in cancer. However, the mechanisms of action of sEng have not yet been elucidated, and new tools and experimental approaches are necessary to advance in this field. To this end, we aimed to obtain a fluorescent form of sEng as a new tool for biological imaging. Thus, we cloned the extracellular domain of endoglin in the pEGFP-N1 plasmid to generate a fusion protein with green fluorescent protein (GFP), giving rise to pEGFP-N1/Eng.EC. The recombinant fusion protein was characterized by transient and stable transfections in CHO-K1 cells using fluorescence microscopy, SDS-PAGE, immunodetection, and ELISA techniques. Upon transfection with pEGFP-N1/Eng.EC, fluorescence was readily detected in cells, indicating that the GFP contained in the recombinant protein was properly folded into the cytosol. Furthermore, as evidenced by Western blot analysis, the secreted fusion protein yielded the expected molecular mass and displayed a specific fluorescent signal. The fusion protein was also able to bind to BMP9 and BMP10 in vitro. Therefore, the construct described here could be used as a tool for functional in vitro studies of the extracellular domain of endoglin. Full article
(This article belongs to the Special Issue Recombinant Proteins 2.0)
Show Figures

Figure 1

Back to TopTop