Sign in to use this feature.

Years

Between: -

Subjects

remove_circle_outline
remove_circle_outline
remove_circle_outline
remove_circle_outline
remove_circle_outline
remove_circle_outline
remove_circle_outline
remove_circle_outline
remove_circle_outline

Journals

remove_circle_outline
remove_circle_outline
remove_circle_outline
remove_circle_outline
remove_circle_outline
remove_circle_outline
remove_circle_outline
remove_circle_outline
remove_circle_outline
remove_circle_outline
remove_circle_outline
remove_circle_outline
remove_circle_outline
remove_circle_outline
remove_circle_outline
remove_circle_outline
remove_circle_outline
remove_circle_outline
remove_circle_outline
remove_circle_outline
remove_circle_outline
remove_circle_outline
remove_circle_outline
remove_circle_outline
remove_circle_outline
remove_circle_outline

Article Types

Countries / Regions

remove_circle_outline
remove_circle_outline
remove_circle_outline
remove_circle_outline
remove_circle_outline

Search Results (2,855)

Search Parameters:
Keywords = ENT

Order results
Result details
Results per page
Select all
Export citation of selected articles as:
15 pages, 2281 KB  
Article
Potential for Distribution Expansion of Stephanitis chinensis in China Based on MaxEnt Model
by Hongyan Jiang, Yizhe Wang, Shichun Chen, Shuran Liao, Tingxu Chen and Xiaoqing Wang
Insects 2026, 17(3), 279; https://doi.org/10.3390/insects17030279 - 4 Mar 2026
Abstract
The tea lace bug, Stephanitis chinensis, is an important pest in the southwest tea region in China. It has recently emerged in some parts of the tea areas, severely impacting the profitability of spring tea. To clarify the distribution dynamics of S. [...] Read more.
The tea lace bug, Stephanitis chinensis, is an important pest in the southwest tea region in China. It has recently emerged in some parts of the tea areas, severely impacting the profitability of spring tea. To clarify the distribution dynamics of S. chinensis under current and future climate change, this study used the MaxEnt model and ArcGIS software to predict the distribution and dominant environmental factors of S. chinensis. The results show that the mean precipitation of the warmest quarter (Bio18), the minimum temperature of the coldest month (Bio6), annual precipitation (Bio12), and the variation coefficient of temperature (Bio4) are the dominant environmental factors affecting S. chinensis distribution. Under the current climatic conditions, the suitable habitats for S. chinensis are mainly distributed in East and South Asia, with only a small distribution in southern Europe, southeastern North America, and coastal areas of southeastern South America; the highly suitable habitats are primarily distributed in China, southern Japan, and southern South Korea. The total suitable area of S. chinensis accounts for approximately 28.58% of China’s land area. The high-suitability regions are primarily concentrated in the Guizhou, Chongqing, Sichuan, Hubei, Hunan, Shaanxi, and Jiangsu provinces. Under future climate conditions, the total suitable area of S. chinensis will increase to varying degrees, primarily expanding northward, with the extension of high-suitability areas mainly concentrated in Hubei, Anhui, and Henan. The migration distance of the geographical distribution center ranges between 32.27 km and 96.13 km, with a primary shift toward the northeast. This study predicts potential suitable areas for the tea lace bug under different climate change scenarios. Specifically, regions at the highest risk, such as the Hubei, Anhui, and Henan provinces, should enhance monitoring and early warning systems and implement timely prevention and control measures to ensure the safe production of tea. Full article
(This article belongs to the Section Insect Ecology, Diversity and Conservation)
Show Figures

Figure 1

18 pages, 2501 KB  
Article
Change in Potential Suitable Areas and Carbon Sequestration Potential of Robinia pseudoacacia Plantations in the “Ω”-Shaped Bend of the Yellow River Under Climate Change
by Qiangqiang Shi, Dongli Wang, Jinlin Zhang, Wei Xie, Jianjun Guo and Jiaxi Tang
Forests 2026, 17(3), 317; https://doi.org/10.3390/f17030317 - 3 Mar 2026
Abstract
Robinia pseudoacacia is a major tree species for soil and water conservation afforestation in the “Three-North” Region, with crucial ecological improvement and carbon sequestration functions. This study aimed to investigate the dynamics of suitable areas and carbon storage of R. pseudoacacia plantations under [...] Read more.
Robinia pseudoacacia is a major tree species for soil and water conservation afforestation in the “Three-North” Region, with crucial ecological improvement and carbon sequestration functions. This study aimed to investigate the dynamics of suitable areas and carbon storage of R. pseudoacacia plantations under different future climate scenarios, further reveal the changing trend of their carbon sequestration potential, and provide a scientific basis for the rational layout and sustainable management of R. pseudoacacia plantations in the “Ω”-shaped bend of the Yellow River. Based on the MaxEnt model, we predicted the potential suitable distribution of R. pseudoacacia under future climate change scenarios, identified the potentially threatened geographical distribution regions and area changes in R. pseudoacacia, and clarified the limiting factors affecting the potential geographical distribution of R. pseudoacacia plantations by analyzing the contribution rates and permutation importance of comprehensive environmental variables. Combined with the InVEST model, we estimated and analyzed the spatial distribution of carbon storage in R. pseudoacacia plantations in the 2090s. The results showed that the minimum temperature of the coldest month was the main environmental factor affecting the distribution of potential suitable areas of R. pseudoacacia plantations, with a contribution rate of 46.98%, followed by annual precipitation. Under current climatic conditions, the potential suitable areas of R. pseudoacacia plantations were mainly distributed in the Loess Plateau, Hetao Plain, Ordos Plateau, Kubuqi Desert, and northern Mu Us Sandy Land. The highly suitable areas were mainly concentrated in the south-central part of the Loess Plateau, accounting for approximately 22.81% of the total area of the “Ω”-shaped bend of the Yellow River. Under future climate change, the moderately and highly suitable areas tended to shift northwestward. Under the four future climate scenarios, the carbon storage and carbon density of R. pseudoacacia plantations showed a trend of first increasing and then decreasing; by 2100, the carbon storage reached the maximum under the SSP370 scenario, and the areas with medium-to-high carbon storage first expanded and then contracted, mainly concentrated in the Ordos Plateau and Loess Plateau. Full article
Show Figures

Figure 1

18 pages, 339 KB  
Article
Entropy-Based Portfolio Optimization in Cryptocurrency Markets: A Unified Maximum Entropy Framework
by Silvia Dedu and Florentin Șerban
Entropy 2026, 28(3), 285; https://doi.org/10.3390/e28030285 - 2 Mar 2026
Abstract
Traditional mean–variance portfolio optimization proves inadequate for cryptocurrency markets, where extreme volatility, fat-tailed return distributions, and unstable correlation structures undermine the validity of variance as a comprehensive risk measure. To address these limitations, this paper proposes a unified entropy-based portfolio optimization framework grounded [...] Read more.
Traditional mean–variance portfolio optimization proves inadequate for cryptocurrency markets, where extreme volatility, fat-tailed return distributions, and unstable correlation structures undermine the validity of variance as a comprehensive risk measure. To address these limitations, this paper proposes a unified entropy-based portfolio optimization framework grounded in the Maximum Entropy Principle (MaxEnt). Within this setting, Shannon entropy, Tsallis entropy, and Weighted Shannon Entropy (WSE) are formally derived as particular specifications of a common constrained optimization problem solved via the method of Lagrange multipliers, ensuring analytical coherence and mathematical transparency. Moreover, the proposed MaxEnt formulation provides an information-theoretic interpretation of portfolio diversification as an inference problem under uncertainty, where optimal allocations correspond to the least informative distributions consistent with prescribed moment constraints. In this perspective, entropy acts as a structural regularizer that governs the geometry of diversification rather than as a direct proxy for risk. This interpretation strengthens the conceptual link between entropy, uncertainty quantification, and decision-making in complex financial systems, offering a robust and distribution-free alternative to classical variance-based portfolio optimization. The proposed framework is empirically illustrated using a portfolio composed of major cryptocurrencies—Bitcoin (BTC), Ethereum (ETH), Solana (SOL), and Binance Coin (BNB)—based on weekly return data. The results reveal systematic differences in the diversification behavior induced by each entropy measure: Shannon entropy favors near-uniform allocations, Tsallis entropy imposes stronger penalties on concentration and enhances robustness to tail risk, while WSE enables the incorporation of asset-specific informational weights reflecting heterogeneous market characteristics. From a theoretical perspective, the paper contributes a coherent MaxEnt formulation that unifies several entropy measures within a single information-theoretic optimization framework, clarifying the role of entropy as a structural regularizer of diversification. From an applied standpoint, the results indicate that entropy-based criteria yield stable and interpretable allocations across turbulent market regimes, offering a flexible alternative to classical risk-based portfolio construction. The framework naturally extends to dynamic multi-period settings and alternative entropy formulations, providing a foundation for future research on robust portfolio optimization under uncertainty. Full article
26 pages, 11369 KB  
Article
Climate-Driven Habitat Dynamics and Population Ecology of Rhododendron arboreum Sm. in Himachal Pradesh: Implications for Landscape Restoration and Socio-Economic Development
by Yachna Kaushal, Prashant Sharma, Daulat Ram Bhardwaj, Kamlesh Verma, Vaishali Sharma, Pankaj Thakur and Vivek Kumar Dhiman
Environments 2026, 13(3), 138; https://doi.org/10.3390/environments13030138 - 2 Mar 2026
Abstract
Rhododendron arboreum Sm., an ecologically and culturally important Himalayan tree species and a key species in Himalayan forests, is increasingly threatened by forest degradation, climate change, and habitat fragmentation. However, previous studies have mainly focused on predicting climatic suitability, with limited integration of [...] Read more.
Rhododendron arboreum Sm., an ecologically and culturally important Himalayan tree species and a key species in Himalayan forests, is increasingly threatened by forest degradation, climate change, and habitat fragmentation. However, previous studies have mainly focused on predicting climatic suitability, with limited integration of field-based population ecology and future climate projections, particularly in the western Himalayas. Therefore, the current investigation integrates population ecology and species distribution modeling (MaxEnt model) under CMIP6 climate scenarios (2070 and 2090) to identify climatically suitable and ecologically viable habitats for long-term species persistence across Himachal Pradesh, using 95 occurrence points and seven environmental predictors. Field data confirmed R. arboreum as a dominant species, strongly associated with Quercus leucotrichophora and Cedrus deodara. Habitat suitability was primarily driven by temperature seasonality (58.6%) and precipitation seasonality (14.8%), with 4508 km2 currently suitable. Future projections forecast a distinct upshift but with high uncertainty regarding total area; projections ranged from potential habitat expansion under optimistic models (BCC-CSM2-MR) to significant contraction under pessimistic models (IPSL-CM6A-LR). Overall, findings prioritize climatically stable refugia (Kalatop-Khajjiar, Chail, and Churdhar wildlife sanctuary) not only for ecological monitoring but also as critical areas for developing socio-ecological management strategies to support community-based conservation and livelihood adaptation. Full article
23 pages, 2214 KB  
Article
Identification of TgENT1 as the TgUUT1 Uracil/Uridine Transporter of Toxoplasma gondii
by Hamza A. A. Elati, Mariana Ferriera Silva, Lilach Sheiner and Harry P. de Koning
Pathogens 2026, 15(3), 266; https://doi.org/10.3390/pathogens15030266 - 2 Mar 2026
Viewed by 6
Abstract
The protozoan pathogen Toxoplasma gondii is responsible for toxoplasmosis, a disease that can be deadly in immunocompromised patients and the developing fetus during pregnancy. Current treatments are widely considered to be suboptimal. We have recently reported that 5-fluoropyrimidines have highly promising anti-toxoplasmosis effects [...] Read more.
The protozoan pathogen Toxoplasma gondii is responsible for toxoplasmosis, a disease that can be deadly in immunocompromised patients and the developing fetus during pregnancy. Current treatments are widely considered to be suboptimal. We have recently reported that 5-fluoropyrimidines have highly promising anti-toxoplasmosis effects and are internalized by the parasite by a high-affinity uracil/uridine transporter, TgUUT1. Here, we attempt to identify the gene encoding this transport protein. The only nucleoside or nucleobase family identified in the T. gondii genome was the Equilibrative Nucleoside Transporter (ENT) family, with four members. Of these, TgAT1 is known to be purine-specific, and deletion of the TgENT2 and TgENT3 genes, either separately or jointly, did not affect uridine transport or sensitivity to 5-fluoropyrimidines. In contrast, depletion of TgENT1, an essential gene, resulted in a significant reduction in the uptake of both uracil and uridine but not of the amino acid tryptophan. Moreover, expression of TgENT1 in a Leishmania mexicana cell line with low endogenous uracil uptake rates significantly increased uracil uptake for these cells. We conclude that it is highly probable that TgENT1 encodes the T. gondii uracil/uridine transporter. On the basis of our previous results, we infer that TgENT1 likely also mediates the uptake of 5-fluoropyrimidines. Full article
(This article belongs to the Special Issue Toxoplasmosis in Humans and Animals)
Show Figures

Graphical abstract

13 pages, 1461 KB  
Article
Agreement Between Two Swept-Source Optical Coherence Tomography Devices in Assessing Glistening on the Intraocular Lens In Vivo
by Teresa Serrano González-Peramato, José Ignacio Fernández-Vigo, Beatriz De Pablo Gómez de Liaño, Ignacio Almorín-Fernández-Vigo, Lucía De Pablo Gómez de Liaño, Inés Sánchez-Guillén, Irene Serrano García, Ana Macarro-Merino and José Ángel Fernández-Vigo
Diagnostics 2026, 16(5), 733; https://doi.org/10.3390/diagnostics16050733 - 1 Mar 2026
Viewed by 112
Abstract
Background/Objectives: To analyze the agreement between two swept-source optical coherence tomography (SS-OCT) devices in assessing glistening on intraocular lenses (IOL). Methods: Patients who had previously undergone cataract surgery were included. They were sequentially examined using two SS-OCT devices: Anterion (Heidelberg Engineering [...] Read more.
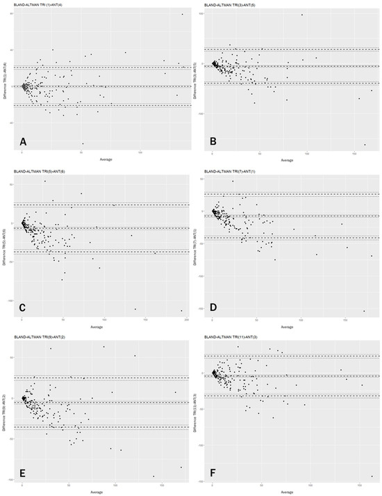
Background/Objectives: To analyze the agreement between two swept-source optical coherence tomography (SS-OCT) devices in assessing glistening on intraocular lenses (IOL). Methods: Patients who had previously undergone cataract surgery were included. They were sequentially examined using two SS-OCT devices: Anterion (Heidelberg Engineering Inc., Heidelberg, Germany) and Triton (Topcon, Inc., Tokyo, Japan). Six corresponding scans from both devices were compared, and glistening, observed as hyperreflective foci (HRF), was manually counted. The total number of HRF and the degree of glistening were measured and categorized into four groups. The agreement between the two devices was analyzed using the intraclass correlation coefficient (ICC). Results: A total of 333 eyes from 285 patients were evaluated. The mean age was 76.5 ± 8.0 years (range: 45–95). The median number of HRF detected in a single scan was 1.1 (IQR 0.0–10.2, range 0–176) using Triton and 2.7 (IQR 0.2–20.1, range 0–250) using Anterion. The ICC across different scans ranged from 0.8 to 0.9, indicating strong agreement between the two devices. Bland–Altman plots showed better concordance in lenses with low glistening grades, while higher grades revealed greater discrepancies, with Anterion detecting significantly more HRF than Triton. Among all factors studied, only postsurgical time was associated with glistening. Conclusions: Two different SS-OCT devices can detect and quantify glistening in IOLs. The concordance between them was high, particularly for lower glistening grades. However, in higher grades, Anterion detected significantly more HRF than Triton. Full article
(This article belongs to the Section Biomedical Optics)
Show Figures

Figure 1

14 pages, 1850 KB  
Article
Spatial Distribution Pattern of Wild Snow Leopard (Panthera uncia) Habitats in the Chengdu Section of the Giant Panda National Park
by Haipeng Zheng, Qinxi Hou, Zhidi Wang, Wanju Feng, Shiyao Wang, Qiujie Li, Jingjing Shuai, Peijun Ye, Chaowen Wang, Zhisong Yang, Hai Hu and Ke He
Biology 2026, 15(5), 401; https://doi.org/10.3390/biology15050401 - 28 Feb 2026
Viewed by 143
Abstract
Snow leopards (Panthera uncia) are a flagship species for global biodiversity conservation, and their effective protection relies on accurate habitat assessment. This study focused on the Chengdu section of the Giant Panda National Park (Pengzhou, Dujiangyan, Chongzhou, Dayi), integrating terrain, climate, [...] Read more.
Snow leopards (Panthera uncia) are a flagship species for global biodiversity conservation, and their effective protection relies on accurate habitat assessment. This study focused on the Chengdu section of the Giant Panda National Park (Pengzhou, Dujiangyan, Chongzhou, Dayi), integrating terrain, climate, vegetation and human disturbance factors. Using the MaxEnt model (AUC = 0.943) and field infrared camera data, we evaluated snow leopard habitat quality. Results showed that: (1) 95.7% of snow leopard records were concentrated in Dayi County; (2) Key drivers included annual mean temperature (peak at −2 °C), annual mean ground temperature (peak at −1 °C) and human population density (>5 km), while NDVI (≈2000) had a significant negative effect; (3) Suitable habitat was 320.98 km2 (22.20%), decreasing from Qionglai Mountain to Minshan. This study fills regional survey gaps and provides a scientific basis for snow leopard conservation. Full article
(This article belongs to the Section Zoology)
Show Figures

Figure 1

41 pages, 1697 KB  
Review
Cyclodextrins as Modulators of Regulated Cell Death: Implications for Immunometabolism and Therapeutic Innovation
by Diana-Maria Trasca, Andreea Gabriela Mocanu, Ion Dorin Pluta, Cristina Popescu, George Alin Stoica, Renata Maria Varut, Denisa Preoteasa, Ștefănița Bianca Vintilescu, Mioara Desdemona Stepan, Cristina Elena Singer and Denisa Floriana Vasilica Pirscoveanu
Pharmaceutics 2026, 18(3), 306; https://doi.org/10.3390/pharmaceutics18030306 - 28 Feb 2026
Viewed by 95
Abstract
This review critically examines how cyclodextrins modulate regulated cell death pathways and the implications for immunometabolism and therapeutic translation. Increasing evidence, however, indicates that cyclodextrins exert intrinsic biological activity by modulating cellular lipid homeostasis, membrane organization, and intracellular trafficking. In recent years, these [...] Read more.
This review critically examines how cyclodextrins modulate regulated cell death pathways and the implications for immunometabolism and therapeutic translation. Increasing evidence, however, indicates that cyclodextrins exert intrinsic biological activity by modulating cellular lipid homeostasis, membrane organization, and intracellular trafficking. In recent years, these properties have positioned cyclodextrins as unexpected regulators of regulated cell death (RCD) pathways, with broad implications for immunometabolism and therapeutic innovation. This review provides a comprehensive overview of the mechanisms by which native and chemically modified cyclodextrins influence major forms of regulated cell death, including apoptosis, autophagy-dependent cell death, pyroptosis, ferroptosis, and necroptosis. Particular attention is given to cholesterol sequestration, lipid raft disruption, lysosomal cholesterol mobilization, and transcriptional reprogramming via pathways such as TFEB (transcription factor EB) and AMPK (AMP-activated protein kinase), which collectively shape cell fate decisions. We further examine how cyclodextrin-mediated modulation of RCD intersects with immune metabolism, especially macrophage polarization and inflammasome activity, thereby influencing inflammatory responses and disease progression. Translational implications are discussed across diverse pathological contexts, including cancer, cardiovascular diseases, neurodegenerative disorders, inflammatory and autoimmune conditions, infectious diseases, and lysosomal storage disorders. Finally, emerging cyclodextrin-based delivery platforms, ranging from inclusion complexes to nanoparticles and polymeric systems, are evaluated with respect to their ability to achieve targeted modulation of cell death while minimizing off-target toxicity. Importantly, we critically discuss dose-dependent cytotoxicity, sterol depletion–related adverse effects, and formulation-dependent variability, which currently limit the clinical translation of cyclodextrin-mediated cell death modulation. By integrating mechanistic insights with pharmaceutical formulation strategies, this review delineates key challenges and opportunities for the rational design of cyclodextrin-based therapeutics. Overall, this review highlights cyclodextrins as bioactive modulators rather than inert carriers, underscoring their potential to inspire novel pharmacological strategies that integrate drug delivery, immunometabolism, and regulated cell death. Full article
(This article belongs to the Special Issue Cyclodextrins and Their Pharmaceutical Applications, 2nd Edition)
Show Figures

Graphical abstract

16 pages, 814 KB  
Article
Sexual Dimorphism and Age-Related Structural Changes in the Human Larynx: A Morphometric Study with Histological Correlates Relevant to Voice and Diagnostic Assessment
by Alina Anglitoiu, Ahmed Abu-Awwad, Bogdan Anglitoiu, Daniela Gurgus, Daniel Pop, Anca Mihaela Bina, Zoran Laurentiu Popa, Mihai Alexandru Sandesc and Simona-Alina Abu-Awwad
Diagnostics 2026, 16(5), 725; https://doi.org/10.3390/diagnostics16050725 - 28 Feb 2026
Viewed by 143
Abstract
Background/Objectives: The human larynx exhibits marked sexual dimorphism and undergoes age-related structural remodeling, both of which influence voice characteristics and have important implications for diagnostic assessment. While sex-related differences in laryngeal size are well recognized, the extent to which aging contributes to [...] Read more.
Background/Objectives: The human larynx exhibits marked sexual dimorphism and undergoes age-related structural remodeling, both of which influence voice characteristics and have important implications for diagnostic assessment. While sex-related differences in laryngeal size are well recognized, the extent to which aging contributes to dimensional versus qualitative structural changes remains incompletely defined. This study aimed to analyze sex- and age-related morphometric and histological characteristics of the human larynx, with a focus on features relevant to voice evaluation and diagnostic interpretation. Methods: A cross-sectional anatomical study was conducted on 80 cadaveric human larynges preserved in 10% buffered formalin. Specimens were stratified by sex and age (<30, 30–60, and ≥60 years). Direct morphometric measurements included anteroposterior laryngeal length, thyroid cartilage height, thyroid angle, and relative glottic area. Epiglottic morphology and the presence of laryngeal cartilage calcification/ossification (binary classification: present vs. absent) were recorded. Histological analysis of vocal fold tissue was performed on a stratified subset of specimens. Statistical analysis included t-tests, chi-square tests, two-way ANOVA, effect size estimation, and logistic regression. Results: Male specimens showed significantly greater anteroposterior length, thyroid cartilage height, and relative glottic area, along with a narrower thyroid angle, compared with females (all p < 0.001), with large effect sizes. Age did not significantly influence overall laryngeal dimensions. In contrast, cartilage calcification/ossification increased markedly after the age of 60. Logistic regression identified age ≥ 60 years as the only independent predictor of calcification (OR = 4.37, p = 0.039), while sex was not significant. Epiglottic morphology demonstrated a sex-dependent distribution. Histology revealed age-related muscle atrophy and reduced collagen and elastin density. Conclusions: Sex defines the baseline morphometric framework of the adult larynx, whereas aging, particularly beyond 60 years, drives qualitative structural degeneration. These findings provide a reproducible anatomical reference for distinguishing sex-related variation from age-related changes in diagnostic assessment. Full article
(This article belongs to the Section Clinical Diagnosis and Prognosis)
Show Figures

Figure 1

15 pages, 878 KB  
Case Report
Delayed Ischemic Hepatocellular Injury Following Cemented Total Hip Arthroplasty: A Case Report Within the Spectrum of Bone Cement Implantation Syndrome
by Bogdan Ștefan Boloș, Ruxandra-Cristina Marin, Răzvan Ene, Simona Bianca Vlad and Oana Andreia Coman
Life 2026, 16(3), 394; https://doi.org/10.3390/life16030394 - 28 Feb 2026
Viewed by 110
Abstract
Bone cement implantation syndrome (BCIS) is classically associated with acute intraoperative cardiopulmonary disturbances during cemented arthroplasty. However, accumulating clinical observations suggest that its systemic manifestations may extend beyond the immediate peri-cementation period. Hepatic involvement remains rarely reported and is poorly characterized, particularly in [...] Read more.
Bone cement implantation syndrome (BCIS) is classically associated with acute intraoperative cardiopulmonary disturbances during cemented arthroplasty. However, accumulating clinical observations suggest that its systemic manifestations may extend beyond the immediate peri-cementation period. Hepatic involvement remains rarely reported and is poorly characterized, particularly in frail elderly patients with limited physiological reserve. We report the case of an 82-year-old woman who developed severe but reversible ischemic acute liver failure with concomitant acute kidney injury following cemented total hip arthroplasty. A brief peri-cementation episode of hypotension and mild hypoxemia was followed, within the early postoperative period, by abrupt elevation of aminotransferases (AST 4980 IU/L; ALT 3120 IU/L), coagulopathy (INR ≥ 1.5), transient neurological alteration compatible with early hepatic encephalopathy, severe acute kidney injury, and new-onset atrial fibrillation. An extensive diagnostic evaluation excluded viral, autoimmune, toxic, biliary, vascular, infectious, and structural causes of liver injury. The clinical and biochemical profile was consistent with ischemic hepatocellular injury occurring in the context of systemic hypoperfusion. Management consisted of supportive intensive care focused on hemodynamic stabilization, respiratory support, rhythm control, metabolic management, and close laboratory monitoring, resulting in complete hepatic, renal, and neurological recovery. This case describes a rare presentation of ischemic acute liver failure with multiorgan involvement following cemented total hip arthroplasty. The temporal association with transient peri-cementation hypotension and hypoxemia suggests a possible delayed systemic manifestation within the spectrum of BCIS, even in the absence of overt intraoperative collapse. Although causality cannot be established, the clinical course underscores the importance of careful postoperative evaluation in vulnerable patients who experience perioperative hemodynamic disturbances. Full article
(This article belongs to the Section Medical Research)
Show Figures

Figure 1

19 pages, 3211 KB  
Article
Can Ecological Niche Modeling of Prickly Juniper (Juniperus oxycedrus L.) Predict Future Forest Distribution Limits in Central Anatolia?
by Derya Gülçin, Javier Velázquez, Gamze Tuttu, Daniel Sánchez-Mata, Ebru Ersoy Tonyaloğlu, Kerim Çiçek, Sezgin Ayan, Mehmet Sezgin, Ahmet Varlı and Ali Uğur Özcan
Plants 2026, 15(5), 743; https://doi.org/10.3390/plants15050743 - 28 Feb 2026
Viewed by 155
Abstract
Climate change is expected to alter the distribution limits of woody species in Mediterranean and semi-arid regions, especially near forest–steppe transition zones. In this study, ecological niche modeling (ENM) was applied to examine the current and future habitat suitability of prickly juniper ( [...] Read more.
Climate change is expected to alter the distribution limits of woody species in Mediterranean and semi-arid regions, especially near forest–steppe transition zones. In this study, ecological niche modeling (ENM) was applied to examine the current and future habitat suitability of prickly juniper (Juniperus oxycedrus L.) in Türkiye under three Shared Socioeconomic Pathways (SSP1-2.6, SSP3-7.0, and SSP5-8.5) for the periods 2011–2040, 2041–2070, and 2071–2100. Species–environment relationships were quantified using the Maximum Entropy (MaxEnt) algorithm. From 48 candidate MaxEnt models, the optimal model was selected based on statistical performance and showed a high mean training AUC (AUC = 0.869, SD = 0.017). Null model testing confirmed that predictive performance exceeded random expectations (AUCnull = 0.593, SD = 0.011; Z = 28.294, p < 0.00001). Among all predictors, precipitation of the driest month (bio14) and slope showed the highest contributions, accounting for 24.9% and 24.3%, respectively. Present-day suitability reveals that J. oxycedrus has a wide distribution in the interior Anatolian and Mediterranean uplands. Future projections indicate limited habitat loss during the early projection period, followed by substantial reductions toward the end of the century, particularly under high-emission scenarios. Late-century projections suggest that suitable habitats become increasingly restricted to mountainous areas, including the Taurus range and selected highland regions of Central and northern Türkiye. Overall, the findings underline that climate adaptation is closely linked to how biome boundaries are managed in relation to ecological thresholds. Expanding forest cover beyond natural environmental limits may not represent an effective adaptation strategy. Full article
(This article belongs to the Collection Forest Environment and Ecology)
Show Figures

Figure 1

20 pages, 487 KB  
Review
Precision Diagnosis in Cutaneous Head and Neck Squamous Cell Carcinoma
by Ameya A. Asarkar, Nrusheel Kattar, Karthik N. Rao, Alessandra Rinaldo, M. P. Sreeram, Eelco de Bree, Juan Pablo Rodrigo, Carlos M. Chiesa-Estomba, Orlando Guntinas-Lichius, Ashok R. Shaha and Alfio Ferlito
Biomedicines 2026, 14(3), 556; https://doi.org/10.3390/biomedicines14030556 - 28 Feb 2026
Viewed by 137
Abstract
Precision oncology has been evolving rapidly, with increasing emphasis on early detection and personalized diagnostic approaches that translate into tailored treatment algorithms. The integration of molecular markers, quantitative imaging approaches and artificial intelligence (AI) in the diagnostic workflow of cutaneous squamous cell carcinoma [...] Read more.
Precision oncology has been evolving rapidly, with increasing emphasis on early detection and personalized diagnostic approaches that translate into tailored treatment algorithms. The integration of molecular markers, quantitative imaging approaches and artificial intelligence (AI) in the diagnostic workflow of cutaneous squamous cell carcinoma (cSCC) has increased accuracy and has the potential to improve early detection rates in these cancers. Sun exposure is the primary etiologic factor in the development of cSCC. The primary objective of this review is to evaluate the current state and future directions of modalities and practices in diagnostic techniques for cSCC. Specifically, this review summarizes the key genetic alterations and potential molecular targets in cSCC. High-risk genetic mutations and pathways implicated in the pathogenesis of cSCC include p53, NOTCH, RAS/MAPK, cell-cycle, and adhesion pathways. This review further explores current and emerging modalities in optical imaging techniques and molecular-based diagnostic modalities in cSCC. Further, we discuss the role of radiomics and AI in the diagnostic work-up of cSCC. These techniques have the potential to enable more accurate risk models that refine conventional histopathology and guide personalized interventions. However, there are limitations to the clinical application of several of these modalities, with cost being an important driver. These challenges have been discussed in detail within this review. Nevertheless, ongoing research is focused on improving the workflow and initiating a shift in clinical practice with application of precision diagnostics as a standard of care. Full article
(This article belongs to the Section Cancer Biology and Oncology)
Show Figures

Figure 1

15 pages, 4703 KB  
Article
From Glacial Refugia to Future Shifts: Unraveling the Spatiotemporal Dynamics of Endangered Acer sutchuenense Franch. Under Climate Change
by Xinhe Xia, Xianjun Yang, Sanyao Li, Wujun Xiang, Lixia He and Zhongqin Luo
Biology 2026, 15(5), 397; https://doi.org/10.3390/biology15050397 - 28 Feb 2026
Viewed by 174
Abstract
Given that Acer sutchuenense Franch., an endangered maple endemic to China, severely threatened by habitat degradation and climate fluctuations, understanding its spatiotemporal dynamics is crucial for formulating conservation strategies. Herein, climatic, topographic and soil variables were employed to simulate historical, present, and future [...] Read more.
Given that Acer sutchuenense Franch., an endangered maple endemic to China, severely threatened by habitat degradation and climate fluctuations, understanding its spatiotemporal dynamics is crucial for formulating conservation strategies. Herein, climatic, topographic and soil variables were employed to simulate historical, present, and future distribution patterns of A. sutchuenense using the optimized MaxEnt model. Our results indicated that Mean Temperature of Driest Quarter (Bio9) and Temperature Seasonality (Bio4) were the key environmental drivers. Since the Last Interglacial, A. sutchuenense had experienced a continuously reduction in its suitable area, though the mountains surrounding the Sichuan Basin functioned as vital glacial shelters. Although the potential suitable habitat was distributed in a ring shape, A. sutchuenense occurs only on the east and west sides of the Sichuan Basin, probably due to the terrain complexity and limited dispersal ability. In the future, A. sutchuenense faces a westward contraction and a migration lag behind climate velocity due to dispersal constraints. Overall, we recommend a multi-dimensional conservation framework that prioritizes in situ conservation in core refugia, urgently establishes ecological corridors to facilitate eastward migration under climate change, implements ex situ conservation through germplasm collection for vulnerable southwestern populations, and enhances long-term monitoring to ensure species persistence. Full article
(This article belongs to the Section Ecology)
Show Figures

Figure 1

16 pages, 1456 KB  
Article
Temporal Bone Fractures on High-Resolution CT: Bridging Radiologic Detail with Otologic Anatomy and Surgical Implications
by Osama M. K. Edris, Abdulgaffar Bashir Adam, Emad Ali Albadawi, Ahmad Mahroos ALGhabban, Razan Saad M. Alqarni, Wejdan Hussain Owaydhah, Omar A. Alharthi, Eyad Khattab, Fahd Alharbi and Yasir Hassan Elhassan
Diagnostics 2026, 16(5), 718; https://doi.org/10.3390/diagnostics16050718 - 28 Feb 2026
Viewed by 152
Abstract
Primary Objective: To characterize high-resolution computed tomography (HRCT) fracture patterns, namely orientation and otic capsule status, among Sudanese patients with acute temporal bone trauma. Secondary Objectives: (i) To quantify the prevalence and pattern of concomitant craniofacial fractures, (ii) to describe early audiologic [...] Read more.
Primary Objective: To characterize high-resolution computed tomography (HRCT) fracture patterns, namely orientation and otic capsule status, among Sudanese patients with acute temporal bone trauma. Secondary Objectives: (i) To quantify the prevalence and pattern of concomitant craniofacial fractures, (ii) to describe early audiologic outcomes, and (iii) to document facial nerve dysfunction. Methods: Prospective cross-sectional study of 45 consecutive patients (≥5 years) with HRCT-confirmed TBF sustained within 7 days of injury, managed at two tertiary otolaryngology centers in Khartoum (October 2022–March 2023). All imaging, clinical, and audiologic variables were recorded once at the index presentation (≤7 days after trauma); the study did not include longitudinal follow-up. Two blinded experts independently classified fracture orientation (longitudinal, transverse, mixed/oblique), otic capsule status (sparing [OCS] vs. otic capsule-violating [OCV]), and ancillary HRCT signs (ossicular chain disruption, tympanic plate fracture, pneumolabyrinth/CSF leak); inter-observer reliability was assessed with Cohen’s κ. Concomitant craniofacial fractures, pure-tone audiometry, and House–Brackmann facial nerve grades were recorded. Predictor–outcome associations were examined with χ2 statistics (p < 0.05). Results: Mean age 35.9 ± 17.4 years; 78% male. Road traffic accidents were associated with 58% of injuries. HRCT showed 60% longitudinal, 20% transverse, and 20% mixed/oblique fractures; 27% were OCV. Ossicular chain disruption, tympanic plate fracture, and ppneumolabyrinthCSF leak were present in 17.8%, 13.3%, and 8.9%, respectively. Concomitant craniofacial fractures occurred at 27%, chiefly Lefort III (15.6%) and Lefort II (8.9%). Transverse/mixed fractures were strongly associated with Lefort II–III injuries (χ2 = 16.2, p = 0.001); age (p = 0.21) and sex (p = 0.08) were non-significant. Conductive, sensorineural, and mixed hearing loss affected 69%, 13%, and 18%; facial nerve palsy occurred in 58%. Inter-observer agreement was substantial to almost perfect for all imaging variables (κ = 0.77–0.92). Conclusions: Although longitudinal fractures predominated, over one-quarter breached the otic capsule and one-fifth followed transverse/mixed planes, configurations associated with higher odds of conductive deafness, facial nerve palsy, and complex mid-facial fractures. HRCT provides reliable characterization and should underpin comprehensive head-and-mid-face trauma protocols. Enhanced road safety policies and multidisciplinary trauma care are vital for reducing neuro-otologic morbidity in resource-limited settings. Full article
(This article belongs to the Section Medical Imaging and Theranostics)
Show Figures

Graphical abstract

12 pages, 728 KB  
Article
Ciliary Beat Frequency and Pattern: An Accessible Tool for the Screening of Primary Ciliary Dyskinesia
by Elise Kaspi, Julie Mazenq, Adrien Pagin, Rana Mitri-Frangieh, Mohamed Boucekine, Karine Baumstarck, Thomas Radulesco, Justin Michel, Nadine Dufeu, Jean-Christophe Dubus, Patrice Roll and Diane Frankel
Diagnostics 2026, 16(5), 704; https://doi.org/10.3390/diagnostics16050704 - 27 Feb 2026
Viewed by 149
Abstract
Background/Objectives: Primary ciliary dyskinesia (PCD) is a rare inherited disorder caused by dysfunction of motile cilia, leading to chronic respiratory disease. Diagnosis is challenging due to heterogeneous and non-specific clinical manifestations and the absence of a single definitive diagnostic test. Current diagnostic [...] Read more.
Background/Objectives: Primary ciliary dyskinesia (PCD) is a rare inherited disorder caused by dysfunction of motile cilia, leading to chronic respiratory disease. Diagnosis is challenging due to heterogeneous and non-specific clinical manifestations and the absence of a single definitive diagnostic test. Current diagnostic strategies rely on a combination of functional, ultrastructural, and genetic analyses. The objective of this study was to evaluate whether ciliary beat frequency (CBF), combined with ciliary beat pattern (CBP) assessment using digital high-speed video microscopy (DHSV), could serve as an effective first-line screening tool to identify patients requiring further diagnostic investigations. Methods: This single-center retrospective study included 65 patients (52 children and 13 adults) with clinical suspicion of PCD. Ciliary beat analysis was performed on nasal or bronchial samples using DHSV and Sisson–Ammons Video Analysis software. CBF and CBP were assessed and compared between patients with confirmed PCD and those in whom PCD was excluded based on transmission electron microscopy (TEM) and/or molecular genetic analysis. Results: Fifteen patients were diagnosed with PCD. Mean CBF was significantly lower in the PCD group compared with the non-PCD group (3.3 Hz vs. 8.1 Hz; p < 0.001). A CBF cut-off value of 5.25 Hz yielded a sensitivity of 78.6% and a specificity of 95.7%. Three patients with PCD had CBF values above this threshold; however, two of them exhibited abnormal CBP. Sample type, patient age, and the presence of airway pathogens did not significantly influence CBF measurements. Conclusions: CBF and CBP analysis using DHSV represents a useful first-line screening tool within a multifaceted diagnostic approach for PCD, allowing rapid identification of patients who should undergo further confirmatory testing. Full article
(This article belongs to the Section Clinical Laboratory Medicine)
Show Figures

Figure 1

Back to TopTop