Sign in to use this feature.

Years

Between: -

Subjects

remove_circle_outline
remove_circle_outline
remove_circle_outline
remove_circle_outline
remove_circle_outline
remove_circle_outline
remove_circle_outline
remove_circle_outline
remove_circle_outline

Journals

Article Types

Countries / Regions

Search Results (18)

Search Parameters:
Keywords = DTMC

Order results
Result details
Results per page
Select all
Export citation of selected articles as:
20 pages, 1006 KB  
Article
Joint Sampling and Transmission Policies for Minimizing Cost Under Age of Information Constraints
by Emmanouil Fountoulakis, Marian Codreanu, Anthony Ephremides and Nikolaos Pappas
Entropy 2024, 26(12), 1018; https://doi.org/10.3390/e26121018 - 25 Nov 2024
Viewed by 916
Abstract
In this work, we consider the problem of jointly minimizing the average cost of sampling and transmitting status updates by users over a wireless channel subject to average Age of Information (AoI) constraints. Errors in the transmission may occur and a policy has [...] Read more.
In this work, we consider the problem of jointly minimizing the average cost of sampling and transmitting status updates by users over a wireless channel subject to average Age of Information (AoI) constraints. Errors in the transmission may occur and a policy has to decide if the users sample a new packet or attempt to retransmission the packet sampled previously. The cost consists of both sampling and transmission costs. The sampling of a new packet after a failure imposes an additional cost on the system. We formulate a stochastic optimization problem with the average cost in the objective under average AoI constraints. To solve this problem, we propose three scheduling policies: (a) a dynamic policy, which is centralized and requires full knowledge of the state of the system and (b) two stationary randomized policies that require no knowledge of the state of the system. We utilize tools from Lyapunov optimization theory and Discrete-Time Markov Chain (DTMC) to provide the dynamic policy and the randomized ones, respectively. Simulation results show the importance of providing the option to transmit an old packet in order to minimize the total average cost. Full article
(This article belongs to the Special Issue Goal-Oriented Communication: Freshness, Semantics, and Beyond)
Show Figures

Figure 1

24 pages, 478 KB  
Article
Energy Consumption Modeling for Heterogeneous Internet of Things Wireless Sensor Network Devices: Entire Modes and Operation Cycles Considerations
by Canek Portillo, Jorge Martinez-Bauset, Vicent Pla and Vicente Casares-Giner
Telecom 2024, 5(3), 723-746; https://doi.org/10.3390/telecom5030036 - 2 Aug 2024
Viewed by 1814
Abstract
Wireless sensor networks (WSNs) and sensing devices are considered to be core components of the Internet of Things (IoT). The performance modeling of IoT–WSN is of key importance to better understand, deploy, and manage this technology. As sensor nodes are battery-constrained, a fundamental [...] Read more.
Wireless sensor networks (WSNs) and sensing devices are considered to be core components of the Internet of Things (IoT). The performance modeling of IoT–WSN is of key importance to better understand, deploy, and manage this technology. As sensor nodes are battery-constrained, a fundamental issue in WSN is energy consumption. Additional issues also arise in heterogeneous scenarios due to the coexistence of sensor nodes with different features. In these scenarios, the modeling process becomes more challenging as an efficient orchestration of the sensor nodes must be achieved to guarantee a successful operation in terms of medium access, synchronization, and energy conservation. We propose a novel methodology to determine the energy consumed by sensor nodes deploying a recently proposed synchronous duty-cycled MAC protocol named Priority Sink Access MAC (PSA-MAC). We model the operation of a WSN with two classes of sensor devices by a pair of two-dimensional Discrete-Time Markov Chains (2D-DTMC), determine their stationary probability distribution, and propose new expressions to compute the energy consumption based solely on the obtained stationary probability distribution. This new approach is more systematic and accurate than previously proposed ones. The new methodology to determine energy consumption takes into account different specific features of the PSA-MAC protocol as: (i) the synchronization among sensor nodes; (ii) the normal and awake operation cycles to ensure synchronization among sensor nodes and energy conservation; (iii) the two periods that compose a full operation cycle: the data and sleep periods; (iv) two transmission schemes, SPT (single packet transmission) and APT (aggregated packet transmission) (v) the support of multiple sensor node classes; and (vi) the support of different priority assignments per class of sensor nodes. The accuracy of the proposed methodology has been validated by an independent discrete-event-based simulation model, showing that very precise results are obtained. Full article
Show Figures

Figure 1

14 pages, 2743 KB  
Article
Efficacy Validation of SARS-CoV-2-Inactivation and Viral Genome Stability in Saliva by a Guanidine Hydrochloride and Surfactant-Based Virus Lysis/Transport Buffer
by James Gitau Komu, Dulamjav Jamsransuren, Sachiko Matsuda, Haruko Ogawa and Yohei Takeda
Viruses 2023, 15(2), 509; https://doi.org/10.3390/v15020509 - 11 Feb 2023
Cited by 6 | Viewed by 3502
Abstract
To enhance biosafety and reliability in SARS-CoV-2 molecular diagnosis, virus lysis/transport buffers should inactivate the virus and preserve viral RNA under various conditions. Herein, we evaluated the SARS-CoV-2-inactivating activity of guanidine hydrochloride (GuHCl)- and surfactant (hexadecyltrimethylammonium chloride (Hexa-DTMC))-based buffer, Prep Buffer A, (Precision [...] Read more.
To enhance biosafety and reliability in SARS-CoV-2 molecular diagnosis, virus lysis/transport buffers should inactivate the virus and preserve viral RNA under various conditions. Herein, we evaluated the SARS-CoV-2-inactivating activity of guanidine hydrochloride (GuHCl)- and surfactant (hexadecyltrimethylammonium chloride (Hexa-DTMC))-based buffer, Prep Buffer A, (Precision System Science Co., Ltd., Matsudo, Japan) and its efficacy in maintaining the stability of viral RNA at different temperatures using the traditional real-time one-step RT-PCR and geneLEAD VIII sample-to-result platform. Although Prep Buffer A successfully inactivated SARS-CoV-2 in solutions with high and low organic substance loading, there was considerable viral genome degradation at 35 °C compared with that at 4 °C. The individual roles of GuHCl and Hexa-DTMC in virus inactivation and virus genome stability at 35 °C were clarified. Hexa-DTMC alone (0.384%), but not 1.5 M GuHCl alone, exhibited considerable virucidal activity, suggesting that it was essential for potently inactivating SARS-CoV-2 using Prep Buffer A. GuHCl and Hexa-DTMC individually reduced the viral copy numbers to the same degree as Prep Buffer A. Although both components inhibited RNase activity, Hexa-DTMC, but not GuHCl, directly destroyed naked viral RNA. Our findings suggest that samples collected in Prep Buffer A should be stored at 4 °C when RT-PCR will not be performed for several days. Full article
(This article belongs to the Special Issue COVID-19 Diagnostics in Clinical Applications and Pandemic Control)
Show Figures

Figure 1

33 pages, 7828 KB  
Article
Process Mining IPTV Customer Eye Gaze Movement Using Discrete-Time Markov Chains
by Zhi Chen, Shuai Zhang, Sally McClean, Fionnuala Hart, Michael Milliken, Brahim Allan and Ian Kegel
Algorithms 2023, 16(2), 82; https://doi.org/10.3390/a16020082 - 2 Feb 2023
Cited by 2 | Viewed by 3911
Abstract
Human-Computer Interaction (HCI) research has extensively employed eye-tracking technologies in a variety of fields. Meanwhile, the ongoing development of Internet Protocol TV (IPTV) has significantly enriched the TV customer experience, which is of great interest to researchers across academia and industry. A previous [...] Read more.
Human-Computer Interaction (HCI) research has extensively employed eye-tracking technologies in a variety of fields. Meanwhile, the ongoing development of Internet Protocol TV (IPTV) has significantly enriched the TV customer experience, which is of great interest to researchers across academia and industry. A previous study was carried out at the BT Ireland Innovation Centre (BTIIC), where an eye tracker was employed to record user interactions with a Video-on-Demand (VoD) application, the BT Player. This paper is a complementary and subsequent study of the analysis of eye-tracking data in our previously published introductory paper. Here, we propose a method for integrating layout information from the BT Player with mining the process of customer eye movement on the screen, thereby generating HCI and Industry-relevant insights regarding user experience. We incorporate a popular Machine Learning model, a discrete-time Markov Chain (DTMC), into our methodology, as the eye tracker records each gaze movement at a particular frequency, which is a good example of discrete-time sequences. The Markov Model is found suitable for our study, and it helps to reveal characteristics of the gaze movement as well as the user interface (UI) design on the VoD application by interpreting transition matrices, first passage time, proposed ‘most likely trajectory’ and other Markov properties of the model. Additionally, the study has revealed numerous promising areas for future research. And the code involved in this study is open access on GitHub. Full article
(This article belongs to the Special Issue Process Mining and Its Applications)
Show Figures

Figure 1

22 pages, 1551 KB  
Article
Collision-Based Window-Scaled Back-Off Mechanism for Dense Channel Resource Allocation in Future Wi-Fi
by Abdul Rehman, Faisal Bashir Hussain, Jawad Tanveer and Amir Haider
Mathematics 2022, 10(12), 2053; https://doi.org/10.3390/math10122053 - 14 Jun 2022
Cited by 6 | Viewed by 3130
Abstract
Wireless local area networks (WLANs), known as Wi-Fi, are widely deployed to meet the enhanced needs of data-centric internet applications, such as wireless docking, unified communications, cloud computing, interactive multimedia gaming, progressive streaming, support of wearable devices, up-link broadcasts and cellular offloading. Wi-Fi [...] Read more.
Wireless local area networks (WLANs), known as Wi-Fi, are widely deployed to meet the enhanced needs of data-centric internet applications, such as wireless docking, unified communications, cloud computing, interactive multimedia gaming, progressive streaming, support of wearable devices, up-link broadcasts and cellular offloading. Wi-Fi networks typically adopt the Distributed Coordination Function (DCF)-based Carrier Sense Multiple Access with Collision Avoidance (CSMA/CA), which uses the Binary Exponential Back-off (BEB) algorithm at the MAC layer mechanism to access channel resources. Currently deployed Wi-Fi networks face huge challenges towards efficient channel access for denser environments due to the blind exponential increase/decrease of a contention window (CW) procedure that is inefficient for a higher number of contending stations. Several modifications and amendments have been proposed to improve the performance of the MAC layer channel access based on a fixed or variable CW size. However, a more realistic network density-based channel resource allocation solution is still missing. An efficient channel resource allocation is one of the most critical challenges for future highly dense WLANs, such as High-Efficiency WLAN (HEW). In this paper, we propose a Channel Collision-based Window Scaled Back-off (CWSB) mechanism for channel resource allocation in HEW. In our proposed CWSB, all contending stations select an optimized CW size for each back-off stage for collided or successfully transmitted data frames. We affirm the performance of the proposed CWSB mechanism with the help of an Iterative Discrete Time Markov Chain (I-DTMC) model. This paper evaluates the performance of our proposed CWSB mechanism in HEW Wi-Fi networks using an NS3 simulator in terms of the normalized throughput and channel access delay compared to the state-of-the-art BEB and a recently proposed mechanism. Full article
Show Figures

Figure 1

16 pages, 4443 KB  
Communication
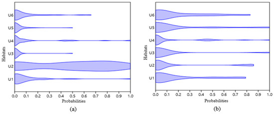
Network Analysis Using Markov Chain Applied to Wildlife Habitat Selection
by Thakur Dhakal, Sang-Jin Lim, Yung-Chul Park, Muyoung Heo, Sang-Hee Lee, Sungwon Hong, Eui-Kyeong Kim and Tae-Soo Chon
Diversity 2022, 14(5), 330; https://doi.org/10.3390/d14050330 - 23 Apr 2022
Cited by 2 | Viewed by 4134
Abstract
In the present study, behavioral states for habitat selection are examined using a discrete-time Markov chain (DTMC) combined with a network model with wildlife movement data. Four male boars (Sus scrofa Linnaeus) at the Bukhansan National Park in South Korea were continuously [...] Read more.
In the present study, behavioral states for habitat selection are examined using a discrete-time Markov chain (DTMC) combined with a network model with wildlife movement data. Four male boars (Sus scrofa Linnaeus) at the Bukhansan National Park in South Korea were continuously tracked with an interval of approximately 2 h to 313 days from June 2018 to May 2019. The time-series movement positions were matched with covariates of environmental factors (leaf types and water) in field conditions. Stationary probabilities were used to quantify the habitat selection preference of wild boars, including maximum probability (0.714) with the “broadleaf without water habitat” where in-degree centrality was at its maximum (0.54), but out-degree centrality was low and even (0.17) for all states. Betweenness was the maximum for the “needleleaf without water habitat”, suggesting its role as a bridging habitat between other habitats. Out-closeness scores presented the highest values in the “broadleaf without water habitat” (0.26). Similarly, the first hitting time to the habitat was shortest at the “broadleaf without water habitat” (3.64–5.16 h) and slightly longer than one day in other examined habitats, including “broadleaf with water,” “needleleaf without water,” and “no-leaf without water”. The network model using the Markov chain provided information on both local movement behavior and general resource-use patterns of wild boars in field conditions. Full article
(This article belongs to the Section Biodiversity Conservation)
Show Figures

Figure 1

26 pages, 5568 KB  
Article
Runtime Software Architecture-Based Reliability Prediction for Self-Adaptive Systems
by Qiuying Li, Minyan Lu, Tingyang Gu and Yumei Wu
Symmetry 2022, 14(3), 589; https://doi.org/10.3390/sym14030589 - 16 Mar 2022
Viewed by 3269
Abstract
Modern software systems need to autonomously adapt their behavior at runtime in order to maintain their utility in response to continuous environmental changes. Most studies on models at runtime focus on providing suitable techniques to manage the complexity of software at runtime but [...] Read more.
Modern software systems need to autonomously adapt their behavior at runtime in order to maintain their utility in response to continuous environmental changes. Most studies on models at runtime focus on providing suitable techniques to manage the complexity of software at runtime but neglect reliability caused by adaptation activities. Therefore, adaptive behaviors may lead to a decrease in reliability, which may result in severe financial loss or life damage. Runtime software architecture (RSA) is an abstract of a running system, which describes the elements of the current system, the states of these elements and the relation between the elements and their states at runtime. The main difference between RSA and software architecture at design time (DSA) is that RSA has a causal connection with the running system, whereas DSA does not. However, RSA and DSA have both symmetry and asymmetry in software architecture. To ensure that architecture-centric software can provide reliable services after adaptation adjustment, a method is proposed to analyze the impact of changes caused by adaptation strategy on the overall software reliability, which will be predicted at the runtime architecture model layer. Based on a Java platform, through non-intrusive monitoring, an RSA behavioral model is obtained followed by runtime reliability analysis model. Following this, reliability prediction results are obtained through a discrete-time Markov chain (DTMC). Finally, an experiment is conducted to verify the feasibility of the proposed method. Full article
(This article belongs to the Topic Dynamical Systems: Theory and Applications)
Show Figures

Figure 1

17 pages, 6191 KB  
Article
RBF Neural Network Fractional-Order Sliding Mode Control with an Application to Direct a Three Matrix Converter under an Unbalanced Grid
by Xuhong Yang, Haoxu Fang, Yaxiong Wu and Wei Jia
Sustainability 2022, 14(6), 3193; https://doi.org/10.3390/su14063193 - 9 Mar 2022
Cited by 1 | Viewed by 2081
Abstract
This paper presents a fractional-order sliding mode control scheme based on an RBF neural network (RBFFOSMC) for a direct three matrix converter (DTMC) operating under unbalanced grid voltages. The RBF neural network (RBF NN) is designed to approximate a nonlinear fractional-order sliding mode [...] Read more.
This paper presents a fractional-order sliding mode control scheme based on an RBF neural network (RBFFOSMC) for a direct three matrix converter (DTMC) operating under unbalanced grid voltages. The RBF neural network (RBF NN) is designed to approximate a nonlinear fractional-order sliding mode controller. The proposed method aims to achieve constant active power whilst maintaining a near unity input power factor. First, an opportune reference current is accurately generated according to the reference power and the RBFFOSMC is designed in a dq reference frame to achieve a perfect tracking of the input current reference. An almost constant active power, free of low-frequency ripples, is then supplied from the grid after compensating for the output voltage. Simulation and experimental studies prove the feasibility and effectiveness of the proposed control method. Full article
Show Figures

Figure 1

20 pages, 5490 KB  
Article
Verifying the Smart Contracts of the Port Supply Chain System Based on Probabilistic Model Checking
by Yang Liu, Ziyu Zhou, Yongsheng Yang and Yan Ma
Systems 2022, 10(1), 19; https://doi.org/10.3390/systems10010019 - 16 Feb 2022
Cited by 13 | Viewed by 8920
Abstract
Port supply chains play a very important role in the process of economic globalization. Lack of trust of the mechanism is the main factor in restricting the development of port supply chains. Blockchains have great potential to solve the trust problem among all [...] Read more.
Port supply chains play a very important role in the process of economic globalization. Lack of trust of the mechanism is the main factor in restricting the development of port supply chains. Blockchains have great potential to solve the trust problem among all participants using port supply chains, which can reduce costs and improve efficiency. As the bridge between blockchains and port supply chains, smart contracts reconstruct the business process of blockchain-empowered port supply chains. In this article, we present an architecture of a consortium blockchain-empowered port supply chain system, and propose a system verification framework for the smart contracts of port supply chains with probabilistic behaviors. The smart contracts are modeled as DTMCs (Discrete-Time Markov Chains), which are automatically transformed through the BPMN (Business Process Model and Notation) description of the smart contracts. The requirements are specified by PCTL (Probabilistic Computation Tree Logic). Moreover, we implement the customs clearance process of the Shanghai Yangshan Port based on blockchain Hyperledger Fabric, and reconstruct the clearance process with smart contracts. We use it to demonstrate the effectiveness of this framework, and identify the smart contracts that do not meet the expected needs of users. Full article
(This article belongs to the Special Issue Business Model–the Perspective of Systems Thinking and Innovation)
Show Figures

Figure 1

18 pages, 9968 KB  
Article
Analysis Performance of SRM Based on the Novel Dependent Torque Control Method
by Piotr Bogusz, Mariusz Korkosz, Jan Prokop and Mateusz Daraż
Energies 2021, 14(24), 8203; https://doi.org/10.3390/en14248203 - 7 Dec 2021
Cited by 5 | Viewed by 2675
Abstract
This paper presents a description and the results of simulations and laboratory tests of proposed methods for dependent torque control in a Switched Reluctance Motor (SRM). The proposed methods are based on Dependent Torque Motor Control (Rising Slope), DTMC(RC), and Dependent [...] Read more.
This paper presents a description and the results of simulations and laboratory tests of proposed methods for dependent torque control in a Switched Reluctance Motor (SRM). The proposed methods are based on Dependent Torque Motor Control (Rising Slope), DTMC(RC), and Dependent Torque Motor Control (Falling Slope), DTMC(FC). The results of these studies were compared with those on the Classical Torque Motor Control (CTMC) method. Studies were conducted for each of the analyzed control methods by determining the efficiency of the drive and the RMS of the source current and analyzing the vibrations generated for each of the control methods. The harmonics of the phase currents, which caused an increase in the level of vibrations generated, were determined. The usefulness of the proposed methods for controlling SRMs was assessed based on simulations and experiments. Additionally, the natural frequencies of the stator of the tested SRM were determined by a simulation using the Ansys Maxwell suite. The levels of vibration acceleration generated by the SRM were compared for the considered control methods. Full article
Show Figures

Figure 1

17 pages, 1144 KB  
Article
TARS: A Novel Mechanism for Truly Autonomous Resource Selection in LTE-V2V Mode 4
by Izaz Ahmad Khan, Syed Adeel Ali Shah, Adnan Akhunzada, Abdullah Gani and Joel J. P. C. Rodrigues
Sensors 2021, 21(22), 7431; https://doi.org/10.3390/s21227431 - 9 Nov 2021
Cited by 2 | Viewed by 2355
Abstract
Effective communication in vehicular networks depends on the scheduling of wireless channel resources. There are two types of channel resource scheduling in Release 14 of the 3GPP, i.e., (1) controlled by eNodeB and (2) a distributed scheduling carried out by every vehicle, known [...] Read more.
Effective communication in vehicular networks depends on the scheduling of wireless channel resources. There are two types of channel resource scheduling in Release 14 of the 3GPP, i.e., (1) controlled by eNodeB and (2) a distributed scheduling carried out by every vehicle, known as Autonomous Resource Selection (ARS). The most suitable resource scheduling for vehicle safety applications is the ARS mechanism. ARS includes (a) counter selection (i.e., specifying the number of subsequent transmissions) and (b) resource reselection (specifying the reuse of the same resource after counter expiry). ARS is a decentralized approach for resource selection. Therefore, resource collisions can occur during the initial selection, where multiple vehicles might select the same resource, hence resulting in packet loss. ARS is not adaptive towards vehicle density and employs a uniform random selection probability approach for counter selection and reselection. As a result, it can prevent some vehicles from transmitting in a congested vehicular network. To this end, the paper presents Truly Autonomous Resource Selection (TARS) for vehicular networks. TARS considers resource allocation as a problem of locally detecting the selected resources at neighbor vehicles to avoid resource collisions. The paper also models the behavior of counter selection and resource block reselection on resource collisions using the Discrete Time Markov Chain (DTMC). Observation of the model is used to propose a fair policy of counter selection and resource reselection in ARS. The simulation of the proposed TARS mechanism showed better performance in terms of resource collision probability and the packet delivery ratio when compared with the LTE Mode 4 standard and with a competing approach proposed by Jianhua He et al. Full article
(This article belongs to the Section Internet of Things)
Show Figures

Figure 1

9 pages, 2814 KB  
Article
Longitudinal Projection of Herd Prevalence of Influenza A(H1N1)pdm09 Virus Infection in the Norwegian Pig Population by Discrete-Time Markov Chain Modelling
by Jwee Chiek Er
Infect. Dis. Rep. 2021, 13(3), 748-756; https://doi.org/10.3390/idr13030070 - 25 Aug 2021
Cited by 2 | Viewed by 2661
Abstract
In order to quantify projections of disease burden and to prioritise disease control strategies in the animal population, good mathematical modelling of infectious disease dynamics is required. This article investigates the suitability of discrete-time Markov chain (DTMC) as one such model for forecasting [...] Read more.
In order to quantify projections of disease burden and to prioritise disease control strategies in the animal population, good mathematical modelling of infectious disease dynamics is required. This article investigates the suitability of discrete-time Markov chain (DTMC) as one such model for forecasting disease burden in the Norwegian pig population after the incursion of influenza A(H1N1)pdm09 virus (H1N1pdm09) in Norwegian pigs in 2009. By the year-end, Norway’s active surveillance further detected 20 positive herds from 54 random pig herds, giving an estimated initial population prevalence of 37% (95% CI 25–52). Since then, Norway’s yearly surveillance of pig herd prevalence has given this study 11 years of data from 2009 to 2020 to work with. Longitudinally, the pig herd prevalence for H1N1pdm09 rose sharply to >40% in three years and then fluctuated narrowly between 48% and 49% for 6 years before declining. This initial longitudinal pattern in herd prevalence from 2009 to 2016 inspired this study to test the steady-state discrete-time Markov chain model in forecasting disease prevalence. With the pig herd as the unit of analysis, the parameters for DTMC came from the initial two years of surveillance data after the outbreak, namely vector prevalence, first herd incidence and recovery rates. The latter two probabilities formed the fixed probability transition matrix for use in a discrete-time Markov chain (DTMC) that is quite similar to another compartmental model, the susceptible–infected–susceptible (SIS) model. These DTMC of predicted prevalence (DTMCP) showed good congruence (Pearson correlation = 0.88) with the subsequently observed herd prevalence for seven years from 2010 to 2016. While the DTMCP converged to the stationary (endemic) state of 48% in 2012, after three time steps, the observed prevalence declined instead from 48% after 2016 to 25% in 2018 before rising to 29% in 2020. A sudden plunge in H1N1pdm09 prevalence amongst Norwegians during the 2016/2017 human flu season may have had a knock-on effect in reducing the force of infection in pig herds in Norway. This paper endeavours to present the discrete-time Markov chain (DTMC) as a feasible but limited tool in forecasting the sequence of a predicted infectious disease’s prevalence after it’s incursion as an exotic disease. Full article
(This article belongs to the Section Viral Infections)
Show Figures

Figure 1

23 pages, 757 KB  
Article
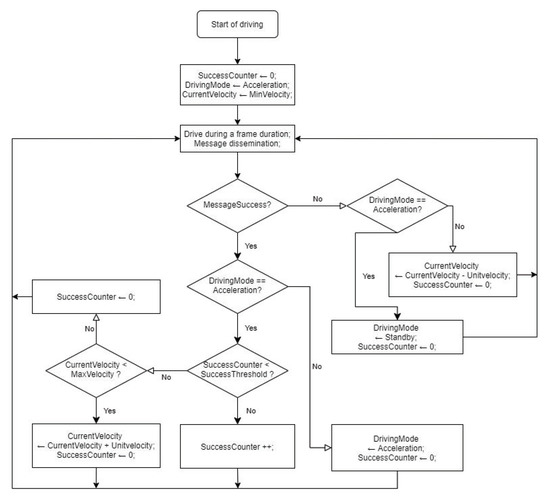
An Energy Efficient Message Dissemination Scheme in Platoon-Based Driving Systems
by Taeyoon Kim, Taewon Song and Sangheon Pack
Energies 2020, 13(15), 3940; https://doi.org/10.3390/en13153940 - 1 Aug 2020
Cited by 1 | Viewed by 2345
Abstract
With the development of the convergence of IT and automotive technology, platoon-based driving systems are getting more attention and how to disseminate messages in the platoon is an important issue. In this paper, to enhance the energy efficiency and traffic throughput (e.g., average [...] Read more.
With the development of the convergence of IT and automotive technology, platoon-based driving systems are getting more attention and how to disseminate messages in the platoon is an important issue. In this paper, to enhance the energy efficiency and traffic throughput (e.g., average velocity) while meeting transmission deadlines, we propose an energy efficient message dissemination scheme (EMDS) in platoon-based driving systems, which also provides proper power control and relay selection. To find out the optimal policy to balance the probability of successful message dissemination and transmission power cost in EMDS, we formulate a Markov decision process (MDP) problem that considers the velocity of the vehicles in the platoon. To evaluate the performance of EMDS, we analyze the outage probability, the average velocity, and the expected power consumption using the discrete-time Markov chain (DTMC) model. Evaluation results demonstrate EMDS with the optimal policy improves the average velocity and the energy efficiency of message dissemination compared with the conventional message dissemination schemes, while reducing the message dissemination failure rate. Full article
(This article belongs to the Section A1: Smart Grids and Microgrids)
Show Figures

Graphical abstract

28 pages, 6837 KB  
Article
Evaluating Dominant Land Use/Land Cover Changes and Predicting Future Scenario in a Rural Region Using a Memoryless Stochastic Method
by Cláudia M. Viana and Jorge Rocha
Sustainability 2020, 12(10), 4332; https://doi.org/10.3390/su12104332 - 25 May 2020
Cited by 33 | Viewed by 5977
Abstract
The present study used the official Portuguese land use/land cover (LULC) maps (Carta de Uso e Ocupação do Solo, COS) from 1995, 2007, 2010, 2015, and 2018 to quantify, visualize, and predict the spatiotemporal LULC transitions in the Beja district, a [...] Read more.
The present study used the official Portuguese land use/land cover (LULC) maps (Carta de Uso e Ocupação do Solo, COS) from 1995, 2007, 2010, 2015, and 2018 to quantify, visualize, and predict the spatiotemporal LULC transitions in the Beja district, a rural region in the southeast of Portugal, which is experiencing marked landscape changes. Here, we computed the conventional transition matrices for in-depth statistical analysis of the LULC changes that have occurred from 1995 to 2018, providing supplementary statistics regarding the vulnerability of inter-class transitions by focusing on the dominant signals of change. We also investigated how the LULC is going to move in the future (2040) based on matrices of current states using the Discrete-Time Markov Chain (DTMC) model. The results revealed that, between 1995 and 2018, about 28% of the Beja district landscape changed. Particularly, croplands remain the predominant LULC class in more than half of the Beja district (in 2018 about 64%). However, the behavior of the inter-class transitions was significantly different between periods, and explicitly revealed that arable land, pastures, and forest were the most dynamic LULC classes. Few dominant (systematic) signals of change during the 1995–2018 period were observed, highlighting the transition of arable land to permanent crops (5%) and to pastures (2.9%), and the transition of pastures to forest (3.5%) and to arable land (2.7%). Simulation results showed that about 25% of the territory is predicted to experience major LULC changes from arable land (−3.81%), permanent crops (+2.93%), and forests (+2.60%) by 2040. Full article
Show Figures

Figure 1

16 pages, 704 KB  
Article
Modeling of Duty-Cycled MAC Protocols for Heterogeneous WSN with Priorities
by Canek Portillo, Jorge Martinez-Bauset, Vicent Pla and Vicente Casares-Giner
Electronics 2020, 9(3), 467; https://doi.org/10.3390/electronics9030467 - 11 Mar 2020
Cited by 6 | Viewed by 2489
Abstract
Wireless Sensor Networks (WSN) have experienced an important revitalization, particularly with the arrival of Internet of Things applications. In a general sense, a WSN can be composed of different classes of nodes, having different characteristics or requirements (heterogeneity). Duty-cycling is a popular technique [...] Read more.
Wireless Sensor Networks (WSN) have experienced an important revitalization, particularly with the arrival of Internet of Things applications. In a general sense, a WSN can be composed of different classes of nodes, having different characteristics or requirements (heterogeneity). Duty-cycling is a popular technique used in WSN, that allows nodes to sleep and wake up periodically in order to save energy. We believe that the modeling and performance evaluation of heterogeneous WSN with priorities operating in duty-cycling, being of capital importance for their correct design and successful deployment, have not been sufficiently explored. The present work presents a performance evaluation study of a WSN with these features. For a scenario with two classes of nodes composing the network, each with a different channel access priority, an approximate analytical model is developed with a pair of two-dimensional discrete-time Markov chains. Note that the same modeling approach can be used to analyze networks with a larger number of classes. Performance parameters such as average packet delay, throughput and average energy consumption are obtained. Analytical results are validated by simulation, showing accurate results. Furthermore, a new procedure to determine the energy consumption of nodes is proposed that significantly improves the accuracy of previous proposals. We provide quantitative evidence showing that the energy consumption accuracy improvement can be up to two orders of magnitude. Full article
(This article belongs to the Section Networks)
Show Figures

Figure 1

Back to TopTop