Sign in to use this feature.

Years

Between: -

Subjects

remove_circle_outline
remove_circle_outline
remove_circle_outline
remove_circle_outline
remove_circle_outline

Journals

Article Types

Countries / Regions

Search Results (8)

Search Parameters:
Keywords = DNTT

Order results
Result details
Results per page
Select all
Export citation of selected articles as:
16 pages, 4542 KB  
Article
Studies of Raman-Scattered Technology on S-Shaped Dinaphtho[2,1-b:2′,1′-f]thieno[3,2-b]thiophene-10 (S-DNTT-10)
by Haobing Wang, Olivier Simonetti, Oumaima Et-Thakafy, Nicolas Bercu, Florence Etienne, Sylvain Potiron, Pierre-Michel Adam and Louis Giraudet
Materials 2025, 18(10), 2389; https://doi.org/10.3390/ma18102389 - 20 May 2025
Cited by 1 | Viewed by 997
Abstract
S-shaped dinaphtho[2,1-b:2′,1′-f]thieno[3,2-b]thiophene (S-DNTT) molecules have shown promise for applications in organic electronic devices, though their molecular characteristics are not fully understood yet. In this study, we first revealed the material characteristics of S-DNTT-10 by vibrational dynamics using Raman spectroscopy and density functional theory [...] Read more.
S-shaped dinaphtho[2,1-b:2′,1′-f]thieno[3,2-b]thiophene (S-DNTT) molecules have shown promise for applications in organic electronic devices, though their molecular characteristics are not fully understood yet. In this study, we first revealed the material characteristics of S-DNTT-10 by vibrational dynamics using Raman spectroscopy and density functional theory (DFT) simulations, employing the B3LYP functional method and the 6-311G (d, p) basis set. The molecular vibrations identified included C–H bending in alkyl chains and the deformation of S-shaped thiophene rings. In addition, surface-enhanced Raman scattering (SERS) with 785 nm incident light was applied to thermally deposited 25 nm S-DNTT-10 thin films with gold (Au) nanostructures. It showed enhanced Raman signals from the lower S-DNTT-10 layers. The findings significantly contribute to the knowledge of S-DNTT-10 molecular properties and also contribute insights into using this material into organic electronic devices in the future. Full article
(This article belongs to the Section Advanced Materials Characterization)
Show Figures

Figure 1

15 pages, 5205 KB  
Article
Transcriptome Analysis in Mexican Adults with Acute Lymphoblastic Leukemia
by Gabriela Marisol Cruz-Miranda, Irma Olarte-Carrillo, Diego Alberto Bárcenas-López, Adolfo Martínez-Tovar, Julian Ramírez-Bello, Christian Omar Ramos-Peñafiel, Anel Irais García-Laguna, Rafael Cerón-Maldonado, Didier May-Hau and Silvia Jiménez-Morales
Int. J. Mol. Sci. 2024, 25(3), 1750; https://doi.org/10.3390/ijms25031750 - 1 Feb 2024
Cited by 4 | Viewed by 2902
Abstract
Acute lymphoblastic leukemia (ALL) represents around 25% of adult acute leukemias. Despite the increasing improvement in the survival rate of ALL patients during the last decade, the heterogeneous clinical and molecular features of this malignancy still represent a major challenge for treatment and [...] Read more.
Acute lymphoblastic leukemia (ALL) represents around 25% of adult acute leukemias. Despite the increasing improvement in the survival rate of ALL patients during the last decade, the heterogeneous clinical and molecular features of this malignancy still represent a major challenge for treatment and achieving better outcomes. To identify aberrantly expressed genes in bone marrow (BM) samples from adults with ALL, transcriptomic analysis was performed using Affymetrix Human Transcriptome Array 2.0 (HTA 2.0). Differentially expressed genes (DEGs) (±2-fold change, p-value < 0.05, and FDR < 0.05) were detected using the Transcriptome Analysis Console. Gene Ontology (GO), Database for Annotation, Visualization, and Integrated Discovery (DAVID), and Ingenuity Pathway Analysis (IPA) were employed to identify gene function and define the enriched pathways of DEGs. The protein–protein interactions (PPIs) of DEGs were constructed. A total of 871 genes were differentially expressed, and DNTT, MYB, EBF1, SOX4, and ERG were the top five up-regulated genes. Meanwhile, the top five down-regulated genes were PTGS2, PPBP, ADGRE3, LUCAT1, and VCAN. An association between ERG, CDK6, and SOX4 expression levels and the probability of relapse and death was observed. Regulation of the immune system, immune response, cellular response to stimulus, as well as apoptosis signaling, inflammation mediated by chemokines and cytokines, and T cell activation were among the most altered biological processes and pathways, respectively. Transcriptome analysis of ALL in adults reveals a group of genes consistently associated with hematological malignancies and underscores their relevance in the development of ALL in adults. Full article
(This article belongs to the Section Molecular Biology)
Show Figures

Figure 1

12 pages, 3010 KB  
Article
Dynamic Photoresponse of a DNTT Organic Phototransistor
by Marcello Campajola, Paolo Di Meo, Francesco Di Capua, Paolo Branchini and Alberto Aloisio
Sensors 2023, 23(5), 2386; https://doi.org/10.3390/s23052386 - 21 Feb 2023
Cited by 3 | Viewed by 3245
Abstract
The photosensitivity, responsivity, and signal-to-noise ratio of organic phototransistors depend on the timing characteristics of light pulses. However, in the literature, such figures of merit (FoM) are typically extracted in stationary conditions, very often from IV curves taken under constant light exposure. In [...] Read more.
The photosensitivity, responsivity, and signal-to-noise ratio of organic phototransistors depend on the timing characteristics of light pulses. However, in the literature, such figures of merit (FoM) are typically extracted in stationary conditions, very often from IV curves taken under constant light exposure. In this work, we studied the most relevant FoM of a DNTT-based organic phototransistor as a function of the timing parameters of light pulses, to assess the device suitability for real-time applications. The dynamic response to light pulse bursts at ~470 nm (close to the DNTT absorption peak) was characterized at different irradiances under various working conditions, such as pulse width and duty cycle. Several bias voltages were explored to allow for a trade-off to be made between operating points. Amplitude distortion in response to light pulse bursts was also addressed. Full article
Show Figures

Figure 1

28 pages, 20202 KB  
Article
Mechanism, Kinetics and Thermodynamics of Decomposition for High Energy Derivatives of [1,2,4]Triazolo[4,3-b][1,2,4,5]tetrazine
by Aleksandr V. Stankevich, Svetlana G. Tolshchina, Anna V. Korotina, Gennady L. Rusinov, Irina V. Chemagina and Valery N. Charushin
Molecules 2022, 27(20), 6966; https://doi.org/10.3390/molecules27206966 - 17 Oct 2022
Cited by 6 | Viewed by 3337
Abstract
This paper presents the data of research studies on the mechanisms, kinetics and thermodynamics of decomposition of three high-energy compounds: [1,2,4]triazolo[4,3-b][1,2,4,5]tetrazine-3,6-diamine (TTDA), 3-amino-6-hydrazino[1,2,4]triazolo[4,3-b][1,2,4,5]tetrazine (TTGA) and 3,6-dinitroamino[1,2,4]triazolo[4,3-b][1,2,4,5]tetrazine (DNTT). The points of change of the reaction mechanisms under thermal [...] Read more.
This paper presents the data of research studies on the mechanisms, kinetics and thermodynamics of decomposition of three high-energy compounds: [1,2,4]triazolo[4,3-b][1,2,4,5]tetrazine-3,6-diamine (TTDA), 3-amino-6-hydrazino[1,2,4]triazolo[4,3-b][1,2,4,5]tetrazine (TTGA) and 3,6-dinitroamino[1,2,4]triazolo[4,3-b][1,2,4,5]tetrazine (DNTT). The points of change of the reaction mechanisms under thermal effects with different intensities from 0.1 to 2000 s−1 have been established. The values of activation and induction energies for the limiting stages of decomposition have been obtained. The formation of nanostructured carbon nitride (α-C3N4) in condensed decomposition products, cyanogen (C2N2) and hydrogen cyanide (HCN) in gaseous products have been shown. Concentration-energy diagrams for the reaction products have been compiled. The parameters of heat resistance and thermal safety proved to be: 349.5 °C and 358.2 °C for TTDA; 190.3 °C and 198.0 °C for TTGA; 113.4 °C and 114.1 °C for DNTT. The energy and thermodynamic properties have also been estimated. This work found the activation energy of the decomposition process to be 129.0 kJ/mol for TTDA, 212.2 kJ/mol for TTGA and 292.2 kJ/mol for DNTT. The average induction energy of the catalytic process (Ecat) for TTGA was established to be 21 kJ/mol, and for DNTT-1500–1700 kJ/mol. The induction energy of the inhibition process (Eing) of TTDA was estimated to be 800–1400 kJ/mol. Full article
Show Figures

Graphical abstract

19 pages, 6810 KB  
Article
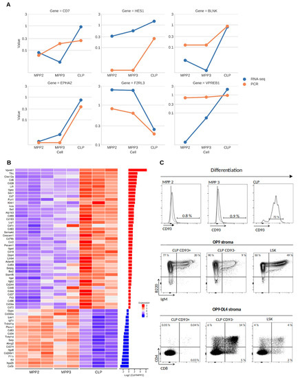
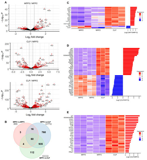
Temporal Gene Expression Profiles Reflect the Dynamics of Lymphoid Differentiation
by Smahane Chalabi, Agnes Legrand, Victoria Michaels, Marie-Ange Palomares, Robert Olaso, Anne Boland, Jean-François Deleuze, Sophie Ezine, Christophe Battail and Diana Tronik-Le Roux
Int. J. Mol. Sci. 2022, 23(3), 1115; https://doi.org/10.3390/ijms23031115 - 20 Jan 2022
Viewed by 4123
Abstract
Understanding the emergence of lymphoid committed cells from multipotent progenitors (MPP) is a great challenge in hematopoiesis. To gain deeper insight into the dynamic expression changes associated with these transitions, we report the quantitative transcriptome of two MPP subsets and the common lymphoid [...] Read more.
Understanding the emergence of lymphoid committed cells from multipotent progenitors (MPP) is a great challenge in hematopoiesis. To gain deeper insight into the dynamic expression changes associated with these transitions, we report the quantitative transcriptome of two MPP subsets and the common lymphoid progenitor (CLP). While the transcriptome is rather stable between MPP2 and MPP3, expression changes increase with differentiation. Among those, we found that pioneer lymphoid genes such as Rag1, Mpeg1, and Dntt are expressed continuously from MPP2. Others, such as CD93, are CLP specific, suggesting their potential use as new markers to improve purification of lymphoid populations. Notably, a six-transcription factor network orchestrates the lymphoid differentiation program. Additionally, we pinpointed 24 long intergenic-non-coding RNA (lincRNA) differentially expressed through commitment and further identified seven novel forms. Collectively, our approach provides a comprehensive landscape of coding and non-coding transcriptomes expressed during lymphoid commitment. Full article
(This article belongs to the Section Molecular Immunology)
Show Figures

Figure 1

14 pages, 1938 KB  
Article
Identification of DNA Damage Repair-Associated Prognostic Biomarkers for Prostate Cancer Using Transcriptomic Data Analysis
by Pai-Chi Teng, Shu-Pin Huang, Chia-Hsin Liu, Ting-Yi Lin, Yi-Chun Cho, Yo-Liang Lai, Shu-Chi Wang, Hsin-Chih Yeh, Chih-Pin Chuu, Deng-Neng Chen, Wei-Chung Cheng and Chia-Yang Li
Int. J. Mol. Sci. 2021, 22(21), 11771; https://doi.org/10.3390/ijms222111771 - 29 Oct 2021
Cited by 10 | Viewed by 3911
Abstract
In the recent decade, the importance of DNA damage repair (DDR) and its clinical application have been firmly recognized in prostate cancer (PC). For example, olaparib was just approved in May 2020 to treat metastatic castration-resistant PC with homologous recombination repair-mutated genes; however, [...] Read more.
In the recent decade, the importance of DNA damage repair (DDR) and its clinical application have been firmly recognized in prostate cancer (PC). For example, olaparib was just approved in May 2020 to treat metastatic castration-resistant PC with homologous recombination repair-mutated genes; however, not all patients can benefit from olaparib, and the treatment response depends on patient-specific mutations. This highlights the need to understand the detailed DDR biology further and develop DDR-based biomarkers. In this study, we establish a four-gene panel of which the expression is significantly associated with overall survival (OS) and progression-free survival (PFS) in PC patients from the TCGA-PRAD database. This panel includes DNTT, EXO1, NEIL3, and EME2 genes. Patients with higher expression of the four identified genes have significantly worse OS and PFS. This significance also exists in a multivariate Cox regression model adjusting for age, PSA, TNM stages, and Gleason scores. Moreover, the expression of the four-gene panel is highly correlated with aggressiveness based on well-known PAM50 and PCS subtyping classifiers. Using publicly available databases, we successfully validate the four-gene panel as having the potential to serve as a prognostic and predictive biomarker for PC specifically based on DDR biology. Full article
(This article belongs to the Special Issue Aberrations of DNA Repair Pathways in Prostate Cancer)
Show Figures

Figure 1

7 pages, 874 KB  
Letter
Exploring the Critical Thickness of Organic Semiconductor Layer for Enhanced Piezoresistive Sensitivity in Field-Effect Transistor Sensors
by Damien Thuau, Katherine Begley, Rishat Dilmurat, Abduleziz Ablat, Guillaume Wantz, Cédric Ayela and Mamatimin Abbas
Materials 2020, 13(7), 1583; https://doi.org/10.3390/ma13071583 - 30 Mar 2020
Cited by 9 | Viewed by 3677
Abstract
Organic semiconductors (OSCs) are promising transducer materials when applied in organic field-effect transistors (OFETs) taking advantage of their electrical properties which highly depend on the morphology of the semiconducting film. In this work, the effects of OSC thickness (ranging from 5 to 15 [...] Read more.
Organic semiconductors (OSCs) are promising transducer materials when applied in organic field-effect transistors (OFETs) taking advantage of their electrical properties which highly depend on the morphology of the semiconducting film. In this work, the effects of OSC thickness (ranging from 5 to 15 nm) on the piezoresistive sensitivity of a high-performance p-type organic semiconductor, namely dinaphtho [2,3-b:2,3-f] thieno [3,2–b] thiophene (DNTT), were investigated. Critical thickness of 6 nm thin film DNTT, thickness corresponding to the appearance of charge carrier percolation paths in the material, was demonstrated to be highly sensitive to mechanical strain. Gauge factors (GFs) of 42 ± 5 and −31 ± 6 were measured from the variation of output currents of 6 nm thick DNTT-based OFETs engineered on top of polymer cantilevers in response to compressive and tensile strain, respectively. The relationship between the morphologies of the different thin films and their corresponding piezoresistive sensitivities was discussed. Full article
(This article belongs to the Special Issue Organic Transistors: Current Status and Opportunities)
Show Figures

Figure 1

10 pages, 2658 KB  
Article
Raman Spectroscopic Studies of Dinaphthothienothiophene (DNTT)
by Bishwajeet Singh Bhardwaj, Takeshi Sugiyama, Naoko Namba, Takayuki Umakoshi, Takafumi Uemura, Tsuyoshi Sekitani and Prabhat Verma
Materials 2019, 12(4), 615; https://doi.org/10.3390/ma12040615 - 18 Feb 2019
Cited by 14 | Viewed by 5321
Abstract
The application of dinaphthothienothiophene (DNTT) molecules, a novel organic semiconductor material, has recently increased due to its high charge carrier mobility and thermal stability. Since the structural properties of DNTT molecules, such as the molecular density distribution and molecular orientations, significantly affect their [...] Read more.
The application of dinaphthothienothiophene (DNTT) molecules, a novel organic semiconductor material, has recently increased due to its high charge carrier mobility and thermal stability. Since the structural properties of DNTT molecules, such as the molecular density distribution and molecular orientations, significantly affect their charge carrier mobility in organic field-effect transistors devices, investigating these properties would be important. Here, we report Raman spectroscopic studies on DNTT in a transistor device, which was further analyzed by the density functional theory. We also show a perspective of this technique for orientation analysis of DNTT molecules within a transistor device. Full article
(This article belongs to the Section Optical and Photonic Materials)
Show Figures

Figure 1

Back to TopTop