Temporal Gene Expression Profiles Reflect the Dynamics of Lymphoid Differentiation
Abstract
:1. Introduction
2. Results
2.1. Whole-Transcriptome Profiling of Hematopoietic Progenitors
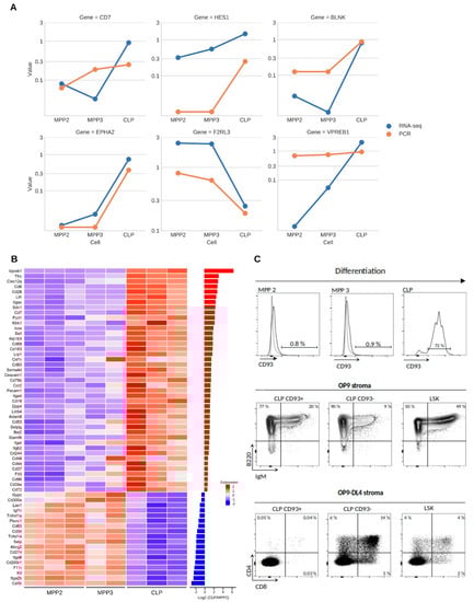
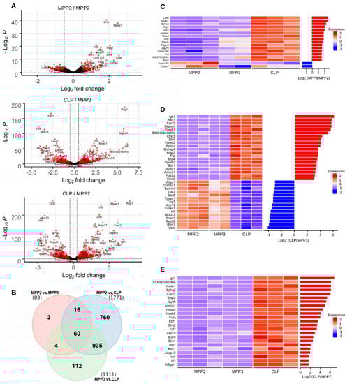
2.2. Identification of Novel Temporal Genes Expression Profiles Associated with Lymphoid Commitment
2.3. Exploratory Analysis of MPP-to-CLP-Lineage Specific Surface Markers
2.4. Identification of Biological Pathways through Lymphoid Commitment
2.5. Prediction of a Gene Regulatory Network Related to Lymphoid Differentiation
2.6. Annotated and Novel Long Non-Coding RNAs Associated with Lymphoid Progenitor Differentiation
3. Discussion
4. Materials and Methods
4.1. Mice
4.2. Antibodies
4.3. Isolation of Bone Marrow Progenitors
4.4. Total RNA Isolation and Sequencing
4.5. RT-PCR Analysis
4.6. Culture of Lymphoid Precursors
4.7. Comparison with Public Expression Data
Supplementary Materials
Author Contributions
Funding
Data Availability Statement
Acknowledgments
Conflicts of Interest
References
- Yilmaz, Ö.H.; Valdez, R.; Theisen, B.K.; Guo, W.; Ferguson, D.O.; Wu, H.; Morrison, S.J. Pten Dependence Distinguishes Haematopoietic Stem Cells from Leukaemia-Initiating Cells. Nature 2006, 441, 475–482. [Google Scholar] [CrossRef] [Green Version]
- Lai, A.Y.; Kondo, M. Asymmetrical Lymphoid and Myeloid Lineage Commitment in Multipotent Hematopoietic Progenitors. J. Exp. Med. 2006, 203, 1867–1873. [Google Scholar] [CrossRef] [PubMed]
- Kondo, M.; Weissman, I.L.; Akashi, K. Identification of Clonogenic Common Lymphoid Progenitors in Mouse Bone Marrow. Cell 1997, 91, 661–672. [Google Scholar] [CrossRef] [Green Version]
- Karsunky, H.; Inlay, M.A.; Serwold, T.; Bhattacharya, D.; Weissman, I.L. Flk2+ Common Lymphoid Progenitors Possess Equivalent Differentiation Potential for the B and T Lineages. Blood 2008, 111, 5562–5570. [Google Scholar] [CrossRef] [Green Version]
- Chambers, S.M.; Shaw, C.A.; Gatza, C.; Fisk, C.J.; Donehower, L.A.; Goodell, M.A. Aging Hematopoietic Stem Cells Decline in Function and Exhibit Epigenetic Dysregulation. PLoS Biol. 2007, 5, e201. [Google Scholar] [CrossRef]
- Forsberg, E.C.; Passegué, E.; Prohaska, S.S.; Wagers, A.J.; Koeva, M.; Stuart, J.M.; Weissman, I.L. Molecular Signatures of Quiescent, Mobilized and Leukemia-Initiating Hematopoietic Stem Cells. PLoS ONE 2010, 5, e8785. [Google Scholar] [CrossRef] [PubMed]
- Gazit, R.; Garrison, B.S.; Rao, T.N.; Shay, T.; Costello, J.; Ericson, J.; Kim, F.; Collins, J.J.; Regev, A.; Wagers, A.J.; et al. Transcriptome Analysis Identifies Regulators of Hematopoietic Stem and Progenitor Cells. Stem Cell Rep. 2013, 1, 266–280. [Google Scholar] [CrossRef] [Green Version]
- Alberti-Servera, L.; von Muenchow, L.; Tsapogas, P.; Capoferri, G.; Eschbach, K.; Beisel, C.; Ceredig, R.; Ivanek, R.; Rolink, A. Single-Cell RNA Sequencing Reveals Developmental Heterogeneity among Early Lymphoid Progenitors. EMBO J. 2017, 36, 3619–3633. [Google Scholar] [CrossRef]
- Amann-Zalcenstein, D.; Tian, L.; Schreuder, J.; Tomei, S.; Lin, D.S.; Fairfax, K.A.; Bolden, J.E.; McKenzie, M.D.; Jarratt, A.; Hilton, A.; et al. A New Lymphoid-Primed Progenitor Marked by Dach1 Downregulation Identified with Single Cell Multi-Omics. Nat. Immunol. 2020, 21, 1574–1584. [Google Scholar] [CrossRef]
- Grover, A.; Sanjuan-Pla, A.; Thongjuea, S.; Carrelha, J.; Giustacchini, A.; Gambardella, A.; Macaulay, I.; Mancini, E.; Luis, T.C.; Mead, A.; et al. Single-Cell RNA Sequencing Reveals Molecular and Functional Platelet Bias of Aged Haematopoietic Stem Cells. Nat. Commun. 2016, 7, 11075. [Google Scholar] [CrossRef] [PubMed]
- Moignard, V.; Göttgens, B. Dissecting Stem Cell Differentiation Using Single Cell Expression Profiling. Curr. Opin. Cell Biol. 2016, 43, 78–86. [Google Scholar] [CrossRef] [PubMed]
- Zhou, W.; Yui, M.A.; Williams, B.A.; Yun, J.; Wold, B.J.; Cai, L.; Rothenberg, E.V. Single-Cell Analysis Reveals Regulatory Gene Expression Dynamics Leading to Lineage Commitment in Early T Cell Development. Cell Syst. 2019, 9, 321–337.e9. [Google Scholar] [CrossRef] [Green Version]
- Cheng, H.; Zheng, Z.; Cheng, T. New Paradigms on Hematopoietic Stem Cell Differentiation. Protein Cell 2020, 11, 34–44. [Google Scholar] [CrossRef] [Green Version]
- Orkin, S.H.; Zon, L.I. Hematopoiesis: An Evolving Paradigm for Stem Cell Biology. Cell 2008, 132, 631–644. [Google Scholar] [CrossRef] [PubMed] [Green Version]
- Iwasaki, H.; Akashi, K. Myeloid Lineage Commitment from the Hematopoietic Stem Cell. Immunity 2007, 26, 726–740. [Google Scholar] [CrossRef] [Green Version]
- Kim, S.-I.; Bresnick, E.H. Transcriptional Control of Erythropoiesis: Emerging Mechanisms and Principles. Oncogene 2007, 26, 6777–6794. [Google Scholar] [CrossRef] [PubMed] [Green Version]
- Nutt, S.L.; Kee, B.L. The Transcriptional Regulation of B Cell Lineage Commitment. Immunity 2007, 26, 715–725. [Google Scholar] [CrossRef] [Green Version]
- Rothenberg, E.V. Negotiation of the T Lineage Fate Decision by Transcription-Factor Interplay and Microenvironmental Signals. Immunity 2007, 26, 690–702. [Google Scholar] [CrossRef] [Green Version]
- Kato, H.; Igarashi, K. To Be Red or White: Lineage Commitment and Maintenance of the Hematopoietic System by the “Inner Myeloid”. Haematologica 2019, 104, 1919–1927. [Google Scholar] [CrossRef] [PubMed]
- De Obaldia, M.E.; Bhandoola, A. Transcriptional Regulation of Innate and Adaptive Lymphocyte Lineages. Annu. Rev. Immunol. 2015, 33, 607–642. [Google Scholar] [CrossRef]
- Liu, L.; Zhang, Y.; Lu, J. The Roles of Long Noncoding RNAs in Breast Cancer Metastasis. Cell Death Dis. 2020, 11, 749. [Google Scholar] [CrossRef]
- Slack, F.J.; Chinnaiyan, A.M. The Role of Non-Coding RNAs in Oncology. Cell 2019, 179, 1033–1055. [Google Scholar] [CrossRef] [PubMed]
- Delás, M.J.; Jackson, B.T.; Kovacevic, T.; Vangelisti, S.; Munera Maravilla, E.; Wild, S.A.; Stork, E.M.; Erard, N.; Knott, S.R.V.; Hannon, G.J. LncRNA Spehd Regulates Hematopoietic Stem and Progenitor Cells and Is Required for Multilineage Differentiation. Cell Rep. 2019, 27, 719–729.e6. [Google Scholar] [CrossRef] [Green Version]
- Luo, M.; Jeong, M.; Sun, D.; Park, H.J.; Rodriguez, B.A.T.; Xia, Z.; Yang, L.; Zhang, X.; Sheng, K.; Darlington, G.J.; et al. Long Non-Coding RNAs Control Hematopoietic Stem Cell Function. Cell Stem Cell 2015, 16, 426–438. [Google Scholar] [CrossRef] [Green Version]
- Morceau, F.; Chateauvieux, S.; Gaigneaux, A.; Dicato, M.; Diederich, M. Long and Short Non-Coding RNAs as Regulators of Hematopoietic Differentiation. Int. J. Mol. Sci. 2013, 14, 14744–14770. [Google Scholar] [CrossRef] [Green Version]
- Shi, J.; Ding, W.; Lu, H. Identification of Long Non-Coding RNA SNHG Family as Promising Prognostic Biomarkers in Acute Myeloid Leukemia. OncoTargets Ther. 2020, 13, 8441–8450. [Google Scholar] [CrossRef] [PubMed]
- Wu, Z.; Gao, S.; Zhao, X.; Chen, J.; Keyvanfar, K.; Feng, X.; Kajigaya, S.; Young, N.S. Long Noncoding RNAs of Single Hematopoietic Stem and Progenitor Cells in Healthy and Dysplastic Human Bone Marrow. Haematologica 2019, 104, 894–906. [Google Scholar] [CrossRef]
- Alvarez-Dominguez, J.R.; Hu, W.; Yuan, B.; Shi, J.; Park, S.S.; Gromatzky, A.A.; van Oudenaarden, A.; Lodish, H.F. Global Discovery of Erythroid Long Noncoding RNAs Reveals Novel Regulators of Red Cell Maturation. Blood 2014, 123, 570–581. [Google Scholar] [CrossRef] [Green Version]
- Paralkar, V.R.; Mishra, T.; Luan, J.; Yao, Y.; Kossenkov, A.V.; Anderson, S.M.; Dunagin, M.; Pimkin, M.; Gore, M.; Sun, D.; et al. Lineage and Species-Specific Long Noncoding RNAs during Erythro-Megakaryocytic Development. Blood 2014, 123, 1927–1937. [Google Scholar] [CrossRef] [PubMed] [Green Version]
- Klimmeck, D.; Cabezas-Wallscheid, N.; Reyes, A.; von Paleske, L.; Renders, S.; Hansson, J.; Krijgsveld, J.; Huber, W.; Trumpp, A. Transcriptome-Wide Profiling and Posttranscriptional Analysis of Hematopoietic Stem/Progenitor Cell Differentiation toward Myeloid Commitment. Stem Cell Rep. 2014, 3, 858–875. [Google Scholar] [CrossRef] [PubMed] [Green Version]
- Johnson, W.E.; Li, C.; Rabinovic, A. Adjusting Batch Effects in Microarray Expression Data Using Empirical Bayes Methods. Biostatistics 2007, 8, 118–127. [Google Scholar] [CrossRef] [PubMed]
- Wei, Q.; Frenette, P.S. Niches for Hematopoietic Stem Cells and Their Progeny. Immunity 2018, 48, 632–648. [Google Scholar] [CrossRef] [Green Version]
- Hosokawa, H.; Romero-Wolf, M.; Yui, M.A.; Ungerbäck, J.; Quiloan, M.L.G.; Matsumoto, M.; Nakayama, K.I.; Tanaka, T.; Rothenberg, E.V. Bcl11b Sets Pro-T Cell Fate by Site-Specific Cofactor Recruitment and by Repressing Id2 and Zbtb16. Nat. Immunol. 2018, 19, 1427–1440. [Google Scholar] [CrossRef]
- Katayama, N.; Shih, J.-P.; Nishikawa, S.; Kina, T.; Clark, S.C.; Ogawa, M. Stage-Specific Expression of c-Kit Protein by Murine Hematopoietic Progenitors. Blood 1993, 82, 2353–2360. [Google Scholar] [CrossRef] [PubMed] [Green Version]
- Kondo, M.; Scherer, D.C.; Miyamoto, T.; King, A.G.; Akashi, K.; Sugamura, K.; Weissman, I.L. Cell-Fate Conversion of Lymphoid-Committed Progenitors by Instructive Actions of Cytokines. Nature 2000, 407, 383–386. [Google Scholar] [CrossRef]
- Folmes, C.D.L.; Nelson, T.J.; Martinez-Fernandez, A.; Arrell, D.K.; Lindor, J.Z.; Dzeja, P.P.; Ikeda, Y.; Perez-Terzic, C.; Terzic, A. Somatic Oxidative Bioenergetics Transitions into Pluripotency-Dependent Glycolysis to Facilitate Nuclear Reprogramming. Cell Metab. 2011, 14, 264–271. [Google Scholar] [CrossRef] [Green Version]
- Cabezas-Wallscheid, N.; Klimmeck, D.; Hansson, J.; Lipka, D.B.; Reyes, A.; Wang, Q.; Weichenhan, D.; Lier, A.; von Paleske, L.; Renders, S.; et al. Identification of Regulatory Networks in HSCs and Their Immediate Progeny via Integrated Proteome, Transcriptome, and DNA Methylome Analysis. Cell Stem Cell 2014, 15, 507–522. [Google Scholar] [CrossRef] [Green Version]
- Airoldi, I.; Raffaghello, L.; Cocco, C.; Guglielmino, R.; Roncella, S.; Fedeli, F.; Gambini, C.; Pistoia, V. Heterogeneous Expression of Interleukin-18 and Its Receptor in B-Cell Lymphoproliferative Disorders Deriving from Naive, Germinal Center, and Memory B Lymphocytes. Clin. Cancer Res. Off. J. Am. Assoc. Cancer Res. 2004, 10, 144–154. [Google Scholar] [CrossRef] [Green Version]
- Gandhapudi, S.K.; Tan, C.; Marino, J.H.; Taylor, A.A.; Pack, C.C.; Gaikwad, J.; Van De Wiele, C.J.; Wren, J.D.; Teague, T.K. IL-18 Acts in Synergy with IL-7 to Promote Ex Vivo Expansion of T Lymphoid Progenitor Cells. J. Immunol. 2015, 194, 3820–3828. [Google Scholar] [CrossRef] [PubMed] [Green Version]
- Cheng, M.; Zhou, J.; Wu, M.; Boriboun, C.; Thorne, T.; Liu, T.; Xiang, Z.; Zeng, Q.; Tanaka, T.; Tang, Y.L.; et al. CXCR4-Mediated Bone Marrow Progenitor Cell Maintenance and Mobilization Are Modulated by c-Kit Activity. Circ. Res. 2010, 107, 1083–1093. [Google Scholar] [CrossRef]
- Si, Y.; Tsou, C.-L.; Croft, K.; Charo, I.F. CCR2 Mediates Hematopoietic Stem and Progenitor Cell Trafficking to Sites of Inflammation in Mice. J. Clin. Investig. 2010, 120, 1192–1203. [Google Scholar] [CrossRef]
- Singh, P.; Mohammad, K.S.; Pelus, L.M. CXCR4 Expression in the Bone Marrow Microenvironment Is Required for Hematopoietic Stem and Progenitor Cell Maintenance and Early Hematopoietic Regeneration after Myeloablation. Stem Cells 2020, 38, 849–859. [Google Scholar] [CrossRef] [PubMed]
- Matsumoto, A.; Takeishi, S.; Kanie, T.; Susaki, E.; Onoyama, I.; Tateishi, Y.; Nakayama, K.; Nakayama, K.I. P57 Is Required for Quiescence and Maintenance of Adult Hematopoietic Stem Cells. Cell Stem Cell 2011, 9, 262–271. [Google Scholar] [CrossRef] [Green Version]
- Matsuda, S.; Kominato, K.; Koide-Yoshida, S.; Miyamoto, K.; Isshiki, K.; Tsuji, A.; Yuasa, K. PCTAIRE Kinase 3/Cyclin-Dependent Kinase 18 Is Activated through Association with Cyclin A and/or Phosphorylation by Protein Kinase A. J. Biol. Chem. 2014, 289, 18387–18400. [Google Scholar] [CrossRef] [PubMed] [Green Version]
- Kulakovskiy, I.V.; Vorontsov, I.E.; Yevshin, I.S.; Soboleva, A.V.; Kasianov, A.S.; Ashoor, H.; Ba-alawi, W.; Bajic, V.B.; Medvedeva, Y.A.; Kolpakov, F.A.; et al. HOCOMOCO: Expansion and Enhancement of the Collection of Transcription Factor Binding Sites Models. Nucleic Acids Res. 2016, 44, D116–D125. [Google Scholar] [CrossRef]
- McLeay, R.C.; Bailey, T.L. Motif Enrichment Analysis: A Unified Framework and an Evaluation on ChIP Data. BMC Bioinformatics 2010, 11, 165. [Google Scholar] [CrossRef] [Green Version]
- Wang, L.; Park, H.J.; Dasari, S.; Wang, S.; Kocher, J.-P.; Li, W. CPAT: Coding-Potential Assessment Tool Using an Alignment-Free Logistic Regression Model. Nucleic Acids Res. 2013, 41, e74. [Google Scholar] [CrossRef] [PubMed]
- Zuker, M.; Stiegler, P. Optimal Computer Folding of Large RNA Sequences Using Thermodynamics and Auxiliary Information. Nucleic Acids Res. 1981, 9, 133–148. [Google Scholar] [CrossRef]
- Beerman, I.; Bock, C.; Garrison, B.S.; Smith, Z.D.; Gu, H.; Meissner, A.; Rossi, D.J. Proliferation-Dependent Alterations of the DNA Methylation Landscape Underlie Hematopoietic Stem Cell Aging. Cell Stem Cell 2013, 12, 413–425. [Google Scholar] [CrossRef] [Green Version]
- Schatz, D.G.; Ji, Y. Recombination Centres and the Orchestration of V(D)J Recombination. Nat. Rev. Immunol. 2011, 11, 251–263. [Google Scholar] [CrossRef]
- Ferrero, G.; Gomez, E.; Lyer, S.; Rovira, M.; Miserocchi, M.; Langenau, D.M.; Bertrand, J.Y.; Wittamer, V. The macrophage-expressed gene (mpeg) 1 identifies a subpopulation of B cells in the adult zebrafish. J. Leukoc. Biol. 2020, 107, 431–443. [Google Scholar] [CrossRef] [PubMed] [Green Version]
- Prohaska, S.S.; Scherer, D.C.; Weissman, I.L.; Kondo, M. Developmental Plasticity of Lymphoid Progenitors. Semin. Immunol. 2002, 14, 377–384. [Google Scholar] [CrossRef] [PubMed]
- McKearn, J.P.; Baum, C.; Davie, J.M. Cell Surface Antigens Expressed by Subsets of Pre-B Cells and B Cells. J. Immunol. 1984, 132, 332–339. [Google Scholar]
- Chevrier, S.; Genton, C.; Kallies, A.; Karnowski, A.; Otten, L.A.; Malissen, B.; Malissen, M.; Botto, M.; Corcoran, L.M.; Nutt, S.L.; et al. CD93 Is Required for Maintenance of Antibody Secretion and Persistence of Plasma Cells in the Bone Marrow Niche. Proc. Natl. Acad. Sci. USA 2009, 106, 3895–3900. [Google Scholar] [CrossRef] [PubMed] [Green Version]
- Zhou, Y.; Tian, B.; Tang, J.; Wu, J.; Wang, H.; Wu, Z.; Li, X.; Yang, D.; Zhang, B.; Xiao, Y.; et al. SNHG7: A Novel Vital Oncogenic LncRNA in Human Cancers. Biomed. Pharmacother. Biomed. Pharmacother. 2020, 124, 109921. [Google Scholar] [CrossRef] [PubMed]







Publisher’s Note: MDPI stays neutral with regard to jurisdictional claims in published maps and institutional affiliations. |
© 2022 by the authors. Licensee MDPI, Basel, Switzerland. This article is an open access article distributed under the terms and conditions of the Creative Commons Attribution (CC BY) license (https://creativecommons.org/licenses/by/4.0/).
Share and Cite
Chalabi, S.; Legrand, A.; Michaels, V.; Palomares, M.-A.; Olaso, R.; Boland, A.; Deleuze, J.-F.; Ezine, S.; Battail, C.; Tronik-Le Roux, D. Temporal Gene Expression Profiles Reflect the Dynamics of Lymphoid Differentiation. Int. J. Mol. Sci. 2022, 23, 1115. https://doi.org/10.3390/ijms23031115
Chalabi S, Legrand A, Michaels V, Palomares M-A, Olaso R, Boland A, Deleuze J-F, Ezine S, Battail C, Tronik-Le Roux D. Temporal Gene Expression Profiles Reflect the Dynamics of Lymphoid Differentiation. International Journal of Molecular Sciences. 2022; 23(3):1115. https://doi.org/10.3390/ijms23031115
Chicago/Turabian StyleChalabi, Smahane, Agnes Legrand, Victoria Michaels, Marie-Ange Palomares, Robert Olaso, Anne Boland, Jean-François Deleuze, Sophie Ezine, Christophe Battail, and Diana Tronik-Le Roux. 2022. "Temporal Gene Expression Profiles Reflect the Dynamics of Lymphoid Differentiation" International Journal of Molecular Sciences 23, no. 3: 1115. https://doi.org/10.3390/ijms23031115
APA StyleChalabi, S., Legrand, A., Michaels, V., Palomares, M.-A., Olaso, R., Boland, A., Deleuze, J.-F., Ezine, S., Battail, C., & Tronik-Le Roux, D. (2022). Temporal Gene Expression Profiles Reflect the Dynamics of Lymphoid Differentiation. International Journal of Molecular Sciences, 23(3), 1115. https://doi.org/10.3390/ijms23031115

